ORIGINAL RESEARCH article
Front. Pharmacol.
Sec. Ethnopharmacology
This article is part of the Research TopicImmunomodulatory Natural Products - Their Pharmacological and Therapeutic PotentialView all 20 articles
Cryptotanshinone Targets Tumor-Immune-Microbiome Axis to Suppress Colorectal Cancer
Provisionally accepted- 1Central South University, Changsha, China
- 2Chengdu University of Traditional Chinese Medicine, Chengdu, China
- 3Sichuan Academy of Chinese Medicine Sciences, Chengdu, China
- 4University of Liverpool, Liverpool, United Kingdom
- 5Sichuan Cancer Hospital, Chengdu, China
Select one of your emails
You have multiple emails registered with Frontiers:
Notify me on publication
Please enter your email address:
If you already have an account, please login
You don't have a Frontiers account ? You can register here
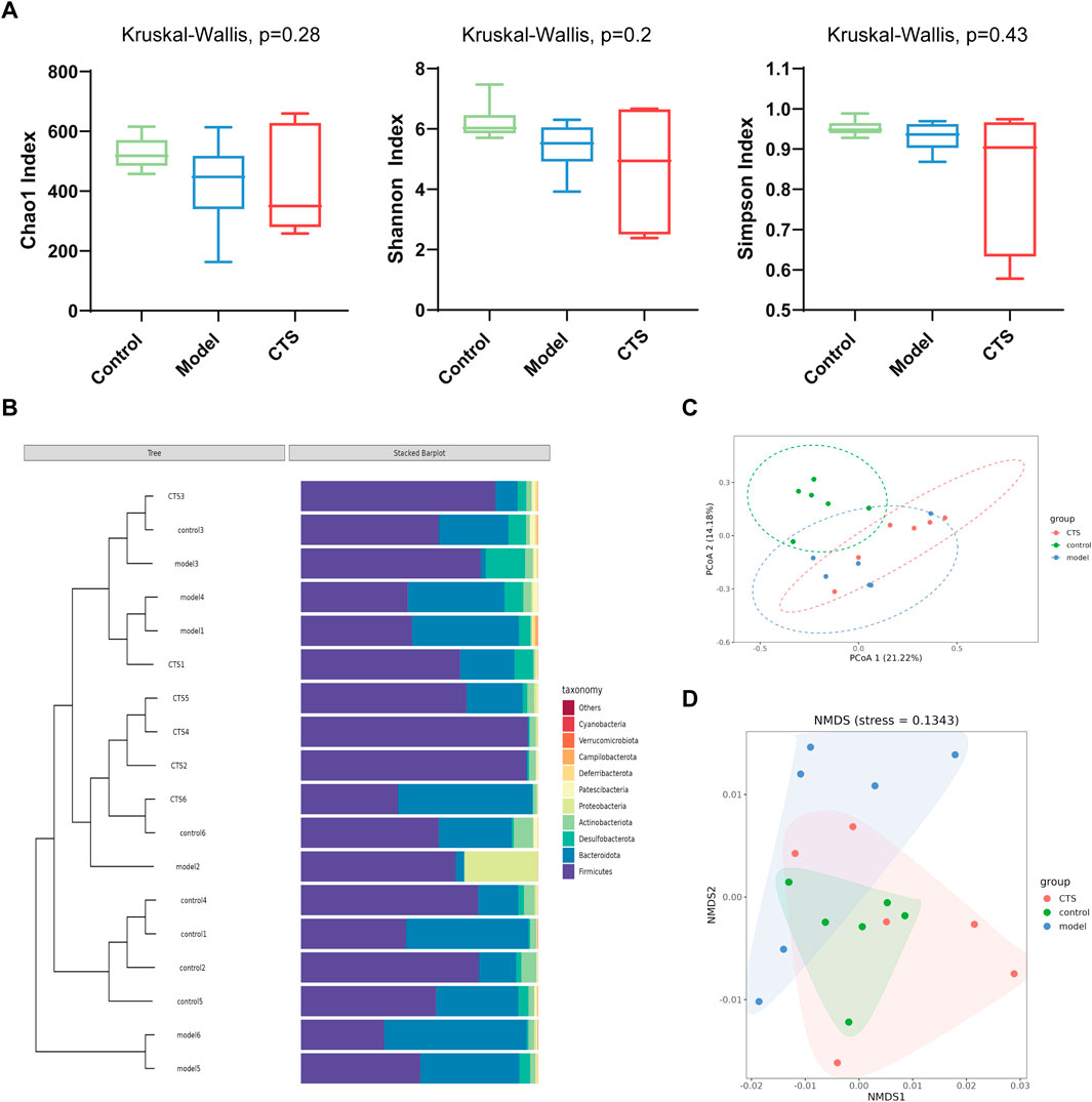
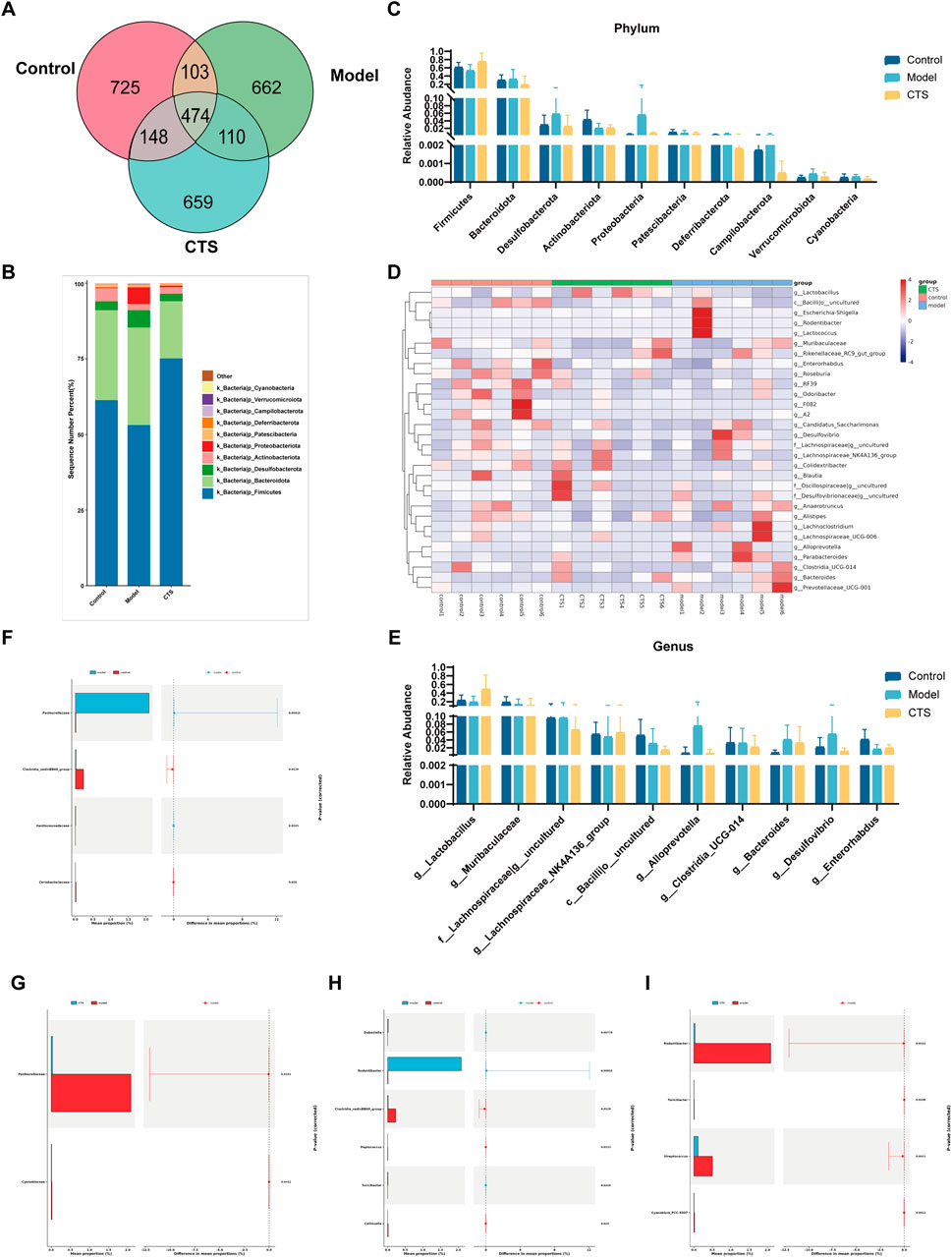
Background: Colorectal cancer (CRC) progression involves complex interactions between tumor cells, immune evasion, and metabolic reprogramming. Cryptotanshinone (CTS), a bioactive diterpenoid from Salvia miltiorrhiza, has demonstrated anticancer potential, but its integrated effects on CRC remain unclear. Methods: We employed both in vitro and in vivo models to evaluate the therapeutic effects and mechanism of CTS. Using MC38 cells and mouse-derived CRC organoids, we assessed its impact on proliferation and apoptosis through CCK-8, clonogenic, and Annexin V/PI assays. For vivo evaluation, a murine AOM/DSS-induced CRC model was established and administered CTS via intraperitoneal injection for 8 weeks. Comprehensive analyses included histopathology, immune profiling by flow cytometry, 16S rRNA sequencing of gut microbiota, and LC-MS-based metabolomics. Results: CTS exerted potent anti-CRC effects, suppressing tumor cell proliferation and inducing apoptosis in vitro. In AOM/DSS-induced mice, CTS significantly inhibited tumor growth, ameliorated colon shortening and pathological damage, and reduced inflammation. Mechanistically, CTS alleviated T cell exhaustion, reversed metabolic dysregulation, and restored gut microbiota community structure. Conclusion: CTS effectively suppresses CRC progression. Its efficacy is associated with the coordinated modulation of the tumor-immune-microbiome axis, involving direct cytotoxicity, reduced PD-1+ T cell levels, and restructuring of the gut microbial community. These results highlight CTS as a promising multi-faceted therapeutic candidate and provide a preclinical rationale for its further development.
Keywords: Colorectal cancer therapy, Natural Products, Tumor Microenvironment, Gut Microbiota, Immune checkpoint, metabolic reprogramming
Received: 16 Jul 2025; Accepted: 15 Oct 2025.
Copyright: © 2025 Yang, Zhou, Luo, Feng, Tan, Wang, Tan, Cheng and Li. This is an open-access article distributed under the terms of the Creative Commons Attribution License (CC BY). The use, distribution or reproduction in other forums is permitted, provided the original author(s) or licensor are credited and that the original publication in this journal is cited, in accordance with accepted academic practice. No use, distribution or reproduction is permitted which does not comply with these terms.
* Correspondence: Rui Li, lirui1@scszlyy.org.cn
Disclaimer: All claims expressed in this article are solely those of the authors and do not necessarily represent those of their affiliated organizations, or those of the publisher, the editors and the reviewers. Any product that may be evaluated in this article or claim that may be made by its manufacturer is not guaranteed or endorsed by the publisher.
