ORIGINAL RESEARCH article
Front. Pharmacol.
Sec. Ethnopharmacology
Schisandra chinensis Alleviates Hypertriglyceridemia in Nonalcoholic Fatty Liver Disease by Modulating the Gut Microbiota and Hepatic Lipid Metabolism: Identification of Its Active Fractions
Provisionally accepted- Chengdu University, Chengdu, China
Select one of your emails
You have multiple emails registered with Frontiers:
Notify me on publication
Please enter your email address:
If you already have an account, please login
You don't have a Frontiers account ? You can register here
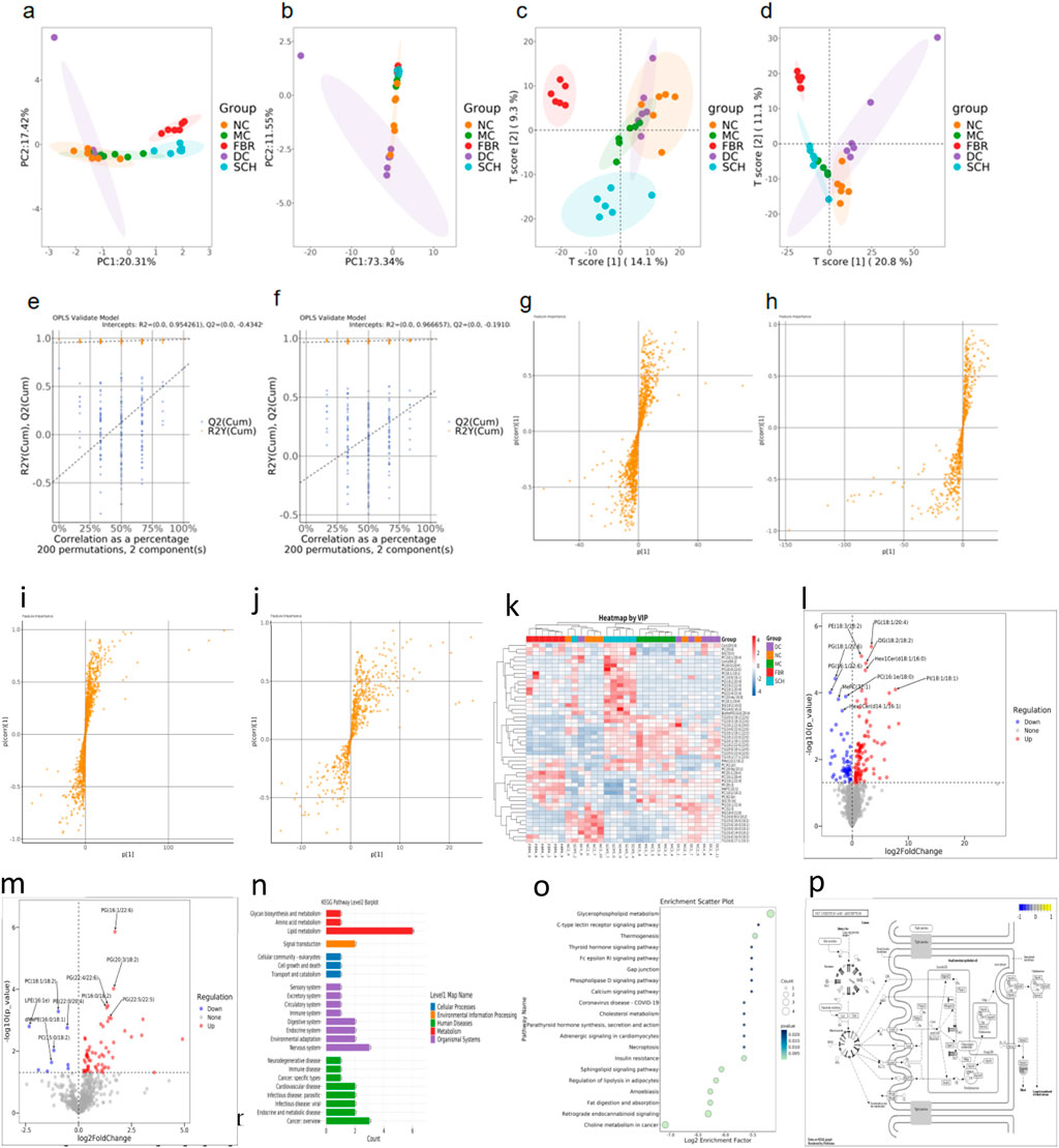
Background: Nonalcoholic fatty liver disease (NAFLD) is a prevalent metabolic disorder characterized by hepatic lipid accumulation and gut microbiota dysbiosis. Schisandra chinensis (Turcz.) Baill. (SCH), a traditional hepatoprotective herb, has shown therapeutic potential; however, its mechanisms in NAFLD remain incompletely understood. Objective: To investigate the protective effects and underlying mechanisms of SCH against NAFLD through integrated genetic, experimental, and multi-omics approaches. Methods: Mendelian randomization (MR) analysis based on large-scale genome-wide association study (GWAS) datasets was performed to evaluate the causal effects of lipid traits on NAFLD risk. An HFD-induced NAFLD mouse model was used to assess the therapeutic efficacy of SCH extract, with evaluations of serum lipid profiles, liver function, and histopathology. Multi-omics analyses—including 16S rRNA sequencing, untargeted lipidomics, and hepatic metabolite profiling (LC-MS/MS)—were integrated with network pharmacology to predict active metabolite–target–pathway interactions. In vitro, an FFA-induced HepG2 steatosis model was used to screen the bioactive fractions of SCH. Results: SCH significantly reduced hepatic TG accumulation and improved serum lipid profiles. MR analysis confirmed TG as a causal factor for NAFLD. SCH intervention enriched beneficial taxa (e.g., Turicibacter, Muribaculaceae) while suppressing HFD-induced dysbiosis. Lipidomics revealed modulation of glycerophospholipid and choline metabolism. Key phytometabolites (e.g., schisandrin B, gomisin N) were correlated with microbial composition and lipid remodeling. Network pharmacology identified putative targets involved in lipid metabolism, inflammation, and neuroendocrine signaling (e.g., PTGS2, GABRA1, ESR1). GO and KEGG enrichment supported roles in oxidative stress, steroid hormone signaling, and GABAergic synapse pathways, consistent with experimental multi-omics results. In vitro assays demonstrated that the n-butanol (BuOH) fraction was the principal bioactive component, significantly reducing lipid accumulation in HepG2 cells. Conclusion: This integrative study demonstrates that SCH protects against NAFLD by lowering triglycerides, remodeling the gut–liver axis, and reprogramming hepatic lipid metabolism. 2 The BuOH fraction constitutes the main active component, supporting SCH as a promising multi-target candidate for NAFLD therapy.
Keywords: Schisandra chinensis, Non-alcoholic fatty liver disease (NAFLD), Triglycerides, Gut Microbiota, Lipid Metabolism, Mendelian randomization
Received: 29 Sep 2025; Accepted: 04 Dec 2025.
Copyright: © 2025 李, feng, luo, ye, luo and xu. This is an open-access article distributed under the terms of the Creative Commons Attribution License (CC BY). The use, distribution or reproduction in other forums is permitted, provided the original author(s) or licensor are credited and that the original publication in this journal is cited, in accordance with accepted academic practice. No use, distribution or reproduction is permitted which does not comply with these terms.
* Correspondence: ling yu xu
Disclaimer: All claims expressed in this article are solely those of the authors and do not necessarily represent those of their affiliated organizations, or those of the publisher, the editors and the reviewers. Any product that may be evaluated in this article or claim that may be made by its manufacturer is not guaranteed or endorsed by the publisher.
