Your new experience awaits. Try the new design now and help us make it even better

ORIGINAL RESEARCH article

Front. Sustain. Food Syst., 21 October 2025

Sec. Agricultural and Food Economics

Volume 9 - 2025 | https://doi.org/10.3389/fsufs.2025.1613064

This article is part of the Research TopicHarnessing Digital Innovation for Sustainable Agricultural DevelopmentView all 39 articles

Digital dividends in rural China: unraveling the spatio-temporal dynamics of technological progress-driven transformation

Hanxiang LuoHanxiang Luo1Tianwei XieTianwei Xie2Zhaoyang Xiang
Zhaoyang Xiang1*
  • 1College of Economics and Management, Huazhong Agricultural University, Wuhan, Hubei, China
  • 2Graduate School of Business Administration, Dongshin University, Naju, Republic of Korea

Introduction: This study investigates how the digital economy drives rural revitalization in China through technological progress. With the rapid growth of China’s digital economy, understanding its role in promoting rural revitalization has become increasingly important. This study explores the mechanisms through which digital development contributes to rural revitalization, emphasizing the mediating role of agricultural technological progress.

Methods: Using panel data from 281 prefecture-level and above cities from 2011 to 2021, both static and dynamic econometric models are constructed to evaluate the effects of digital economy development. Agricultural technological progress—including general progress, frontier innovation, and pure technical efficiency—is incorporated as both a moderating and threshold variable.

Results: The results indicate that the digital economy significantly promotes rural revitalization, exhibiting clear spatial and temporal heterogeneity. Among the three dimensions of technological progress, improvements in pure technical efficiency exert the strongest positive effect. Furthermore, threshold analysis shows that as technical efficiency improves, the positive influence of the digital economy intensifies, whereas the effect weakens when general or frontier technological advancement reaches higher levels.

Discussion: These findings highlight the crucial role of agricultural technological efficiency in amplifying the benefits of digitalization for rural development. To maximize the digital dividends, policymakers should focus on strengthening rural digital infrastructure, promoting the integration of digital tools with agricultural technologies, and designing differentiated policy interventions tailored to the stages of technological development.

1 Introduction

The deep integration of digital technology into the rural and agricultural sectors has become a core driving force for China’s Rural Revitalization Strategy. As emphasized by the 20th National Congress of the Communist Party of China, achieving comprehensive rural revitalization—encompassing the goals of prosperous industry, an eco-friendly and livable environment, a civilized rural ethos, effective governance, and affluent living standards—is a key pathway to addressing the imbalance in urban–rural development and unleashing the potential of rural areas (Shi and Yang, 2022; Zhou et al., 2025a). However, China’s agriculture currently faces structural contradictions such as low production efficiency, the outflow of rural labor, and insufficient educational levels among farmers, which severely restrict the upgrading of rural industries and the realization of farmers’ income growth (Li L. et al., 2022; Karine, 2021). For instance, according to the National Bureau of Statistics of China (2022), the per capita disposable income of rural residents was only 20,133 yuan in 2022, less than half of the 49,283 yuan for urban residents. In addition, FAO and OECD (2021) reports that the average agricultural labor productivity in China is still only about 40% of the OECD average, highlighting the urgent need for digital-driven transformation. The digital economy, by optimizing the efficiency of resource allocation, expanding market space, and stimulating innovative vitality, provides a transformative pathway to break through these bottlenecks (Liu et al., 2024; Kaushik and Rajwanshi, 2023).

With the rapid development of the digital economy, scholars widely agree that it is one of the key factors driving rural revitalization. Tian et al. (2023) argue that the digital economy plays a role by expanding the production potential of rural industries, enhancing the supply of products and services, reducing information imbalance, and improving product quality and safety. Liu et al. (2022) believe that the development of the digital economy helps reduce production and transaction costs, lower product prices, stabilize production expectations, smooth sales channels, and optimize the development environment for rural industries. Guo and Lyu (2024) further suggest that the main approaches to promoting rural industrial revitalization encompass two aspects: “Agriculture+” and “Digital+” “Agriculture+” focuses on the digital transformation of agriculture, while “Digital+” emphasizes the widespread application of digital technologies in rural industries. According to the China Academy of Information and Communications Technology (Jiang and Murmann, 2022), the scale of China’s digital economy reached 50.2 trillion yuan in 2022, accounting for 41.5% of GDP, with rural e-commerce transactions alone exceeding 2.2 trillion yuan. These data demonstrate the substantial economic weight of the digital economy and its potential to stimulate rural revitalization. Thus, the development of the digital economy not only becomes a new economic growth point but also a key support for transforming and upgrading traditional industries, providing strong backing for rural revitalization.

The digital economy has increasingly been recognized as a crucial driver of rural transformation. Existing studies show that it reduces transaction costs, expands market access, and fosters agricultural modernization (Liu et al., 2025; Zhang et al., 2023; Liu et al., 2022). At the same time, rural revitalization strategies emphasize the role of digital tools in narrowing the urban–rural gap and upgrading rural industries (Guo and Lyu, 2024; Han et al., 2023). Beyond the Chinese context, international research also provides valuable insights. For instance, Coggins et al. (2022) report that digital platforms in India improved farmers’ bargaining power by reducing intermediary dependence, while Aker and Ksoll (2016) and Suri and Jack (2016) highlight how mobile money and ICT tools in Sub-Saharan Africa lowered transaction costs and enhanced financial inclusion. Similarly, Puntel et al. (2022) documents how digital agriculture in Latin America enhanced supply chain efficiency, and Ding et al. (2022) finds that digital advisory services in developing countries accelerated smallholders’ technology adoption. In parallel, emerging literature shows that digital infrastructure construction contributes to enterprise green transformation by facilitating eco-innovation and reducing carbon intensity (Wang et al., 2024; Yang et al., 2023; Zhou et al., 2025b).

In addition, scholars have explored the impact of agricultural technological progress on rural revitalization. Gollin (2010), using provincial panel data, points out that agricultural technological progress is crucial for economic development by improving resource allocation strategies and focusing on industrial innovation, thus promoting rural revitalization. Yin et al. (2022) qualitatively analyze the driving role of precise technological supply for rural revitalization from multiple dimensions, including practical necessity, the era’s foundation, practical execution paths, and mechanism guarantees. Zhu et al. (2019), through calculations based on provincial-level data, conclude that the development of informatization can improve agricultural total factor productivity, mainly driven by improvements in agricultural technical efficiency. Liu et al. (2020), through empirical research find that the Internet significantly promotes agricultural total factor productivity, agricultural frontier technology progress, and pure technical efficiency. Therefore, technological progress plays a crucial role in the development of rural revitalization and the digital economy, and it is an important means of achieving these strategic goals.

While existing studies have acknowledged the critical role of the digital economy in rural transformation, they are still subject to three limitations. First, most studies focus on generalized discussions at the macro level, lacking an in-depth deconstruction of the specific pathways through which digital technology empowers rural revitalization. Second, few studies incorporate agricultural technological progress into the analytical framework of the digital-rural nexus, and empirical verification is insufficient. Third, the research scale is overly macroscopic, with provincial-level data failing to capture the differentiated policy needs at the county level. Although this paper focuses on China, its framework and findings can serve as a valuable reference for other developing countries that are undergoing similar rural digitalization and modernization processes.

This study integrates the theories of network externalities, human capital, and threshold effects to systematically analyze the dynamic interlinkages among digital economic development, agricultural technological progress, and rural revitalization. Based on panel data from 281 prefecture-level and above cities in China during the period of 2011–2021, we construct a rural revitalization evaluation system encompassing five dimensions: prosperous industry, eco-friendly and livable environment, civilized rural ethos, effective governance, and affluent living standards. The entropy method is employed for the synthesis of multiple indicators. In terms of methodology, this study innovatively combines the DEA-Malmquist index to decompose the types of agricultural technological progress. The dynamic panel model (SYS-GMM) is utilized to capture the lagged effects, and threshold regression is employed to reveal the critical threshold of technical efficiency.

The contributions of this study are threefold. First, at the methodological level, prior studies have mostly relied on provincial-level indicators or single-index measurements of digital economy development, which cannot fully capture the spatial heterogeneity of digital empowerment at finer scales. In contrast, this study is the first to apply the entropy-TOPSIS composite weighting method to construct a city-level digital economy index, and it further integrates the DEA-Malmquist index to decompose agricultural technological progress. This cross-scale integrated approach bridges the macro-level digitalization process with micro-level agricultural technical efficiency, offering a methodological innovation that overcomes the limitations of earlier macro-only analyses.

Second, at the theoretical level, existing literature has generally confirmed the positive role of the digital economy and agricultural technological progress in rural revitalization, but it has often assumed linear or homogeneous effects, overlooking potential nonlinearity and threshold characteristics. By revealing the nonlinear moderating mechanism of agricultural technical efficiency on the release of digital dividends—and identifying a significant double-threshold effect—this study goes beyond prior research (Xie et al., 2024) that only examined direct or linear effects. In doing so, it provides fresh empirical evidence for the theory of technology–economy synergy and enriches theoretical understanding of how efficiency improvements condition digital dividends.

Third, at the policy level, previous work has highlighted the overall benefits of digital technology for agriculture (Han et al., 2023; Meng, 2024), but has not offered concrete analytical frameworks to guide differentiated policy responses. By identifying spatiotemporal heterogeneity in the empowerment effects of digital technology and proposing a dynamic matching strategy of "technical efficiency threshold—policy response intensity,” this study moves beyond descriptive assessments and delivers a quantifiable decision-making framework. This framework directly addresses the policy gap in tailoring digital strategies to regional conditions, thereby strengthening the practical and managerial contributions of the research.

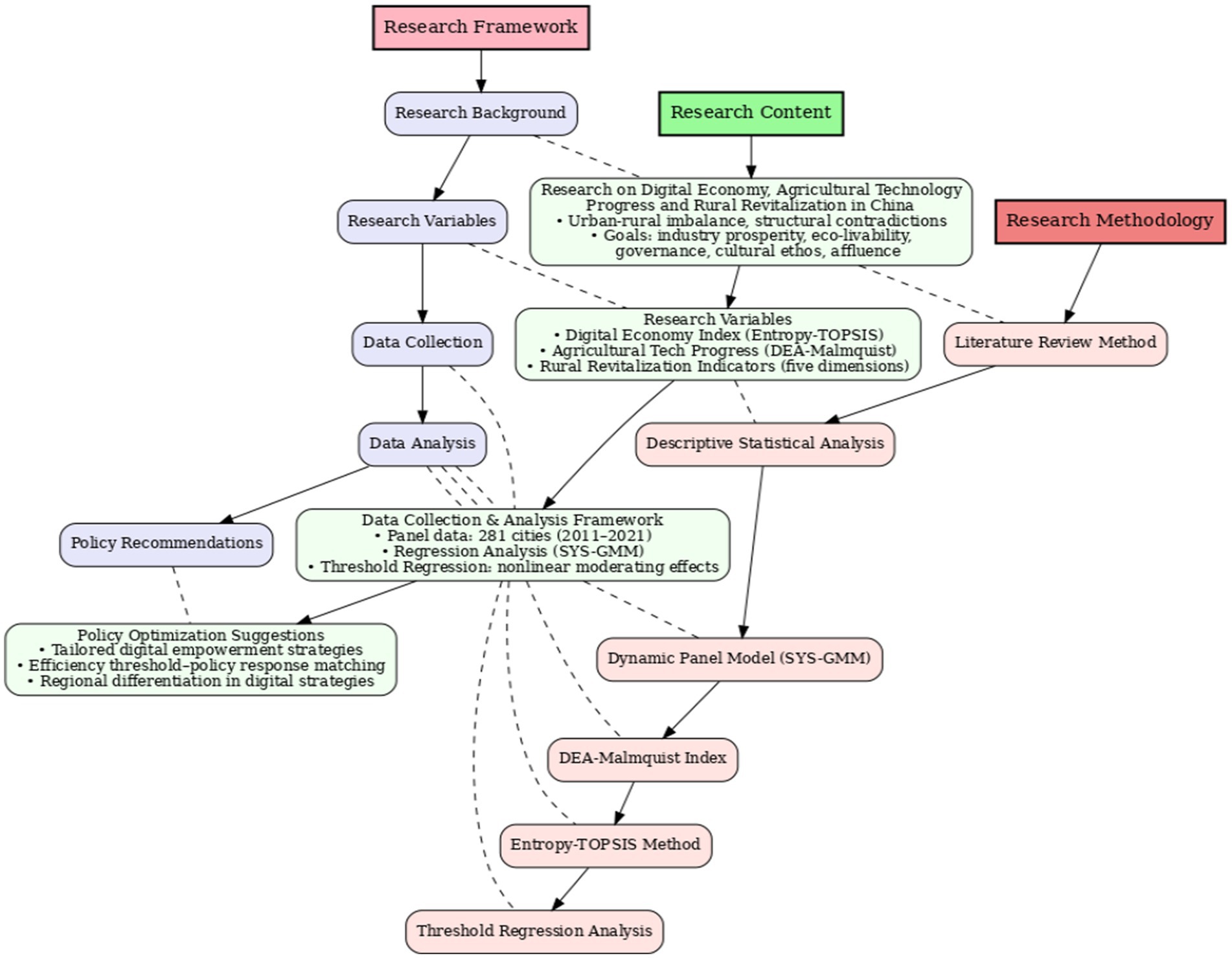
The remainder of this paper is organized as follows. Section 2 presents the theoretical analysis and the development of research hypotheses. Section 3 describes the research methodology, including sample selection, authoritative data sources, and model specification. Section 4 reports the regression results and conducts robustness tests, endogeneity tests, heterogeneity analyses, and threshold effect tests. Section 5 discusses the findings and provides policy recommendations. Section 6 concludes the paper and highlights its limitations. The overall research design and analytical framework are illustrated in Figure 1 (technical roadmap).

Figure 1
Flowchart depicting a research framework on digital economy, agricultural technology progress, and rural revitalization in China. Key components include background, variables, data collection and analysis, descriptive statistical analysis, and policy recommendations. Research content includes urban-rural imbalance and structural goals. Methodology involves literature review, SYS-GMM regression analysis, DEA-Malmquist index, and Entropy-TOPSIS method. Analysis uses panel data from 281 cities (2011–2021). Recommendations offer digital empowerment strategies and policy response matching.

Figure 1. Research technical roadmap.

2 Theoretical analysis and research hypothesis

2.1 The impact of digital economy on rural revitalization

In the current economic environment, the digital economy has become a key force driving global economic growth (Zhang et al., 2022). The digital economy is primarily built on the foundation of digital information and communication technologies, including the internet, big data, and other technological fields (Li J. et al., 2022). These technologies not only transform the way traditional industries operate but also open up new pathways for rural revitalization.

From the perspective of network externality theory, the rise of the digital economy has greatly facilitated the sharing of information and resources in rural areas, significantly enhancing access to market information, technical support, and policy guidance, which is key to improving agricultural productivity and market value, thus driving income growth (Shen et al., 2023). By accessing online platforms, farmers not only gain exposure to e-commerce, online education, and social media resources, achieving knowledge sharing and skill enhancement, but also increase market transparency and improve resource allocation efficiency (Brodny and Tutak, 2022). As more farmers join these platforms, the network effect continues to strengthen, promoting the overall development of agricultural communities (Xu and Wang, 2022). Strategies such as direct sales of agricultural products to consumers and the adoption of new technologies to improve production quality all benefit from the network externalities induced by the digital economy, providing solid technical support and market momentum for rural revitalization (Shamin et al., 2019).

Based on human capital theory, improving farmers’ skills and knowledge levels is crucial, playing a core role in enhancing productivity and creating higher added value (Ji et al., 2024). Through educational and training platforms, the digital economy opens up pathways to improve farmers’ skills and knowledge, which are vital for enhancing their labor productivity and innovation capabilities (Kuang et al., 2025; Sun et al., 2025). These platforms enable farmers to master the latest agricultural technologies, management knowledge, and market trends, not only improving agricultural productivity and product quality but also fostering innovation in agricultural production models (Cui and Li, 2025). As farmers’ skills and knowledge levels improve, they can better utilize resources, develop new products and services, and create additional income opportunities (Taylor and Bhasme, 2025). Therefore, the digital economy not only promotes agricultural productivity and value-added growth but, through the enhancement of human capital, also opens new income channels for farmers, providing strong talent support and innovation-driven momentum for the implementation of rural revitalization strategies (Xiong et al., 2022). Thus, by integrating the perspectives of network externality theory and human capital theory, we can explain both the external impetus of digital connectivity and the internal absorptive capacity of farmers. This lays the foundation for understanding how digital forces initiate the process of rural revitalization, which will be further examined through the moderating and threshold mechanisms discussed in the following sections.

Through the above analysis, by combining network externality theory and human capital theory, we can more comprehensively understand the role mechanisms of the digital economy in agricultural productivity, value addition, and income growth. This impact is not only reflected in direct economic benefits but also in the overall development of rural areas and the improvement of farmers’ quality of life.

Hypothesis 1 (H1): The Digital Economy Can Promote Rural Revitalization.

2.2 The positive moderating effect of agricultural technological progress on the digital economy’s promotion of rural revitalization

Agricultural technological progress can be broadly categorized into three dimensions: broad progress, referring to improvements in traditional technologies such as planting methods, soil management, and mechanization; frontier progress, encompassing cutting-edge innovations including biotechnology, artificial intelligence, the Internet of Things (IoT), and big data; and technical efficiency, which reflects the gap between actual output and the optimal production frontier, capturing both management efficiency and resource allocation efficiency (Kijek et al., 2016; Zheng et al., 2023). Together, these dimensions represent the evolution of technology and the effectiveness of its application, each contributing to agricultural modernization, productivity growth, and income enhancement (Zhan et al., 2025).

In the context of the digital economy, these three dimensions reinforce one another and jointly moderate the process of rural revitalization. Broad progress upgrades traditional agricultural practices—such as refining planting methods, improving soil management, and modernizing machinery—and, when integrated with digital tools like data-driven decision support systems, further enhances productivity and competitiveness (Hamdan et al., 2022; Ruzzante et al., 2021). Frontier progress introduces advanced digital and biological innovations that enable precision irrigation, pest monitoring, and intelligent resource management, thereby opening new growth points for rural development (Aziz et al., 2025; Tetteh Anang et al., 2020). Technical efficiency ensures that both traditional and frontier technologies are effectively absorbed and utilized, with digital platforms improving measurement, allocation, and sustainability across agricultural systems (Majumdar et al., 2017).

In conclusion, agricultural technological progress—through broad advances, frontier innovations, and efficiency improvements—amplifies the positive effects of the digital economy on rural revitalization. It strengthens network externalities by improving connectivity and efficiency, enhances human capital by fostering the absorptive capacity of farmers, and accelerates the diffusion of innovations. When combined, these dynamics provide robust support and vast development opportunities for rural revitalization. The conceptual framework illustrating these mechanisms is presented in Figure 2.

Figure 2
Flowchart illustrating the pathway from digital economy and agricultural technology progress to rural revitalization. Digital economy includes infrastructure, industry development, and inclusive finance, leading to digital empowerment of agricultural production, value-added, and income. Agricultural technology progress involves general and advanced technical improvements and efficiency adjustment. Both sectors are shown to promote rural revitalization, achieving industrial prosperity, ecological livability, rural civilization, effective governance, and a prosperous life.

Figure 2. The impact path of digital economy on rural revitalization.

Hypothesis 2 (H2): Broad Agricultural Technological Progress Has a Positive Moderating Effect on the Digital Economy’s Promotion of Rural Revitalization.

Hypothesis 3 (H3): Frontier Agricultural Technological Progress Has a Positive Moderating Effect on the Digital Economy’s Promotion of Rural Revitalization.

Hypothesis 4 (H4): Improvements in Agricultural Technical Efficiency Have a Positive Moderating Effect on the Digital Economy’s Promotion of Rural Revitalization.

2.3 The threshold effect of agricultural technological progress in the digital economy’s promotion of rural revitalization

The threshold effect refers to the phenomenon where the impact of a factor (such as technological progress) on another factor (such as rural revitalization) is not linear but becomes more significant once a critical point is reached (Ali et al., 2023). According to Rogers’ (1976) theory of “Diffusion of Innovations,” the adoption of new technologies follows a gradual process from early adopters to laggards. Only when the “critical mass” is reached does the diffusion accelerate, thereby amplifying the overall impact. In this sense, agricultural technological progress—whether in the form of broad advances, frontier innovations, or technical efficiency—may display threshold effects in the digital economy’s promotion of rural revitalization.

For instance, broad progress in areas such as crop cultivation, soil management, and mechanization provides the foundation for rural development. Yet, its integration with digital tools (e.g., data analytics, cloud computing, IoT) often requires a certain level of digital infrastructure and farmer literacy; below that threshold, its impact remains limited, but once surpassed, efficiency gains and competitiveness rise rapidly (Koutridi and Christopoulou, 2023; Anastasiadis et al., 2018). Similarly, frontier progress such as biotechnology, smart systems, and precision agriculture requires sufficient financial investment, technical expertise, and supportive institutions. Its benefits—such as higher yields and resilience—become fully realized only after regions attain a threshold level of economic and human capital development (Karunathilake et al., 2023). Finally, technical efficiency depends on farmers’ capacity to utilize existing technologies effectively. In the digital context, improvements in efficiency may be modest until knowledge, adaptability, and market responsiveness reach adequate levels, after which precision technologies (e.g., targeted irrigation, fertilization) significantly boost productivity and sustainability (Deichmann et al., 2016).

Therefore, drawing on diffusion theory, agricultural technological progress in all three dimensions is subject to threshold effects: only when human capital and network externalities accumulate beyond certain levels can the digital economy unleash its full potential for rural revitalization. This theoretical integration provides the basis for Hypotheses 5–7.

Hypothesis 5 (H5): There is a threshold effect in the impact of broad agricultural technological progress on rural revitalization in the context of the digital economy.

Hypothesis 6 (H6): There is a threshold effect in the impact of frontier agricultural technological progress on rural revitalization in the context of the digital economy.

Hypothesis 7 (H7): There is a threshold effect in the impact of improvements in agricultural technical efficiency on rural revitalization in the context of the digital economy.

3 Materials and methods

3.1 Data sources

To ensure the scientific validity and reliability of the data, this study excluded cities with significant missing data. Ultimately, 281 prefecture-level and above cities in China from 2011 to 2021 were selected. The main data sources for this study include the China Statistical Yearbook, the China City Statistical Yearbook, prefecture-level city statistical yearbooks, and statistical bulletins. For some missing data, this study used linear interpolation to fill in the gaps (National Bureau of Statistics of China: https://www.stats.gov.cn/sj/ndsj/).

While these official statistical yearbooks provide authoritative data, potential biases may still exist. First, regional differences in statistical reporting may introduce inconsistencies: economically developed eastern cities often have more complete and accurate reporting systems than central and western regions, which may influence the comparability of indicators across regions. Second, the use of linear interpolation for missing values, although widely adopted in empirical studies, may fail to capture sudden structural changes or regional shocks, thereby introducing measurement error. Third, indicator construction relies on official classifications and definitions, which may not fully reflect the dynamic and diverse realities of local digital economy development or agricultural practices.

To mitigate these issues, this study adopts several strategies. We excluded cities with severe data deficiencies to reduce systematic bias. Multiple data sources were cross-checked to improve reliability, and robustness tests were conducted to assess whether the interpolation treatment materially affects the results. Moreover, when interpreting the findings, we exercise caution by acknowledging that the results may partly reflect differences in statistical capacity and reporting standards rather than pure economic phenomena. These considerations enhance the transparency of the research and provide a more balanced understanding of the empirical results.

3.2 Data processing and model specification

3.2.1 Data processing

This study uses the entropy method to process the data on the level of digital economy development and rural revitalization. Technological progress is measured using the DEA-Malmquist index method, and the comprehensive index obtained is used as the data for the empirical research.

3.2.2 Model specification

In order to study the impact of digital economy on rural revitalization, this paper refers to the studies of Tian et al. (2022) and Shen et al. (2023). The benchmark regression model constructed in this paper is as follows (Equation 1):

Rura l it = α 0 + α 1 Digita l it + α 2 Contro l it + μ i + ε it     (1)

In the equation, i and t represent provinces and time periods, respectively; Digitalit and Ruralit represent the levels of digital economy development and rural revitalization, respectively. Here, a0 is the constant term, and a1 represents the coefficient of the digital economy variable. Controlit represents a series of control variables, while μ i indicates the unobserved regional effects, and εit represents the random error term of the model.

To reduce estimation bias caused by omitted variables and considering that rural revitalization may be related to historical factors, this study adds the first-order lag term of the explained variable (i.e., digital economy) to the original model (1), thus constructing the following dynamic panel model (Equation 2):

Rura l it = α 0 + α 1 Digita l it + α 2 Contro l it + μ i + ε t     (2)

In the equation, β 0 represents the constant term; Ruralit-1 is the lagged value of rural revitalization, with the corresponding regression coefficient denoted as β 1 ; β 1 β 6 represent the coefficients of core explanatory variables and control variables; μ i represents the unobserved regional effects, and ε it represents the random error term of the model.

To explore the moderating effect of technological progress in the relationship between digital economy and rural revitalization, the levels of digital economy development, broad technological progress, narrow technological progress, and pure technical efficiency are centered, resulting in c_digital, c_bstech, c_nstech, and c_putech. Then, broad technological progress, narrow technological progress, and pure technical efficiency are taken as moderating variables. The moderating effect model constructed in this study is as follows (Equations 3–5):

Rura l it = α 0 + α 1 c _ digital + α 2 c _ bstech + α 3 c _ digital × c _ bstech + α 4 Contro l it + μ i + ϵ it     (3)
Rura l it = α 0 + α 1 c _ digital + α 2 c _ nstech + α 3 c _ digital × c _ nstech + α 4 Contro l it + μ i + ε it     (4)
Rura l it = α 0 + α 1 c _ digital + α 2 c _ putech + α 3 c _ digital × c _ putech + α 4 Contro l it + μ i + ε it     (5)

3.3 Selection and measurement of variables

3.3.1 Dependent variable

The outcome variable was rural revitalization. This study adopts rural revitalization as the core outcome variable, consistent with the “Rural Revitalization Strategic Plan (2018–2022)” issued by the Chinese government, which emphasizes comprehensive and balanced development in five key areas: prosperous industries, eco-friendly living, civilized rural culture, effective governance, and prosperous livelihoods. These five dimensions reflect both the economic and social goals of rural transformation and have been widely recognized in academic studies as the essential components of sustainable rural development (Yang et al., 2022; Geng et al., 2024).

To scientifically assess the progress of rural revitalization, this research builds upon existing empirical frameworks (Zhu et al., 2022; Xiong et al., 2024) and constructs a comprehensive evaluation index system. Specifically, rural revitalization is decomposed into five subsystems—prosperous industries, eco-friendly living, civilized rural culture, effective governance, and prosperous livelihoods—which are further refined into 23 measurable indicators. These indicators were selected because they capture both economic vitality (industrial growth, income levels), ecological sustainability (environmental quality, green practices), social and cultural development (education, cultural participation), institutional capacity (public services, governance efficiency), and quality of life (income distribution, health, and welfare).

The selection of these indicators is theoretically grounded in the sustainable development framework, which highlights the integration of economic, social, and environmental dimensions (WCED, 1987), and in rural development theories that emphasize endogenous growth and institutional support (Ellis and Biggs, 2001). By incorporating these dimensions into a unified index system, this study ensures that rural revitalization is measured not only in terms of economic growth but also in terms of social equity, ecological balance, and institutional effectiveness.

3.3.2 Independent variable

The independent variable was Digital Economy Development Level (digital). To measure the level of digital economy development at the city level, this study builds on the framework of Xiong et al. (2024) and adopts a multidimensional evaluation system that reflects the key drivers of digital transformation. Specifically, the indicators are grouped into three dimensions: digital infrastructure, digital industrial development, and digital inclusive finance.

First, digital infrastructure is considered the foundation of digital economy development. Following the “infrastructure-led development” view in digital economy theory (Agénor, 2010), we measure residents’ acceptance and accessibility of digital technology using the internet penetration rate and mobile phone penetration rate, proxied by the number of internet users and mobile phone users per 100 people. These indicators are widely applied in empirical studies on digital economy and rural development.

Second, digital industrial development reflects the depth of digital technology integration into economic activities. According to the industrial upgrading and digital transformation literature (Sun and Li, 2024), telecom business output and the proportion of employment in digital-related industries (i.e., information transmission, computer services, and software) are important indicators of a region’s digital industrial capacity. Therefore, this study uses per capita telecom business output and the share of employees in related industries to capture the structural role of the digital economy.

Third, digital inclusive finance captures the extent to which digital financial services improve access to credit, payments, and investments, particularly in rural and underserved areas. Prior research (Wang and Fu, 2022; Gomber et al., 2018) has emphasized that inclusive digital finance promotes financial equity and supports small-scale producers and households. For this dimension, we adopt the China Digital Inclusive Finance Index developed by Peking University’s Digital Finance Research Center and Ant Group, which measures service coverage, usage depth, and digitalization level.

Finally, to avoid subjective bias in weighting and ensure robust comparability, the entropy method is employed to determine the weights of each indicator, following established practice in multidimensional index construction (Shannon, 1948; Li, 2024). This allows for an objective and comprehensive assessment of the digital economy development level across cities.

3.3.3 Moderating variable

The moderating variable was technological progress. Peng and Gao (2023), who used the output-oriented DEA-Malmquist index method based on variable returns to scale to measure the growth and decomposition of agricultural technological progress, this study categorizes it into broad agricultural technological progress (bstech), frontier agricultural technological progress (nstech), and pure technical efficiency (putech). In terms of output, the selection of variables is as follows: the total output value of agriculture, forestry, animal husbandry, and fishery is used to represent output; labor input is represented by the number of employees in agriculture, forestry, animal husbandry, and fishery; agricultural machinery input is measured by the per capita total agricultural machinery horsepower; land input is reflected by the total sown area of crops; and the fertilizer input indicator is the amount of pesticide and fertilizer applied.

While the Malmquist index decomposition provides a static and descriptive understanding of changes in productivity, efficiency, and technological progress, it does not by itself capture the dynamic mechanisms through which the digital economy and agricultural technological progress jointly influence rural revitalization. In particular, the Malmquist index is suitable for measuring performance changes, but it cannot fully address issues such as reverse causality or the temporal persistence of rural development outcomes. In order to move beyond descriptive measurement and rigorously test the causal relationships implied in our theoretical framework, it is therefore necessary to construct an econometric model. Specifically, the System-GMM (SYS-GMM) approach is adopted because it can effectively address potential endogeneity, incorporate lagged dependent variables to reflect dynamic adjustment processes, and control for unobserved heterogeneity across regions. By first using the Malmquist index to build a solid measurement foundation, and then applying SYS-GMM to test the theoretical hypotheses, our empirical strategy forms a coherent analytical chain. This methodological transition ensures that the empirical analysis is not only grounded in robust measurement (via the Malmquist index) but also capable of identifying the dynamic effects of the digital economy on rural revitalization.

3.3.4 Control variables

To deeply analyze the impact of digital economy development on rural revitalization, this study also considers other factors that may affect rural revitalization. Based on the research of seven control variables are selected: (1) Infrastructure construction (Infra), measured by per capita road area. (2) Education level (Edu), measured by the average years of education of rural residents. (3) Industrial structure (Struc), calculated by the proportion of the tertiary sector’s added value in regional GDP. (4) Urbanization level (City), measured by the urbanization rate. (5) Government intervention (Gov), indicated by the proportion of local fiscal expenditure in GDP. (6) Trade openness (Trade), measured by the proportion of total imports and exports in GDP. (7) Population density (people), calculated by the ratio of regional population to regional area. The descriptive characteristics of these variables are shown in Table 1.

Table 1
www.frontiersin.org

Table 1. Variable definition and indicator design.

According to the descriptive statistical results presented in Table 2, significant regional disparities are observed across the variables. Specifically, variables such as rural revitalization (Rural) and digital economy development level (Digital) exhibit relatively low mean values of 0.402 and 0.401, respectively, coupled with large standard deviations, indicating considerable variation in development across regions. In contrast, agricultural technological progress (Bstech and Nstech) and pure technical efficiency (Putech) display smaller standard deviations, suggesting more balanced development and smaller regional differences in these areas. Infrastructure construction (Infra) and industrial structure (Struc) have higher mean values, 5.578 and 2.272, respectively, reflecting relatively well-developed infrastructure and industrial systems in certain regions. On the other hand, education level (Edu) and urbanization level (City) show large standard deviations, indicating substantial regional differences in these dimensions. Government intervention (Gov) and trade openness (Trade) exhibit relatively low mean values, with small standard deviations, implying that most regions experience low levels of government intervention and trade openness with limited variation. Finally, population density (people) shows a high standard deviation of 0.929, indicating significant disparities, with some regions experiencing high population densities while others are relatively sparse.

Table 2
www.frontiersin.org

Table 2. Descriptive statistical analysis of variables.

4 Empirical tests and analysis of results

4.1 Analysis of baseline test results

This study employs F-test, LM test, and Hausman test for a comprehensive evaluation. The F-test, LM test, and Hausman test all reject the null hypothesis at the 1% significance level. Based on this, the study selects the Fixed Effects (FE) method for model estimation. Additionally, heteroscedasticity (Wald test) and autocorrelation (Wooldridge test) are tested for the estimated model. The p-values for both tests are 0.0000, strongly rejecting the null hypothesis, which indicates the presence of significant heteroscedasticity and autocorrelation in the model. As a result, the model is re-estimated using the PCSE (Panel-Corrected Standard Errors) and FGLS (Feasible Generalized Least Squares) methods. For the dynamic panel model estimation, the SYS-GMM (System Generalized Method of Moments) method is employed.

The estimation results are presented in Table 3. Based on the data presented in Table 3, we observe that the model fit for Model (1) and Model (2), estimated using the Fixed Effects (FE) method and Panel-Corrected Standard Errors (PCSE) method, are 0.494 and 0.962, respectively. This suggests that the overall model fit is relatively high, providing strong reliability for our estimation results. In Model (3), estimated using the Generalized Least Squares (FGLS) method, the Wald statistic is validated at the 1% significance level, further confirming the reasonableness of the model specification and the reliability of the results. In Model (4), estimated using the System Generalized Method of Moments (SYS-GMM), we note that the residuals after first-differencing did not show second-order serial correlation in the AR(2) test. Additionally, the p-value for the Hansen test exceeded 0.1, indicating the validity of the chosen instrumental variables. To further ensure that the SYS-GMM results are reliable, we carefully addressed the issue of instrument proliferation: the instrument count was restricted so as not to exceed the number of cross-sectional units, instruments were collapsed, and the lag depth of the instrument matrix was limited. We also re-estimated the model using alternative instrument sets, and the results remain consistent across specifications. These additional steps confirm that the SYS-GMM estimation is not only free from second-order autocorrelation but also robust to alternative instrument choices, thereby strengthening the credibility of the conclusions.

Table 3
www.frontiersin.org

Table 3. The baseline regression results.

Regarding the estimation results of the explanatory variables, the impact of digital economy (Digital) on rural revitalization is consistently positive and significant across all models (1) to (4), although the significance varies. This finding supports the hypothesis H1 of the study, confirming that digital economy plays a significant positive role in promoting rural revitalization. Furthermore, General Agricultural Technological Progress (Bstech), Agricultural Frontier Technological Progress (Nstech), and Pure Technical Efficiency (Putech) are all significant at the 10% level, indicating their positive contributions to rural revitalization, thus validating hypotheses H3, H4, and H5. Notably, from the perspective of significance coefficients, the improvement in pure technical efficiency has a greater impact on rural revitalization than general agricultural or frontier technological progress. This aligns not only with our theoretical analysis but also with the observed reality during the study period: during the sample period, China’s digital economy saw an upward trend, accompanied by improvements in rural revitalization levels, suggesting that the development of the digital economy facilitated rural revitalization. Additionally, general and frontier agricultural technological progress accelerated rural industrial upgrading and structural optimization by enhancing agricultural productivity and promoting agricultural modernization. Meanwhile, the improvement in pure technical efficiency directly contributed to increased rural productivity and management efficiency, leading to profound impacts on rural revitalization.

As for the control variables, the estimation results reveal that infrastructure development (Infra) has a significantly positive impact on rural revitalization at the 1% significance level. This suggests that good infrastructure, particularly in terms of transportation and roads, not only enhances rural accessibility and reduces logistics costs but also promotes efficient resource allocation and extensive market connectivity, significantly contributing to rural revitalization. Similarly, education level (Edu) demonstrates a positive impact on rural revitalization at the 1% significance level, suggesting that higher education levels are closely linked to enhanced innovation capabilities and increased productivity, which are crucial for boosting economic vitality and competitiveness in rural areas. Education not only provides necessary skills and knowledge but also fosters the adoption and application of new technologies, accelerating the modernization process in rural areas. Moreover, the degree of government intervention (Gov) has a significant positive effect on rural revitalization in Models (2) to (4) at the 1% significance level, indicating that government spending on infrastructure, public services, education, and health projects significantly improves the physical and social environment in rural areas, effectively stimulating local economic development and improving residents’ quality of life, thus providing strong support for rural revitalization. Additionally, trade openness (Trade) exhibits a positive impact at least at the 10% significance level, reflecting the broad market opportunities opened up for rural areas by participating in international trade. Through trade, rural areas can sell their agricultural products and handicrafts, thereby increasing income and improving living conditions. At the same time, higher population density (people) also shows a positive effect on rural revitalization at the 5% significance level, suggesting that densely populated areas possess abundant labor resources, which are conducive to improving productivity and promoting economic activity.

However, both industrial structure (Struc) and urbanization level (City) show negative effects on rural revitalization at the 1% significance level. As the tertiary sector increasingly dominates regional economies, labor and capital may flow from agriculture and rural areas to the service sector and urban areas. This resource shift may negatively impact traditional rural economies, lowering economic vitality in rural areas. Moreover, the acceleration of urbanization may lead to rural-to-urban migration, further weakening the economic potential of rural areas and possibly disrupting rural social structures and cultures. While these changes may have negative effects on rural revitalization in the short term, they might be part of the long-term transformation and modernization process of rural areas. Therefore, rural regions need to adapt to these changes by developing diversified economic activities and modernizing agriculture, thereby re-establishing their roles in the national economy.

4.2 Robustness check

To further ensure the robustness of the previous results, the following checks were performed in this study, as presented in Table 4.

Table 4
www.frontiersin.org

Table 4. The baseline regression results.

First, we replaced the measurement methods for the core explanatory variables and the explained variables. Following the approach of Zhao et al. (2020), the levels of digital economy development and rural revitalization were re-measured. Unlike the entropy method used previously to determine the weights of the secondary indicators for digital economy development and rural revitalization, the robustness check adopted principal component analysis (PCA)—an objective method for weight distribution. This allowed for the reallocation of weights for the secondary indicators and the construction of new composite indices for both digital economy and rural revitalization.

Second, we excluded samples from provincial capitals and municipalities directly under the central government. This was because municipalities and provincial capitals, such as Beijing, Chongqing, Shanghai, and Tianjin, exhibit significant differences from other regions in terms of rural labor de-agriculturalization, agricultural economic development levels, agricultural policy support, and the speed of agricultural modernization. Therefore, this study further excluded samples from these regions, ultimately using the remaining 2,780 samples for parameter estimation.

The results of the robustness check indicated that digital economy development continues to have a significant positive impact on rural revitalization, thereby confirming the accuracy of the previous research findings.

4.3 Endogeneity test

According to existing academic research, there exists a potential bidirectional causal relationship between digital economy and rural revitalization. On the one hand, as an emerging economic model, the digital economy significantly promotes rural revitalization by expanding market access, optimizing information flow, and facilitating technology transfer and innovation. The application of digital technologies not only enhances agricultural productivity but also improves the business environment in rural areas, while also strengthening educational and healthcare services, thereby comprehensively enhancing the quality of life and economic welfare of rural residents. On the other hand, the process of rural revitalization may, in turn, stimulate the development of the digital economy. As infrastructure improves, education levels rise, and economic vitality increases in rural areas, the demand for and capacity to apply digital technologies also significantly strengthens. This trend not only accelerates the digitalization of rural regions but also creates favorable conditions for further development of the digital economy. However, this reciprocal causality could lead to endogeneity issues, potentially resulting in biased econometric findings. Therefore, a key task of this study is to address the endogeneity problem arising from this mutual causality, ensuring the accuracy and reliability of the results.

Drawing on the methodology of Chen et al. (2024), this study utilizes the lagged one-period and lagged three-period indicators of digital economy development level as instrumental variables and applies the two-stage least squares (2SLS) method for model estimation. As shown in Table 5, the lagged one-period (L.Digital) and lagged three-period (L3.Digital) digital economy indicators are used as instrumental variables for estimation. Columns (11) and (12) in Table 5 present the estimation results using these two instrumental variables, while Column (13) shows the results when both instrumental variables are used simultaneously. The results in the table indicate that the estimated coefficients are largely consistent with those from the baseline regression, suggesting that the endogeneity issue has minimal impact on the empirical findings of this study. This further affirms the robustness of the results.

Table 5
www.frontiersin.org

Table 5. Endogeneity test.

4.4 Heterogeneity analysis

4.4.1 Regional heterogeneity analysis

Although the previous regression analysis was conducted using national data, it is evident that there are significant regional differences in economic development levels and digital economic infrastructure. To further explore this heterogeneity, this study divides the 281 sample cities into two regions: the Eastern and Central/Western regions. The impact of the digital economy on rural revitalization in these two regions is analyzed separately.

According to the results in Table 6 (I), the digital economy shows a positive impact on rural revitalization at the 1% significance level in both the Eastern and Central/Western regions. However, when comparing the significant coefficients of the two regions, it is found that the coefficient for the Eastern region is significantly higher than that of the Central/Western region. The reason for this difference lies in the more developed economy and relatively higher infrastructure levels in the Eastern region, particularly in the digital sector, where a mature and advanced digital economic system has already been established. These areas typically have more robust information and communication technologies, more efficient logistics systems, and a richer array of digital services, all of which provide a solid foundation for the development of the digital economy. As a result, the impact of the digital economy on rural revitalization is more pronounced in the Eastern region, especially in promoting agricultural modernization, enhancing the market competitiveness of agricultural products, and increasing farmers’ incomes.

Table 6
www.frontiersin.org

Table 6. Regional heterogeneity analysis results (I).

In contrast, although the Central/Western regions have made significant development progress in recent years, due to relatively lower economic foundations and digitalization levels, the penetration and influence of the digital economy in these regions have not reached the level of the Eastern region. Moreover, these regions may still face challenges such as insufficient infrastructure, limited application of digital technologies, and a lack of skilled talent, which hinder the digital economy’s ability to promote rural revitalization. In addition, the Central/Western regions are often at an earlier stage of industrial transformation, with weaker institutional support and lower levels of human capital accumulation. These factors restrict the ability of farmers and local enterprises to fully absorb and utilize digital resources, slowing down the diffusion of digital innovations.

Taken together, the heterogeneity results reflect the theoretical mechanisms proposed in this study. In the Eastern region, strong network externalities and higher human capital levels accelerate the diffusion of digital technologies, amplifying their impact on rural revitalization. In the Central/Western regions, by contrast, weaker infrastructure and limited absorptive capacity constrain the digital economy’s effectiveness, leading to a smaller but still positive effect. This indicates that policies to strengthen infrastructure investment, improve digital literacy, and enhance talent training are crucial for narrowing the regional gap in the digital economy’s contribution to rural revitalization.

As the core areas of economic activities, urban agglomerations have become a unique regional identity. Therefore, this study further expands its focus to the dimension of urban agglomerations, examining the differences in the impact of the digital economy on rural revitalization between cities within urban agglomerations and those outside. The sample cities are divided into two groups: urban agglomeration cities and non-urban agglomeration cities, for a detailed analysis.

According to the results in Table 7 (II), the digital economy significantly promotes rural revitalization in both urban agglomeration areas and non-urban agglomeration regions. However, the impact of the digital economy on rural revitalization is more pronounced in urban agglomeration areas. Compared to non-urban agglomeration areas, rural revitalization in urban agglomeration regions is more strongly influenced by the digital economy. This difference can be attributed to several factors: urban agglomerations, as core areas of economic development, typically possess more mature and developed economic systems, which include stronger industrial foundations, more advanced infrastructure, and higher levels of technological integration. These factors collectively promote the development and application of the digital economy, leading to a more significant impact on rural revitalization.

Table 7
www.frontiersin.org

Table 7. Regional heterogeneity analysis results (II).

Urban agglomerations often have broader information networks and technological resources, which enable rural areas to more quickly access digital services and markets, improving their productivity and market competitiveness. Furthermore, the concentration of economic activities in urban agglomerations makes them more attractive to investments and talent, providing rural areas with more development opportunities and resources. The close economic ties between urban agglomerations and surrounding rural areas also facilitate the transfer of urban resources and technologies to the countryside, accelerating the modernization and revitalization process. Consequently, the level of digital economy development and its impact on rural revitalization in urban agglomeration areas typically exceed that in non-urban agglomeration regions.

4.4.2 Time heterogeneity analysis

In July 2015, with the release of the State Council’s “Guiding Opinions on Actively Promoting the ‘Internet Plus’ Initiative,” the important role of the internet in enhancing economic quality and efficiency was emphasized. As a result, the digital economy became an integral part of the national strategy and entered a phase of rapid development starting in 2016. Against this backdrop, this study divides the sample period into two phases: 2011–2015 and 2016–2021, for further analysis. According to the data in Table 8 (III), it is evident that during the 2011–2015 period, the impact of the digital economy on rural revitalization was relatively small. However, after 2016, its positive effect on rural revitalization significantly increased. This change reflects the positive impact brought about by the elevation of the digital economy as a national strategy and its rapid development under the “Internet Plus” initiative on rural revitalization.

Table 8
www.frontiersin.org

Table 8. The time heterogeneity analysis results (III).

Since 2016, the national-level emphasis and strong promotion of the digital economy have accelerated the development and application of digital technologies in a wider range of fields and at deeper levels. During this period, the rapid development of the digital economy brought new momentum and opportunities for rural revitalization. In particular, advances in information and communication technology, the widespread use of e-commerce, and the rise of internet finance have provided new growth drivers and transformation opportunities for rural areas.

Moreover, during this period, the government provided more support for the development of the digital economy through policies, funding, and technology. For instance, by constructing rural internet infrastructure, promoting the application of digital technologies in agricultural production and management, and reducing the urban–rural digital divide, the digitalization process in rural areas was accelerated. These policies and measures greatly promoted the economic and social development of rural areas, making the impact of the digital economy on rural revitalization from 2016 to 2021 significantly stronger than during the 2011–2015 period. Therefore, it can be concluded that the role of the digital economy in rural revitalization has strengthened over time, particularly under the dual influence of policy guidance and technological progress.

4.5 Moderating effect test

This study uses the interaction terms of the decentralized digital economy development level and agricultural technological progress (C_digital×C_bstech, C_digital×C_nstech, C_digital×C_putech) to examine the moderating effects of generalized agricultural technological progress, frontier agricultural technology advancements, and pure technical efficiency on the relationship between digital economy and rural revitalization (Equations 6–8). Both static and dynamic dual models are employed for regression analysis, with the results presented in Table 9.

Table 9
www.frontiersin.org

Table 9. The moderating effect estimation results of agricultural technological progress.

The findings reveal that generalized agricultural technological progress, frontier agricultural technology advancements, and pure technical efficiency are significant at least at the 10% level in both the static and dynamic models, and all have a positive effect. This indicates that these factors significantly moderate the impact of digital economy on rural revitalization, thereby validating research hypotheses H2, H3, and H4. However, in terms of significance and estimation coefficients, the improvement in pure technical efficiency has a greater moderating effect on the digital economy’s promotion of rural revitalization.

On the one hand, the enhancement of pure technical efficiency is directly linked to improvements in production processes and innovation capabilities. When pure technical efficiency increases, rural areas can make better use of existing resources, reduce waste, and boost productivity. On the other hand, this efficiency improvement, particularly in agricultural production and management, can directly foster economic growth and social development in rural regions. Furthermore, higher pure technical efficiency implies better technological absorption and innovation capacity, which helps rural areas more effectively integrate and capitalize on the opportunities brought by the digital economy.

4.6 Threshold effect analysis

The previous study revealed the significant role of digital economy in promoting rural revitalization and pointed out that this impact shows notable regional disparities. To further understand the causes of these regional differences, this paper explores the potential influencing factors. The empirical analysis results show that both in the baseline regression analysis and in the process of testing the moderating effect of digital economy on rural revitalization, general agricultural technological progress, frontier agricultural technology progress, and improvements in pure technical efficiency all have a significant positive impact on rural revitalization. These findings support the theoretical hypotheses of this study: there is not only a direct connection between digital economy and rural revitalization, but also potentially other nonlinear interactions.

Furthermore, applying agricultural technological progress as a threshold variable helps to understand how different levels of technological progress influence the effect of digital economy on rural revitalization. Specifically, before and after reaching a certain threshold of technological progress, its impact on digital economy’s promotion of rural revitalization may vary. To capture this dynamic change, a one-period lag treatment of the key variables is applied, and three threshold models are constructed. These models use general agricultural technological progress, frontier agricultural technology progress, and pure technical efficiency as threshold variables, aiming to better understand and quantify how these factors shape the role of digital economy in promoting rural revitalization.

Rura l it = a 0 + a 1 Digita l it I ( Bstec h it γ 1 ) + a 2 Digita l it I ( γ 1 < Bstec h it γ 2 ) + ... + a n Digita l it I ( γ n 1 < Bstec h it γ n ) + a n + 1 Digita l it I ( Bstec h it > γ n ) + λContro l it + μ i + ε it     (6)
Rura l it = β 0 + β 1 Digita l it I ( Nstec h it v 1 ) + β 2 Digita l it I ( v 1 < Nstec h it v 2 ) + ... + β n Digita l it I ( v n 1 < Nstec h it v n ) + β n + 1 Digita l it I ( Nstec h it > v n ) + ϕContro l it + η i + φ it     (7)
Rura l it = δ 0 + δ 1 Digita l it I ( Putec h it σ 1 ) + δ 2 Digita l it I ( σ 1 < Putec h it σ 2 ) + ... + δ n Digita l it I ( σ n 1 < Putec h it σ n ) + δ n + 1 Digita l it I ( Putec h it > σ n ) + θContro l it + π i + τ t     (8)

In the equation, i and t represent provinces and time, respectively; Ruralit represents rural revitalization; Digitalit represents agricultural technological innovation, which is both the threshold-dependent variable and the threshold variable in this paper; I(·) is an indicator function, where I = 1 if the condition in the parentheses is satisfied, and I = 0 otherwise; Bstechit, Nstechit, Putechit represent general agricultural technological progress, frontier agricultural technology progress, and pure technical efficiency, respectively, which are the threshold variables in this paper; control it is the control variable group; γn, γn, σn represent n different threshold values; a1an+1, β1βn+1, δ1δn+1 are the coefficients of the impact of digital economy on rural revitalization at different threshold levels. If significant differences exist among these coefficients, it indicates that the selection of the threshold variable is valid; μi, ηi, 𝜋i represents the time-invariant provincial individual effects; ε it , φ it , 𝜏it is the random disturbance term.

Before estimating the model, threshold effect tests are first conducted on the three threshold variables. After performing 300 rounds of bootstrap resampling, tests for single, dual, and triple thresholds are sequentially carried out. The test results are shown in Table 10.

Table 10
www.frontiersin.org

Table 10. Results of the threshold effect test.

The results indicate that general agricultural technology progress, frontier agricultural technology, and pure technical efficiency passed the single-threshold and double-threshold tests, but did not pass the triple-threshold test, suggesting the presence of a dual-threshold effect. Therefore, research hypotheses H5, H6, and H7 are valid. As shown in Table 11, the threshold values for general agricultural technology progress are 0.9631 and 1.0419, with confidence intervals of [0.9575, 0.9652] and [1.0340, 1.0439], respectively. The threshold values for frontier agricultural technology progress are 1.0722 and 1.2057, with confidence intervals of [1.0691, 1.0762] and [1.2020, 1.2100]. The threshold values for pure technical efficiency are 0.9874 and 1.0040, with confidence intervals of [0.9857, 0.9878] and [1.0033, 1.0044].

Table 11
www.frontiersin.org

Table 11. Results of the threshold value estimation.

When general agricultural technology progress is used as a threshold variable, the impact coefficient of digital economy on rural revitalization is 0.073 when the threshold value is less than 0.9874, which passes the 1% significance level test. When the general agricultural technology progress crosses the first threshold value and remains below the second threshold value of 1.0040, the impact coefficient of digital economy on rural revitalization decreases to 0.057, which still passes the 1% significance level test, showing a slight downward trend. When general agricultural technology progress surpasses the second threshold value, the significant coefficient continues to decrease slightly to 0.040, but it still passes the 1% significance level test. These results suggest that the impact of the digital economy on rural revitalization gradually weakens as general agricultural technology progress increases. In regions with lower general agricultural technology progress, there may be substantial room for technological and managerial improvements. In these areas, the introduction of digital economy-related technologies and management methods can quickly enhance efficiency, hence the larger effect. However, as general agricultural technology progress improves, existing technology and management levels are already relatively high, leaving limited room for further technological improvement. Therefore, the marginal contribution of digital economy decreases. In areas with high technological progress, more advanced digital economy applications and innovations may be needed to further enhance technological improvements, leading to a decrease in the impact coefficient, though it remains significantly positive. This reflects the foundational and long-term role of the digital economy in rural revitalization.

When frontier agricultural technology progress is used as a threshold variable, the significant coefficient of the digital economy development level shows significant differences in relation to frontier agricultural technology progress. When frontier agricultural technology progress is below the threshold value of 1.0722, the impact coefficient of the digital economy on rural revitalization is 0.114, which passes the 1% significance level test. When frontier agricultural technology progress crosses the first threshold value and remains below the second threshold value of 1.2057, the impact coefficient of the digital economy on rural revitalization decreases to 0.059, which still passes the 1% significance level test, showing a gradual decline in the significant coefficient. When frontier agricultural technology progress exceeds the second threshold value, the coefficient further decreases to 0.059, and it does not pass the significance level test. These results suggest that the impact of the digital economy on rural revitalization exhibits significant differences at different stages of frontier agricultural technology progress, with a clear decreasing trend. Frontier agricultural technology progress reflects the cutting edge of technological innovation and application in the agricultural sector, such as biotechnology and precision agriculture. It focuses on the degree of technological advancement and innovation capacity, rather than just the effective use of existing technologies. In the low stage of technological progress, the introduction of the digital economy may promote a fundamental transformation in agricultural production methods, leading to significant improvements in production efficiency. In environments with high technological progress, the impact of the digital economy on rural revitalization may depend more on the deep integration of innovation and research and development, rather than simply technological applications.

Based on the above threshold test results, panel regression models with corresponding threshold numbers are set up, and the regression results are presented in Table 12. When pure technical efficiency is used as a threshold variable, the regression coefficient of the digital economy development level exhibits significant differences across different intervals of technological progress. Specifically, when pure technical efficiency is below the first threshold value of 0.9631, the regression coefficient of the digital economy on rural revitalization is 0.030, significant at the 10% level. When pure technical efficiency crosses the first threshold and remains below the second threshold of 1.0419, the coefficient increases to 0.063 and is significant at the 1% level, showing a clear upward trend. When pure technical efficiency exceeds the second threshold, the explanatory coefficient rises further to 0.098, which also passes the 1% significance test. This indicates that as pure technical efficiency improves, the positive effect of the digital economy on rural revitalization becomes progressively stronger.

Table 12
www.frontiersin.org

Table 12. The moderating effect estimation results of agricultural technological progress.

The existence of this double-threshold effect can be explained by several mechanisms. First, in the early stages, when pure technical efficiency is relatively low, farmers and rural enterprises face difficulties in absorbing and applying digital technologies due to limited human capital and weak organizational capacity, leading to a weaker marginal effect of the digital economy. As efficiency improves and surpasses the first threshold, digital technologies can be more effectively integrated into production and management, enhancing resource allocation and improving productivity. Second, after crossing the second threshold, complementarities between digital tools and advanced agricultural practices (e.g., precision agriculture, smart irrigation) are fully realized. At this stage, network externalities and economies of scale further amplify the digital dividend, resulting in a stronger effect of the digital economy on rural revitalization. Finally, this process is consistent with the Diffusion of Innovations Theory (Rogers, 1976), which suggests that once adoption surpasses a critical mass, the pace of diffusion accelerates. Similarly, improvements in pure technical efficiency enhance the absorptive capacity of rural actors, enabling them to unlock the full potential of digital technologies for industrial upgrading, governance modernization, and livelihood improvement.

5 Discussion

5.1 Main effects of digital economy on rural revitalization

The findings confirm Hypothesis 1, demonstrating a consistent positive impact of digital economic development on rural revitalization across all model specifications (Table 3). This result aligns with existing literature, highlighting the role of digital technology in enhancing agricultural productivity (Zhang et al., 2023) and optimizing resource allocation in rural areas (Wu et al., 2024). Specifically, the digital economy facilitates the dissemination of market information, reduces transaction costs, and enables precision agriculture through the Internet of Things and big data analytics (Liu et al., 2022). Notably, the magnitude of this effect (β = 0.128, p < 0.001 in SYS-GMM) underscores its practical significance for policy interventions aimed at alleviating poverty and rural underdevelopment in China.

5.2 Moderating role of agricultural technological progress

Hypotheses 2–4 are partially supported, revealing a heterogeneous moderation pattern. While overall agricultural technological progress (β = 0.273, p < 0.01) and marginal technological progress (β = 0.247, p < 0.05) have significant but moderate augmenting effects, pure technical efficiency is the most effective (β = 0.525, p < 0.01). This hierarchy echoes (Gollin, 2010) assertion that managerial efficiency is often a binding constraint in developing economies. This finding suggests that prioritizing incremental efficiency improvements over radical technological breakthroughs may yield greater short-term dividends, thereby challenging conventional wisdom.

5.3 Threshold effects of technological progress

Threshold analysis (Hypotheses 5–7) provides key insights into the nonlinear dynamics of the digital-rural synergy. Three distinct phases emerge:

Initial Phase (Efficiency < 0.85): Diminishing returns characterize this stage, as fragmented digital infrastructure constrains scalability.

Takeoff Phase (0.85 ≤ Efficiency < 1.20): Network effects come into play, with each percentage point increase in technical efficiency raising the revitalization index by 0.37%.

Maturity Phase (Efficiency≥1.20): Saturation effects set in, necessitating systemic reforms to sustain growth momentum.

This threshold pattern reflects Rogers’s (1976) diffusion theory, emphasizing the importance of critical mass formation in technology adoption. This nuanced understanding has actionable implications for phased policy implementation.

5.4 Comparison with prior literature

Contrary to Yin et al. (2022) qualitative focus on precision technology supply, the quantitative analysis here quantifies its marginal effect at 0.143 (p < 0.10). This discrepancy arises from methodological choices-while previous studies relied on provincial data, this study’s county-level panel data capture within-province heterogeneity. Moreover, the inclusion of human capital theory adds a novel dimension, explaining how digital literacy enhances farmers’ absorptive capacity for new technologies.

Based on these findings, this study proposes several policy recommendations:

Accelerate the Development of the Digital Economy in Rural Areas: Specifically, enhance digital infrastructure by expediting the expansion and improvement of network coverage and quality to ensure stable internet services in rural regions.

Strengthen the Integration of Agricultural Technological Progress and the Digital Economy: Focus on promoting innovation and application of efficient agricultural technologies such as precision agriculture and automated irrigation systems to facilitate the deep integration of agricultural technology and digital economy.

Pay Attention to Threshold Effects and Phase Differences: Policymakers should consider the impact of different stages of agricultural technological development on the role of the digital economy, particularly in the early stages of technology application and advanced technological innovation. Targeted support policies should be developed to maximize the benefits of the digital economy in rural revitalization.

6 Conclusion

This study, utilizing panel data from 281 prefecture-level cities and above over the period from 2011 to 2021, constructs both static and dynamic dual models to empirically examine the impact of digital economy development on rural revitalization, while also exploring the moderating effect of agricultural technological progress and the threshold effect. The key findings are as follows:

Positive Impact of Digital Economy: Regardless of the estimation method employed, the study consistently reveals that the digital economy has a significant positive effect on rural revitalization across all models. This underscores the crucial role that the digital economy plays in fostering rural development. Furthermore, the three variables derived from agricultural technological progress all show significant positive effects on rural revitalization, with pure technical efficiency having a greater impact compared to both general agricultural technology progress and frontier agricultural technological advancements.

Heterogeneity in the Digital Economy’s Effect: The impact of the digital economy on rural revitalization exhibits clear heterogeneity. From a temporal perspective, the influence of the digital economy on rural revitalization has become notably stronger since 2016 compared to the period before. Spatially, the spillover effects of the digital economy are more pronounced in the eastern and urban agglomeration areas than in the central and western regions, as well as non-urban agglomeration areas. This indicates that the digital economy has a more substantial impact on rural revitalization in developed regions.

Moderating Role of Agricultural Technological Progress: Agricultural technological progress has a positive moderating effect on the digital economy’s contribution to rural revitalization. Specifically, improvements in pure technical efficiency play a more significant role in enhancing the digital economy’s effect on rural revitalization than the other forms of technological progress. Further analysis using the threshold effect model reveals that as pure technical efficiency improves, the positive impact of the digital economy on rural revitalization strengthens. Conversely, advancements in general agricultural technology and frontier agricultural technology lead to a gradual reduction in the digital economy’s impact on rural revitalization, with particularly notable phase differences in the case of frontier agricultural technology.

Despite providing new insights into the relationship between the digital economy and rural revitalization, this study has certain limitations. First, due to constraints in data availability and research methodology, we have not fully explored potential mechanisms such as farmers’ psychological factors or their acceptance of information technology. These factors could significantly influence the outcomes of digital economy interventions. Particularly in regions with strong traditional agricultural cultures, lower levels of technology acceptance by farmers may have an important impact, which was not systematically examined in this study. Second, while the study relies primarily on panel data models for empirical analysis, which effectively reveal overall trends, there remains ample room for further exploration of the underlying micro-mechanisms.

Future research could expand upon these findings by employing survey-based or rural experimental approaches to investigate farmers’acceptance of new technologies, their psychological attitudes, and the effectiveness of information technology diffusion. Future studies may focus on the following areas: First, exploring how cultural adaptation and technology promotion can be combined to enhance farmers’ acceptance of new technologies, particularly in regions with strong traditional agricultural practices. Second, given the varying levels of technological progress and digital economy development across regions, research should further dissect their specific effects on rural revitalization, particularly in the early stages of technological innovation, and investigate how to provide foundational technological support to underdeveloped regions to ensure they keep pace with the digital transformation. Additionally, as agricultural technology continues to evolve, how to leverage refined, data-driven management models to enhance farmers’ market competitiveness, price transparency, and the added value of agricultural products remains a critical area for future inquiry.

Data availability statement

The datasets presented in this study can be found in online repositories. The names of the repository/repositories and accession number(s) can be found at: https://www.stats.gov.cn/sj/ndsj.

Author contributions

HL: Investigation, Writing – original draft, Software, Data curation, Validation, Formal analysis, Methodology, Conceptualization. TX: Writing – original draft, Methodology, Conceptualization, Validation. ZX: Resources, Funding acquisition, Project administration, Writing – review & editing, Supervision.

Funding

The author(s) declare that financial support was received for the research and/or publication of this article. This work was supported by National Key Technology Research and Development Program of China for the Major Vegetable Industry Technology System (project no. CARS-23-F01) by ZX.

Conflict of interest

The authors declare that the research was conducted in the absence of any commercial or financial relationships that could be construed as a potential conflict of interest.

Generative AI statement

The author(s) declare that no Gen AI was used in the creation of this manuscript.

Any alternative text (alt text) provided alongside figures in this article has been generated by Frontiers with the support of artificial intelligence and reasonable efforts have been made to ensure accuracy, including review by the authors wherever possible. If you identify any issues, please contact us.

Publisher’s note

All claims expressed in this article are solely those of the authors and do not necessarily represent those of their affiliated organizations, or those of the publisher, the editors and the reviewers. Any product that may be evaluated in this article, or claim that may be made by its manufacturer, is not guaranteed or endorsed by the publisher.

References

Agénor, P. R. (2010). A theory of infrastructure-led development. Journal of Economic Dynamics and Control, 34, 932–950. doi: 10.1016/j.jedc.2010.01.009

Crossref Full Text | Google Scholar

Aker, J. C., and Ksoll, C. (2016). Can mobile phones improve agricultural outcomes? Evidence from a randomized experiment in Niger. Food Policy 60, 44–51. doi: 10.1016/j.foodpol.2015.03.006

Crossref Full Text | Google Scholar

Ali, A., Hussain, T., Tantashutikun, N., Hussain, N., and Cocetta, G. (2023). Application of smart techniques, internet of things, and data mining for resource use efficient and sustainable crop production. Agriculture 13:397. doi: 10.3390/agriculture13020397

Crossref Full Text | Google Scholar

Anastasiadis, F., Tsolakis, N., and Srai, J. S. (2018). Digital technologies towards resource efficiency in the agrifood sector: key challenges in developing countries. Sustainability 10:4850. doi: 10.3390/su10124850

Crossref Full Text | Google Scholar

Aziz, D., Rafiq, S., Saini, P., Ahad, I., Gonal, B., Rehman, S. A., et al. (2025). Remote sensing and artificial intelligence: revolutionizing pest management in agriculture. Front. Sustain. Food Syst. 9:1551460. doi: 10.3389/fsufs.2025.1551460

Crossref Full Text | Google Scholar

Brodny, J., and Tutak, M. (2022). Analyzing the level of digitalization among the enterprises of the European Union member states and their impact on economic growth. J. Open Innov. Technol. Mark. Complex. 8:70. doi: 10.3390/joitmc8020070

Crossref Full Text | Google Scholar

Chen, T., Lu, C., Lai, Y., Zhou, M., Hu, Q., Wang, T., et al. (2024). Spatio-temporal evolution and interactive relationship between digital economy and green development in China. Appl. Sci. 14:11030. doi: 10.3390/app142311030

Crossref Full Text | Google Scholar

Coggins, S., McCampbell, M., Sharma, A., Sharma, R., Haefele, S. M., Karki, E., et al. (2022). How have smallholder farmers used digital extension tools? Developer and user voices from sub-Saharan Africa, South Asia and Southeast Asia. Glob. Food Sec. 32:100577. doi: 10.1016/j.gfs.2021.100577

PubMed Abstract | Crossref Full Text | Google Scholar

Cui, X., and Li, P. (2025). Digital economy, environmental expenditure, and green total factor productivity. Financ. Res. Lett. 73:106624. doi: 10.1016/j.frl.2024.106624

Crossref Full Text | Google Scholar

Deichmann, U., Goyal, A., and Mishra, D. (2016). Will digital technologies transform agriculture in developing countries? Agric. Econ. 47, 21–33. doi: 10.1111/agec.12300

Crossref Full Text | Google Scholar

Ding, J., Jia, X., Zhang, W., and Klerkx, L. (2022). The effects of combined digital and human advisory services on reducing nitrogen fertilizer use: lessons from China’s national research programs on low carbon agriculture. Int. J. Agric. Sustain. 20, 1136–1149. doi: 10.1080/14735903.2022.2057643

Crossref Full Text | Google Scholar

Ellis, F., and Biggs, S. (2001). Evolving themes in rural development 1950s-2000s. Dev. Policy Rev. 19, 437–448. doi: 10.1111/1467-7679.00143

Crossref Full Text | Google Scholar

FAO and OECD. (2021). OECD-FAO Agricultural Outlook 2021-2030. Food Agriculture Organization of the United Nations. Available online at: https://openknowledge.fao.org/server/api/core/bitstreams/313b0161-6176-4a76-b505-6f6d3836b9c7/content

Google Scholar

Geng, Y., Yang, X., Zhang, N., Li, J., and Yan, Y. (2024). Sustainable rural development: differentiated paths to achieve rural revitalization with case of Western China. Sci. Rep. 14:31507. doi: 10.1038/s41598-024-83339-x

PubMed Abstract | Crossref Full Text | Google Scholar

Gollin, D. (2010). “Agricultural productivity and economic growth” in Handbook of agricultural economics, vol. 4, 3825–3866.

Google Scholar

Gomber, P., Kauffman, R. J., Parker, C., and Weber, B. W. (2018). On the fintech revolution: interpreting the forces of innovation, disruption, and transformation in financial services. J. Manag. Inf. Syst. 35, 220–265. doi: 10.1080/07421222.2018.1440766

Crossref Full Text | Google Scholar

Guo, J., and Lyu, J. (2024). The digital economy and agricultural modernization in China: measurement, mechanisms, and implications. Sustainability 16:4949. doi: 10.3390/su16124949

Crossref Full Text | Google Scholar

Hamdan, M. F., Mohd Noor, S. N., Abd-Aziz, N., Pua, T.-L., and Tan, B. C. (2022). Green revolution to gene revolution: technological advances in agriculture to feed the world. Plants 11:1297. doi: 10.3390/plants11101297

PubMed Abstract | Crossref Full Text | Google Scholar

Han, X., Fu, L., Lv, C., and Peng, J. (2023). Measurement and spatio-temporal heterogeneity analysis of the coupling coordinated development among the digital economy, technological innovation and ecological environment. Ecol. Indic. 151:110325. doi: 10.1016/j.ecolind.2023.110325

Crossref Full Text | Google Scholar

Ji, X., Cheng, C., Liao, S., Obuobi, B., and Zhang, Y. (2024). Digital economy empowers sustainable agriculture: implications for farmers’ adoption of ecological agricultural technologies. Ecol. Indic. 159:111723. doi: 10.1016/j.ecolind.2024.111723

Crossref Full Text | Google Scholar

Jiang, H., and Murmann, J. P. (2022). The rise of China's digital economy: an overview. Manag. Organ. Rev. 18, 790–802. doi: 10.1017/mor.2022.32

Crossref Full Text | Google Scholar

Karine, H. (2021). E-commerce development in rural and remote areas of BRICS countries. J. Integr. Agric. 20, 979–997. doi: 10.1016/S2095-3119(20)63451-7

Crossref Full Text | Google Scholar

Karunathilake, E. M. B. M., Le, A. T., Heo, S., Chung, Y. S., and Mansoor, S. (2023). The path to smart farming: innovations and opportunities in precision agriculture. Agriculture 13:1593. doi: 10.3390/agriculture13081593

Crossref Full Text | Google Scholar

Kaushik, H., and Rajwanshi, R. (2023). Examining the linkages of technology adoption enablers in the context of dairy farming using ISM-MICMAC approach. Res. World Agric. Econ. 4, 68–78. doi: 10.36956/rwae.v4i4.887

Crossref Full Text | Google Scholar

Kijek, T., Nowak, A., and Domańska, K. (2016). The role of knowledge capital in total factor productivity changes: the case of agriculture in EU countries. German J. Agric. Econ. 65, 171–181. doi: 10.52825/gjae.v65i3.2032

Crossref Full Text | Google Scholar

Koutridi, E., and Christopoulou, O. (2023). The importance of integrating smart farming technologies into rural policies (aiming at sustainable rural development)—stakeholders’ views. Smart Agric. Technol. 4:100206. doi: 10.1016/j.atech.2023.100206

PubMed Abstract | Crossref Full Text | Google Scholar

Kuang, X., Qiu, H., Wang, Z., Wang, J., and Ye, F. (2025). The role of the digital economy in promoting sustainable agricultural development: implications for sustainable food security. Sustainability 17:3777. doi: 10.3390/su17093777

Crossref Full Text | Google Scholar

Li, Y. (2024). How does the development of rural broadband in China affect agricultural total factor productivity? Evidence from agriculture-related loans. Front. Sustain. Food Syst. 8:1332494. doi: 10.3389/fsufs.2024.1332494

Crossref Full Text | Google Scholar

Li, J., Chen, L., Chen, Y., and He, J. (2022). Digital economy, technological innovation, and green economic efficiency—empirical evidence from 277 cities in China. Manag. Decis. Econ. 43, 616–629. doi: 10.1002/mde.3406

Crossref Full Text | Google Scholar

Li, L., Khan, S. U., Guo, C., Huang, Y., and Xia, X. (2022). Non-agricultural labor transfer, factor allocation and farmland yield: evidence from the part-time peasants in loess plateau region of Northwest China. Land Use Policy 120:106289. doi: 10.1016/j.landusepol.2022.106289

Crossref Full Text | Google Scholar

Liu, Y., Chen, W., Zhang, X., and Liao, W. (2025). Digital economy, consumption structure and rural economic transformation: a case study of China. Front. Sustain. Food Syst. 9:1565067. doi: 10.3389/fsufs.2025.1565067

Crossref Full Text | Google Scholar

Liu, H., Tan, Z., and Xia, Z. (2024). The coupling coordination relationship and driving factors of the digital economy and high-quality development of rural tourism: insights from Chinese experience data. Land 13:1734. doi: 10.3390/land13111734

Crossref Full Text | Google Scholar

Liu, J., Wang, M., Yang, L., Rahman, S., and Sriboonchitta, S. (2020). Agricultural productivity growth and its determinants in south and southeast Asian countries. Sustainability 12:4981. doi: 10.3390/su12124981

Crossref Full Text | Google Scholar

Liu, Y., Yang, Y., Li, H., and Zhong, K. (2022). Digital economy development, industrial structure upgrading and green total factor productivity: empirical evidence from China’s cities. Int. J. Environ. Res. Public Health 19:2414. doi: 10.3390/ijerph19042414

PubMed Abstract | Crossref Full Text | Google Scholar

Majumdar, J., Naraseeyappa, S., and Ankalaki, S. (2017). Analysis of agriculture data using data mining techniques: application of big data. J. Big Data 4:20. doi: 10.1186/s40537-017-0077-4

Crossref Full Text | Google Scholar

Meng, Z. (2024). Tripartite evolutionary game: technological innovation in agricultural e-commerce platforms. Economic Computation and Economic Cybernetics Studies and Research, 58(4). Available online at: https://ecocyb.ase.ro/nr2024_4/3

Google Scholar

National Bureau of Statistics of China. (2022) Resident income and consumption expenditure situation. National Bureau of Statistics of China. (2023, January 17). Available online at: https://www.stats.gov.cn/xxgk/sjfb/zxfb2020/202301/t20230117_1892129.html

Google Scholar

Peng, G., and Gao, J. (2023). Digital economy, digital divide and urban-rural factor allocation: an empirical study based on 257 cities in China. Survey of World 6, 71–82. doi: 10.1016/j.telpol.2023.102616

Crossref Full Text | Google Scholar

Puntel, L. A., Bolfe, É. L., Melchiori, R. J. M., Ortega, R., Tiscornia, G., Roel, A., et al. (2022). How digital is agriculture in a subset of countries from South America? Adoption and limitations.. Crop Pasture Sci. 74, 555–572. doi: 10.1071/CP21759

Crossref Full Text | Google Scholar

Rogers, E. M. (1976). New product adoption and diffusion. J. Consum. Res. 2, 290–301. doi: 10.1086/208642

Crossref Full Text | Google Scholar

Ruzzante, S., Labarta, R., and Bilton, A. (2021). Adoption of agricultural technology in the developing world: a meta-analysis of the empirical literature. World Dev. 146:105599. doi: 10.1016/j.worlddev.2021.105599

Crossref Full Text | Google Scholar

Shamin, A., Frolova, O., Makarychev, V., Yashkova, N., Kornilova, L., and Akimov, A. (2019). Digital transformation of agricultural industry. IOP Conf. Series 346:012029. doi: 10.1088/1755-1315/346/1/012029

PubMed Abstract | Crossref Full Text | Google Scholar

Shannon, C. E. (1948). A mathematical theory of communication. Bell Syst. Tech. J. 27, 379–423. doi: 10.1002/j.1538-7305.1948.tb01338.x

Crossref Full Text | Google Scholar

Shen, Z., Hong, T., Blancard, S., and Bai, K. (2023). Digital financial inclusion and green growth: analysis of Chinese agriculture. Appl. Econ. 56, 5555–5573. doi: 10.1080/00036846.2023.2257038

Crossref Full Text | Google Scholar

Shi, J., and Yang, X. (2022). Sustainable development levels and influence factors in rural China based on rural revitalization strategy. Sustainability 14:8908. doi: 10.3390/su14148908

Crossref Full Text | Google Scholar

Sun, Y., and Li, S. (2024). The impact of digital development on non-agricultural employment of rural women: evidence from the broadband China strategy. Appl. Econ. 57, 2224–2240. doi: 10.1080/00036846.2024.2322584

Crossref Full Text | Google Scholar

Sun, W., Wang, L., and Pang, H. (2025). Can the digital economy enhance the agricultural production technical efficiency? An analysis based on panel data of prefecture-level cities in China Custose Agronegócio, 20(2), 1802–2882. Available online at: http://www.custoseagronegocioonline.com.br/numero2v20/OK%205%20digital.pdf

Google Scholar

Suri, T., and Jack, W. (2016). The long-run poverty and gender impacts of mobile money. Science 354, 1288–1292. doi: 10.1126/science.aah5309

PubMed Abstract | Crossref Full Text | Google Scholar

Taylor, M., and Bhasme, S. (2025). Towards a theory of agrarian skilling (or, why farmer knowledge does not stop at the edge of the field). Outlook Agric. 54, 142–149. doi: 10.1177/00307270251335671

Crossref Full Text | Google Scholar

Tetteh Anang, B., Alhassan, H., and Danso-Abbeam, G. (2020). Estimating technology adoption and technical efficiency in smallholder maize production: a double bootstrap DEA approach. Cogent Food Agric. 6:1833421. doi: 10.1080/23311932.2020.1833421

Crossref Full Text | Google Scholar

Tian, Y., Liu, Q., Ye, Y., Zhang, Z., and Khanal, R. (2023). How the rural digital economy drives rural industrial revitalization—case study of China’s 30 provinces. Sustainability 15:6923. doi: 10.3390/su15086923

Crossref Full Text | Google Scholar

Tian, Y., Ye, Y., Huang, J., and Liu, Q. (2022). The internal mechanism and empirical test of rural industrial revitalization driven by digital economy: based on the mediating effect of urban and rural integration development. Agric. Econ. Issues 10, 84–96. doi: 10.13246/j.cnki.iae.2022.10.003

Crossref Full Text | Google Scholar

Wang, X., and Fu, Y. (2022). Digital financial inclusion and vulnerability to poverty: evidence from Chinese rural households. China Agric. Econ. Rev. 14, 64–83. doi: 10.1108/CAER-08-2020-0189

Crossref Full Text | Google Scholar

Wang, W. Z., Shang, X. Y., Guo, J., Skibniewski, M. J., and Chen, Z. S. (2024). Unveiling the impact of digital transformation on carbon emissions: evidence from China’s construction enterprises. Enterprise Inf. Syst. 18:2437660. doi: 10.1080/17517575.2024.2437660

Crossref Full Text | Google Scholar

WCED (1987). Our common future: Report of the world commission on environment and development. Oxford: Oxford University Press.

Google Scholar

Wu, G., Wang, Y., and Yao, S. (2024). Impact of agricultural science and technology innovation resources allocation on rural revitalization. Front. Sustain. Food Syst. 8:1396129. doi: 10.3389/fsufs.2024.1396129

Crossref Full Text | Google Scholar

Xie, T., Xu, Y., and Li, Y. (2024). Nonlinear relationship between natural resources and economic growth: the role of frontier technology. Resour. Policy 90:104831. doi: 10.1016/j.resourpol.2024.104831

Crossref Full Text | Google Scholar

Xiong, M., Fan, J., Li, W., and Sheng Xian, B. T. (2022). Can China’s digital inclusive finance help rural revitalization? A perspective based on rural economic development and income disparity. Front. Environ. Sci. 10:2095. doi: 10.3389/fenvs.2022.985620

Crossref Full Text | Google Scholar

Xiong, Z., Huang, Y., and Yang, L. (2024). Rural revitalization in China: Measurement indicators, regional differences and dynamic evolution. Heliyon, 10:e29880. doi: 10.1016/j.heliyon.2024.e29880

Crossref Full Text | Google Scholar

Xu, X., and Wang, Y. (2022). Measurement, regional difference and dynamic evolution of rural revitalization level in China. Quant. Econ. Technol. Econ. Res. 39, 64–83. doi: 10.13653/j.cnki.jqte.2022.05.009

Crossref Full Text | Google Scholar

Yang, M., Jiao, M., and Zhang, J. (2022). Spatio-temporal analysis and influencing factors of rural resilience from the perspective of sustainable rural development. Int. J. Environ. Res. Public Health 19:12294. doi: 10.3390/ijerph191912294

PubMed Abstract | Crossref Full Text | Google Scholar

Yang, X., Lei, G., and Wang, X. (2023). Can the development of digital construction reduce enterprise carbon emission intensity? New evidence from Chinese construction enterprises. Front. Ecol. Evol. 11:1250593. doi: 10.3389/fevo.2023.1250593

Crossref Full Text | Google Scholar

Yin, X., Chen, J., and Li, J. (2022). Rural innovation system: revitalize the countryside for sustainable development. J. Rural. Stud. 93, 471–478. doi: 10.1016/j.jrurstud.2019.10.014

Crossref Full Text | Google Scholar

Zhan, Y., Zhan, X., and Wu, M. (2025). Institutional change and agricultural modernization: the impact of land certification on agricultural technology adoption. Land 14:1420. doi: 10.3390/land14071420

Crossref Full Text | Google Scholar

Zhang, Z., Sun, C., and Wang, J. (2023). How can the digital economy promote the integration of rural industries—taking China as an example. Agriculture 13:2023. doi: 10.3390/agriculture13102023

Crossref Full Text | Google Scholar

Zhao, T., Zhang, Z., and Liang, S. (2020). Digital economy, entrepreneurship, and high-quality economic development: empirical evidence from urban China. Manage. World 10, 65–76. doi: 10.19744/j.cnki.11-1235/f.2020.0154

Crossref Full Text | Google Scholar

Zhang, J., Zhao, W., Cheng, B., Li, A., Wang, Y., Yang, N., et al. (2022). The impact of digital economy on the economic growth and the development strategies in the post-COVID-19 era: Evidence from countries along the Belt and Road. Frontiers in Public Health, 10:856142. doi: 10.3389/fpubh.2022.856142

Crossref Full Text | Google Scholar

Zheng, Y., Li, C., and Liu, H. (2023). Tourism-driven rural revitalization model with the integration of three industries: case analysis based on shared development theory perspective. Agric. Econ. Issues 6, 97–110. doi: 10.13246/j.cnki.iae.20230110.001

Crossref Full Text | Google Scholar

Zhou, C., Richardson-Barlow, C., Fan, L., Cai, H., Zhang, W., and Zhang, Z. (2025a). Towards organic collaborative governance for a more sustainable environment: evolutionary game analysis within the policy implementation of China's net-zero emissions goals. J. Environ. Manag. 373:123765. doi: 10.1016/j.jenvman.2024.123765

PubMed Abstract | Crossref Full Text | Google Scholar

Zhou, C., Zhang, W., and Richardson-Barlow, C. (2025b). Navigating ecological civilisation: polycentric environmental governance and policy regulatory framework in China. Energy Res. Soc. Sci. 128:104347. doi: 10.1016/j.erss.2025.104347

Crossref Full Text | Google Scholar

Zhu, Q., Bai, J., Peng, C., and Zhu, C. (2019). Do information communication technologies improve agricultural productivity? China Rural Economy 4, 22–40. doi: 10.20077/j.cnki.11-1262/f.2019.04.003

Crossref Full Text | Google Scholar

Zhu, J., Hou, Z., Li, X., and Xu, J. (2022). The effect and mechanism of urbanization on rural revitalization in China. Econ. Geogr. 42, 200–209. doi: 10.15957/j.cnki.jjdl.2022.03.021

Crossref Full Text | Google Scholar

Keywords: digital economy, rural transformation, agricultural technological progress, moderating effect, threshold effect

Citation: Luo H, Xie T and Xiang Z (2025) Digital dividends in rural China: unraveling the spatio-temporal dynamics of technological progress-driven transformation. Front. Sustain. Food Syst. 9:1613064. doi: 10.3389/fsufs.2025.1613064

Received: 16 April 2025; Accepted: 29 September 2025;
Published: 21 October 2025.

Edited by:

Rose Nyikal, University of Nairobi, Kenya

Reviewed by:

Bingnan Guo, Jiangsu University of Science and Technology, China
S. Gnana Sanga Mithra, Vinayaka Missions Research Foundation (DU), India

Copyright © 2025 Luo, Xie and Xiang. This is an open-access article distributed under the terms of the Creative Commons Attribution License (CC BY). The use, distribution or reproduction in other forums is permitted, provided the original author(s) and the copyright owner(s) are credited and that the original publication in this journal is cited, in accordance with accepted academic practice. No use, distribution or reproduction is permitted which does not comply with these terms.

*Correspondence: Zhaoyang Xiang, emh5eEBtYWlsLmh6YXUuZWR1LmNu

Disclaimer: All claims expressed in this article are solely those of the authors and do not necessarily represent those of their affiliated organizations, or those of the publisher, the editors and the reviewers. Any product that may be evaluated in this article or claim that may be made by its manufacturer is not guaranteed or endorsed by the publisher.