Your new experience awaits. Try the new design now and help us make it even better

ORIGINAL RESEARCH article

Front. Sustain. Food Syst., 13 November 2025

Sec. Land, Livelihoods and Food Security

Volume 9 - 2025 | https://doi.org/10.3389/fsufs.2025.1704772

This article is part of the Research TopicA Roadmap for Sustainable Food Systems: Prioritising Diets and Eradicating Hunger (SDG 2)View all 6 articles

Nexus between agricultural challenges, farming practices, and on-farm losses of selected arable crop farmers in Nigeria: a valuation constellation approach to advancing sustainable food systems

  • International PhD Program for Agricultural Economics, Bioeconomy, and Sustainable Food Systems, Institute of Agricultural Policy and Market Research, Justus-Liebig University Giessen, Giessen, Germany

Introduction: Food loss remains a critical barrier to the sustainable transformation of global food systems, especially in the Global South, where systemic inefficiencies and data gaps persist. Despite increasing attention to food loss, less than 35% of global studies focus on losses at the primary production stage, with most research centred in the Global North. This geographical and methodological imbalance limits understanding of the complex, context-specific drivers of food loss in developing regions. This study explores how agricultural challenges influence farmers’ valuation processes and practices, and how these practices may contribute to on-farm losses offering insights within the specific context studies rather than generalisations for all of Nigeria, a country facing recurrent food insecurity and malnutrition. Using a valuation constellation perspective, conceptualising food systems as dynamic networks of interconnected actors, actions, and resources, the research explores food loss as a socially and structurally mediated phenomenon rather than a linear or isolated issue.

Methods: Focus Group Discussion (FGD) were held with purposively selected farmers, facilitated by local extension agents, to gather nuanced insights into how farmers assign value and prioritise their farming practices.

Results: Findings reveal that pests and diseases are predominant challenges leading to on-farm losses among arable crop farmers. Although pests and diseases are prominent, they are embedded within a broader constellation of factors, including knowledge gaps, economic limitations, and weak institutional support. These interconnected challenges contribute to both pre- and post-harvest losses, undermining food availability and worsening hunger.

Discussion: The study emphasises the need for co-created, farmer-led strategies that address the constellation of social, material, and institutional dynamics shaping on-farm decision-making. It advocates for participatory valuation processes in policy development to ensure that farmers’ voices and rationales are structurally integrated into food system reforms. By reframing food loss through the lens of valuation constellation, this research offers a pathway towards more equitable and sustainable food system transformations.

1 Introduction

The sustainable transformation of food systems is impeded by multiple challenges, with food loss further exacerbating systemic inefficiencies. Rising losses in both the quantity and quality of food undermine the availability of healthy and nutritious diets. These losses constrain the development of inclusive food systems in which farmers can secure adequate returns on their investments, achieve decent livelihoods, and contribute to environmental sustainability. Moreover, continued food loss accelerates the depletion of natural resources and biodiversity, thereby threatening long-term food systems’ resilience (Hainzelin et al., 2018; Ruben et al., 2021).

Globally, approximately one-quarter of food produced to meet nutritional and dietary requirements is lost before reaching the ultimate consumers (FAO, 2011). In Sub-Saharan Africa, an estimated 40% of fruits, vegetables, roots, and tuber crops are lost annually, while about 20% of cereals are lost before they reach humans for consumption (Gustavsson et al., 2011). This omission from the food supply chain has contributed to food insecurity across many countries in the Global South global report on food crises (GRFC, 2022). In countries such as Nigeria, approximately 40% of food produced is lost, resulting in social, environmental, and economic limitations (Haruna et al., 2023).

Reducing food loss is a critical strategy for enhancing the efficiency of global food systems (Jensen and Teuber, 2018). This ensures the optimal utilisation of resources required for food production, while improving food access, availability, utilisation, and stability at all levels (Koester, 2014). In addition to efficient resource management, reducing food loss also contributes to food security, particularly in developing countries. The significant impact of food loss reduction on global food security has prompted interdisciplinary research into the causes, hotspots, potential interventions, and business opportunities related to food loss in the food supply chain (Jensen and Teuber, 2018). Increasing interest in this phenomenon has led to various academic and non-academic publications, each employing different definitions of the term (Cattaneo et al., 2021). At the time of writing this paper, there was no universally accepted definition of food loss; instead, multiple conceptual approaches have been developed (Jensen and Teuber, 2018; Koester, 2014). This diversity in definitions highlights the complexity of the food system as a dynamic, non-linear system with interrelated relationships and partnerships among different elements in the food system (Leyla, 2017).

Among the varied conceptualisations of food loss, this study adopted the Food and Agriculture Organisation (FAO). Food loss is defined as a decrease in the quantity and quality of edible food resulting from the decisions and actions of actors in the food supply chain (FAO, 2011). This definition encompasses any food originally intended for human consumption but omitted from the food supply chain before reaching the final consumer, regardless of its alternative use (Rolker et al., 2025). This definition aligns with the current study, as it emphasises the interrelated actions and practices of actors. It also accounts for crop loss in the field. This is relevant because, if crops are lost before maturity and harvest, the potential for food availability is restricted, leading to undernutrition (Rolker et al., 2025).

Despite increasing attention paid to food loss, there remains a significant lack of information concerning losses at the primary production stage of the food system (Redlingshöfer et al., 2017). This stage constitutes the phase between maturity, harvest, and before leaving the farm gate (University of Reading, 2025). In other words, losses that occur on farms. Annually, less than 35% of the global studies on food loss focus on losses at these stages. Most of these studies have been conducted in the Global North. This results in limited data from other contexts, especially the Global South (Xue et al., 2017). This geographical imbalance in research is further exacerbated by methodological gaps, particularly in qualitative studies.

There is a paucity of qualitative studies aimed at understanding how the lived experiences and practices of farmers contribute to persistent food loss in the context of the Global South. This underscores the necessity for qualitative analyses that incorporate farmers’ perspectives to develop context-specific solutions. To exemplify this point and underscore the need for further qualitative research, a systematic literature review (SLR) conducted by Abulude and Wahlen (2024) on food loss in Nigeria revealed that only 2 out of 23 studies employed qualitative methodologies. Similarly, only 36% of the articles reviewed by Chauhan et al. (2021) used a qualitative approach to explore this phenomenon. These findings suggest a deficiency in qualitative research examining food loss from the perspective of farmers, particularly arable crop farmers. This is significant because most of the literature on food loss has predominantly focused on losses in fruits and vegetables, despite recent evidence indicating that food loss is a pervasive issue affecting all farmers (University of Reading, 2025).

Previous studies have offered a limited understanding of how the interconnectedness of components in food systems contributes to the ongoing food loss of arable crops. As a complex system (Konstantina et al., 2025), qualitative analysis can provide insight into the roles and interconnections of elements within the food system (Huttunen, 2019; Johnson et al., 2019; Posthumus et al., 2021). Additionally, qualitative analysis could help uncover the link between existing agricultural challenges and farming practices, showing how adopting one practice can lead to the emergence of another issue, thereby maintaining the persistent occurrence of food loss (Leyla, 2017).

These insights shape the methodological approach and target participants of this study. Based on these grounds and in alignment with the results of the SLR by Abulude and Wahlen (2024), there is a need for empirical evidence rooted in farmers’ perspectives to reveal how various dimensions of agricultural challenges influence farming practices. Understanding these dynamics can clarify the reasons for the ongoing food loss in the Global South. Furthermore, this approach provides valuable insights into the interventions that farmers consider important, as well as overlooked practices and processes contributing to food loss (Silverman, 2017). It also highlights actions and leverage points (Chauhan et al., 2021; Li et al., 2022). The absence of comprehensive qualitative data has likely impeded governments and international agencies from devising effective policies and interventions to reduce food losses and the sustainable transformation of the food systems (Cattaneo et al., 2021).

This study employs qualitative analysis to examine the main agricultural challenges that contribute to food loss, drawing on the lived experiences of farmers. It then identifies the general and predominant farming practices adopted in response to these challenges and maps the interconnections between these practices within a complex food system. By applying the concept of valuation constellation, the study explores how farmers’ valuation processes, shaped by contextual challenges, resource constraints, and cultural norms, interact and evolve across multiple practices. This constellation of valuations reveals how certain practices may inadvertently exacerbate food loss. The analysis highlights leverage points and offer a roadmap for shifting mindsets and practices to enhance on-farm food loss prevention and improve food system efficiency. Specifically, the study investigates the research question: How do agricultural challenges influence farmers’ valuation processes and practices, and how do these practices contribute to on-farm losses?

2 Theoretical background: valuation studies

This study is grounded in the theoretical framework of valuation. Specifically, valuation and constellation are utilised together as analytical tools. Valuation is described as a process by which individuals or groups determine the worth of entities, whether tangible or intangible (Fourcade, 2011; Vatin, 2013; Haywood et al., 2014). It involves acts of prioritisation, ranking, comparison, rating, and judgement. As Lamont (2012) argued, valuation practices not only establish the value of objects and practices but also mediate their diffusion and evaluation across societies. Fourcade (2011) further highlights that valuation provides a lens through which individuals interpret and respond to their environments, thereby influencing the perception and distribution of resources. Importantly, valuation is not merely an economic act; it is a social practice (Vatin, 2013) embedded within broader cultural, institutional, and environmental systems that affect the actions and practices of actors within such systems, including the food sector (Haywood et al., 2014).

Constellation is characterised as a process in which elements within a system form a recognisable pattern owing to their interconnectedness (Waibel et al., 2021). As complex entities, food systems encompass various components, including actors, drivers, actions, and outcomes (Posthumus et al., 2021). These elements are interdependent, and their interactions influence the performance and outcome of the system (Daum et al., 2025). For instance, the need to address prevailing agricultural challenges informs interactions among groups of farmers in a specific region, ultimately shaping food production in that area, either positively or negatively, contingent upon the nature of the interactions within the group (Posthumus et al., 2021). The potential interconnectedness of farming practices within the food system gives rise to the adoption of the concept of valuation constellation in this study.

The concept of valuation constellation offers an analytical framework for examining valuation practices within complex systems. This framework provides a novel perspective on the dynamics of interconnected valuation processes that contribute to a given phenomenon. Viewing valuation through the lens of a constellation offers an analytical advantage by elucidating the valuation dynamics. Valuation constellation analysis focuses on three components: first, the position and interaction of the valuator and other supporting actors within the system; second, the rules or set of expectations; and third, the infrastructure, which encompasses the material and tangible resources available to the valuator (Waibel et al., 2021). In food systems, rather than merely providing a descriptive analysis, the valuation constellation serves as an analytical tool to uncover practices overlooked by farmers, who are key actors in the food system. This framework also elucidates why and how certain farming practices and challenges become dominant within a food system. It is noteworthy that components one (position and relation) and three (infrastructures) are more pertinent to this study; therefore, the second component, rules, will not be considered. While the valuation constellation perspective has been applied to understand other phenomena, it can also be adapted to investigate the causes of food loss in the food system. Farmers, as evaluators of practices, play a crucial role in actions that either mitigate or exacerbate various challenges within food systems, particularly food loss.

In food systems, valuation is pivotal for influencing farmers’ practices and strategies, as illustrated in Figure 1. The process of (valuation) evaluating what is possible for various reasons, such as access to resources and infrastructure, guides farmers’ decisions regarding crop selection, source of input, farming methods, and the adoption of technologies (Haywood et al., 2014). However, the valuation process is neither uniform nor static; it varies across social and ecological contexts (Haywood et al., 2014; Lom, 2024). As a universal yet context-dependent practice, valuation determines which agricultural practices are adopted or rejected (Helgesson and Muniesa, 2013). Arable crop farmers exemplify the practical enactment of this valuation. Their daily operations and long-term strategies are shaped by their assessment and assignment of value to the resources, practices, and anticipated outcomes. Farmers do not operate in isolation; their valuation practices are embedded within broader food systems involving interactions with researchers, policymakers, the market, and environmental conditions. Although scientific innovations often aim to enhance productivity, farmers may accept or reject such technologies based on their experiences, local knowledge, and other constraints. Regional infrastructure deficiencies also limit the farming practices. As Abulude and Wahlen (2024) note, valuation practices differ even among actors with shared goals, as diverse social, natural, and material challenges shape them. These lived experiences further inform how farmers navigate uncertainties and select farming practices (Lee et al., 2024). Valuation constellations illustrate the linkages among valuation practices. For instance, the valuation of infrastructure, that is, farmers evaluating the materials available to them, ultimately informs the type of agricultural practice they adopt, which ultimately influences their efficiency and the outcome of their production. Similarly, the social interactions between farmers and other supporting actors in the food systems determine the type and quality of available materials, which consequently inform the practices adopted by farmers.

Figure 1
Flowchart illustrating factors affecting food loss. Farmers face natural challenges like pests and diseases, influencing their valuation, prioritization, ranking, and ordering. Infrastructure and external factors also affect their valuation. Agricultural practices, including pest and disease control, input selection, planting and harvesting methods, and loss quantification, directly impact food loss.

Figure 1. Framework showing the nexus between farmers’ challenges, valuation, farming practices, and food loss.

This framework also draws on the definition of food loss advanced by FAO (2011), which stresses that decisions and actions of food chain actors contribute to on-farm loss. The University of Reading (2025) and Gillman et al. (2019) emphasise that food loss is not a passive outcome; rather, it is directly influenced by the choices, practices, and actions of farmers and other actors. Farmers’ valuation practices, particularly how they prioritise or deprioritise certain farming activities, have direct implications for food loss. For example, risk assessments of investment in pest control or storage facilities may determine whether certain losses occur.

It is recognised that valuation influences individual and collective actions (Helgesson and Muniesa, 2013); however, gaps remain in understanding how valuation is shaped by the complex dynamics and realities of food systems, and reciprocally, how these valuations impact farming outcomes such as food loss. When farmers engage in evaluation, elements of valuation are not isolated but interconnected, forming a constellation of influences. For instance, farmers’ characteristics, such as farmers’ years of experience, inform how they respond to specific agricultural challenges; the market value of a crop shapes the level of risk they are willing to take in adopting new farming practices; critical agricultural challenges guide farming practices decisions. These interlinked valuation processes exemplify a valuation constellation, a framework that captures how multiple, context-dependent valuations interact within a complex system. Existing research offers limited insight into how farmers’ real-world experiences shape these valuation constellations and how such constellations contribute to on-farm food loss (Haywood et al., 2014; Lee et al., 2024; Lom, 2024). This underscores the analytical value of the valuation constellation approach, which reveals often-overlooked components and interconnected practices that are not easily observed or quantified, yet persistently contribute to food loss (Posthumus et al., 2021). Understanding these relationships is vital for diagnosing root causes and designing targeted, context-specific interventions.

3 Methods

3.1 Study area

This study was conducted in Nigeria, a West African nation that has faced persistent challenges, including hunger and malnutrition, partly driven by widespread and recurring food losses (The Economist Impact, 2022). These losses have contributed to national food crises global report on food crises (GRFC, 2022), prompting increased attention from both government and international actors seeking sustainable solutions to develop innovative roadmaps to achieve sustainable food systems (Abulude and Wahlen, 2024; Rolker et al., 2022; Xue et al., 2017). Despite this attention, there remains a critical need for policy-relevant data that captures the lived realities and evaluative processes of smallholder farmers (FAO, 2011). The study was conducted in Ondo State, an area well-documented for its arable cropping systems, particularly the cultivation of rice, maize, and cassava, which are staple foods in Nigeria (Adetimehin et al., 2018; Ojediran and Rasheed, 2022; Olaniyi and Ogunkunle, 2018; Opaluwa et al., 2018; Adeleye et al., 2020; Bello, 2025). These crops were selected not only for their economic and nutritional significance but also for their centrality in the everyday valuation practices of local farmers whose decisions directly affect food loss outcomes.

3.2 Data collection

Focus Group Discussions (FGDs) were employed as the primary method of data collection. Questions during the Focus Group Discussions (FGDs) were framed to reflect the three dimensions of the valuation constellation, as outlined in Table 1. Farmers’ characteristics were captured through discussions on their farming experience and the types of crops grown. Interaction with various components of the food system was observed, prompting farmers to share the challenges they currently face and the forms of government support received. Insights into farming practices, shaped by available support and infrastructure, were gathered by exploring how farmers respond to these challenges, where they experience the greatest losses, and how they manage or repurpose lost food. FGDs are especially appropriate for gathering in-depth insights into how actors assign value, prioritise actions, and interpret constraints concerning a shared social phenomenon (Nyumba et al., 2018).

Table 1
www.frontiersin.org

Table 1. Overview of the themes identified based on valuation constellation analysis.

To ensure robust representation across key demographic and experiential strata, the selected community shared similar agro ecological zones and cultivated the targeted crops, rice, maize, and cassava, aligning with the study’s thematic focus. A deliberate emphasis was placed on gender inclusivity, with a majority of participants being female, thereby grounding the findings in the lived realities of women farmers. Rather than using age as a stratification criterion, the study prioritised farming experience, selecting participants with a minimum of 10 years in practice. This approach allowed for the inclusion of both younger and older farmers, capturing a diverse range of insights shaped by long-term engagement in agriculture.

3.3 Sample selection

Nationwide protests during the study period, driven by fuel scarcity and the redesign of the Naira currency, limited access to remote areas and influenced farmers’ willingness to participate (BBC News, 2025; Al Jazeera, 2023). Despite these constraints, participant selection was carefully planned and executed. Registered farmers were purposively selected with the support of local extension agents, who introduced the study and facilitated initial contact. A snowball sampling technique was then employed to reach additional participants, resulting in a total of nine farmers. This approach aligns with recommendations for achieving qualitative depth rather than generalisability of findings (Tora, 2024; Nyumba et al., 2018). The national crises also limited the FGD to one, which was conducted on October 13, 2023, in Yoruba, the local language, and was subsequently transcribed and translated into English. Verbatim excerpts were retained where possible, with slight edits for clarity. The goal was to preserve the semantic and latent meanings behind farmers’ expressions, especially regarding how they evaluate farming risks, loss mitigation strategies, and the value of crops and practices, which are core elements of valuation studies (Helgesson and Muniesa, 2013; Vatin, 2013).

3.4 Data analysis

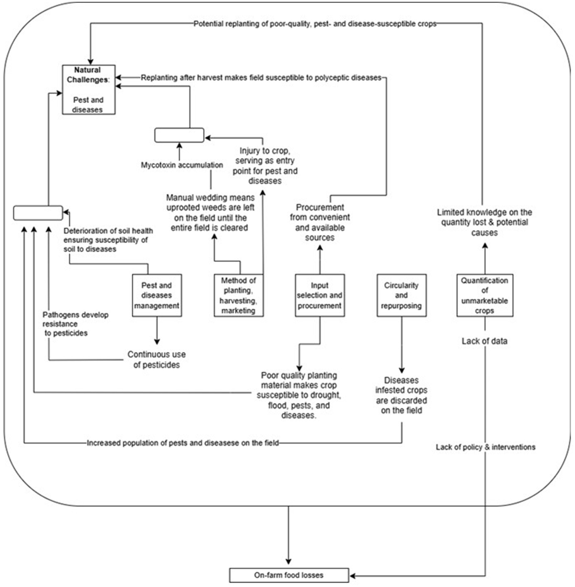
Data analysis followed the inductive procedures outlined by Bree and Gallagher (2016) and Gillman et al. (2019) using Microsoft Excel. The use of Excel enhances transparency and reproducibility (Moncada, 2025; Amozurrutia and Marcuello Servós, 2011). The first step involved familiarising with the data while noting initial ideas. The second step focused on generating initial codes aligned with the theoretical framework of the valuation constellation. The fourth step applied an inductive thematic approach to identify themes emerging directly from the data, capturing how farmers constructed, negotiated, and applied value to their decisions and outcomes within the farming process, as shown in Figure 2.

Figure 2
Flowchart illustrating causes of on-farm food losses. Key points include natural challenges like pests and diseases, poor quality planting materials, and procurement issues. It highlights factors such as continuous pesticide use leading to resistance, inadequate pest management, and poor soil health. Additionally, it depicts issues with circularity, poor data on crop quantity loss, and lack of policies. The flowchart connects these factors to increased crop susceptibility and eventual food losses.

Figure 2. Interactions between agricultural challenges, practices, and on-farm losses.

The data were reviewed iteratively (seven times) to ensure familiarity with the emergent themes and to validate the findings. This iterative review was critical to capturing not only surface-level insights but also the underlying valuation processes that shape farmers’ responses to agricultural challenges. Four themes were ultimately identified (Table 1); however, only three were relevant to the current study. While the findings are not statistically generalisable, they offer context-specific insights into farmers’ valuation of food loss, providing a grounded basis for future research and policy formation that is responsive to on-the-ground realities.

As illustrated in Table 1, three themes were identified, each corresponding to the components of the valuation constellation analysis: the position of the valuator, their relationship to other system components, and practices influenced by infrastructure and external factors. The first theme pertains to the characteristics of the actors (farmers), including their years of experience and the types of crops they cultivate. The second theme addresses the predominant agricultural challenge as elements of food systems and the interaction of the valuator (farmers) with these various elements. The third theme concerns farming practices shaped by material and other external influences. The discussion section further explores the implications of these interactions for food loss and the efficiency of food systems.

4 Results

This section outlines three key themes that were identified, each corresponding to components of the valuation constellation analysis as shown in Table 1. Section 4.1 presents the characteristics of farmers, which represent the position of the valuator within the valuation constellation. Section 4.2 addresses agricultural challenges, highlighting the interaction between the valuator and various components of the system. Lastly, Section 4.3 examines farming practices and how they are influenced by material and external factors.

4.1 Farmers characteristics

The findings presented in Table 2 correspond to the initial phase of valuation constellation analysis, which pertains to the characteristics of the food system actors. This table summarises the analysis results of farmers who participated in the Focus Group Discussion (FGD). As illustrated in the table, farmers were analysed based on the identification number, sex, years of farming experience, and types of crops cultivated. This analysis facilitates an understanding of farmers’ activities within and their experience of working in food systems.

Table 2
www.frontiersin.org

Table 2. Description of participants in the FGD.

Each participant was assigned a pseudonym, with ‘F’ denoting a farmer, followed by a number corresponding to their seating order during the discussion. For example, F1 represents the first farmer. The table indicates that all the participants had at least a decade of farming experience. It is noteworthy that F9 did not specify their years of experience because of their late arrival in the discussion, which resulted in missing questions on farming experiences. However, as the leader of the farmers’ group in the study area, F9 likely possessed a comparable level of experience with other farmers.

The composition of participants included both male and female genders, highlighting the significant role that females continue to play in shaping the performance and efficiency of the food system. Including female participants was crucial to understanding whether the challenges faced by different genders differed, which could potentially hinder their farming practices.

The farming experience of the participants indicates their extensive knowledge of food systems, prevailing agricultural challenges, and how their experience and practices have evolved over the years due to various factors. Notably, F1 and F2 provided a range of years instead of a specific number, unlike the other farmers. This extensive experience underscores participants’ expertise and knowledge of arable crop farming, enabling them to offer valuable insights based on their accumulated experience over the last decade.

Furthermore, the analysis revealed that the participants grew various staple arable crops, such as maize, cassava, and rice. This demonstrates that these groups of farmers are integral to the food system, as their activities ensure efficiency by providing staple food to the population. This suggests that the participants were central to the study’s focus on food loss among arable crop farmers. This table also indicates that individual farmers often grow more than one type of arable crop. For example, F4, F5, F6, and F9 cultivated maize, rice, and cassava, respectively. This diversification may occur for various reasons, such as achieving financial stability and minimising the risk of production and/or post-harvest losses due to prevailing agricultural challenges. This might also be because these crops require similar or nearly similar farming practices.

4.2 Agricultural challenges: natural dimensions

This subsection corresponds to the second component of the valuation constellation analysis, encompassing the interaction of a valuator with component(s) in a system. It elucidates the agricultural challenges that farmers have identified as priorities, based on their judgement and experience within food systems and how they attempt to address these challenges. Farmers have identified various dimensions of the problem and how the natural challenges were predominant during the FGDs. From this section onward, the term ‘valuation’ will be used interchangeably with ‘prioritisation’ to describe what farmers consider important or rank highly.

4.2.1 Natural challenges—pests and diseases

During the Focus Group Discussion, pests and diseases appeared to be the dominant debates. Pests and diseases represent significant challenges that substantially contribute to pre- and postharvest losses. Farmers have reported that similar pests infest various arable crops. For example, rice and maize farmers indicated that birds adversely affect mature rice and maize crops. Farmers have also observed that pests and diseases can affect any stage of crop growth, whether before or after maturity, and can infest any part of the crop, thereby affecting its quality and health. Pests and diseases directly affect the seeds and maize cobs. Farmer F1 stated, ‘We are confronted with a pest that damages our maize, such that when we plant and when it is time for cobs to emerge, or even before the cobs emerge, the pest invades the maize plant and damages the farm. The pest consumes the leaves and the cobs.’ In agreement with F1, farmers F2 and F3 echoed, ‘We also face the same problem.’ F2 further explained that the pest prevents the crops from reaching maturity, stating, ‘The pest consumes the maize and does not allow it to grow properly.’ This indicates that farmers experience losses during both the production and post-harvest stages.

Similarly, cassava farmers have noted that certain pests and diseases can affect cassava tubers. As a root crop, the extent of damage caused by pests and diseases to the tuber is unknown until harvest, meaning that a seemingly healthy cassava stem might have a rotten tuber at harvest. In contrast to maize and rice, where pest infestation is evident and can be addressed or treated accordingly, the extent of cassava infestation is sometimes unknown until the harvest. As F6 noted, ‘…when it [cassava] is maturing, before it reaches maturity, the pest and disease affect it from the root and begin to rot, and when it rots from the root, that is the end.’

These findings underscore the multifaceted challenges faced by farmers in managing pests and diseases across various arable crops. These issues significantly affect the pre- and post-harvest stages, thereby affecting crop quality, yield, and overall farm productivity. This also emphasises that farmers have equal concerns regarding production and post-harvest losses. Unfortunately, in international debates on food loss, production loss is not included in the overall concept and definition of food loss.

The findings also suggest that farmers ascribe value to losses before the harvest. The complexity of pest management is evident, with similar pests affecting multiple crops and the potential for infestation at any stage of growth. Particularly concerning is the case of cassava, where damage may remain undetected until harvest, which complicates the implementation of timely intervention strategies. Furthermore, climate change has emerged as a critical factor that alters the traditional farming calendars and exacerbates crop vulnerability to losses.

4.3 Farming practices among arable crop farmers

This section elucidates how pests and diseases, as natural challenges, influence farmers’ agricultural practices and how these nexuses contribute to persistent food loss. As delineated in the theoretical framework of this study, valuation refers to the process by which farmers prioritise their actions based on the significance of the challenges, experience, access to material resources, and their capacity to address them, given the available resources. This study posits that, owing to the dominant effect of pests and diseases, farmers are compelled to prioritise their practices in a certain order. Some farming practices are interconnected and unsustainable, leading to persistent food loss.

4.3.1 Pests and disease prevention and control

Pests and diseases remain predominant challenges for farmers. To address this problem, farmers prioritise the use of agrochemicals as a viable way to reduce pest and disease prevalence. They further noted that over time, most pesticides have become ineffective, and the most effective ones are not affordable. Therefore, due to the unavailability of effective and subsidised agrochemicals, farmers are experimenting with various alternatives. At the time of conducting the Focus Group Discussion, farmers had not yet ascertained which pesticide options are the most effective. One maize farmer reflected, ‘We purchase certain chemicals to combat pests and diseases, but we still do not know the exact chemical we should use to control them.’ It could be observed that the use of chemicals is the most prominent practice among farmers.

It is noteworthy that when farmers were asked about the identification of pests they were describing, they collectively responded, ‘We do not know the name,’ and could only describe the pests’ appearance as larva or worm-like. This observation is crucial because without the ability to accurately identify and name a pest or disease, the likelihood of developing effective preventive and control measures becomes challenging. This lack of knowledge regarding pest and disease identification and management suggests that farmers may continue to employ unsustainable methods to address these issues. The persistence of such unsustainable practices can partially be attributed to inadequate social support or services. For example, limited education and training stemming from insufficient interaction with agricultural extension agents and other external entities could result in a knowledge gap in pest and disease management strategies among farmers.

Cassava farmers explained that there are different varieties of cassava. In terms of the period of maturity, late-maturing varieties are usually pest-resistant compared with early-maturing varieties. However, factors such as meeting immediate financial needs and limited access to farms cause farmers to prefer cultivating early maturing cassava varieties. One cassava farmer mentioned, ‘…the early maturing ones (cassava) are the ones farmers want to plant because it is the one that gives us food.’ They added that ‘we prefer the … variety, but our only problem is the particular pest infestation that we are experiencing.’ This indicates that pest infections are prevalent in both cereal and tuber crops. This evidence of farmers’ priorities and desired traits of crops could be leveraged by researchers to conduct studies that produce early maturing and disease-tolerant cassava varieties. This form of knowledge can also inform governmental interventions aimed at addressing pre- and post-harvest losses. As farmers prefer early-maturing cassava varieties, this suggests that they have a propensity to accept or be open to technologies or innovations that help address pests and diseases associated with early-maturing cassava varieties.

4.3.2 Input selection and procurement

Farmers have reported that, for various reasons such as limited access to funds and a reliable input procurement source, they procure inputs from community markets rather than from reputable and accredited agencies. When queried about their sources, farmers indicated that they purchase from ‘open markets or shops.’ Upon further inquiry into their avoidance of reputable agencies, a farmer mentioned a specific agency, stating, ‘We used to buy (agrochemicals) there, but it has not been funded. Therefore, there is nothing there anymore. The place is no longer funded, so we resort to an open market. A problem with the open market is that most chemicals are adulterated. Where one ought to use 1 L, 5 L are required, and it remains ineffective.’ This suggests that, while farmers value inputs from accredited agencies, they are currently unable to access such resources. Consequently, they are compelled to prioritise procurement from community markets, which exposes them to planting materials and agrochemicals that may be less effective in pest and disease control, potentially exacerbating food loss. The source of procurement is crucial for the quality of inputs that affect agricultural productivity. High-quality planting materials can enhance crop health and may confer tolerance to specific weather conditions, pests, and diseases. Similarly, quality pesticides are essential for effective pest management; however, they could be expensive beyond the reach of farmers because of limited access to funds.

4.3.3 Methods of planting and harvesting

Farmers expressed that they used manual handling to carry out most of their farming operations. By clearing the field, weeding, and harvesting. They use simple farming implements during these processes. For instance, rice farmers explained that due to a lack of access to improved technology, they resorted to the manual implementation of their daily farming operations. When asked about their method of planting, a rice farmer mentioned that they plant with their hands, ‘…we can cast or plant in the field and then transplant.’ The question was rephrased to inquire whether they used other methods for large farms, and the answer remained the same. This time, F7 said, ‘Yes! We plant manually.’ F1 and F2, who were maize farmers, also confirmed, ‘Yes, it is with our hands.’ The reliance on manual farming methods owing to limited access to improved technology emphasises the importance of enhancing farmers’ access to appropriate agricultural technologies.

The dependence on manual labour for daily farm operations is potentially shaped by several factors, such as the availability of funds for investing in advanced technologies, which also limits farmers’ ability to hire additional labour for farming tasks. When farmers are unable to harvest a field at once, they must collect crops in segments, rather than simultaneously. Delays in harvesting can expose the remaining crops in the field to pests and diseases, leading to on farm losses. Furthermore, limited financial resources or restricted access to low-interest loans for acquiring advanced technologies force farms to continue relying on human labour. Often, farms depend on household members for labour, and if funding allows, they may hire extra labour for farming operations. Consequently, a labour shortage during the harvesting period can cause delays, increasing the risk of mature crops being infested by pests and diseases, or becoming overly mature, which results in quality losses and renders them unmarketable. In the case of tuber crops, mature tubers begin to rot. In extreme situations, if mature crops are not promptly harvested, they may become vulnerable to theft.

4.3.4 Circularity and repurposing of unmarketable crops

A circular economy is increasingly being recognised as a vital strategy for resource repurposing and waste reduction. Although the primary objective is to prevent food loss, it is essential to develop a strategic plan for repurposing unmarketable foods. However, challenges such as fragmentation and limited knowledge of the circular economy hinder farmers from effectively utilising unmarketable produce, such as crops affected by pests and diseases. Farmers expressed that they only dispose of unmarketable crops in the field. A maize farmer clarified that, ‘For those (crops) affected by the pest, that is the end, we just dispose of them.’ They further clarified that dry maize has greater marketability, particularly as a livestock feed. They elaborated, ‘There are some (maize) affected by the pest, the upper part of the maize will be big (deformed), which makes it hard to sell, and that is the end, and we dispose of it. Such maize cannot be used to feed livestock like pigs; it could affect the animal.’ In this case, farmers dispose of the crop anywhere that is convenient on the farm.

These findings indicate that farmers place considerable value on dry maize production. However, the use of basic farming tools is insufficient for effective weed control until the maize is fully dried. This limitation prevents farmers from maintaining pest- and disease-free fields until the maize is adequately dried and ready for harvest. Unpredictable weather conditions pose significant challenges, as unexpected rainfall can disrupt the maize-drying process. These factors often compel farmers to harvest maize prematurely, and owing to a lack of infrastructure or expertise to repurpose suboptimal and unmarketable crops, they are frequently discarded, resulting in both qualitative and economic losses. Furthermore, concerns such as theft deter farmers from leaving mature crops in the field for extended periods, necessitating early harvest.

4.3.5 Quantification of on-farm losses

Accurately estimating the volume of lost or unmarketable food is essential for effective management of food loss. However, the findings revealed that farmers do not engage in systematic or deliberate efforts to quantify such losses. When asked about their methods of estimating losses, farmers sought clarification on whether the inquiry pertained to losses in terms of economic value or physical quantity. This response highlights the varied interpretations of on-farm losses among the farmers. Farmers prioritise different aspects when quantifying food loss, opting to measure either in monetary or metric terms. This suggests that farmers emphasise potential yield losses, as financial investment may not yield returns. Consequently, the initial quantity intended for human consumption is not realised, resulting in resource and biodiversity loss. These insights could inform future definitions of on-farm food loss.

To provide an appropriate context, the researcher asked, ‘Is there a way you quantify the lost produce? Do you know of any method to do this? How do you ascertain it?’ Farmers described food loss in terms of both quantity and economic value. During the discussion, a farmer explained, ‘At times, in a hectare, there is a projected tonnage that should be achieved. Thus, during harvest and bagging, if it does not meet the projected tonnage, a farmer can ‘imagine’ the loss incurred in the process.’ In concurrence, another farmer stated, ‘We eventually become aware of it. You know, when you cultivate a farm estimated at around one acre or more, which can accommodate 1,000 heaps or, let us say, 800 heaps, and it spoils, so once we perform the calculation, there is at least an amount of 200 cassava when it matures. Therefore, when you observe that about 200 cassava is lost, you can ‘imagine’ the value of what is lost. Then, when you realise that 400 is lost, you ‘imagine’ the amount that is lost. That is how we ascertain it.’

This implies that when farmers fail to qualify what is lost, they tend to lack knowledge about the factors that contribute to the loss in the first place. For instance, quantification based on causes of loss would inform farmers about the predominant diseases, pests or practices that contribute to persistent losses, which could inform action or practices that prevent or control such incidents from occurring in the future.

The findings also suggest that farmers attribute value to losses in terms of both quantity and economic value. It can also be inferred that farmers lack deliberate plans and documented strategies to estimate losses. Instead, they focus on tangible and visible quantities. Rather than providing precise and assertive estimates, they tend to ‘imagine,’ a term used by farmers to evaluate potential losses. This further indicates that record-keeping and reporting are not prioritised among farmers, possibly due to a knowledge gap resulting from limited social interaction and support from external stakeholders such as the government. The results also show that the different ‘losses’ are interpreted based on what farmers value as important. This also explains why the definition of food loss remains complex. It also suggests that a tenable way to have a universal definition is to comprehend the value that farmers and other stakeholders attribute to food loss; it is essential to understand their estimation methods. This would help synergise what most stakeholders consider the most potent way of estimating food loss, whether in terms of volume, monetary value, or quality.

The interplay of various practices (in this section) has been identified as a critical contributor to persistent food loss in the study areas. Challenges such as inadequate social interaction with supporting actors, such as extension agents, exacerbate farmers’ limited knowledge of accurate food loss estimates. Additionally, the limited availability of material resources, such as inputs, compels farmers to procure suboptimal planting materials that cannot withstand climate variability and pest infestations, leading to production and post-harvest losses. The prevalent use of basic farming implements for planting and harvesting results in inefficient weeding and other pest reduction strategies. If these dynamics persist, the reduction of food loss will remain unattainable in the foreseeable future.

5 Discussion

The literature on food loss and sustainable food systems in the Global South has rarely employed qualitative methodologies to examine the systemic interconnections between agricultural challenges and farmers’ practices. Most existing studies approach food loss as a linear or isolated phenomenon (Kump and Fikar, 2021; Whalen and Gul, 2025). In contrast, this study adopts a valuation constellation perspective, which conceptualises food systems as complex, dynamic networks wherein actors, actions, and resources are interconnected. Within this framework, food loss is not simply the result of discrete inefficiencies but emerges from the interplay of valuation practices, infrastructural constraints, and systemic interactions within the food system.

By drawing on valuation (Fourcade, 2011; Lamont, 2012; Vatin, 2013), this study examines how farmers engage in continuous acts of ranking, judging, and prioritising practices based on their lived experiences and contextual realities. Valuation constellation analysis illuminates how these choices, shaped by pest and disease prevalence, resource scarcity, and limited institutional support, are embedded within broader social and material systems. Rather than focusing solely on outcomes, the approach reveals the logics and trade-offs that inform practice selection and the feedback loops that perpetuate food loss.

Using data from a researcher-facilitated Focus Group Discussion (FGD) with nine maize, cassava, and rice farmers in Ondo State, Nigeria, this study contributes novel insights into how farmers’ evaluations of risk, need, and feasibility shape their everyday decisions. The findings demonstrate that farming practices are not isolated actions, but nodes in a web of interdependent responses to persistent challenges. The following sections elaborate on these dynamics by exploring: (1) the nexus between agricultural challenges, farming practices, and food loss; (2) the valuation logics underlying farmers’ decision-making; and (3) leverage points for designing context-responsive food loss interventions.

5.1 The nexus between natural challenges, farming practices and on-farm loss among arable crop farmers

Figure 2 illustrates the intricate interrelationships between the prevalence of pests and diseases and farmers’ agricultural practices, highlighting how these practices, shaped by valuation processes, often reinforce the very challenges they seek to address. The findings show that while farmers recognise pests and diseases as primary causes of on-farm losses, their dominant response, and reliance on agrochemicals, frequently results in unintended and compounding consequences.

From a valuation constellation perspective, farmers’ prioritisation of pesticide use reflects a rational choice based on what is available, affordable, and perceived to be effective. However, persistent application of agrochemicals, often without accurate pest diagnosis or agronomic guidance, contributes to several systemic problems. These include the destruction of beneficial insect populations, soil degradation (Whalen and Gul, 2025), and the emergence of pest resistance, all of which could potentially exacerbate the long-term incidence of crop loss. Notably, when pesticide efficacy declines, farmers often misattribute the issue to product adulteration rather than resistance or misuse, revealing a critical knowledge gap reinforced by limited institutional support.

The preference for early-maturing cassava varieties, despite their susceptibility to pests, is another manifestation of context-specific valuation. Driven by immediate food and financial needs, and constrained by poor social safety nets, farmers often sacrifice resilience for speed. Yet this choice leaves crops more exposed to pest pressure and disease. Compounding this is farmers’ limited access to quality planting materials, which leads to seed recycling or informal exchanges. Such practices promote the spread of polycyclic diseases across seasons (Filho et al., 2016), perpetuating pest and disease cycles regardless of chemical input use.

Infrastructural and material limitations further shape these dynamics. Financial constraints and the absence of mechanised support force reliance on basic tools and manual labour. This not only increases labour inefficiency but also contributes directly to crop injuries, especially in tuber crops like cassava, creating physical entry points for pathogens. Manual handling can also stress crops, compromising their immunity and increasing vulnerability to latent infections during post-harvest stages. Moreover, weeding practices that involve the temporary storage of uprooted plant matter in the field promote the proliferation of mycotoxins (Ngoma et al., 2024), thereby facilitating disease buildup.

These patterns show how one valuation-driven practice often sets off a cascade of unintended effects. For example, the use of discarded or unmarketable crops as field waste, though intuitive, may reintroduce pathogens into the soil, increasing risks for future planting cycles. This cycle is perpetuated by a lack of training, weak farmer-extension linkages, and an overall deficit in social support infrastructure.

Another key finding is that the persistent food loss observed is not simply a result of limited access to technology. Rather, it stems from a constellation of factors, including weak institutional frameworks, fragmented support systems, and significant gaps in agronomic knowledge (Rao et al., 2023). For instance, maize farmers frequently referred to a recurring pest infestation without being able to identify the pest beyond calling it a ‘caterpillar.’ Without accurate diagnosis, effective interventions remain elusive.

This evidence challenges dominant narratives that frame food loss primarily as a post-harvest or technological problem. If technological limitations were the main cause, the disparity in food loss between regions like Africa and Europe would be greater, given their differences in access to advanced agricultural inputs (FAO, 2011). However, the persistence of food loss even in highly mechanised systems suggests a broader, systemic issue, one that includes governance, knowledge systems, and institutional coordination (ONE\THIRD, 2021).

Importantly, this study broadens the scope of food loss discourse beyond fruits and vegetables. As shown in previous studies (Johnson et al., 2019; Beausang et al., 2017), staple crops such as maize, cassava, and rice are also subject to multi-dimensional loss at both production and post-harvest stages. Arable crop farmers are, therefore, equally vulnerable to systemic inefficiencies and should receive equivalent attention in food loss research, policy, and intervention strategies.

By tracing how one practice links to another within a broader system of valuation, this study highlights how farmers’ rational responses to risk, scarcity, and constraint often produce feedback loops that reinforce loss. Addressing these loops requires interventions that acknowledge the systemic nature of valuation, the embeddedness of farmer decisions, and the interdependencies within the food system.

5.2 Farmers’ valuation of farming practices

These findings corroborate the assertion of Lamont (2012) that valuation is a socially situated practice wherein actors create and evaluate their practices based on context-specific constraints and priorities. As farmers navigate diverse agricultural challenges, their decisions are informed not solely by rational economics but also by deeply embedded experiences, perceived risks, and available resources, thereby exemplifying valuation as an ongoing social and cognitive process. The prevalence of various agricultural challenges necessitates a thorough evaluation of their circumstances. The results of such evaluation prompt farmers to select specific actions and practices (Helgesson and Muniesa, 2013). The outcomes of these evaluations can be assessed through the farmers’ routine prevention, management, and control practices. The decision to adopt a new technique and implement changes in practice is significantly influenced by factors such as the cost-effectiveness of these practices. Consequently, arable crop farmers engage in diverse evaluations before selecting their practices.

The observation that farmers tend to ‘imagine’ losses rather than systematically measure them indicates a lower prioritisation of record-keeping and data management, consistent with previous studies. According to Lee et al. (2024), the outcome of valuation influences the design of orders and formation and maintenance of actions, with experience and knowledge mediating these processes. This underscores the importance of understanding food loss from the lived experiences of producers, thereby supporting the use of qualitative studies to better understand food loss (Lee et al., 2024). Addressing this gap through farmers’ extension education and training programs could lead to improved documentation and reporting, ultimately aiding in the effective planning of interventions, food loss reduction programmes and training (Ayanwale et al., 2023).

The results presented new evidence by underscoring the importance of on-farm losses, which are frequently omitted from most existing food loss definitions. While post-harvest loss has garnered considerable attention in food security discussions (WWF, 2021), this study revealed that numerous losses occur before harvesting due to pests and diseases. This finding is consistent with the WWF report, suggesting that concentrating solely on post-harvest losses may lead to an underestimation of the total loss of crops initially cultivated for human consumption (WWF, 2021). Therefore, future policies and interventions aimed at reducing food loss should incorporate pre-harvest losses as a vital component of food loss reduction strategies. Notably, the findings of the study can be extrapolated to other contexts, as food loss at the production stage is not confined to developing countries (FAO, 2011; WWF, 2021; Goodwin, 2023). On a per capita basis, developed countries generate more food losses despite their access to technology (Van Der Werf and Gilliland, 2017), indicating that the issue transcends technological limitations and constitutes a broader systemic problem. This underscores the necessity of integrating pre-harvest losses as a critical dimension of food loss. According to ONE\THIRD (2021), most food losses in Nigeria occur on farms. These production losses are often unrecognised, yet they represent a significant loss of investment for farmers and a reduction in potential food availability. Mitigating on-farm losses enhances the financial viability of farmers and contributes to overall food security (ONE\THIRD, 2021). Interventions addressing food loss that incorporate the on-farm stage in developing countries are crucial for achieving sustainable food production within the food supply chain (Parfitt et al., 2010).

5.3 Leverage points: food loss reduction strategies and interventions

The findings of this study underscore that food loss among arable crop farmers arises from a complex interplay of natural, social, and infrastructural constraints that influence farmers’ valuation processes and practices. These interconnected challenges indicate that singular interventions, such as the provision of technology or infrastructure, are inadequate for addressing persistent on-farm food loss. Instead, an integrated and systemic approach is essential, one that recognises the embedded nature of farmers’ decisions within their socioeconomic, institutional, and ecological contexts. A critical leverage point lies in promoting multi-stakeholder collaboration. The limited interaction between farmers and support actors, such as extension agents, researchers, and policymakers, necessitates strategies that prioritise co-creation and context-specific knowledge exchange.

Farmer-led and participatory approaches, wherein farmers are involved in designing and evaluating food loss reduction strategies, are vital for ensuring the relevance, adoption, and long-term sustainability of interventions. This study also challenges the prevailing bias in food loss discourse towards postharvest stages and supply chain inefficiencies. The persistent and often overlooked pre-harvest losses, largely driven by pest and disease pressures, limited access to effective inputs, and lack of technical support, must be recognised as integral to the broader food loss problem. Therefore, redefining food loss to include pre-harvest dimensions is a critical policy and research priority.

Furthermore, valuation constellation analysis reveals that feedback loops between farmers and researchers, and between local practices and policy frameworks, are missing or underutilised. Therefore, future research should explore how research feedback mechanisms, such as participatory workshops and farmer-led evaluation forums, can enhance the collective understanding of food loss and foster responsive agricultural innovation. These mechanisms should address critical themes such as climate adaptation, input access, pest and disease management beyond chemicals, and post-harvest handling alternatives. The results affirm that farmers’ valuation practices are not static decisions but dynamic, socially embedded responses to their environments. Following Fourcade (2011) and Helgesson and Muniesa (2013), this study argues that interventions must not only address material shortages but also recognise the evaluative logic of farmers, their constraints, priorities, and lived experiences. Bridging the gap between research and practice requires that valuation itself be institutionalised in agricultural policymaking through inclusive frameworks that integrate farmers’ voices. By rooting food loss reduction in the constellation of farmers’ valuations, we shift towards strategies that are not only technically sound but socially legitimate and systemically grounded, paving the way for equitable, locally anchored, and sustainable food systems.

6 Conclusion

This study employed a valuation constellation framework to qualitatively explore the interconnected agricultural challenges, farmer valuations, and practices contributing to food loss among selected arable crop farmers in Ondo State, Nigeria. By positioning farmers as valuators embedded within a complex food system, the research examined how resource access and interactions with other system elements shape farming decisions. The findings suggest that pests and diseases, while widely recognised as a primary challenge, represent only one node within a broader constellation of factors, including knowledge gaps, economic limitations, and inadequate institutional support, that contribute to both pre- and post-harvest losses.

Farmers’ prioritisation of agrochemical use in response to pest outbreaks is constrained by limited access to effective, affordable, and accredited inputs, often leading to experimental and unsustainable practices. A lack of pest identification knowledge and a preference for early-maturing but disease-susceptible varieties further illustrate how valuation is influenced by short-term needs and material scarcity. These decisions are embedded in systemic constraints such as the absence of extension services, minimal training on sustainable practices, and reliance on low-quality inputs from informal markets.

The valuation constellation analysis reveals that practices like manual harvesting, unrecorded losses, and field disposal of unmarketable produce are entangled in infrastructural and institutional deficiencies. These practices, shaped by farmers’ constrained evaluations of feasibility, reinforce loss dynamics over time. Notably, farmers tend to ‘imagine’ rather than quantify losses, suggesting that valuation is deeply subjective and rooted in experiential knowledge and visible outcomes.

While the study is limited by a small sample size and a narrow geographic scope, it was intentionally conceived as a foundational exploration rather than a generalisable account of food loss across Nigeria. Data collection coincided with a period of national fuel and financial crises, characterised by widespread protests and strikes, which constrained access to remote areas and reduced participant availability. Despite these challenges, the study elicited rich insights from key stakeholders, offering a valuable entry point for understanding food loss dynamics in context. Another limitation is the absence of in-depth analysis of specific crops; this presents an opportunity for future research to focus on particular crops at different stages of the value chain, thereby generating crop-specific insights into their unique challenges leading to persistent food loss.

In developing pathways towards sustainable food systems, a key insight from the valuation constellation perspective is that food loss emerges from the cumulative effect of farmers’ constrained valuations interacting with infrastructural deficits and weak institutional support. Food loss is therefore not merely a technological or agronomic issue, but one that is socially and structurally mediated. To mitigate these losses, interventions must move beyond post-hoc solutions and instead co-create farmer-led, context-specific strategies that reflect the constellation of social, material, and institutional dynamics shaping on-farm decision-making.

Future policies should embed participatory valuation processes in their design, ensuring that farmers’ voices, rationales, and priorities are structurally integrated into food system reforms. While the findings are context-specific, they suggest that interventions targeting pre- and post-harvest losses may be more readily accepted when they incorporate technologies or innovations that address pests and diseases associated with early-maturing cassava varieties preferred by farmers. These insights offer a grounded basis for further research and policy development aimed at more equitable and resilient food systems.

Data availability statement

The raw data supporting the conclusions of this article will be made available by the authors, without undue reservation.

Ethics statement

Ethical approval was not required for the studies involving humans because not required by the institution. The studies were conducted in accordance with the local legislation and institutional requirements. The participants provided their written informed consent to participate in this study.

Author contributions

IA: Conceptualization, Funding acquisition, Methodology, Writing – original draft, Writing – review & editing.

Funding

The author declares that financial support was received for the research and/or publication of this article. This paper is supported by the German Academic Exchange Service (DAAD) in the form of a doctoral scholarship in the International PhD Program for Agricultural Economics, Bioeconomy, and Sustainable Food Systems (IPPAE) at Justus-Liebig University, Giessen. Germany.

Conflict of interest

The author declares that the research was conducted in the absence of any commercial or financial relationships that could be construed as a potential conflict of interest.

Generative AI statement

The author declares that no Gen AI was used in the creation of this manuscript.

Any alternative text (alt text) provided alongside figures in this article has been generated by Frontiers with the support of artificial intelligence and reasonable efforts have been made to ensure accuracy, including review by the authors wherever possible. If you identify any issues, please contact us.

Publisher’s note

All claims expressed in this article are solely those of the authors and do not necessarily represent those of their affiliated organizations, or those of the publisher, the editors and the reviewers. Any product that may be evaluated in this article, or claim that may be made by its manufacturer, is not guaranteed or endorsed by the publisher.

References

Abulude, I., and Wahlen, S. (2024). Food loss analysis in Nigeria: a systematic literature review. Environ. Chall. 17:101027. doi: 10.1016/j.envc.2024.101027

Crossref Full Text | Google Scholar

Adeleye, N., Osabuohien, E. S., Adeogun, S., Fashola, S., Tasie, O., and Adeyemi, G. (2020). Access to land and food security: analysis of ‘priority crops’ production in Ogun State, Nigeria. In The Palgrave handbook of agricultural and rural development in Africa (pp. 291–313). Ed. Osabuohien, E. London. Palgrave Macmillan, 291–313. doi: 10.1007/978-3-030-41513-6

Crossref Full Text | Google Scholar

Adetimehin, O. D., Okunlola, J. O., and Owolabi, K. E. (2018). Utilization of agricultural information and knowledge for improved production by rice farmers in Ondo state, Nigeria. J. Rural. Soc. Sci. 33, 76–100.

Google Scholar

Al Jazeera. (2023). Shortages causing fury among Nigerians ahead of elections. Available online at: https://www.aljazeera.com/news/2023/2/2/shortages-causing-fury-among-nigerians-ahead-of-elections (Accessed October 9, 2025).

Google Scholar

Amozurrutia, J. A., and Marcuello Servós, C. (2011). Excel spreadsheet as a tool for social narrative analysis. Qual. Quant. 45, 953–967. doi: 10.1007/s11135-010-9406-9

Crossref Full Text | Google Scholar

Ayanwale, A. B., Orkaa, A. T., Adelekun, A. C., Natcher, D., Ogunwande, I. O., Oyedele, D. J., et al. (2023). Factors influencing adoption of postharvest practices among underutilised indigenous vegetables producers in Southwest Nigeria. Eur. J. Hortic. Sci. 88, 1–8. doi: 10.17660/eJHS.2023/011

Crossref Full Text | Google Scholar

BBC News. (2025), Nigeria protests over fuel and currency shortages. Available online at: https://www.bbc.co.uk/news/world-africa-68402662 (Accessed October 9, 2025).

Google Scholar

Beausang, C., Hall, C., and Toma, L. (2017). Food waste and losses in primary production: qualitative insights from horticulture. Resour. Conserv. Recycl. 126, 177–185. doi: 10.1016/j.resconrec.2017.07.042

Crossref Full Text | Google Scholar

Bello, L. O. (2025). Exploring the nexus between non-agricultural employment and rural youth welfare in Nigeria. Discov. Sustain. 6:114. doi: 10.1007/s43621-025-00897-4

Crossref Full Text | Google Scholar

Bree, R., and Gallagher, G. (2016). Using Microsoft excel to code and thematically analyse qualitative data: a simple, cost-effective approach. AISHE-J 8, 2811–28114. doi: 10.62707/aishej.v8i2.281

Crossref Full Text | Google Scholar

Cattaneo, A., Sánchez, M. V., Torero, M., and Vos, R. (2021). Reducing food loss and waste: five challenges for policy and research. Food Policy 98:101974. doi: 10.1016/j.foodpol.2020.101974

PubMed Abstract | Crossref Full Text | Google Scholar

Chauhan, C., Dhir, A., Akram, M. U., and Salo, J. (2021). Food loss and waste in food supply chains. A systematic literature review and framework development approach. J. Clean. Prod. 295:126438. doi: 10.1016/j.jclepro.2021.126438

Crossref Full Text | Google Scholar

Daum, T., Scheiterle, L., Yameogo, V., Adegbola, Y. P., Kergna, A. O., Daudu, C., et al. (2025). Moving beyond the productivity paradigm: agricultural innovation systems and sustainable transformation in Africa. Agric. Syst. 229:104445. doi: 10.1016/j.agsy.2025.104445

Crossref Full Text | Google Scholar

FAO (2011). Global food losses and food waste-extent, causes and prevention. Rome

Google Scholar

Filho, A. B., Inoue-Nagata, A. K., Bassanezi, R. B., Belasque, J., Amorim, L., Macedo, M. A., et al. (2016). The importance of primary inoculum and area-wide disease management to crop health and food security. Food Secur. 8, 221–238. doi: 10.1007/s12571-015-0544-8

Crossref Full Text | Google Scholar

Fourcade, M. (2011). Cents and sensibility: economic valuation and the nature of “nature” 1. Am. J. Sociol. 16, 1721–1777. doi: 10.1086/659640

Crossref Full Text | Google Scholar

Gillman, A., Campbell, D. C., and Spang, E. S. (2019). Does on-farm food loss prevent waste? Insights from California produce growers. Resour. Conserv. Recycl. 150:104408. doi: 10.1016/j.resconrec.2019.104408

Crossref Full Text | Google Scholar

Goodwin, L. (2023) The global benefits of reducing food loss and waste, and how to do it. Available online at: https://www.wri.org/insights/reducing-food-loss-and-food-waste (Accessed May 6, 2024).

Google Scholar

GRFC. (2022). Global Report on Food Crises, Joint Analysis for Better Decisions. Rome. Food Security Information Network (FSIN).

Google Scholar

Gustavsson, J., Cederberg, C., Sonesson, U., Otterdijk, R., and Meybeck, A. (2011) Global food losses and food waste- extent, causes and prevention. Düsseldorf. The Swedish Institute for Food and Biotechnology.

Google Scholar

Hainzelin, E., Guillou, M., Andersen, I., Arnold, T., Astralaga, M., Beukeboom, M., et al. (2018). Food systems for sustainable development: proposals for a profound four-part transformation. Agron. Sustain. Dev. 38:41. doi: 10.1007/s13593-018-0519-1

PubMed Abstract | Crossref Full Text | Google Scholar

Haruna, U. A., Luther, M. L., Zubairu, M., Abonyi, E. E., Dibal, S. M., Gegele, T. A., et al. (2023). “Food loss and waste in Nigeria: implications for food security and environmental sustainability” in Advances in food security and sustainability. ed. M. J. Cohen (USA: Academic Press), 217–233. doi: 10.1016/bs.af2s.2023.07.003

Crossref Full Text | Google Scholar

Haywood, G., Nilsson, J., Franklin, M., Gilbert, P., Johansson Krafve, L., Lindén, L., et al. (2014). Valuation studies: a collaborative valuation in practice. Val. Stud. 2, 71–85. doi: 10.3384/vs.2001-5992.142171

Crossref Full Text | Google Scholar

Helgesson, C. F., and Muniesa, F. (2013). For what it’s worth: an introduction to valuation studies. Val. Stud. 1, 1–10. doi: 10.3384/vs.2001-5992.13111

Crossref Full Text | Google Scholar

Huttunen, S. (2019). Revisiting agricultural modernisation: Interconnected farming practices driving rural development at the farm level, Journal of Rural Studies, 71, 36–45.

Google Scholar

Jensen, J. D., and Teuber, R. (2018). IFRO Report No. 279. Food waste prevention state of the art in impact assessment and empirical evidence for Denmark. Available online at: www.ifro.ku.dk/english (Accessed August 5, 2023).

Google Scholar

Johnson, L. K., Bloom, J. D., Dunning, R. D., Gunter, C. C., Boyette, M. D., and Creamer, N. G. (2019). Farmer harvest decisions and vegetable loss in primary production. Agric. Syst. 176:102672. doi: 10.1016/j.agsy.2019.102672

Crossref Full Text | Google Scholar

Koester, U. (2014). Food loss and waste as an economic and policy problem. Intereconomics 49, 348–354. doi: 10.1007/s10272-014-0518-7

Crossref Full Text | Google Scholar

Konstantina, Z., Queralt, P., Jennifer, N., Nil, A., and Núria, A. (2025). Comparing food waste interests and environmental concerns in young adults: a qualitative reasoning approach. Cogn. Syst. Res. 89:101318. doi: 10.1016/j.cogsys.2024.101318

Crossref Full Text | Google Scholar

Kump, B., and Fikar, C. (2021). Challenges of maintaining and diffusing grassroots innovations in alternative food networks: a systems thinking approach. J. Clean. Prod. 317:128407. doi: 10.1016/j.jclepro.2021.128407

Crossref Full Text | Google Scholar

Lamont, M. (2012). Toward a comparative sociology of valuation and evaluation. Annu. Rev. Sociol. 38, 201–221. doi: 10.1146/annurev-soc-070308-120022

Crossref Full Text | Google Scholar

Lee, F., Mennicken, A., Reilley, J., and Ziewitz, M. (2024). Experiences of digitized valuation. Val. Stud. 11, 1–8. doi: 10.3384/vs.2001-5992.2024.11.1.1-8

Crossref Full Text | Google Scholar

Leyla, A. (2017). Tools for systems thinkers: the 6 fundamental concepts of systems thinking.. Available at: https://medium.com/disruptive-design (Accessed April 20, 2025).

Google Scholar

Li, C., Bremer, P., Harder, M. K., Lee, M. S., Parker, K., Gaugler, E. C., et al. (2022). A systematic review of food loss and waste in China: quantity, impacts and mediators. J. Environ. Manag. 303:114092. doi: 10.1016/j.jenvman.2021.114092

PubMed Abstract | Crossref Full Text | Google Scholar

Lom, S. (2024). Judging by the rules? The emergence of evaluation practices. Val. Stud. 11, 91–137. doi: 10.3384/vs.2001-5992.2024.11.1.91-137

Crossref Full Text | Google Scholar

Moncada, M. (2025). Should we use NVivo or excel for qualitative data analysis? Bull. Soc. Meth/Bull. Méth. Sociol. 165, 186–211. doi: 10.1177/07591063251317084

Crossref Full Text | Google Scholar

Ngoma, T. N., Monjerezi, M., Leslie, J. F., Mvumi, B. M., Harvey, J. J., and Matumba, L. (2024). Comparative utility of hermetic and conventional grain storage bags for smallholder farmers: a meta-analysis. J. Sci. Food Agric. 104, 561–571. doi: 10.1002/jsfa.12934

PubMed Abstract | Crossref Full Text | Google Scholar

Nyumba, T., Wilson, K., Derrick, C. J., and Mukherjee, N. (2018). The use of focus group discussion methodology: insights from two decades of application in conservation. Methods Ecol. Evol. 9, 20–32. doi: 10.1111/2041-210X.12860

Crossref Full Text | Google Scholar

Ojediran, J. T., and Rasheed, A. (2022). Level of soil fertility management practices among arable crop farmers in Ondo state, Nigeria. Russ. J. Agric. Soc.-Econ. Sci. 8, 116–633. doi: 10.18551/rjoas.2022-08.16

Crossref Full Text | Google Scholar

Olaniyi, O. A., and Ogunkunle, T. (2018). Agricultural and nutritional information needs of arable crop farmers in Ondo state Nigeria. J. Agric. Ext. 22, 9–21. doi: 10.4314/jae.v22i3.2

Crossref Full Text | Google Scholar

ONE\THIRD (2021). Challenges and market opportunities in developing sustainable food systems. Copenhagen, ONE\THIRD, think tank on prevention of food loss and food waste.

Google Scholar

Opaluwa, H. I., Oyibo, F. O., and Jimoh, F. A. (2018). Determinants of food security among farming households in Akure north local government area of Ondo state. J. Asian Rural Stud. 2, 164–172. doi: 10.20956/jars.v2i2.1479

Crossref Full Text | Google Scholar

Parfitt, J., Barthel, M., and MacNaughton, S. (2010). Food waste within food supply chains: quantification and potential for change to 2050. Philos. Trans. R. Soc. Lond. Ser. B Biol. Sci. 365, 3065–3081. doi: 10.1098/rstb.2010.0126

PubMed Abstract | Crossref Full Text | Google Scholar

Posthumus, H., Bosselaar, J., Brouwer, H., de Steenhuijsen Piters, C. B., Bodnár, F., Newton, J., et al. (2021). The food systems decision-support toolbox: a toolbox for food system analysis : Wageningen Centre for Development Innovation. doi: 10.18174/541410

Crossref Full Text | Google Scholar

Rao, M., Bast, A., and de Boer, A. (2023). Understanding the phenomenon of food waste valorisation from the perspective of supply chain actors engaged in it. Agric. Food Econ. 11:40. doi: 10.1186/s40100-023-00279-2

Crossref Full Text | Google Scholar

Redlingshöfer, B., Coudurier, B., and Georget, M. (2017). Quantifying food loss during primary production and processing in France. J. Clean. Prod. 164, 703–714. doi: 10.1016/j.jclepro.2017.06.173

Crossref Full Text | Google Scholar

Rolker, H. B., Cardenas, L., Reynolds, C., and Takahashi, T. (2025). Conceptual framework to integrate food waste research and food systems research. Environ. Res. Food Syst. 2:23001. doi: 10.1088/2976-601X/ada96d

Crossref Full Text | Google Scholar

Rolker, H., Eisler, M., Cardenas, L., Deeney, M., and Takahashi, T. (2022). Food waste interventions in low-and-middle-income countries: a systematic literature review. Resour. Conserv. Recycl. 186:106534. doi: 10.1016/j.resconrec.2022.106534

Crossref Full Text | Google Scholar

Ruben, R., Cavatassi, R., Lipper, L., Smaling, E., and Winters, P. (2021). Towards food systems transformation—five paradigm shifts for healthy, inclusive and sustainable food systems. Food Secur. 13, 1423–1430. doi: 10.1007/s12571-021-01221-4

PubMed Abstract | Crossref Full Text | Google Scholar

Silverman, D. (2017) in eds. M. Steele, A. Owen, and C. Statham, Doing qualitative research. 4th ed (UK: SAGE).

Google Scholar

The Economist Impact (2022) The global food security index (GFSI). Country report: Nigeria. Economic Impact Newspaper Limited, London.

Google Scholar

Tora, T. T. (2024). Production preference barriers and lowland-appropriate strategies of sustaining local food systems in drought-affected southern Ethiopia. Discov. Sustain. 5:13. doi: 10.1007/s43621-024-00207-4

Crossref Full Text | Google Scholar

University of Reading (2025). Understanding food loss [online course] UK: FutureLearn. Available at: https://www.futurelearn.com/courses/understanding-food-loss (Accessed March 2025).

Google Scholar

Van Der Werf, P., and Gilliland, J. A. (2017). A systematic review of food losses and food waste generation in developed countries. Proc. Inst. Civ. Eng. Waste Resour. Manag. 170, 66–77. doi: 10.1680/jwarm.16.00026

Crossref Full Text | Google Scholar

Vatin, F. (2013). Valuation as evaluating and valorizing. Val. Stud. 1, 31–50. doi: 10.3384/vs.2001-5992.131131

Crossref Full Text | Google Scholar

Waibel, D., Peetz, T., and Meier, F. (2021). Valuation constellations. Val. Stud. 8, 33–66. doi: 10.3384/VS.2001-5992.2021.8.1.33-66

Crossref Full Text | Google Scholar

Whalen, J. K., and Gul, S. (2025). Managing soil health for resilient crop production: soils and agriculture. Nat. Food 6, 535–536. doi: 10.1038/s43016-025-01186-z

Crossref Full Text | Google Scholar

WWF (2021) Driven to waste: global food loss on farms. WWF-UK.

Google Scholar

Xue, L., Liu, G., Parfitt, J., Liu, X., van Herpen, E., Stenmarck, Å., et al. (2017). Missing food, missing data? A critical review of global food losses and food waste data. Environ. Sci. Technol. 51, 6618–6633. doi: 10.1021/acs.est.7b00401

PubMed Abstract | Crossref Full Text | Google Scholar

Keywords: food loss, food systems, farming practices, sustainable food systems, valuation constellation, pest and diseases

Citation: Abulude I (2025) Nexus between agricultural challenges, farming practices, and on-farm losses of selected arable crop farmers in Nigeria: a valuation constellation approach to advancing sustainable food systems. Front. Sustain. Food Syst. 9:1704772. doi: 10.3389/fsufs.2025.1704772

Received: 13 September 2025; Accepted: 20 October 2025;
Published: 13 November 2025.

Edited by:

Olutosin Ademola Otekunrin, University of Ibadan, Nigeria

Reviewed by:

John Gathiaka, University of Nairobi, Kenya
Muhamad Bai'ul Hak, University of Mataram, Indonesia

Copyright © 2025 Abulude. This is an open-access article distributed under the terms of the Creative Commons Attribution License (CC BY). The use, distribution or reproduction in other forums is permitted, provided the original author(s) and the copyright owner(s) are credited and that the original publication in this journal is cited, in accordance with accepted academic practice. No use, distribution or reproduction is permitted which does not comply with these terms.

*Correspondence: Ifeoluwa Abulude, aWZlb2x1d2EuYXlvZGVqaS5hYnVsdWRlQGFnLnVuaS1naWVzc2VuLmRl

Disclaimer: All claims expressed in this article are solely those of the authors and do not necessarily represent those of their affiliated organizations, or those of the publisher, the editors and the reviewers. Any product that may be evaluated in this article or claim that may be made by its manufacturer is not guaranteed or endorsed by the publisher.