Abstract
Introduction:
To date, there is no empathy test specifically designed in the Arabic language for children. When administered in the Arab world, these tests are often provided in French or English, known to induce numerous intercultural biases.
Aim:
The objective of our study is to, for the first time, propose a translation and validation of the Basic Empathy Scale for Children in the Arabic language.
Method:
Five hundred and thirty three Tunisian schoolchildren (age = 10.15 ± 1.39 years, 55.2% girls and 44.8% boys) participated voluntarily in the study. The students answered tow scales that measure the Empathy and the social desirability.
Result:
The Arabic version of the BES-C demonstrated a 3-factor structure: cognitive empathy, emotional contagion, and emotional disconnection previously observed in other cultural contexts. McDonald’s omega is 0.72 for the Arabic version of the BES-C. The test–retest intra-class correlation coefficient over six weeks (n = 180) was 0.67. The findings show an increase in cognitive empathy with age, stability in emotional contagion, and a gradual decrease in emotional disconnection. Girls scored higher in emotional contagion, while boys showed a slight predominance of emotional disconnection. No significant gender differences were found in cognitive empathy.
Conclusion:
The Arabic version of the BES-C is a dependable tool for evaluating empathy in Arabic-speaking children, paving the way for its use in cross-cultural research and specialized interventions.
1 Introduction
Admitting a clear definition of empathy remains a complex task, largely due to the commonalities existing between empathy and other concepts such as sympathy, compassion, empathic concern for personal suffering, theory of mind etc. (Dahmen et al., 2004). Furthermore, empathy is a nomadic concept, crossing various disciplinary fields such as ethics, psychology and education (Berthoz and Jorland, 2004). Although the literature often evokes the general idea of putting oneself in another’s shoes, without forgetting that one is oneself, it is for this meaning that authors agree on noting a lack of consensus around a common definition of empathy (Cuff et al., 2016; Batchelder et al., 2017). Furthermore, researchers agree on the notion that empathy is a complex multidimensional construct, with “a relative consensus around affective and cognitive dimensions” (D’Ambrosio et al., 2009). For this reason, assessing empathy by focusing on its underlying components has seen a resurgence of interest in recent decades, leading to the creation of various assessment tools. Questionnaires such as the Questionnaire Measure of Emotional Empathy (QMEE) (Mehrabian and Epstein, 1972) and the Interpersonal Reactivity Index (IRI) (Davis, 1980) are frequently used and have undergone numerous validations, including adaptations for children. However, these instruments face significant criticism, raising questions about their reliability and validity. According to Jolliffe and Farrington (2006), these instruments (QMEE and IRI) do not solely measure empathy, but also assess sympathy for people in distress. Given that the boundaries between these two concepts are blurred, these tools fail to clearly distinguish between them. Other limitations are also mentioned. For example, the QMEE only measures emotional empathy and does not account for cognitive empathy (Davis, 1980; Decety and Jackson, 2004; Baldner and McGinley, 2014; Holland et al., 2021). As a result, it does not reflect the entire empathic process. Additionally, although it conceptually distinguishes different aspects of empathy, the QMEE provides a global score without differentiating the dimensions of emotional empathy, such as emotional contagion, empathic concern, or personal distress. This limitation restricts its ability to encompass the diversity and complexity of empathic responses (Mehrabian and Epstein, 1972; Davis, 1980). As for the IRI, its perspective-taking component goes beyond merely understanding emotions. It assesses the ability to adopt another person’s point of view, even in the absence of emotions (Davis, 1980). In light of the identified limitations of existing empathy measurement tools, Jolliffe and Farrington (2006) developed the Basic Empathy Scale (BES) to evaluate both the affective and cognitive components of empathy. A recent meta-analysis by Cabedo Peris et al. (2022) highlights the existence of 30 versions of the BES in 10 languages, enabling the comparison of empathy levels among children, adolescents, and adults worldwide. In the absence of an Arabic-language version, the French version is often used, as proposed by Jaafari et al. (2018) with medical students. However, psychometric instruments are often designed for specific populations, and their validity may be compromised when used in a different cultural context without proper adaptation (Cattell, 1940; Frijda and Jahoda, 1966; Brislin, 1970; Hambleton and Patsula, 1998; Van De Vijver, 2016; Zhang and Aryadoust, 2022). Indeed, the process of translation and cultural adaptation goes beyond the mere translation of words. It also requires taking into account various sociodemographic variables (age, gender, education level, etc.), as well as cultural specificities (Shiraev and Levy, 2020; Gana et al., 2021). According to Brislin (1970), cross-cultural adaptation involves revising the items to ensure they reflect the realities and values of the target culture. This includes considering cultural connotations and social contexts that might influence how participants understand and respond to questions.
To date, only one study in clinical psychology (Dallagi-Belkilani et al., 2023) has validated the BES in the Arabic language for adults, and to our knowledge, none has validated an Arabic version for children. However, such a tool would be necessary, as Tunisia, like many Arab countries, recognizes the importance of developing psychosocial skills, including empathy, in schools. Although this version (BES) is now validated for Arabic-speaking adults, it cannot be used as a reliable and valid tool to measure empathy in children. Indeed, children do not have the same level of understanding and expression as adults, making it necessary to adapt the language. These adjustments primarily involve simplifying the vocabulary and rephrasing difficult items to match the cognitive development level of children. However, these modifications must be made with care to avoid compromising the validity of the concepts being measured (Borgers et al., 2000).
In view of the theoretical considerations above, this study aimed to translate and validate the Basic Empathy Scale for Children (BES-C) (Bensalah et al., 2016) for the first time in the Arabic language. This approach will broaden the scope of the tool’s application, thereby contributing to a better understanding of empathic mechanisms within diverse populations and enabling the development of interventions tailored to each group.
Based on these theoretical and methodological considerations, several research hypotheses can be formulated to guide the validation of the Arabic version of the BES-C and explore potential differences in empathy based on age and gender.
We assume that the Arabic version of the Basic Empathy Scale for Children (BES-C) will demonstrate psychometric properties similar to the original BES-C in terms of validity and reliability, maintaining its three-dimensional structure: Emotional Contagion, Cognitive Empathy, and Emotional Disconnection.
We expect that cognitive empathy levels will significantly increase with age, reflecting an improved ability to understand others’ emotions as children grow older.
We presume that girls will exhibit higher levels of emotional contagion compared to boys, indicating a more pronounced emotional sensitivity in females.
2 Literature review
2.1 The current concept of empathy
Empathy is generally defined as the ability to perceive others as potential versions of oneself, understanding their thoughts and emotions while maintaining a distance between oneself and others. Carl Rogers conceptualizes empathy as a disposition to “perceive the internal frame of reference of another as accurately as possible, with the emotional components and meanings that pertain to him as if he were that person, but without ever losing sight of the ‘as if’ condition” (Rogers, 1995). For Rogers, feeling others’ emotions and sharing their affects are not sufficient conditions for empathy, as this simulation of others’ subjectivity relies on the distinction between oneself and others. Various authors have attempted to identify the underlying components of this complex phenomenon without reaching a true consensus. Some researchers highlight the bidimensional nature of empathy, pointing to two types: emotional empathy, which can be defined as the mature version of emotional contagion, and cognitive empathy, seen as the ability to think, interpret, and understand the feelings of others, suggesting a degree of awareness of others’ perspectives (Book and Quinsey, 2004; Blair, 2005; Dziobek et al., 2006; Montag et al., 2007; Shamay-Tsoory et al., 2007; Ritter et al., 2011; Thoma et al., 2011). Additionally, other researchers argue for a three-dimensional structure of empathy, as seen in the BES-C scale for children, composed of emotional contagion, cognitive empathy, and emotional disconnection. Emotional contagion (CONT) involves automatically adopting the emotions of another person (Iacoboni and Dapretto, 2006) and emerges shortly after birth. Cognitive empathy (EC) tends to become more distinct around the age of 2 years and contributes to a child’s ability to distinguish and maintain the perspective of two individuals. Finally, emotional disconnection (DIS) is perceived as involving cognitive processes such as perspective-taking and emotional regulation to protect against pain and elevated negative emotions (Lamm et al., 2007).
According to Decety (2010), empathy is not innate but emerges and develops gradually during childhood, contributing to the differentiation of various stimuli when children interact with others. Furthermore, many authors agree that the identification and regulation of emotions progress during childhood, allowing children to control different aspects of their personality, which contributes to a gradual increase in empathy (Iacoboni and Dapretto, 2006; Decety, 2010; Decety and Michalska, 2010; Decety, 2011; Herrera-López et al., 2017).
2.2 Measuring empathy in children
Currently, several tools have been developed to reliably assess empathy in children. These tools include self-report measures (Bryant, 1982; Litvack-Miller et al., 1997; Garton and Gringart, 2005; Bensalah et al., 2016), assessment by a referring adult, such as a parent or teacher (Dadds et al., 2008), and performance-based questionnaire measures, which involve the observation of behaviors in structured or naturalistic scenarios (Reid et al., 2013).
The Index of Empathy (EI) developed by Bryant (1982) marks the first attempt to create an empathy measurement instrument specifically designed for children by adapting the Emotional Empathy Measurement Questionnaire (QMEE) (Mehrabian and Epstein, 1972). The EI consists of 22 items. Subsequently, the EI (Bryant, 1982) served as the foundation for Dadds and his team to create The Griffith Empathy Measure (GEM) (Dadds et al., 2008). A 22-item questionnaire is used to assess both affective and cognitive empathy in children based on their interactions with their parents.
Other studies have also aimed to investigate the psychometric properties of the Interpersonal Reactivity Index (IRI) (Davis, 1980) among children aged 7–11 years (Litvack-Miller et al., 1997; Garton and Gringart, 2005). Litvack-Miller et al. (1997) adapted version of the IRI consists of 28 items, assessed on a 5-point Likert scale ranging from 0 to 4, measuring perspective-taking (PT; the ability to adopt another person’s perspective), fantasy (F; the tendency to imagine oneself in the role of a fictional character), empathic concern (EC; the tendency to react with feelings of concern and compassion toward another person’s distress), and personal distress (PD; the tendency to react to another person’s distress with feelings of distress and anxiety). As for, Garton and Gringart (2005) derived a 12-item scale called The Feeling and Thinking Scale (F&T) through the validation of the IRI. This scale is designed to measure both affective empathy and cognitive empathy on a 5-point Likert scale.
Reid et al. (2013) have also developed a developmental empathy scale for children to simultaneously assess the affective, cognitive, and behavioral components of empathy in children aged 7–11 years when exposed to emotional stories.
Finally, Bensalah and his colleagues propose the Basic Empathy Scale for children by adapting the French version originally designed for adults by Carre et al. (2013). This scale, consisting of 18 items assessed on a 5-point Likert scale, results in a three-factor structure: Emotional contagion (equivalent to emotional empathy), Cognitive empathy, and Emotional disconnection. This three-factor model of empathy is supported by several developmental studies (Zelazo et al., 2008), neuroimaging research (Decety and Jackson, 2004; Decety, 2010, 2011; Decety and Svetlova, 2012) and neuropsychological investigations (Hariri et al., 2002; Phillips et al., 2003; Derntl et al., 2010). As highlighted by Gerdes et al. (2011), it is crucial to conceive empathy as a dynamic and active process that takes into account social contexts and sheds light on the underlying mechanisms involved, such as affective sharing, intentional mechanisms, and emotional disconnection.
3 Materials and methods
3.1 Participants
We recruited children attending public schools in Gafsa, Tunisia, through a consent form sent to parents. A total of 515 Tunisian families were contacted. Ultimately, we obtained parental consent for 533 schoolchildren (239 boys and 294 girls) aged 8–12 (mean age = 10.15, standard deviation (SD) = 1.39). This sample is composed of four sub-samples. First, in the first sub-sample, 40 schoolchildren answered questions regarding question clarity (20 girls and 20 boys, mean age = 10.45, SD = 1.13). For the scale validation phase, 493 participants (219 boys and 274 girls) aged 8 to 12 years (mean age = 10.13, SD = 1.37) were randomly divided into two sub-samples (exploratory and confirmatory). The second sub-sample for the exploratory study consisted of 289 participants (154 girls and 135 boys, mean age = 10.08, SD = 1.42), while the third sub-sample for the confirmatory study consisted of 204 participants (120 girls and 84 boys, mean age = 10.19, SD = 1.392). The fourth sub-sample consisted of 180 participants (107 girls and 73 boys, mean age = 10.01, SD = 1.37), who were part of the exploratory and confirmatory sub-samples and agreed to take a second test within a 6-week interval between the first and second tests. All children were enrolled in the fourth, fifth, or sixth grade of primary education.
3.2 Measurement tools
3.2.1 Empathy
We utilized the Basic Empathy Scale in Children (Bensalah et al., 2016), an 18-item tool specifically designed to capture three key dimensions of empathy in children. These dimensions include emotional contagion, which corresponds to emotional empathy (items 1, 3, 4, 9, 13, and 15). A representative item from this section reads: “I often feel the same way as my classmates: happy when they are happy and sad when they are feeling sad “The second dimension, cognitive empathy, is assessed through items 2, 7, 8, 10, 12, 14, and 18. A typical item here is: “It generally does not take me long to realize a friend is angry.” The third component, emotional disconnection, is measured by items 5, 6, 11, 16, and 17, with an example item being: “When I see someone who’s angry I’m not scared “Children rated each of these statements on a 5-point Likert scale, ranging from 1 (strongly disagree) to 5 (strongly agree).
3.2.2 Social desirability
To ensure that scores on the self-report questionnaire (the Arabic BES-C) were not influenced by desirability bias, we included the Social Desirability Scale for Children (SDS-C) (Lunneborg and Lunneborg, 1964). We did not expect discovering any significant link between the SDS-C scores and the BES-C scores.
3.2.3 Demographic survey
A demographic survey was designed to gather information on the participants’ sociodemographic characteristics. It covered variables such as age, gender, grade level, and place of residence.
3.3 Data collection
Data collection was conducted collectively in the classroom, where all questionnaires were administered simultaneously. The experimenter provided instructions to the children on how to assess each item on the Likert scale. They were available to address any questions the children might have had regarding the questionnaire items, particularly if there was any confusion or if two items appeared similar. To aid in the evaluation process, the Likert scale featured two smiling faces on the left (indicating agreement between characters) and one smiling face paired with a sad face on the right (indicating disagreement between characters). Responses collected on paper questionnaires were entered into an Excel file, where the data were appropriately coded for the various tools utilized.
3.4 Development of the Arabic version of BES-C
Before initiating the translation process, we naturally contacted the main author, who provided us with two versions (girls and boys) of the BES-C, as well as permission to use the BES-C in this research context.
Two versions underwent parallel translations carried out by two professors from the Tunisian university, who are specialists in psychology and sociology and possess strong bilingual skills (Arabic/French) and good knowledge of psychometrics. The research team, in collaboration with the two translators, reviewed the test instructions and scale items one by one. By comparing the two translations, the research team was able to identify the strengths and weaknesses of each translation aiming to reach a consensus adaptation. The obtained Arabic version (BES-C-Ar) was then subjected to back-translation into the French language. The resulting version was subsequently compared to the original version (BES-C) to verify compatibility between the two versions and make any necessary modifications.
In accordance with the recommended instructions from the Guidelines for Translating and Adapting Tests by the International Test Commission (ITC) and the standards for educational and psychological tests (Commission, 2017), this final version was then presented to 10 specialists in psychology, sociology, and education sciences to assess the clarity of the 18 items on a 4-point scale (1: not clear at all; 2: somewhat clear; 3: clear; 4: very clear). Furthermore, in order to verify the clarity of the items, 40 students aged 7 to 12 from the first sub-sample responded to a questionnaire to assess the clarity of instructions and each item on a 4-point Likert scale ranging from “not clear at all” to “completely clear.”
3.5 Statistical analysis
To assess the degree of agreement among expert judgments, as well as the degree of agreement among children’s judgments, we used the Rasch measurement model with multiple facets (Linacre, 1989; Linacre and Wright, 2002) using Minifac (Facets Student) 3.85.1.
For analyzing the essential item characteristics such as mean, median, variance, distribution normality, and internal consistency of the scale using McDonald’s omega, we opted for IBM SPSS 26 with the overall sample. We assessed the instrument’s stability over time using intra-class correlation with the fourth sub-sample. To determine potential differences in empathy levels based on participants’ age and gender, correlation analyses, independent samples t-tests, and covariance analyses were conducted. Subsequently, an exploratory analysis was conducted using principal component analysis with varimax rotation to verify if the factorial structure of the adapted scale corresponded to that of the original version. Finally, AMOS 26 was used to perform a confirmatory analysis of the previously identified factorial structure.
4 Results
4.1 Degree of agreement among expert and children’s judgments
The Rasch measurement model with multiple facets revealed that within this group of judges, there were approximately two statistically distinct levels of severity (Separation 1.87), and the reliability of the judge separation indicated strong agreement among the judges (Reliability 0.78). Similarly, for the evaluation conducted by the children, the results also showed two levels of severity (Separation 1.97) and high reliability (Reliability 0.80).
4.2 Preliminary analyses
To evaluate the assumption of normality, skewness and kurtosis were calculated for all measurement items. As shown in Table 1, the results indicate no significant deviation from normality. All values were within the acceptable range of skewness between −3 and + 3 and kurtosis within −10 and +10.
Table 1
| Mean | Std. Deviation | Skewness | Kurtosis | |||
|---|---|---|---|---|---|---|
| Statistic | Statistic | Statistic | Std. Error | Statistic | Std. Error | |
| Item 1 | 3.38 | 1.27 | −0.64 | 0.17 | −0.57 | 0.34 |
| Item 2 | 3.87 | 1.19 | −0.85 | 0.17 | −0.31 | 0.34 |
| Item 3 | 3.29 | 1.30 | −0.44 | 0.17 | −0.84 | 0.34 |
| Item 4 | 3.55 | 1.23 | −0.69 | 0.17 | −0.34 | 0.34 |
| Item 5 | 1.69 | 0.93 | 1.40 | 0.17 | 1.59 | 0.34 |
| Item 6 | 1.75 | 1.08 | 1.48 | 0.17 | 1.46 | 0.34 |
| Item 7 | 4.07 | 1.11 | −1.10 | 0.17 | 0.27 | 0.34 |
| Item 8 | 3.94 | 1.21 | −0.90 | 0.17 | −0.38 | 0.34 |
| Item 9 | 3.33 | 1.11 | −0.35 | 0.17 | −0.15 | 0.34 |
| Item 10 | 3.76 | 1.17 | −0.89 | 0.17 | 0.02 | 0.34 |
| Item 11 | 1.77 | 1.05 | 1.48 | 0.17 | 1.77 | 0.34 |
| Item 12 | 4.04 | 1.12 | −1.01 | 0.17 | −0.02 | 0.34 |
| Item 13 | 3.33 | 1.26 | −0.49 | 0.17 | −0.73 | 0.34 |
| Item 14 | 4.10 | 1.09 | −1.06 | 0.17 | 0.22 | 0.34 |
| Item 15 | 3.43 | 1.29 | −0.52 | 0.17 | −0.67 | 0.34 |
| Item 16 | 1.70 | 0.92 | 1.25 | 0.17 | 0.97 | 0.34 |
| Item 17 | 1.82 | 0.99 | 1.22 | 0.17 | 0.99 | 0.34 |
| Item 18 | 2.05 | 1.12 | 0.92 | 0.17 | −0.02 | 0.34 |
Mean, standard deviation, skewness and kurtosis estimates of the items.
4.3 Data suitability
A preliminary analysis conducted prior to performing the Exploratory Factor Analysis (EFA) indicated that the data generally met the eligibility criteria for the analysis. The Kaiser-Meyer-Olkin (KMO) test was applied, yielding an index of 0.869, which confirms good sampling adequacy. The Bartlett’s test of sphericity (Bartlett, 1954) tests the null hypothesis that all correlations are equal to zero (Jolibert and Jourdan, 2006). It showed that the factorial model was appropriate (Bartlett’s test, p < 0.001).
4.4 Factor structure of the Arabic BES-C
A principal component analysis (PCA) was conducted on the exploratory dataset of the second subsample (N = 289), followed by an orthogonal Varimax rotation procedure. The PCA aims to identify the items that load most strongly on the factor corresponding to an empathy dimension, while maximizing high correlations and minimizing weak correlations between factors. The principal component analysis revealed three factors. This three-factor model explains 63.84% of the variance (Factor 1: 27.35%; Factor 2: 19.88%; Factor 3: 16.61%). The item-level results are summarized in Table 2. These findings are in line with the guidelines of Gorsuch (2014), which suggest a minimum rate of 40–50% to reflect adequate factor structure. Examination of the graph using (Cattell, 1966) scree-test (variance accumulation test) confirms that all factors also have eigenvalues greater than 1 (see Figure 1) and can therefore be retained (Tabachnick and Fidell, 1996).
Table 2
| Component | |||
|---|---|---|---|
| Cognitive empathy | Emotional contagion | Emotional disconnection | |
| Item 1 | 0.85 | ||
| Item 2 | 0.82 | ||
| Item 3 | 0.79 | ||
| Item 4 | 0.73 | ||
| Item 5 | 0.79 | ||
| Item 6 | 0.91 | ||
| Item 7 | 0.84 | ||
| Item 8 | 0.76 | ||
| Item 9 | 0.74 | ||
| Item 10 | 0.68 | ||
| Item 11 | 0.72 | ||
| Item 12 | 0.81 | ||
| Item 13 | 0.71 | ||
| Item 14 | 0.72 | ||
| Item 15 | 0.78 | ||
| Item 16 | 0.88 | ||
| Item 17 | 0.88 | ||
| Item 18 | 0.83 | ||
Loading of items on different components.
Figure 1

Scree plot.
4.5 Psychometric properties of the Arabic BES-C
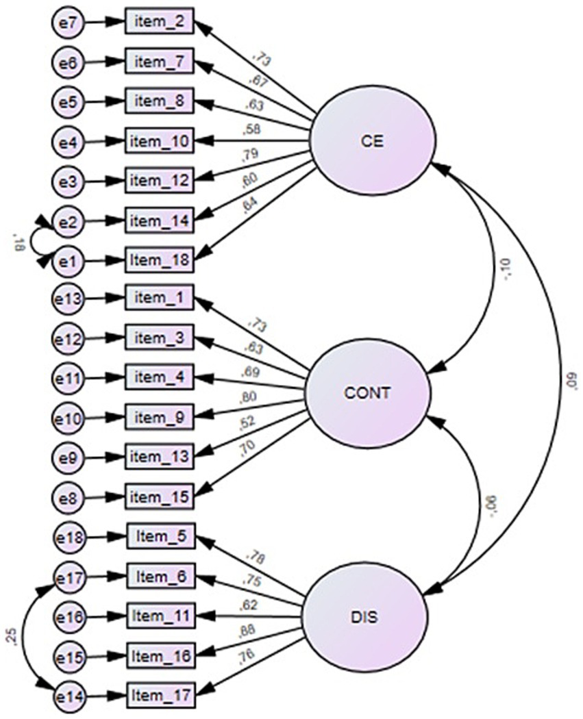
A confirmatory factor analysis was conducted using the maximum likelihood parameter estimation method to evaluate the factor structure of the Arabic BES-C on a confirmatory dataset, with the third sub-sample (N = 204). We tested the three-factor structure suggested in the original version of the BES-C by Bensalah et al. (2016), which has already been validated in the adult version (Carre et al., 2013). This analysis revealed that the model fit the data well, χ2(132) = 159.69, p = 0.049, root mean square error of approximation (RMSEA) = 0.0032, 90% confidence interval (CI; 0.002–0.049), goodness-of-fit index (GFI) = 0.92, adjusted goodness-of-fit index (AGFI) = 0.896.
The error covariances between item 6 - item 17 (DIS factor) and item 14–item 18 (CE factor) contributed to improving their factor loadings. These covariances improved the model fit: χ2(130) = 146.952, p = 0.147, RMSEA = 0.025, 90% CI 0.001–0.044, GFI = 0.927, AGFI = 0.904. These various indices revealed reasonably good fit between the data and the model; the chi-square value did not exceed three times the degrees of freedom, the RMSEA was below 0.10, and both the GFI and AGFI exceeded 0.90. The item loadings on the corresponding factors in this model are summarized in Figure 2.
Figure 2

Factor loadings of the three-factor model of the Arabic BES-C.
4.6 Internal consistency of the Arabic BES-C
To determine the internal consistency of the Arabic BES-C, we calculated McDonald’s omega for each factor. McDonald’s omega was 0.85 for emotional contagion, 0.88 for cognitive empathy, 0.89 for emotional disconnection, and 0.72 for all items combined. These results indicate a very good internal consistency of the BES-C-Ar.
4.7 Test–retest reliability
We also analyzed test–retest reliability using the 4th sub-sample. Intraclass correlations between the initial test and the retest after 6 weeks were assessed for each of the different factors (r = 0.67, r2 = 0.45, p < 0.001) between the two emotional contagion scores (CONT), between the two cognitive empathy scores (CE) (r = 0.48, r2 = 0.23, p < 0.001), and between the two emotional disconnection scores (DIS) (r = 0.70, r2 = 0.49, p < 0.001).
4.8 Differences in empathy levels by age and gender
To test whether the scores of the different empathy components assessed using the BES-C questionnaire (emotional contagion, cognitive empathy and emotional disconnection) vary according to the age and gender of the participants in our 2nd sample (n = 289), we first applied Spearman’s correlation to examine the relationship between age and the different scores calculated. At the same time, we applied Student’s t-test to compare the differences between the empathy scores of girls and boys in our sample. Then, to check the extent to which these differences could be attributable to age or gender, we performed analyses of covariance (ANCOVA), taking the different empathy dimensions as dependent variables, gender as a fixed factor and age as a covariate. Interpreting the value of the partial eta-square (η2) gives us an indication of the effect size. A partial eta-squared value of around 0.06 indicates a moderate variable effect, while a partial eta-squared value equal to or greater than 0.14 suggests a strong effect (Cohen, 1992). The results are presented in Tables 3, 4.
Table 3
| CONT | CE | DIS | ||
|---|---|---|---|---|
| Age | rs | 0.028 | 0.653** | −0.261** |
| p-value | 0.636 | <0.001 | <0.001 |
Correlation between age and underlying components of empathy.
CONT, emotional contagion; CE, cognitive empathy; DIS, emotional disconnection.
** Significant at 0.01; * significant at 0.05.
rs: Spearman’s correlation.
Table 4
| Empathy dimensions | Variables | F | p | η2 |
|---|---|---|---|---|
| Emotional contagion | Age | 0.26 | 0.61 | 0.001 |
| Gender | 24.43 | 0.00 | 0.079 | |
| Cognitive empathy | Age | 203.85 | 0.00 | 0.416 |
| Gender | 0.05 | 0.82 | 0.000 | |
| Emotional disconnection | Age | 14.14 | 0.00 | 0.047 |
| Gender | 4.78 | 0.03 | 0.016 |
Analyses of one-way covariances.
The results indicate a strong positive correlation between age and cognitive empathy (rs = 0.65; p < 0.001). This means that cognitive empathy tends to increase with age. In contrast, emotional disconnection shows a moderate negative correlation (rs = 0.26) but still significant (p < 0.001). No significant correlation between age and emotional contagion was observed (rs = 0.02; p > 0.05). In terms of gender variation in empathy levels, the highest differences were observed in emotional contagion scores (p < 0.001; Cohen’s d = 0.58) and to a lesser extent in emotional disconnection scores (p < 0.05; Cohen’s d = 0.25) (see Table 3). However, no difference was observed between girls and boys in cognitive empathy (p > 0.05). The results of the analysis of covariance (see Table 4) confirm those obtained previously by correlation and t-test analysis.
5 Discussion
The aim of this study was to translate and validate the Basic Empathy Scale for Children (BES-C) (Bensalah et al., 2016) for Arabic-speaking children. The translation and cultural adaptation of this tool confirmed the findings reported by Bensalah et al. (2016) for French-speaking children, as factor analyses revealed three distinct dimensions: cognitive empathy (CE), emotional contagion (CONT), and emotional disconnection (DIS). The strong factor loadings observed across these dimensions support the construct validity of the Arabic version of the BES-C. Our results are consistent with those of Herrera-López et al. (2017), highlighting better psychometric properties for the three-factor version of the BES among Spanish adolescents (Herrera-López et al., 2017). However, our study contrasts with the findings of Zych et al. (2022) who validated the BES among Polish children and adolescents. Zych and her colleagues identified a two-factor structure after eliminating six items (Zych et al., 2022). This discrepancy may stem from cultural or linguistic differences that influence the perception and expression of empathy across different national contexts, highlighting the importance of cultural adaptation in psychometric assessments.
Thus, our results indicate that the questionnaire items serve as robust indicators of the different components of empathy in children, with particularly high loadings for cognitive empathy, followed by emotional empathy and emotional disconnection. This highlights the critical role of cognitive empathy in assessing empathy in the children sampled for this study.
Reliability analyses demonstrated high internal consistency across all empathy domains, suggesting that the BES-C provides reliable scores for assessing levels of cognitive empathy, emotional contagion, and emotional disconnection. In other words, the results suggest that the items reliably measure their respective underlying empathy dimensions, further reinforcing confidence in the use of the BES-C. Each subscale exhibited strong reliability, supporting the relevance of the items in accurately classifying individuals according to their levels of cognitive empathy, emotional contagion, and emotional disconnection. These findings reinforce the utility of the BES-C for practitioners in providing targeted interventions based the obtained scores.
The test–retest reliability analysis confirmed a strong temporal stability of the measures over a six-week period, highlighting the robustness of the assessed dimensions, including, cognitive empathy, emotional contagion, and emotional disconnection. These findings suggest that the instrument is capable of capturing relatively stable traits over time. This is particularly relevant for longitudinal studies on empathic processes, where measurement consistency is critical for tracking the evolution of empathic traits or the impact of interventions. Thus, these results enhance the credibility of the tool as a reliable measure for future research on both the affective and cognitive components of empathy.
To specify, the results revealed a significant increase in the level of cognitive empathy with the advancement in the children’s age (η2 = 0.416). These findings are consistent with previous studies conducted with children (Hughes et al., 1981; Strayer, 1993; Dadds et al., 2008; Surtees and Apperly, 2012; Bensalah et al., 2016). This suggests that the development of cognitive empathy is an integral part of the process of growth and maturation in children (Hoffman, 2021). Furthermore, children in this age category are more capable of adopting the perspective of another person (McDonald and Messinger, 2011) due to an internal reference framework that involves certain abilities known to develop during this period, including theory of mind, executive functions, and emotional regulation (Wellman et al., 2001; Decety, 2010, 2011; Imuta et al., 2016). However, the level of cognitive empathy does not appear to fluctuate according to gender (Cohen’s d = 0.003). Indeed, scores in the CE factor were very similar, consistent with observations previously made by Roth-Hanania (2002), Carre et al. (2013), and Bensalah et al. (2016). However, our results disagree with those of Zych et al. (2022), who observed a higher level of cognitive empathy in girls compared to boys in a sample of Polish children and adolescents. They also contradict the findings of Čavojová et al. (2012), conducted among Slovak pre-adolescents, which also reported significant gender differences.
Regarding the dimension of emotional contagion, the results do not show consistent age differences (η2 = 0.001). These findings align with previous studies that have demonstrated the stability of this response (Hughes et al., 1981; Dadds et al., 2008; Bensalah et al., 2016; Uzefovsky and Knafo-Noam, 2016). However, higher levels were observed in girls compared to boys (Cohen’s d = 0.584), which is consistent with previous research (Doherty et al., 1995; Doherty, 1997; Brody and Hall, 2008; Dadds et al., 2008; Chokri and Jarraya, 2024). Additionally, our results are in agreement with those of Anastácio et al. (2016), validating the BES version for Portuguese adolescents, proving that girls exhibit higher levels of emotional empathy. Several authors have noted the influence of cultural and social norms, often dictating that girls behave as nurturing figures, emotionally expressive, and attentive to emotions, while boys are encouraged to adopt a logical, detached, and pragmatic attitude toward the demands of the external world (Gilligan, 1982; Loranger, 1988; Mosconi, 2004; Gendron, 2006; Stockard, 2006; Leaper and Friedman, 2007).
The results of the present study show an age-related decline in emotional disconnection. The partial eta-squared (η2 = 0.047) indicates a weak-moderate effect. These findings align with previous studies by Davis and Franzoi (1991) and Bell and Wolfe (2007) stipulating a decrease in emotional disconnection during childhood due to the development of theory of mind and executive functions, thus ensuring adequate emotional regulation to reduce emotional disconnection. In contrast to emotional contagion, boys scored slightly higher on emotional disconnection than girls (Cohen’s d = 0.246). These findings corroborate previous empirical studies (Mehrabian and Epstein, 1972; Hoffman, 1977; Chokri and Jarraya, 2024).
Regarding the social desirability scale, the results of this study indicate that girls score higher compared to boys. These findings align with the observations made by Miller et al. (2015), suggesting that girls are more likely to adopt behaviors that conform to social norms and express personality traits perceived as more socially desirable. In contrast, boys may be more inclined to express behaviors or opinions perceived as less conforming to social expectations Miller et al. (2015). As for the links between the social desirability scale and the underlying components of empathy, the results obtained demonstrate that social desirability influences certain components of empathy, namely emotional contagion and emotional detachment (correlation of r = −0.13 and r = −0.19, respectively). However, this impact is weak and represents only 1.59 and 3.65% of the variance, respectively. This suggests that when someone experiences strong emotions, such as in the case of emotional contagion or emotional detachment, it may be perceived negatively by others and influence their empathic responses. This finding is consistent with the study by Litvack-Miller et al. (1997) and Bensalah et al. (2016), who also observed this bias. However, social desirability does not have an impact on cognitive empathy.
The results of this study highlight a consistency between the three-factor structure of empathy in Arabic-speaking children and that observed in the original version among French-speaking children, as well as in several other languages and cultures. This convergence can be explained by several interconnected factors. Firstly, universal neurobiological mechanisms underpin empathy, allowing children, regardless of their cultural backgrounds, to feel and understand the emotions of others (Decety and Jackson, 2004). Moreover, primary socialization plays a key role: familial interactions and the values transmitted within the home foster the development of similar empathetic skills, irrespective of cultural differences (Eisenberg and Valiente, 2002; Valiente et al., 2004). Additionally, the increasing exposure of children to global media, which disseminate narratives and universal values of kindness and mutual aid, contributes to harmonizing emotional responses across cultures (Liebert and Sprafkin, 1988; Feshbach and Feshbach, 1997). Furthermore, educational systems, often influenced by research on socio-emotional development, incorporate programs aimed at cultivating empathy, thereby creating a similar learning environment for children from diverse cultures (Durlak et al., 2011).
6 Conclusion
This study successfully translated and validated the Basic Empathy Scale for Children (BES-C) for Arabic-speaking children, confirming its three-factor structure: cognitive empathy, emotional contagion, and emotional disconnection previously observed in other cultural contexts. The tool demonstrated strong validity and reliability, with high internal consistency and temporal stability of the measures. The findings showed an increase in cognitive empathy with age, stability in emotional contagion, and a gradual decrease in emotional disconnection. Gender differences were noted, with higher emotional contagion scores in girls and a slight predominance of emotional disconnection in boys, while no significant gender differences were found in cognitive empathy. These results confirm the relevance of the BES-C as a reliable tool for assessing empathy in Arabic-speaking children and open the door for its application in cross-cultural studies and targeted interventions.
7 Limitations and perspectives
Although the structure of the Arabic BES-C aligns with the theoretical model of the original tool targeted in this validation (BES-C), and the underlying components explored in this study follow the developmental trajectories reported in recent literature, the results have some limitations. Firstly, the risk of response bias, which is a general limitation of self-administered questionnaires, where there is a possibility that children are inclined to provide socially desirable responses. Although we administered the social desirability scale to mitigate this limitation, it would be wise to enrich the construct evaluation by including other assessments that involve reference adults, such as parents or teachers. Thus, in order to deepen our understanding of this empathy construct, it would be interesting to explore the results obtained using other psychosocial measures, such as personality traits, cultural influences, and family experiences. Finally, although the BES-C-Ar is an adaptation in the Arabic language of the original scale validated in the French language, further research could be useful to examine its validity and reliability in other Arab countries for children, in order to extend its potential use in the Arab world.
Statements
Data availability statement
The raw data supporting the conclusions of this article will be made available by the authors, without undue reservation.
Ethics statement
The studies involving humans were approved by the ethics committee of Higher institute of sport and physical education of Kef, University of Jendouba, Tunisia. The studies were conducted in accordance with the local legislation and institutional requirements. Written informed consent for participation in this study was provided by the participants’ legal guardians/next of kin. Written informed consent was obtained from the individual(s), and minor(s)’ legal guardian/next of kin, for the publication of any potentially identifiable images or data included in this article.
Author contributions
IC: Conceptualization, Data curation, Formal analysis, Funding acquisition, Investigation, Methodology, Project administration, Resources, Software, Supervision, Validation, Visualization, Writing – original draft, Writing – review & editing. MP: Conceptualization, Data curation, Formal analysis, Funding acquisition, Methodology, Project administration, Resources, Software, Supervision, Validation, Visualization, Writing – original draft, Writing – review & editing. OZ: Conceptualization, Data curation, Formal analysis, Funding acquisition, Methodology, Project administration, Resources, Supervision, Validation, Visualization, Writing – review & editing. MJ: Conceptualization, Data curation, Formal analysis, Funding acquisition, Investigation, Methodology, Project administration, Resources, Supervision, Validation, Visualization, Writing – review & editing.
Funding
The author(s) declare that no financial support was received for the research, authorship, and/or publication of this article.
Acknowledgments
We are extremely grateful to all the participants who took part in this study.
Conflict of interest
The authors declare that the research was conducted in the absence of any commercial or financial relationships that could be construed as a potential conflict of interest.
Publisher’s note
All claims expressed in this article are solely those of the authors and do not necessarily represent those of their affiliated organizations, or those of the publisher, the editors and the reviewers. Any product that may be evaluated in this article, or claim that may be made by its manufacturer, is not guaranteed or endorsed by the publisher.
Abbreviations
BES-C, Basic empathy scale in children; CONT, Emotional contagion; CE, Cognitive empathy; DIS, Emotional disconnection; PCA, Principal component analysis.
References
1
AnastácioS.VagosP.Nobre-LimaL.RijoD.JolliffeD. (2016). The Portuguese version of the basic empathy scale (BES): dimensionality and measurement invariance in a community adolescent sample. Eur. J. Dev. Psychol.13, 614–623. doi: 10.1080/17405629.2016.1167681
2
BaldnerC.McginleyJ. J. (2014). Correlational and exploratory factor analyses (EFA) of commonly used empathy questionnaires: new insights. Motiv. Emot.38, 727–744. doi: 10.1007/s11031-014-9417-2
3
BartlettM. S. (1954). A note on the multiplying factors for various χ 2 approximations. J. R. Stat. Soc. Ser. B Stat. Methodol.16, 296–298. doi: 10.1111/j.2517-6161.1954.tb00174.x
4
BatchelderL.BrosnanM.AshwinC. (2017). The development and validation of the empathy components questionnaire (ECQ). PLoS One12:e0169185. doi: 10.1371/journal.pone.0169185
5
BellM. A.WolfeC. D. (2007). “The cognitive neuroscience of early socioemotional development” in Socioemotional development in the toddler years: Transitions and transformations, 345–369.
6
BensalahL.StefaniakN.CarreA.Besche-RichardC. (2016). The basic empathy scale adapted to French middle childhood: structure and development of empathy. Behav. Res. Methods48, 1410–1420. doi: 10.3758/s13428-015-0650-8
7
BerthozA.JorlandG. (2004). L'empathie. Paris: Odile Jacob.
8
BlairR. J. (2005). Responding to the emotions of others: dissociating forms of empathy through the study of typical and psychiatric populations. Conscious. Cogn.14, 698–718. doi: 10.1016/j.concog.2005.06.004
9
BookA. S.QuinseyV. L. (2004). Psychopaths: cheaters or warrior-hawks?Personal. Individ. Differ.36, 33–45. doi: 10.1016/S0191-8869(03)00049-7
10
BorgersN.De LeeuwE.HoxJ. (2000). Children as respondents in survey research: cognitive development and response quality 1. Bull. Sociol. Methodol.66, 60–75. doi: 10.1177/075910630006600106
11
BrislinR. W. (1970). Back-translation for cross-cultural research. J. Cross-Cult. Psychol.1, 185–216. doi: 10.1177/135910457000100301
12
BrodyL. R.HallJ. A. (2008). “Gender and emotion in context” in Handbook of emotions, vol. 3, 395–408.
13
BryantB. K. (1982). An index of empathy for children and adolescents. Child Dev.53, 413–425. doi: 10.2307/1128984
14
Cabedo PerisJ.Martí VilarM.MerinoC.Ortiz-MoránM. (2022). Basic empathy scale: a systematic review and reliability generalization meta-analysis. Healthcare10:29. doi: 10.3390/healthcare10010029
15
CarreA.StefaniakN.D'ambrosioF.BensalahL.Besche-RichardC. (2013). The basic empathy scale in adults (BES-A): factor structure of a revised form. Psychol. Assess.25, 679–691. doi: 10.1037/a0032297
16
CattellR. B. (1940). A culture-free intelligence test. I. J. Educ. Psychol.31, 161–179. doi: 10.1037/h0059043
17
CattellR. B. (1966). The scree test for the number of factors. Multivar. Behav. Res.1, 245–276. doi: 10.1207/s15327906mbr0102_10
18
ČavojováV.SirotaM.BelovičováZ. (2012). Slovak validation of the basic empathy scale in pre-adolescents. Stud. Psychol.54, 195–208.
19
ChokriI.JarrayaM. (2024). Understanding the complex interplay of victimization experiences, empathy and school climate in Tunisian schools. Front. Educ.9:1399876. doi: 10.3389/feduc.2024.1399876
20
CohenJ. (1992). Statistical power analysis. Curr. Dir. Psychol. Sci.1, 98–101. doi: 10.1111/1467-8721.ep10768783
21
CommissionI. T. (2017). Guidelines for translating and adapting tests (Second Edition). Int. J. Test.18, 101–134. doi: 10.1080/15305058.2017.1398166
22
CuffB. M.BrownS. J.TaylorL.HowatD. J. (2016). Empathy: a review of the concept. Emot. Rev.8, 144–153. doi: 10.1177/1754073914558466
23
D’AmbrosioF.OlivierM.DidonD.BescheC. (2009). The basic empathy scale: a French validation of a measure of empathy in youth. Personal. Individ. Differ.46, 160–165. doi: 10.1016/j.paid.2008.09.020
24
DaddsM. R.HunterK.HawesD. J.FrostA. D.VassalloS.BunnP.et al. (2008). A measure of cognitive and affective empathy in children using parent ratings. Child Psychiatry Hum. Dev.39, 111–122. doi: 10.1007/s10578-007-0075-4
25
DahmenC.MalpasA.EtienneA.-M.ComblainC. (2004). Empathie et trouble oppositionnel chez l'enfant de 8 à 12 ans. Revue francophone de clinique comportementale et cognitive9, 3–11.
26
Dallagi-BelkilaniM.OlivierM.Besche-RichardC. (2023). Validation of the basic empathy scale in an Arabic-speaking population: The BES-Ar. L'encephale50, 149–153. doi: 10.1016/j.encep.2023.04.002
27
DavisM. H. (1980). A multidimensional approach to individual differences in empathy. JSAS Catalog of Selected Documents in Psychology10:85.
28
DavisM. H.FranzoiS. L. (1991). Stability and change in adolescent self-consciousness and empathy. J. Res. Pers.25, 70–87. doi: 10.1016/0092-6566(91)90006-C
29
DecetyJ. (2010). The neurodevelopment of empathy in humans. Dev. Neurosci.32, 257–267. doi: 10.1159/000317771
30
DecetyJ. (2011). Dissecting the neural mechanisms mediating empathy. Emot. Rev.3, 92–108. doi: 10.1177/1754073910374662
31
DecetyJ.JacksonP. L. (2004). The functional architecture of human empathy. Behav. Cogn. Neurosci. Rev.3, 71–100. doi: 10.1177/1534582304267187
32
DecetyJ.MichalskaK. J. (2010). Neurodevelopmental changes in the circuits underlying empathy and sympathy from childhood to adulthood. Dev. Sci.13, 886–899. doi: 10.1111/j.1467-7687.2009.00940.x
33
DecetyJ.SvetlovaM. (2012). Putting together phylogenetic and ontogenetic perspectives on empathy. Dev. Cogn. Neurosci.2, 1–24. doi: 10.1016/j.dcn.2011.05.003
34
DerntlB.FinkelmeyerA.EickhoffS.KellermannT.FalkenbergD. I.SchneiderF.et al. (2010). Multidimensional assessment of empathic abilities: neural correlates and gender differences. Psychoneuroendocrinology35, 67–82. doi: 10.1016/j.psyneuen.2009.10.006
35
DohertyR. W. (1997). The emotional contagion scale: a measure of individual differences. J. Nonverbal Behav.21, 131–154. doi: 10.1023/A:1024956003661
36
DohertyR. W.OrimotoL.SingelisT. M.HatfieldE.HebbJ. (1995). Emotional Contagion. Psychol. Women Q.19, 355–371. doi: 10.1111/j.1471-6402.1995.tb00080.x
37
DurlakJ. A.WeissbergR. P.DymnickiA. B.TaylorR. D.SchellingerK. B. (2011). The impact of enhancing students' social and emotional learning: a meta-analysis of school-based universal interventions. Child Dev.82, 405–432. doi: 10.1111/j.1467-8624.2010.01564.x
38
DziobekI.FleckS.KalbeE.RogersK.HassenstabJ.BrandM.et al. (2006). Introducing MASC: a movie for the assessment of social cognition. J. Autism Dev. Disord.36, 623–636. doi: 10.1007/s10803-006-0107-0
39
EisenbergN.ValienteC. (2002). “Parenting and children's prosocial and moral development” in Handbook of parenting: Practical issues in parenting, vol. 5. 2nd ed (Mahwah, NJ: Lawrence Erlbaum Associates Publishers), 111–142.
40
FeshbachN. D.FeshbachS. (1997). “Children's empathy and the media: realizing the potential of television” in Perspectives on psychology and the media (Washington: American Psychological Association), 3–27.
41
FrijdaN.JahodaG. (1966). On the scope and methods of cross-cultural research. Int. J. Psychol.1, 109–127. doi: 10.1080/00207596608247118
42
GanaK.BoudoudaN.Ben YoussefS.CalcagniN.BrocG. (2021). Adaptation transculturelle de tests et échelles de mesure psychologiques: Guide pratique basé sur les Recommandations de la Commission Internationale des Tests et les Standards de pratique du testing de l’APA. Prat. Psychol.27, 223–240. doi: 10.1016/j.prps.2021.02.001
43
GartonA. F.GringartE. (2005). The development of a scale to measure empathy in 8-and 9-year old children. Aust. J. Educ. Dev. Psychol.5, 17–25.
44
GendronB. (2006). “Capital émotionnel et genre: ce capital qui fait aussi la différence entre les filles et les garçons à l'école et au travail” in Cahiers de la maison des sciences économiques.
45
GerdesK. E.LietzC. A.SegalE. A. (2011). Measuring empathy in the 21st century: development of an empathy index rooted in social cognitive neuroscience and social justice. Soc. Work. Res.35, 83–93. doi: 10.1093/swr/35.2.83
46
GilliganC. (1982). In a different voice. Cambridge, MA: Harvard UP.
47
GorsuchR. L. (2014). Factor analysis. Classic edition. New York: Routledge.
48
HambletonR. K.PatsulaL. (1998). Adapting tests for use in multiple languages and cultures. Soc. Indic. Res.45, 153–171. doi: 10.1023/A:1006941729637
49
HaririA. R.TessitoreA.MattayV. S.FeraF.WeinbergerD. R. (2002). The amygdala response to emotional stimuli: a comparison of faces and scenes. NeuroImage17, 317–323. doi: 10.1006/nimg.2002.1179
50
Herrera-LópezM.Gómez-OrtizO.Ortega-RuizR.JolliffeD.RomeraE. M. (2017). Suitability of a three-dimensional model to measure empathy and its relationship with social and normative adjustment in Spanish adolescents: a cross-sectional study. BMJ Open7:e015347. doi: 10.1136/bmjopen-2016-015347
51
HoffmanM. L. (1977). Sex differences in empathy and related behaviors. Psychol. Bull.84, 712–722. doi: 10.1037/0033-2909.84.4.712
52
HoffmanM. (2021). Empathie et développement moral: les émotions morales et la justice. France: PUG - Presses universitaires de Grenoble.
53
HollandA. C.O’connellG.DziobekI. (2021). Facial mimicry, empathy, and emotion recognition: a meta-analysis of correlations. Cognit. Emot.35, 150–168. doi: 10.1080/02699931.2020.1815655
54
HughesR.Jr.TingleB. A.SawinD. B. (1981). Development of empathic understanding in children. Child Dev.52, 122–128. doi: 10.2307/1129221
55
IacoboniM.DaprettoM. (2006). The mirror neuron system and the consequences of its dysfunction. Nat. Rev. Neurosci.7, 942–951. doi: 10.1038/nrn2024
56
ImutaK.HenryJ. D.SlaughterV.SelcukB.RuffmanT. (2016). Theory of mind and prosocial behavior in childhood: a meta-analytic review. Dev. Psychol.52, 1192–1205. doi: 10.1037/dev0000140
57
JaafariM.AalouaneR.AarabC.RammouzI. (2018). A measurement of empathy among Moroccan medical students. Nurs. Palliat. Care3, 1–4. doi: 10.15761/NPC.1000188
58
JolibertA.JourdanP. (2006). Marketing research: méthodes de recherche et d'études en marketing. Dunod.
59
JolliffeD.FarringtonD. P. (2006). Development and validation of the basic empathy scale. J. Adolesc.29, 589–611. doi: 10.1016/j.adolescence.2005.08.010
60
LammC.BatsonC. D.DecetyJ. (2007). The neural substrate of human empathy: effects of perspective-taking and cognitive appraisal. J. Cogn. Neurosci.19, 42–58. doi: 10.1162/jocn.2007.19.1.42
61
LeaperC.FriedmanC. K. (2007). “The socialization of gender” in Handbook of socialization: Theory and research, vol. 561, 587.
62
LiebertR. M.SprafkinJ. (1988). The early window: Effects of television on children and youth. 3rd Edn. Elmsford, NY: Pergamon Press.
63
LinacreJ. M. (1989). Many-facet Rasch measurement. Chicago: MESA Press.
64
LinacreJ. M.WrightB. D. (2002). Construction of measures from many-facet data. J. Appl. Meas.3, 486–512
65
Litvack-MillerW.McdougallD.RomneyD. M. (1997). The structure of empathy during middle childhood and its relationship to prosocial behavior. Genet. Soc. Gen. Psychol. Monogr.123, 303–324
66
LorangerM. (1988). Les garçons et les filles en situation d’apprentissage. Druning, RE.
67
LunneborgP. W.LunneborgC. E. (1964). The relationship of social desirability to other test-taking attitudes in children. J. Clin. Psychol.20, 473–477. doi: 10.1002/1097-4679(196410)20:4<473::AID-JCLP2270200418>3.0.CO;2-I
68
McdonaldN. M.MessingerD. S. (2011). “The development of empathy: How, when, and why” in Moral behavior and free will: A neurobiological and philosophical approach, 333–359.
69
MehrabianA.EpsteinN. (1972). A measure of emotional empathy. J. Pers.40, 525–543. doi: 10.1111/j.1467-6494.1972.tb00078.x
70
MillerP. H.BaxterS. D.RoyerJ. A.HitchcockD. B.SmithA. F.CollinsK. L.et al. (2015). Children’s social desirability: effects of test assessment mode. Personal. Individ. Differ.83, 85–90. doi: 10.1016/j.paid.2015.03.039
71
MontagC.HeinzA.KunzD.GallinatJ. (2007). Self-reported empathic abilities in schizophrenia. Schizophr. Res.92, 85–89. doi: 10.1016/j.schres.2007.01.024
72
MosconiN. (2004). Effets et limites de la mixité scolaire. Travail Genre et Sociétés11, 165–174. doi: 10.3917/tgs.011.0165
73
PhillipsM. L.DrevetsW. C.RauchS. L.LaneR. (2003). Neurobiology of emotion perception I: the neural basis of normal emotion perception. Biol. Psychiatry54, 504–514. doi: 10.1016/S0006-3223(03)00168-9
74
ReidC.DavisH.HorlinC.AndersonM.BaughmanN.CampbellC. (2013). The Kids' empathic development scale (KEDS): a multi-dimensional measure of empathy in primary school-aged children. Br. J. Dev. Psychol.31, 231–256. doi: 10.1111/bjdp.12002
75
RitterK.DziobekI.PreisslerS.RüterA.VaterA.FydrichT.et al. (2011). Lack of empathy in patients with narcissistic personality disorder. Psychiatry Res.187, 241–247. doi: 10.1016/j.psychres.2010.09.013
76
RogersC. R. (1995). A way of being. Boston: Houghton Mifflin Harcourt.
77
Roth-HananiaR. (2002). The role of self-concept development in the development of empathic concern during infancy. ETD Collection for Fordham University. Paper AAI3037228.
78
Shamay-TsooryS. G.ShurS.Barcai-GoodmanL.MedlovichS.HarariH.LevkovitzY. (2007). Dissociation of cognitive from affective components of theory of mind in schizophrenia. Psychiatry Res.149, 11–23. doi: 10.1016/j.psychres.2005.10.018
79
ShiraevE. B.LevyD. A. (2020). Cross-cultural psychology: Critical thinking and contemporary applications. 7th Edn. Milton: Taylor & Francis Group.
80
StockardJ. (2006). “Gender socialization” in Handbook of the Sociology of Gender, 215–227.
81
StrayerJ. (1993). Children's concordant emotions and cognitions in response to observed emotions. Child Dev.64, 188–201. doi: 10.2307/1131445
82
SurteesA. D.ApperlyI. A. (2012). Egocentrism and automatic perspective taking in children and adults. Child Dev.83, 452–460. doi: 10.1111/j.1467-8624.2011.01730.x
83
TabachnickB. G.FidellL. S. (1996). Using multivariate statistics: HarperCollins College Publishers.
84
ThomaP.ZalewskiI.Von ReventlowH. G.NorraC.JuckelG.DaumI. (2011). Cognitive and affective empathy in depression linked to executive control. Psychiatry Res.189, 373–378. doi: 10.1016/j.psychres.2011.07.030
85
UzefovskyF.Knafo-NoamA. (2016). “Empathy development throughout the life span,” in Social cognition: development across the life span. Taylor and Francis, 71–97.
86
ValienteC.EisenbergN.FabesR. A.ShepardS. A.CumberlandA.LosoyaS. H. (2004). Prediction of Children's empathy-related responding from their effortful control and Parents' expressivity. Dev. Psychol.40, 911–926. doi: 10.1037/0012-1649.40.6.911
87
Van De VijverP. J. R. (2016). “Test adaptations” in The ITC international handbook of testing and assessment (New York, NY: Oxford University Press), 364–376.
88
WellmanH. M.CrossD.WatsonJ. (2001). Meta-analysis of theory-of-mind development: the truth about false belief. Child Dev.72, 655–684. doi: 10.1111/1467-8624.00304
89
ZelazoP. D.CarlsonS.KesekA. (2008). “Development of executive function in childhood,” in Handbook of developmental cognitive neuroscience (MIT Press), 553–574.
90
ZhangY.AryadoustV. (2022). A systematic review of the validity of questionnaires in second language research. Educ. Sci.12:723. doi: 10.3390/educsci12100723
91
ZychI.FarringtonD. P.NasaescuE.JolliffeD.Twardowska-StaszekE. (2022). Psychometric properties of the basic empathy scale in polish children and adolescents. Curr. Psychol.41, 1957–1966. doi: 10.1007/s12144-020-00670-y
Summary
Keywords
empathy, emotion regulation, child, basic empathy scale, measurement
Citation
Chokri I, Peyrotte M, Zanna O and Jarraya M (2024) Transcultural validation of the basic empathy scale for children in Arabic language: psychometric properties among schoolchildren in Tunisia. Front. Educ. 9:1407571. doi: 10.3389/feduc.2024.1407571
Received
26 March 2024
Accepted
29 October 2024
Published
14 November 2024
Volume
9 - 2024
Edited by
Ben Daniel, University of Northern British Columbia, Canada
Reviewed by
Vanessa Scherman, International Baccalaureate (IBO), Netherlands
Hui Helen Li, Wuhan University of Technology, China
Hao Wu, University of Saint Joseph, Macao SAR, China
Updates
Copyright
© 2024 Chokri, Peyrotte, Zanna and Jarraya.
This is an open-access article distributed under the terms of the Creative Commons Attribution License (CC BY). The use, distribution or reproduction in other forums is permitted, provided the original author(s) and the copyright owner(s) are credited and that the original publication in this journal is cited, in accordance with accepted academic practice. No use, distribution or reproduction is permitted which does not comply with these terms.
*Correspondence: Imed Chokri, Chokri.imed@ISSEPGF.u-gafsa.tn
Disclaimer
All claims expressed in this article are solely those of the authors and do not necessarily represent those of their affiliated organizations, or those of the publisher, the editors and the reviewers. Any product that may be evaluated in this article or claim that may be made by its manufacturer is not guaranteed or endorsed by the publisher.