Abstract
Introduction:
The Grassland Ecological Compensation Policy (GECP) not only improves the grassland ecosystem, but also encourages more and more full-time herdsmen to take up non-pastoral employment. This raises an important question: does non-pastoral employment have a differential impact on overgrazing among herdsmen, and how does it affect the effectiveness of policy implementation? Addressing this question will provide a scientific foundation for the sustainable development of grassland pastoral areas.
Methods:
Utilizing data from 542 herdsmen in the pastoral areas of Inner Mongolia, this paper employs a double difference model to analyze the impact of the GECP on the overgrazing behavior of herdsmen with non-pastoral employment.
Results:
The research findings indicate that: (1) The GECP exacerbates overgrazing behavior among full-time pastoral herdsmen (PH1 herdsmen) and those with non-pastoral employment at low levels (PH2 herdsmen), while it mitigates such behavior among herdsmen with non-pastoral employment at high levels (PH3 herdsmen); (2) Non-pastoral employment significantly enhances the inhibitory effects of the GECP on herdsmen’s overgrazing behavior; (3) The influence of grassland rent-in and barn feeding on herdsmen’s overgrazing behavior varies according to the levels of non-pastoral employment among herdsmen.
Discussion:
Therefore, this paper suggests that the government should continue to optimize the policy, along with differentiated subsidy methods and content. It also advocates for guiding herdsmen towards non-pastoral employment to achieve sustainable development of both ecological and economic aspects in pastoral areas.
1 Introduction
Payments for Environmental Services (PES) is a widely utilized approach for restoring natural resource ecosystems (Wunder, 2015; Engel et al., 2008). This approach aims to incentivize behavior that promote ecosystem conservation and sustainable use by providing financial compensation to the providers of ecosystem services (McAfee and Shapiro, 2010; McElwee et al., 2014). Over the past two decades, global climate warming and human over-utilization of grasslands have led to significant grassland degradation (Wu et al., 2021; Zhang et al., 2023). This degradation not only causes a decline in vegetation cover and disrupts the regional ecological balance, but also hinders the sustainable development of the pastoral economy (Tan, 2020; Yan et al., 2013). To mitigate this crisis, countries worldwide have adopted various policy measures. In Europe, the Common Agricultural Policy (CAP) encourages farmers to designate ecological compensation areas on their farms by providing subsidies, which in turn promotes biodiversity restoration (Sannou and Guenther, 2025). In Africa, the Great Green Wall (GGW) program addresses increasing land degradation through a community-participatory approach to sustainable grazing management, desertification, and climate change (Khafagy and Vigani, 2022). In the United States, the Conservation Reserve Program (CRP) allows environmentally sensitive agricultural land to remain fallow, thereby reducing soil erosion, improving water quality, and enhancing ecological security (Barnes et al., 2023). Similarly, China has implemented the Grassland Ecological Compensation Policy (GECP), recognized as the largest and most representative ecological compensation program globally, aimed at protecting grassland ecology and mitigating overgrazing (Liu et al., 2023b; Hou et al., 2021). Unlike the policies of other countries, the GECP operates as a top-down administrative mandate rather than a voluntary participation mechanism. Is aims to encourage herdsmen to provide a sufficient supply of ecological products by offering financial compensation, thereby incentivizing herdsmen to reduce livestock numbers and pursue livelihood transformations through financial subsidies, ultimately achieving the goal of protecting grassland ecology (Hou et al., 2021; Deng et al., 2022; Yin R. et al., 2018).
By 2025, the GECP has been implemented up to the third round, with its coverage gradually expanding from the initial 8 grassland pastoral provinces to 13 provinces, including Hebei, Liaoning, and Jilin. Additionally, since 2016, the annual grassland ecological protection compensation and reward fund has increased to 18.76 billion yuan (Approximately 2.58 billion dollar).1 Over the past decade, the average overgrazing rate of livestock in key natural grasslands across the nation has decreased to 10.1%, representing a reduction of 17.9 percentage points compared to 2011,2 this indicates that the efforts to reduce livestock in grasslands have yielded some phased results (Huang et al., 2018; Liu et al., 2018). However, the current situation of overgrazing has not been fundamentally changed (Hua and Squires, 2015; Byrne et al., 2020). This may be due to the fact that the policy of coercion ignores the subjective willingness of the herdsmen to change their livelihoods, thus leading to a delay in the active reduction of livestock by the herdsmen (Zhang et al., 2019). To this end, the government has further proposed to encourage herdsmen to reduce their inputs in the pastoral production sector by incentivizing the transfer of pastoral labor to the non-pastoral sector, thereby easing the grass-animal conflict.
Inner Mongolia owns the second largest grassland area in China and plays an vital role in the national supply of livestock products.3 Meanwhile, the implementation of GECP has contributed to the sustainable development of the livestock economy in this region. However, the challenges encountered in implementing the GECP in Inner Mongolia are highly similar to those faced throughout China. Furthermore, Inner Mongolia’s vast grassland area, encompassing diverse grassland types, makes it a representative case study for examining the implementation of the GECP in China. Thus, the conclusions of our study are also broadly generalizable. In recent years, the rise of non-pastoral employment opportunities in pastoral areas has led to a gradual differentiation of herdsmen from homogeneous groups primarily engaged in agriculture and pastoralism into heterogeneous groups with diverse livelihoods (Zhou S. et al., 2022; Zhou J. et al., 2022; Chang et al., 2022). This diversification of livelihoods renders the impact of the GECP on herdsmen’s overgrazing behavior ambiguous (Hu et al., 2017; Ding et al., 2020). Therefore, it is essential to investigate the behavioral logic underlying the overgrazing practices of herdsmen engaged in non-pastoral employment within the context of the GECP’s implementation.
Engaging in non-pastoral employment represents a rational choice made by herdsmen aimed at maximizing their earnings, taking into account their individual characteristics and the constraints imposed by external economic factors (Pascual and Barbier, 2007; Barbier, 2007). Theoretically, non-pastoral employment influences the production decision-making behavior of herdsmen through two mechanisms: the “part-time effect” and the “income effect” (Wang et al., 2005). On one hand, the rise of non-pastoral employment attracts a significant transfer of pastoral workforce, resulting in a decrease in the available pastoral workforce (Li and Wang, 2023; Wang et al., 2020). As a labor-intensive industry, pastoralism requires substantial labor and capital investment throughout its production processes (Wang et al., 2018). When family labor resources are constrained, herdsmen typically scale back their breeding operations, which directly alleviates grazing pressure on grassland. On the other hand, increased non-pastoral income reduces herdsmen’s reliance on livestock production (Huang et al., 2024). A considerable and stable non-pastoral income can effectively offset the losses incurred by herdsmen due to reduced livestock numbers, providing them with a robust safety net against economic risks (Hu et al., 2019). However, some scholars argue that certain herdsmen choose to utilize non-pastoral income to expand their livestock production in pursuit of greater economic benefits (Wang et al., 2024), which exacerbates grazing pressure on grasslands.
Furthermore, some scholars have noted that varying levels of non-pastoral employment among herdsmen have resulted in significant disparities in resource utilization, policy responsiveness, and market adaptation strategies. These disparities, in turn, influence the effectiveness of the GECP (Qiu et al., 2020; Dong et al., 2023). On one hand, herdsmen with non-pastoral employment at low levels may continue to rely heavily on herding, making it challenging to alter overgrazing behavior (Zhou and Zhao, 2019; Ding et al., 2022). Conversely, herdsmen with non-pastoral employment at high levels may possess sufficient economic resources to comply with ecological conservation requirements, thereby mitigating overgrazing (Su et al., 2024). In light of this, this paper seeks to address the following questions: (1) Can the GECP effectively inhibit overgrazing behavior among herdsmen with non-pastoral employment? (2) What role does non-pastoral employment play in the mechanism through which the GECP influences herdsmen’s overgrazing behavior? (3) What does the case of Inner Mongolia tell us about global policy optimization in grassland pastoralism? The answers to these questions will not only provide a scientific foundation for the development of precise and differentiated policy, but will also hold significant theoretical and practical implications for promoting sustainable development in pastoral regions.
Although existing research provides important theoretical support for this paper, several shortcomings remain: (1) Existing studies have not formed a consistent view on the impact of GECP on the overgrazing behavior of herdsmen. (2) Few studies have explored the mechanism of GECP on herdsmen’s overgrazing behavior from the perspective of differences in the level of herdsmen’s non-pastoral employment. (3) No research has elucidated the role of non-grazing income in the process by which GECP influences the overgrazing behavior of herding households. The main contributions of this paper are as follows: (1) From a research perspective, this paper is based on the perspective of differences in the level of non-pastoral employment, in-depth discussion of the overgrazing behavior of herdsmen; (2) In terms of research content, this paper focuses on the impact of GECP on the degree of overgrazing of herdsmen with non-pastoral employment, thus filling the gap in micro research in this area. (3) By analyzing the moderating role of non-herding employment in the overgrazing behavior of herdsmen affected by GECP, the research findings provide empirical evidence and decision-making references for enhancing the effectiveness of policy implementation.
This paper is structured as follows. Section 2 presents the theoretical framework and research hypotheses. Section 3 presents the data sources and methodology. Section 4 presents the empirical results. Section 5 presents the conclusions and policy recommendations.
2 Theoretical framework and research hypotheses
2.1 Model construction
According to neoclassical economic theory, herdsmen are regarded as rational economic agents. Their allocation of production factors, such as land and labor, exemplifies their pursuit of maximizing family income (Wuepper et al., 2023). When external conditions change, herdsmen reallocate production factors to optimize their interests. Therefore, this paper constructs a family production behavior model based on the Becker farmer model and existing research findings (Sun et al., 2022; Zhang and Zhang, 2015), reflecting the production characteristics of herdsmen. The aim is to investigate how to optimize the family production behavior of herdsmen following the implementation of the GECP, ultimately maximizing family income. We assume an income maximization function for a herdsman represented by the following equation.
Equation 1 is the utility function of the herdsman, where is the total income of the herdsman; Equation 2 represents the labor time constraints. In Equation 1, is the market price of various types of livestock products, represents the herdsmen’s pastoral production function, is the herdsmen’s input into pastoral production of the labor time, is the herdsmen’s actual operation of the grassland area, represents the amount of capital input in pastoral production of herdsmen, represents the market price of capital in pastoral production, represents the wage of herdsmen in non-pastoral employment market, represents the total time that herdsmen put into production, represents the time of pastoral production, represents the time of non-pastoral labor, represents the rent of the grass per acre, represents the area of grass contracted by herdsmen, and represents the area of grass that is transferred to the herdsmen.
Equation 3 is the herdsmen’s pastoral production function, in which represents the inclusion of the factors of technological progress in pastoral production, external environmental factors, as well as other influences that cannot be explained by ,, and . , , and represent the herdsmen’s time in pastoral production, the area of the actual operation of the grassland, and the output elasticity of the amount of capital in the production of pastoral production, respectively. Equation 4 can be obtained by substituting Equation 3 into Equation 2:
In the pursuit of maximizing revenue, the herdsmen allocate various production factors in the pastoral and non-pastoral husbandry industries. In order to obtain the optimal production decision of herdsmen, the Lagrange multiplier method is adopted to solve Equations (5–7). The partial derivatives of , and are obtained by using :
Combining the above equations can be solved: , , . By substituting each optimal production factor into the herdsmen’s utility function, the optimal utility and the optimal production scale can be obtained. The impact of the GECP on herdsmen includes limiting the use of grassland and giving herdsmen certain ecological compensation. In this case, the herdsmen’s production conditions change, and the herdsmen’s utility function will become the following function:
In Equation 8, is the maximum utilization rate of grassland stipulated by the policy (referring to the maximum utilization rate of grassland set up to maintain the grass-animal balance, and the herdsmen need to graze their animals within a reasonable range of the utilization rate (), the herdsman’s pastoral production function becomes , represents the amount of grassland compensation subsidies per acre, and the total amount of grassland ecological compensation subsidies obtained by the herdsmen is , and the meaning of the rest of the variable explanations are unchanged. In the same way, it can be solved that the optimal production factors of the herdsmen at this time are , and .the optimal utility and the optimal production scale can also be obtained.
Before investigating the impact of GECP on the production behavior of herdsmen, it is necessary to assume that there are no significant changes in factors including herdsmen’ husbandry skills, non-pastoral employment market wages and grassland rents. Therefore, − can be used to obtain the effect of GECP on the change of herdsmen’ utility. The specific formula is as follows:
In Equation 9, represents the change in total income of herdsmen after the implementation of the GECP, represents the change in pastoral production costs of herdsmen, represents the change in the non-pastoral income of herdsmen, and represents the change in income due to the change in the area of grassland actually operated by herdsmen, and as a result, the change in the utility of herdsmen after the implementation of the GECP includes the following four specific situations:
In this scenario, herdsmen opt to directly reduce their livestock numbers to decrease the utilization rate of grassland. However, this reduction in breeding scale inevitably leads to a decrease in their pastoral income. Simultaneously, most herdsmen are solely engaged in livestock production, resulting in no significant changes in non-livestock income. Consequently, the total amount of compensation subsidies received by herdsmen, combined with the loss of income from pastoralism, dictates changes in their utility, which in turn affects their overgrazing behavior.
In this scenario, herdsmen will adopt the practice of barn feeding to maintain the original scale of livestock breeding, which will keep their pastoral income and grassland management area intact. However, barn feeding typically requires more significant labor and capital inputs. Consequently, following the implementation of the GECP, herdsmen’s pastoral production costs will increase due to barn feeding, while their non-pastoral income will decrease due to reduced labor time allocated to non-pastoral activities. At this time, changes in herdsmen’s overgrazing behavior and utility will depend on the interplay among the total amount of subsidies, the costs associated with barn feeding, and the fluctuations in non-pastoral income.
In this scenario, herdsmen adapt by renting grassland to maintain their original scale of breeding. The pastoral income and production costs before and after the implementation of the policy remain unchanged; however, renting grassland incurs a corresponding rent expense. Simultaneously, herdsmen sustain their breeding scale through this rental arrangement, which minimally affects the duration of their non-pastoral employment, leaving their non-pastoral income unchanged. At this time, the total compensation and subsidies received by herdsmen, along with the grassland rent, dictate changes in their utility and overgrazing behavior.
In this scenario, similar to the situation 1, herdsmen may choose to directly reduce livestock numbers to decrease the utilization rate of grassland. This decision does not alter their grassland operating area or the production cost of each unit of animal husbandry products. However, a reduction in the scale of breeding will lead to a decline in pastoral income. In addition, because labor in livestock production and grassland is complementary, some herdsmen will divert surplus labor generated by the reduction of livestock to non-livestock industries. Consequently, the non-pastoral income of herdsmen is expected to rise following the implementation of the GECP. At this point, the total compensation received by herdsmen, along with their non-pastoral income and the losses incurred from livestock reduction, collectively determines the changes in herdsmen’s utility and overgrazing behavior.
In summary, the change in the production behavior of herdsmen is influenced not only by policies but also by non-pastoral income. Therefore, this paper further analyzes the mechanism of the GECP on the overgrazing behavior of herdsmen with varying levels of non-pastoral employment.
2.2 Research hypotheses
2.2.1 The influence of GECP on the overgrazing behavior of herdsmen with varying levels of non-pastoral employment
According to the theory of The New Economics of Labor Migration, in the event of changes in the external environment, herdsmen will reallocate labor and other resource factors between agriculture and non-agricultural industries in order to maximize household returns (Zhou et al., 2019). Therefore, with the increase in non-pastoral employment opportunities in pastoral areas, the production model of herdsmen has gradually shifted from a singular focus to a diversified approach (Mirzabaev et al., 2015; Ito et al., 2016). Traditional livestock husbandry herdsmen have transformed into new herdsmen, who engaged in various fields, including the semi-agricultural and semi-pastoral, pastoral and industrial, and non-pastoral types (Liu et al., 2020; Yang et al., 2024). While academia presents numerous standards for classifying herdsmen, non-pastoral income serves as the fundamental criterion. In this paper, we categorize herdsmen into three types: one is full-time pastoral herdsmen (PH1), tow is herdsmen with non-pastoral employment at low levels (PH2) and three is herdsmen with non-pastoral employment at high levels (PH3).4 We will conduct a thorough analysis of the changes in overgrazing behavior among different types of herdsmen under the GECP.
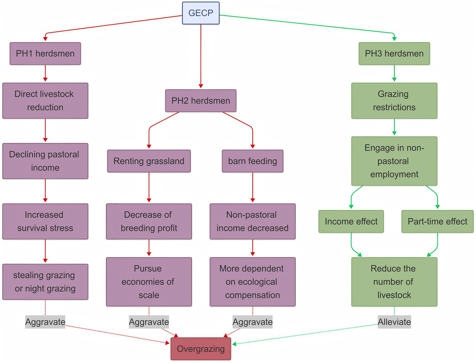
For PH1 herdsmen, the choices they make are more in line with the situation 1. Following the implementation of the GECP, the actual grazing area available to PH1 herdsmen has been reduced. In order to protect the ecological environment, they are faced with two choices, one is to reduce the scale of farming, and the other is to choose to barn feeding or rent into grassland to reduce the pressure of grassland grazing (Zhang et al., 2021). However, many PH1 herdsmen are unable to afford the additional rental fees or high feeding costs due to their low-income levels and singular income structures (Wen and Jiang, 2024). As a result, direct livestock reduction has become the primary response policy. Unfortunately, the compensation provided by GECP is significantly lower than the income losses incurred from livestock reduction, placing many PH1 herdsmen under severe survival pressure (Tan et al., 2014; Zhang et al., 2018). To secure their family’s livelihood, many PH1 herdsmen engage in practices such as “stealing grazing” and “night grazing” to maintain their original breeding scale (Xie X. et al., 2018). Therefore, it is difficult for the GECP to alleviate the overgrazing behavior of PH1 herdsmen.
For PH2 herdsmen, the choices they make are more in line with the situation 2 or 3. At this point, a portion of the family’s non-pastoral income leads herdsmen to be more inclined to adopt barn feeding or rent grassland to achieve a sustainable livestock load. However, on one hand, the high rent of grassland reduces the profits of herdsmen (Liu et al., 2023a); on the other hand, barn feeding demands more labor and time, which results in decreased non-pastoral income (Dai and Tan, 2018). The interplay of these factors ultimately reduces the total income of the pastoral. As a result, some PH1 herdsmen will blindly expand their farming scale in order to maximize their income, while neglecting the sustainable limits of the feeding environment (Zhang and Tan, 2022). This ultimately leads to increased grazing pressure on the grasslands, and overgrazing cannot be effectively curbed.
For PH3 herdsmen, the choices they make are more in line with the situation 4. The significant proportion of income derived from non-pastoral employment leads PH3 herdsmen to exhibit a relatively low dependence on animal husbandry production (Yu et al., 2021). To a considerable extent, the subsidies offset the decline in opportunity costs and breeding income associated with the response policy (Jones and Marinescu, 2022). Consequently, in pursuit of maximizing family utility, PH2 herdsmen are inclined to reallocate the surplus labor extracted from livestock husbandry to the non-pastoral employment, thereby increasing their overall family income. When PH3 herdsmen are no longer dependent on pastoral production, their degree of overgrazing will decrease, which in turn will lead to the protection of the grassland ecosystem (Detailed transmission path is shown in Figure 1). Combined with the above analysis, the hypotheses are as following:
Figure 1

Mechanism diagram of the effect of GECP on the overgrazing behavior of herdsmen with varying levels of non-pastoral employment.
Hypothesis 1: The mitigating effect of the GECP on the overgrazing behavior of full-time pastoral herdsmen (PH1) is not obvious.
Hypothesis 2: The mitigating effect of the GECP on the overgrazing behavior of herdsmen with non-pastoral employment at low levels (PH2) is not obvious.
Hypothesis 3: The GECP has effectively mitigated the overgrazing behavior of herdsmen with non-pastoral employment at high levels (PH3).
2.2.2 The effect of not-pastoral in the process of GECP affecting the overgrazing behavior of herdsmen
According to the theory of ecological compensation, ecological compensation is defined as a social and economic activity that generates positive externalities. The core principle of the GECP is to offset the positive externalities associated with grassland ecological protection. Essentially, the government provides financial compensation to the “protectors” of the ecological environment through various economic instruments, thereby incentivizing the provision of essential ecological products (Lundberg et al., 2018; Grima et al., 2016). However, the reliance on a singular reward method and the establishment of low subsidies often fail to adequately compensate for the income loss resulting from both direct livestock reductions and barn feeding. When economic interests conflict with ecological interests, herdsmen tend to prioritize immediate economic benefits over ecological considerations, demonstrating a reluctance to reduce livestock numbers (Xie X. et al., 2018). In some cases, herdsmen even choose to expand their breeding operations to offset the income loss caused by the GECP in the short term, which is further undermines the effectiveness of the GECP. Thus, the effective supply of ecological benefits can only be ensured if the economic interests of herdsmen are satisfied and their livelihood conversion capacity is improved (Yin Y. et al., 2018). Non-pastoral employment can reduce the pressure on herdsman’s livelihoods due to the reduction of livestock through the “income effect” and “part-time effect” in terms of employment and income, thus alleviating in the short term the trend of expanding the scale of livestock breeding due to the inability of subsidies to make up for the loss of herdsman’s livestock production. Specifically, the “income effect” from non-pastoral employment can provide additional income to herdsmen, and the stability of this non-pastoral income can help to alleviate the financial pressures faced by these herdsmen due to policy constraints. This ensures that the living standards and incomes of herdsmen do not experience significant declines as a result of government regulations on livestock breeding (Xie L. et al., 2018). Furthermore, the “part-time effect” generated by non-pastoral employment can effectively address the issue of labor surplus resulting from livestock reductions in herdsmen, facilitating the efficient transfer of excess family labor and thereby promoting a reduction in livestock numbers (Wu et al., 2019). In other words, enhancing non-pastoral employment can mitigate the income loss and labor transfer challenges faced by herdsmen during the implementation of the GECP, ultimately promoting better compliance with livestock reduction initiatives (Yin R. et al., 2018). Consequently, increasing non-pastoral employment may alleviate the income reduction and labor transfer issues encountered by herdsmen in the context of the GECP, thereby reducing overgrazing behavior and supporting the effective execution of the policy. Therefore, this paper proposes hypothesis 4 for testing.
Hypothesis 4: Non-pastoral employment has a positive moderating role in the mechanism of the GECP’s influence on herdsmen’ overgrazing behavior.
3 Data sources and methodology
3.1 Data sources
The data utilized in this study were collected through field surveys conducted by the research team from January to May 2024 in Hulunbeier City, Xilingol League, and Ordos City, Inner Mongolia. In this study, we employed a combination of random sampling and stratified sampling methods, specifically consider factor such as per capita net income, herding situation, grassland type and non-pastoral employment to select sample units including flags (counties), Sumu (townships), and Gacha (villages). Initially, we selected 1 to 4 flags (counties) from each league (city), followed by selecting 1 to 3 Sumu (townships) from each sample flag (county). Subsequently, we chose 2 to 3 Gacha (villages) from each Sumu (township), and finally, we surveyed 12 to 17 herdsmen in each Gacha (village) as our sample population. The research covers livestock breeding situation, access to grassland ecological subsidies, and non-pastoral employment situation among the herdsmen interviewed in 2020 and 2023. A total of 600 questionnaires were distributed to herdsmen, excluding invalid samples, and finally 542 valid questionnaires were obtained from herdsmen, with a validity rate of 90.33%. (The sample distribution is shown in Table 1).
Table 1
| Grassland types | League (city) | Banners (counties) | sums (townships) | Sample size (household) | Sample proportion (%) | PH1 herdsmen (%) | PH2 herdsmen (%) | PH3 herdsmen (%) |
|---|---|---|---|---|---|---|---|---|
| Meadow steppe | Hulunbeier | 2 | 5 | 205 | 37.82 | 93.23 | 2.08 | 4.69 |
| Typical steppe | Xilingol | 3 | 7 | 177 | 32.66 | 35.56 | 61.11 | 3.33 |
| Desert steppe | Ordos | 3 | 6 | 160 | 29.52 | 21.76 | 22.00 | 58.24 |
Distribution of the survey sample.
3.2 Variable selection
3.2.1 Dependent variable
Degree of overgrazing. In this paper, this paper refers to existing research to measure the degree of overgrazing by comparing the beginning of the year livestock stock of the herdsmen to the reasonable livestock carrying capacity of grassland set by the government the data is calculated by the government based on the quality of the grassland) (Ma et al., 2024; Feng et al., 2019). The reasonable livestock carrying capacity is calculated by local governments in accordance with the agricultural industry standard of the People’s Republic of China (NY/T635-2015),5 titled “Calculation of Reasonable Livestock Carrying Capacity of Natural Grassland.” This calculation typically considers various factors, including grassland productivity, ecological sustainability, and the demands of animal husbandry. Given the significant variability in grass production across different grassland types (e.g., typical steppe, desert steppe, meadow steppe) and the substantial impact of herding practices (e.g., rotational grazing, fallow grazing, and semi-barning feeding) on grassland utilization efficiency, local governments can dynamically adjust and manage these standards based on the specific circumstances encountered during implementation.6,7 This approach ensures the sustainable utilization of grassland resources and the healthy development of the animal husbandry industry. Therefore, it is more accurate to calculate the degree of overgrazing using the reasonable livestock carrying capacity set by the Government. The first step involves calculating the actual livestock carrying capacity of each herdsman based on field survey data. Considering that the value of different livestock varies, during the calculation of the actual carrying capacity, various livestock are converted into sheep units according to the conversion rates of “1 cow = 5 sheep units, 1 horse = 6 sheep units 1 camel = 7 sheep units,” ultimately obtaining the herdsmen’s actual carrying capacity. The second step is to multiply the herdsmen’s managed grassland area (comprising both contracted and transferred grassland areas) by the standard mu coefficient determined by the county-level government to establish the reasonable carrying capacity. Finally, the actual carrying capacity is subtracted from the reasonable carrying capacity to assess the herdsmen’s degree of overgrazing, a positive value indicates overgrazing, with higher values reflecting a greater degree of overgrazing; conversely, a negative or zero value signifies that the herdsman is not overgrazing.
Table 2 shows the degree of overgrazing of herdsmen with varying levels of non-pastoral employment in 2020 and 2023. Statistics show that in 2023, the degree of overgrazing of all sample herdsmen reached 101.49 sheep units, an increase of 17.25 sheep units compared with 2020. Among all sample herdsmen, the proportion of herdsmen with overgrazing behavior in 2020 was 80.07 and 81.55% in 2023, respectively. Among all PH1 herdsmen, the proportion of herdsmen with overgrazing behavior in 2020 and 2023 was 87.5 and 89.64%, respectively, the degree of overgrazing of PH1 herdsmen in 2023 was 137.46 sheep units, 25.35 sheep units deeper than in 2020. Among all PH2 herdsmen, the proportion of herdsmen with overgrazing behavior in 2020 and 2023 was 85.81 and 89.19%, respectively, the degree of overgrazing in 2023 was 139.35 in 2023, which deepened 24.28 sheep units compared with 2020. Among all PH3 herdsmen, the proportion of herdsmen with overgrazing behavior in 2020 and 2023 was 54.39 and 51.76%, respectively, the degree of overgrazing in 2023 was −36.03, reducing 11.81 sheep units compared with 2020. It can be seen that under the background of the implementation of the GECP, herdsmen still have serious overgrazing, and there are obvious differences in the degree of overgrazing among different types of herdsmen. PH1 herdsmen and PH2 herdsmen are the main body of overgrazing, and PH3 herdsmen respond more positively to the livestock reduction policy.
Table 2
| Type | Degree of overgrazing in 2020 (Sheep unit) | Degree of overgrazing in 2023 (Sheep unit) | Number of overgrazing herdsmen in 2020 (unit) | Proportion of overgrazing herdsmen in 2020 (%) | Number of overgrazing herdsmen in 2023 (unit) | Proportion of overgrazing herdsmen in 2023 (%) |
|---|---|---|---|---|---|---|
| Total sample | 84.24 | 101.49 | 434 | 80.07 | 442 | 81.55 |
| PH1 herdsmen | 112.11 | 137.46 | 245 | 87.5 | 251 | 89.64 |
| PH2 herdsmen | 115.07 | 139.35 | 127 | 85.81 | 132 | 89.19 |
| PH3 herdsmen | −24.22 | −36.03 | 62 | 54.39 | 59 | 51.76 |
Descriptive statistical analysis of the degree of overgrazing of different types of herdsmen.
3.2.2 Core independent variables
Implementation of the GECP. This paper investigates the impact of the GECP on the overgrazing behavior of herdsmen with varying levels of non-pastoral employment by constructing double difference variables. The interaction term combines the policy implementation stage with a dummy variable representing the herdsmen group. The policy implementation stage includes periods before and after the enactment of the policy, while the herdsmen group comprises both the experimental group affected by the policy and the control group that is not affected. Given that the GECP is implemented simultaneously for all herdsmen across the major pastoral areas of the country, there is no naturally existing control group. Drawing on existing research (Zhang et al., 2021; Liu et al., 2023a), this study constructs a control group using samples that are weakly affected by the policy. Specifically, this paper utilizes herdsmen whose family contracted pasture area is less than 1,500 mu as a control group. This is because herdsmen in the research area generally consider 1,500 mu to be the amount of pasture necessary for a family’s subsistence. According to herdsmen with less than 1,500 mu of contracted pastureland, the annual ecological compensation of a few thousand yuan has made it difficult to influence their pastoral production activities, and even more difficult to mobilize their motivation to reduce livestock. Therefore, the pasture loading rate of these herding households is expected to be minimally impacted by the policy, making them theoretically suitable for constructing the control group. Furthermore, this paper draws on existing research to select “Ecological compensation subsidies” as a representation of the characteristics of the GECP (Zhou J. et al., 2022). The ecological compensation subsidies were defined as the cumulative total of the prohibition of grazing subsidies, grass-livestock balance reward subsidies, and seasonal rest grazing subsidies received by the herdsmen throughout the year.
3.2.3 Control variables
This paper selects the characteristics of the herdsmen and other policy factors as control variables (Ma et al., 2009; Le and Leshan, 2020). The characteristics of the herdsmen include health status and years of grazing experience, total household income, the number of laborers engaged in animal husbandry, grassland rent-in, cost of forage per sheep, and barn feeding. Other policy factors considered include the subsidies for covering farming costs, socialized services aimed at local livestock development and policy regulations. To mitigate issues of covariance and heteroscedasticity, total household income was subjected to logarithmic transformation in this study.
3.2.4 Moderating variable
3.2.4.1 Non-pastoral employment
This paper characterizes non-pastoral employment variable by utilizing the proportion of non-pastoral income (comprising household wages, business earnings, and other sources) relative to the total household income of herdsmen, as referenced in existing studies. This variable is continuous, with a value range of (0, 1) (Du et al., 2016).
3.2.5 Instrumental variables
Local non-pastoral employment conditions. In reference to existing studies (Tian and Li, 2014; Zhou et al., 2017), local non-pastoral employment conditions were selected as the instrumental variable to address the issue of endogeneity. This variable serves two primary functions: on one hand, it reflects the local non-pastoral employment conditions, indicating that areas with better non-pastoral employment prospects typically offer more job opportunities and higher non-pastoral income. On the other hand, the extent of herdsmen’s overgrazing is not directly correlated with local non-pastoral employment opportunities, and there is no evidence linking this variable to macro compensation policies or individual or family-level overgrazing behavior. Moreover, by excluding personal information, the instrumental variable is theoretically not expected to influence the random error term, thus affirming its validity as an effective instrumental variable
Descriptive statistics of each variable are analyzed in Table 3.
Table 3
| Type | Variable | Definition | 2020 | 2023 | ||
|---|---|---|---|---|---|---|
| Mean | S.D. | Mean | S.D. | |||
| Dependent variable | Degree of overgrazing | The difference between actual and theoretical livestock load (sheep unit). | 84.24 | 137.49 | 101.49 | 155.89 |
| Core independent variables | Ecological compensation subsidies | The sum of the amount of grazing compensation, balance of grass and livestock and seasonal grazing compensation (ten thousand yuan). | 0.75 | 0.93 | 0.89 | 1.10 |
| Controlled variable | Health status | Physical health level of the herdsman (1 = very poor, 2 = relatively poor, 3 = general, 4 = relatively good, 5 = very good). | 3.80 | 1.01 | 3.53 | 1.00 |
| Years of grazing experience | Years of grazing (years). | 23.49 | 10.23 | 26.44 | 10.30 | |
| Total household income (logarithm) | The sum of animal husbandry income, non-pastoral income, property income and transfer income of pastoral families. | 12.14 | 11.70 | 12.20 | 11.94 | |
| The number of laborers engaged in animal husbandry | Number of labor force engaged in animal husbandry production (one). | 1.86 | 0.75 | 1.80 | 0.74 | |
| Grassland rent-in | Whether to rent the grassland in that year (1 = yes, 0 = no). | 0.25 | 0.44 | 0.23 | 0.42 | |
| Cost of forage per sheep | Total annual cost of feed for a single animal (yuan / sheep unit). | 355.41 | 234.31 | 359.94 | 222.00 | |
| Barn feeding | Whether to adopt barn breeding in that year (1 = yes, 0 = no). | 0.16 | 0.37 | 0.24 | 0.43 | |
| The subsidies for covering farming costs | Can the compensation amount make up for the income loss caused by the livestock reduction (1 = very low, 2 = relatively low, 3 = general, 4 = high; 5 = very high). | 2.21 | 0.86 | 3.22 | 1.24 | |
| Socialized services aimed at local livestock development | Socialized services for local animal husbandry development (1 = very poor, 2 = relatively poor, 3 = general, 4 = relatively good, 5 = very good). | 3.35 | 0.95 | 3.73 | 1.01 | |
| Policy regulations | The government supervision situation in that year (1 = no, 2 = looser, 3 = general, 4 = stricter, 5 = very strict). | 3.02 | 1.12 | 3.059 | 1.13 | |
| Moderating variables | Non-pastoral employment | The proportion of the sum of non-pastoral income such as wage and business income in the total family income. | 0.21 | 0.27 | 0.22 | 0.28 |
| Instrumental variables | Local non-pastoral employment conditions | Local non-pastoral employment conditions (1 = no, 2 = relatively Low, 3 = general, 4 = good, 5 = very good). | 2.01 | 1.03 | 2.30 | 1.18 |
Descriptive statistical analysis of variables.
3.3 Econometrics model
To test the hypotheses, a double difference model was constructed to analyze the mechanism of the GECP on the overgrazing behavior of herdsmen with varying levels of non-pastoral employment. The effect of policy implementation can be captured by estimating the difference between the treatment and control groups before and after the policy’s implementation. The fixed-effects double-difference model constructed in this paper is as follows:
In Equation 10, is an explanatory variable indicating the degree of overgrazing of herdsmen. is a dummy variable for the implementation period of the third round of grassland ecological bonus policy, =0 for 2020 and =1 for 2023; is a dummy variable for the group of herdsmen, =0 for the control group, and =1 for the experimental group; is the coefficient of the double-difference estimate reflecting the impact of the GECP on the herdsmen’s overgrazing behavior, and if is significantly positive, it indicates that the GECP has aggravated the overgrazing behavior of herdsmen; is a set of observable control variables affecting the overgrazing behavior of herdsmen, including the characteristics of the head of the herdsmen, the characteristics of the herdsmen, and the conditions of the district, etc.; is the individual fixed effect reflecting the influence of the characteristics of the individual factors that do not change over time on the degree of overgrazing; denotes the year fixed effect reflecting the influence of the macro-factors, such as the economic growth and the economic environment, on the degree of overgrazing of herdsmen; and denotes the random error term.
Further, in order to test the moderating role of non-pastoral employment in the mechanism of the GECP’s influence on the overgrazing behavior of herdsmen, a hierarchical regression analysis model is constructed with reference to the existing research results (Wen et al., 2005). The specific model is as follows:
In Equation 11, denotes the amount of ecological supplemental subsidies; denotes the share of non-pastoral income of herdsmen in total household income; denotes the interaction between the amount of ecological supplemental subsidies and the share of non-pastoral income; , , , denotes the parameter to be estimated, is a random perturbation term, and the meanings of the other variables are the same as those explained in Equation 10.
To ensure the validity of the results, it is essential to make the characteristics of the experimental and control groups as similar as possible prior to applying the double difference method. This entails satisfying the ‘balanced trend test.’ However, given that there are only two periods of sample data, conducting a parallel trend test is not feasible. To address this limitation, this paper draws on existing studies and employs the Propensity Score Matching-Difference in Differences (PSM-DID) method to evaluate the influence mechanism of the GECP on the overgrazing behavior of herdsmen with varying levels of non-pastoral employment (Wang et al., 2021; Tian and Wu, 2024). The specific models are as follows:
The variables and their coefficients in Equation 12 have the same meaning as in Equation 11.
4 Analysis of results
4.1 Analysis of the influence mechanism of the GECP on the overgrazing behavior of herdsmen with varying levels of non-pastoral employment
Based on the theoretical analysis framework and research hypotheses, this paper utilized STATA 18.0 software to estimate the model. Table 4 presents the double difference estimation results regarding the impact of the GECP on the overgrazing behavior of herdsmen with varying levels of non-pastoral employment. After controlling for time and individual fixed effects, the specific results are as follows.
Table 4
| Variable | Model 1 (PH1 herdsmen) | Model 2 (PH2 herdsmen) | Model 3 (PH3 herdsmen) |
|---|---|---|---|
| Policy × treated | 26.845*** | 27.157** | −29.313*** |
| (8.842) | (11.435) | (7.895) | |
| Health status | 41.394** | −5.430 | 18.285* |
| (16.021) | (13.875) | (10.666) | |
| Years of grazing experience | −28.019** | −11.939 | −69.588*** |
| (11.312) | (23.566) | (11.525) | |
| Total household income(logarithm) | −23.990*** | 43.263*** | 23.748* |
| (8.468) | (11.923) | (13.636) | |
| The number of laborers engaged in animal husbandry | 50.820*** | 32.697*** | 45.424*** |
| (11.852) | (11.615) | (7.186) | |
| Grassland rent-in | −94.397*** | 33.295** | −86.536*** |
| (12.375) | (12.972) | (19.452) | |
| Cost of forage per sheep | −0.072*** | −0.035 | −0.026** |
| (0.023) | (0.033) | (0.011) | |
| Barn feeding | −25.197* | −35.428** | 2.929 |
| (14.975) | (16.572) | (10.670) | |
| The subsidies for covering farming costs | −17.269** | −81.855*** | −5.803 |
| (7.518) | (20.171) | (3.647) | |
| Socialized services aimed at local livestock development | 10.148 | −33.869* | −4.847 |
| (20.996) | (17.948) | (5.385) | |
| Policy regulations | −12.235* | −15.733 | −14.349*** |
| (6.636) | (9.634) | (5.044) | |
| Constant | 977.622*** | 272.373 | 749.597*** |
| (320.322) | (649.077) | (228.792) | |
| County fixed effects | Yes | Yes | Yes |
| Year fixed effects | Yes | Yes | Yes |
| Observations | 560 | 296 | 228 |
| R-squared | 0.603 | 0.598 | 0.731 |
Empirical analysis of the impact of GECP on the overgrazing behavior of herdsmen with varying levels of non-pastoral employment.
***p < 0.01, **p < 0.05, *p < 0.10.
The results of model 1 demonstrates that the implementation of the GECP has a significant positive effect on the degree of overgrazing among PH1 herdsmen at the 1% significance level, with an impact coefficient of 26.845. This implies that the policy increases the degree of overgrazing for these herdsmen by 26.845 sheep units. The primary reason is that PH1 herdsmen are unable to bear the high costs associated with reducing livestock. Surveys indicate that over 70% of these herdsmen believe that the compensation and incentive subside do not adequately compensate for the income loss resulting from livestock reduction, the finding that aligns with empirical evidence. Furthermore, nearly 50% of PH1 herdsmen express a willingness to reduce livestock; however, due to the singular nature of their income structure and insufficient capacity for transforming livelihoods, they ultimately opt for overgrazing despite receiving compensation and incentives. Consequently, the findings suggest that the GECP does not significantly mitigate the overgrazing behavior of PH1 herdsmen, thereby confirming the hypothesis 1.
The results of model 2 indicate that the implementation of the GECP significantly and positively affects the degree of overgrazing among PH2 herdsmen at the 5% significance level, with an impact coefficient of 27.157. This implies that the policy increases the degree of overgrazing for these herdsmen by 27.157 sheep units, and there was no significant difference in the degree of overgrazing between PH1 herdsmen and PH2 herdsmen. The probable reason for this is that the policy has been implemented up to the third round and its impact on the pastoralists has weakened, while the lower non-pastoral income has not significantly affected overgrazing. In the actual research process, we also found that more than half of the PH2 herdsmen will use ecological subsidies to expand the scale of pastoral in order to pursue more economic benefits, even though this will destroy the grassland ecology. In addition, some herdsmen will use the grassland for grazing without restriction after renting the grassland, which undoubtedly worsens the ecological damage of the grassland (Wang et al., 2018; Ma et al., 2024). Those reflect the insignificant mitigating effect of GECP on the overgrazing behavior of PH2 herdsmen, and hypothesis 2 is verified.
The results of model 3 indicate that the implementation of the GECP has a significant negative impact on the degree of overgrazing among PH3 herdsmen at the 1% level, with an impact coefficient of −29.313. This implies that the policy reduces the degree of overgrazing for these herdsmen by 29.313 sheep units, demonstrating that the implementation of the policy has effectively mitigated the extent of overgrazing in this group. The primary reason for this phenomenon is twofold. First, the low proportion of pastoral income results in a relatively low opportunity cost for PH3 herdsmen when reducing their livestock. Second, non-pastoral income offers these herdsmen a more substantial and stable source of income. Consequently, the combined effects of these factors lead PH3 herdsmen to respond more positively to the policy, thereby validating hypothesis 3.
In terms of control variables, the health statue, years of grazing experience, the number of laborers engaged in animal husbandry, and barn feeding have a significant effect on the overgrazing behavior of herdsmen and the direction of impact is in line with expectations. Specifically, as a labor-intensive industry, animal husbandry requires a substantial labor force (Zhou and Zhao, 2019). Consequently, the greater the labor investment in pure animal husbandry, the more pronounced the overgrazing issues become. Herdsmen with extensive grazing experience possess the knowledge to enhance grazing efficiency within a sustainable breeding range; thus, a longer grazing tenure correlates with a reduced degree of overgrazing. Furthermore, barn feeding is characterized by high production efficiency and intensification (Zhang et al., 2018). It allows for rational planning of breeding space, enhances breeding efficiency per unit area, and reduces reliance on natural grasslands compared to traditional livestock farming, thereby alleviating pressure on pastures. However, if the cost is greater than the benefit, the herdsmen will not expand the scale of production (Ma et al., 2016).
In addition, this paper also finds that some of the control variables do not have the expected impact on the overgrazing behavior of herdsmen. Such as total household income and grassland rent-in have a significant positive effect on the overgrazing behavior of PH2 herdsmen. There are two possible reasons for this, one is that higher household incomes provide the conditions for PH2 herdsmen to rent in grasslands or adopt the practice of barn feeding, but due to the lack of regulation of herdsmen’s use of grasslands, some herdsmen may destroy grasslands in pursuit of short-term benefits (Ma et al., 2024); another is that the cost of forage has less impact on pastoralists, some of whom will expand their farming without limit after leasing in pasture, thus increasing grazing pressure on the grassland. Additionally, some PH2 herdsmen in areas with a higher level of socialized services for livestock farming can access the necessary financial and technical assistance for barn feeding (Qi et al., 2024). This support can, to some extent, help alleviate their challenges during the barn feeding, thereby reducing the degree of overgrazing.
4.2 Moderating effect of the proportion of the proportion of non-pastoral employment income on the GECP affecting the overgrazing behavior of herdsmen
To examine the moderating effect of the proportion of non-pastoral income employment on the mechanism of the GECP affecting the overgrazing behavior of herdsmen, this paper utilizes existing research and employs a hierarchical regression model to analyze the total sample data. The specific results are presented in Table 5, model 5. The estimation results indicate that the interaction term between the ecological compensation subsidies and the proportion of non-pastoral employment income significantly negatively impacts the overgrazing behavior of herdsmen at a statistical significance level of 1%. The regression coefficients for both ecological compensation subsidies and the proportion of non-pastoral employment income are negative, suggesting that a higher proportion of non-pastoral employment income among herdsmen corresponds to a greater inhibitory effect of the GECP on their overgrazing behavior. Furthermore, the R2 value of the model after including the interaction term is 0.562, which exceeds the value prior to its inclusion, thereby reinforcing the conclusion that the proportion of non-pastoral employment income positively moderates the influence of the GECP on the overgrazing behavior of herdsmen and hypothesis 4 is verified.
Table 5
| Variable | OLS | 2SLS | ||
|---|---|---|---|---|
| Model 4 | Model 5 | Model 6 | Model 7 | |
| Ecological compensation subsidies | −23.657*** | −21.628*** | −30.429*** | −28.881*** |
| (4.006) | (3.893) | (4.105) | (4.075) | |
| Non-pastoral employment | −281.533*** | −306.029*** | −35.885*** | −35.651*** |
| (32.006) | (31.252) | (7.002) | (6.916) | |
| Ecological compensation subsidies× non-pastoral employment | −75.508*** | −11.687*** | ||
| (12.521) | (3.095) | |||
| Controlled variable | Controlled | Controlled | Controlled | Controlled |
| Observations | 542 | 542 | 542 | 542 |
| R-squared | 0.532 | 0.562 | ||
| F value | 275.7 | 265.352 | ||
| DWH χ2 test | 0.9804 | 0.0563 | ||
Moderating effect of non-pastoral employment on overgrazing behavior of herdsmen as influenced by GECP.
***p < 0.01, **p < 0.05, *p < 0.10.
In light of the potential reverse causality between the proportion of non-pastoral employment income and overgrazing, this study opted to utilize an instrumental variable to replace the proportion of non-pastoral employment income, thereby addressing the potential endogeneity issue. Drawing upon existing research, the study introduced “local non-pastoral employment conditions” as the instrumental variable. The estimation results obtained after incorporating this instrumental variable into the 2SLS model are presented as Model 6 and Model 7 in Table 5. These results indicate that the hypothesis of the proportion of non-pastoral employment being an exogenous variable is valid. Furthermore, the F-statistic estimated in the first stage is 275.7, significantly exceeding the critical value of 10, which suggests that weak instrumental variable issues are not present. Consequently, this further substantiates the robustness of the estimation results from Model 5. The results of the analysis indicate that there is no endogenous relationship between the proportion of non-pastoral employment and overgrazing.
4.3 Robustness tests
In order to ensure that the previous analysis on the mechanism of the impact of the GECP on the overgrazing behavior of herdsmen with varying levels of non-pastoral employment is more convincing, this paper applies the PSM-DID model, the replacement of explanatory variables, and the reconstruction of the control group and the experimental group, respectively, to test the robustness of the previous findings. The test results show that the findings of the previous paper are robust, and that the GECP significantly affects the overgrazing behavior of herdsmen with varying levels of non-pastoral employment.
4.3.1 Double difference estimation after propensity score matching (PSM-DID)
The validity of the difference-in-differences model relies on the parallel trend assumption. However, this paper only uses data from 2020 and 2023, making it impossible to adequately test the parallel trend assumption. To solve this problem, we refer to existing studies and use the combination of Propensity Score Matching method (PSM) and Difference-in-Differences (DID) to try to minimize the differences between the treatment and control groups (Cheng et al., 2021; Han, 2019; Sun and Fan, 2017). The specific steps are as follows: firstly, this paper adopts the propensity score matching method to match the samples of the treatment and control groups for the three data sets respectively, to solve the problem of self-selection bias that may arise from the test results; secondly, the data that are not successfully matched are deleted; finally, the samples that are successfully matched are estimated again.
The specific steps of the Propensity Score Matching (PSM) method are as follows: (1) selecting all control variables as matching variables for near-neighbor matching with replacement; (2) estimating propensity scores based on the explanatory and control variable groups; (3) identifying control group individuals corresponding to the treatment group based on the propensity score values for all individuals. To evaluate whether the matched results improved the balance of the data, balance tests were conducted on the matched samples. The results of these balance tests are presented in Table 6. The mean deviation of the data across all three groups of pastoralists was reduced to approximately 10 percent. The value of Pseudo R2decreased to about 0.02, and the probability value shifted from significant to insignificant. It can also be seen in Figure 2 that the deviation between the treatment and control groups for the matched variables is significantly reduced. In summary, the total errors of the samples after matching have been significantly reduced, and the characteristics of the samples among the groups are now more similar. Thus, the balance test is deemed successful.
Table 6
| Type of herdsmen | Matching methods | Pseudo R2 | LR Statistic | p Value | Mean deviation | Median deviation |
|---|---|---|---|---|---|---|
| PH1 herdsmen | Before matching | 0.35 | 135.73 | 0.00 | 34.90 | 28.90 |
| After matching | 0.02 | 8.78 | 0.55 | 11.00 | 12.40 | |
| PH2 herdsmen | Before matching | 0.33 | 127.47 | 0.00 | 30.80 | 24.40 |
| After matching | 0.02 | 5.43 | 0.86 | 9.80 | 5.30 | |
| PH3 herdsmen | Before matching | 0.21 | 68.03 | 0.00 | 33.10 | 29.80 |
| After matching | 0.03 | 9.61 | 0.47 | 10.90 | 8.30 |
The results of the balance test after variable matching.
***Refer to the significance levels of 1%.
Figure 2

The result of the balance test of the PSM method: (a) PH1 herdsmen; (b) PH1 herdsmen; (c) PH1 herdsmen.
The common support domain serves as a fundamental test target for evaluating the effectiveness of the Propensity Score Matching (PSM) method. Figure 3 demonstrates the common support domain before and after matching, and it can be seen that only a few observations are not within the common range of values, which indicates that there is less sample loss during the matching process and the matching effect is better.
Figure 3

The common support domain of the PSM method: (a) PH1 herdsmen; (b) PH1 herdsmen; (c) PH1 herdsmen.
Subsequently, unmatched successful samples were removed. Based on the refined sample data, a double difference model was employed to estimate the effect of the GECP on the overgrazing impacts attributed to herdsmen with varying levels of non-pastoral employment. The estimation results presented in Table 7 indicate that the direction and significance of the estimated coefficients regarding the impact of the GECP on the degree of overgrazing among PH1 herdsmen, PH2 herdsmen, and PH3 herdsmen remained largely unchanged. Furthermore, in order to avoid the impact of using different matching methods on the estimation results, this paper replaces the matching method and matches again to check the robustness of the results, and the results again verify the robustness of the benchmark regression.
Table 7
| Variable | Nearest neighbor matching (K = 1) | Radius matching (0.01) | ||||
|---|---|---|---|---|---|---|
| PH1 herdsmen | PH2 herdsmen | PH3 herdsmen | PH1 herdsmen | PH2 herdsmen | PH3 herdsmen | |
| Policy × treated | 21.359** | 23.893* | −28.530*** | 21.359** | 24.755* | −19.893** |
| (9.071) | (14.215) | (8.268) | (9.071) | (14.581) | (8.979) | |
| Control variables | Yes | Yes | Yes | Yes | Yes | Yes |
| constant | 978.724*** | 388.395 | 792.645*** | 978.724*** | 240.038 | −412.345** |
| (326.383) | (1104.936) | (234.540) | (326.383) | (1099.498) | (164.347) | |
| County fixed effects | Yes | Yes | Yes | Yes | Yes | Yes |
| Year fixed effects | Yes | Yes | Yes | Yes | Yes | Yes |
| Observations | 448 | 198 | 202 | 448 | 188 | 174 |
| R-squared | 0.626 | 0.584 | 0.740 | 0.626 | 0.570 | 0.601 |
Results of PSM-DID estimation of the mechanism of the impact of GECP on the overgrazing behavior of herdsmen with varying levels of non-pastoral employment.
***p < 0.01, **p < 0.05, *p < 0.10.
4.3.2 Replacing the explained variables
In order to test the robustness of the baseline estimation results, this paper utilizes previous research to incorporate “livestock stock” as an explanatory variable in estimating the impact of the GECP on the overgrazing behavior of herdsmen with varying levels of non-pastoral employment (Ding et al., 2022). The results presented in Table 8 indicate that, after substituting the explanatory variables, the GECP has a significantly positive effect on the livestock stock of both PH1 and PH2. Conversely, it exerts a significant negative impact on PH3 herdsmen, which aligns with the findings in Table 4 and further substantiates the robustness of the previous results.
Table 8
| Variable | PH1 herdsmen | PH2 herdsmen | PH3 herdsmen |
|---|---|---|---|
| Policy × treated | 23.523*** | 31.976*** | −19.432*** |
| (8.620) | (11.305) | (6.948) | |
| Control variables | Yes | Yes | Yes |
| constant | 1020.306*** | 350.538 | 367.964* |
| (312.274) | (641.731) | (201.338) | |
| County fixed effects | Yes | Yes | Yes |
| Year fixed effects | Yes | Yes | Yes |
| Observations | 560 | 296 | 228 |
| R-squared | 0.534 | 0.618 | 0.799 |
Test results for replacement of explanatory variables.
***p < 0.01, **p < 0.05, *p < 0.10.
4.3.3 Reconstructing the control and experimental groups
To mitigate selection bias and the bias of omitted variables, this paper draws upon existing research and employs the criterion of “participation in barn feeding or artificial forage programs” to reconstruct both the control and experimental groups, thereby enhancing the accuracy of the estimation results (Zhang et al., 2018). “treat = 0” indicates that the herdsmen did not participate in the policy, and “treat = 1” indicates that the herdsmen participated in the policy; The specific regression results presented in Table 9 are largely consistent with those in Table 4, further reinforcing the robustness of the previous conclusions.
Table 9
| Variable | PH1 herdsmen | PH2 herdsmen | PH3 herdsmen |
|---|---|---|---|
| Policy × treated | 26.685*** | 31.776*** | −22.276*** |
| (8.847) | (10.947) | (8.218) | |
| Control variables | Yes | Yes | Yes |
| constant | 946.655*** | −33.604 | 707.123*** |
| (319.791) | (648.983) | (234.807) | |
| County fixed effects | Yes | Yes | Yes |
| Year fixed effects | Yes | Yes | Yes |
| Observations | 560 | 296 | 228 |
| R-squared | 0.603 | 0.605 | 0.724 |
Test results after reconstructing the control and experimental groups.
***p < 0.01, **p < 0.05, *p < 0.10.
5 Discussion
This paper based on the farmer model to provide a more scientific analysis of the influence mechanism of the GECP on the overgrazing behaviors of pastoral herdsmen. By analyzing the empirical results, we find that GECP does not seem to be able to mitigate the overgrazing behavior of herdsmen. In fact, the implementation of this policy has resulted in an exacerbation of overgrazing issues. These findings align with existing literature, reinforcing the notion that the GECP does not effectively curtail the overgrazing behavior of herdsmen (Zhou S. et al., 2022; Xie X. et al., 2018; Liu et al., 2023b). The fundamental reason for this result is that the ecological compensation policy at this stage cannot effectively alleviate the contradiction between the government’s ecological goals and the economic needs of herdsmen. Specifically, PH1 herdsmen have a single income structure and low risk tolerance, making it difficult for them to protect the ecosystem by reducing livestock, and even more difficult for them to reduce grazing pressure on grasslands by adopting barn feeding or renting in grasslands (Chang et al., 2022; Zhang et al., 2021). In addition, too low a compensation standard makes it difficult to compensate for herders’ livestock reduction losses, which further undermines the effectiveness of the policy (Zhang et al., 2019). While PH2 herdsmen have the means for barn feeding and rent-in grassland, high transfer and breeding costs compress profit margins (Dong et al., 2023). Consequently, rational economic behavior drives them to make production decisions that contradict the policy.
However, we also found that the GECP has significantly mitigated the overgrazing behavior of PH3 herdsmen. The possible reason is that non-pastoral employment exerts a significant negative moderating effect on the mechanism of the GECP concerning herdsmen’s overgrazing practices. Specifically, the effectiveness of the GECP in mitigating overgrazing can be substantially enhanced by increasing the proportion of income derived from non-pastoral employment among herdsmen. This enhancement occurs because the ‘income effect’ generated by non-pastoral employment can improve herdsmen’s household income, thereby enabling them to offset the income loss associated with livestock reduction (Huang et al., 2024). Additionally, labor diversion reduces the labor supply available for pastoral production, which compels a contraction in the scale of livestock production (Wang et al., 2024). Consequently, the combined effects of these factors result in a stronger inhibitory effect of the GECP on the overgrazing behavior of herdsmen. Field research data indicated that the response to the livestock reduction policy among PH3 herdsmen was 38.12% higher than that of PH2 herdsmen, with their livelihood conversion capacity index being 42% greater than that of PH1 herdsmen. This data further substantiates the critical role of non-pastoral employment in alleviating overgrazing.
In addition, through the systematic analysis of the research data, this paper finds that the types of herdsmen show obvious regional distribution characteristics: PH1 herdsmen are mainly concentrated in the eastern region, PH2 herdsmen are mainly in the central region, while PH3 herdsmen are mainly distributed in the western region. This spatial distribution pattern reflects, to some extent, that the implementation of the GECP has a more significant effect in the western region, and its inhibiting effect on overgrazing behavior is more prominent than in the eastern and central regions. It is worth noting that although the eastern and central regions have higher quality grassland resources, the unitary industrial structure exposed during the process of economic development has led to an over-dependence of the regional economy on animal husbandry. This monolithic economic development model makes it difficult for herdsmen in the region to realize effective livelihood transformation, thus exacerbating the risk of overgrazing. In contrast, the western region has benefited from a more diversified economic structure, and under policy guidance, most herding households have successfully transitioned to non-herding employment. This structural transformation has not only effectively alleviated grazing pressure on the grasslands, but has also provided an important guarantee for the sustainable conservation of grassland ecosystems.
6 Conclusion
This paper focuses on the overgrazing behaviors of herdsmen and explores in depth the influence mechanism of the GECP on these behaviors. Firstly, based on the farmer model, this paper constructs theoretical analytical frameworks to examine the influence mechanism of the GECP on the overgrazing behaviors of PH1, PH2, and PH3 herdsmen, respectively. The conclusions of the paper are as follows: (1) The GECP appears to be ineffective in reducing the degree of overgrazing among both PH1 and PH2 herdsmen due to serious incentive incompatibility between the ecological requirements of the government and the economic needs of herdsmen. In fact, the implementation of this policy has led to an increase in overgrazing. (2) The GECP has significantly mitigated the overgrazing behaviors of PH3 herdsmen, resulting in a reduction of overgrazing by 29.313 sheep units. This indicates that PH3 herdsmen have actively responded to the policy by decreasing their livestock numbers. (3) Non-pastoral employment exerts a significant negative moderating effect on the mechanism of the GECP regarding herdsmen’s overgrazing practices. Specifically, the effectiveness of the GECP in mitigating overgrazing can be substantially enhanced by increasing the proportion of non-pastoral employment income among herdsmen. (4) In terms of control variables, grassland rent-in, barn feeding, and socialized services aimed at the local community have a significant dampening effect on the overgrazing behaviors of herdsmen. Based on these conclusions, the policy recommendations are as following:
-
Optimize the subsidy standard and the form of payment. First of all, the Government can, on the basis of comprehensive consideration of grassland ecological protection inputs and benefits, moderately raise the ecological subsidy standard in order to incentivize herdsmen to protect the ecological environment; at the same time, the Government should implement a differentiated form of funding, based on the amount of livestock carried to determine whether overgrazing have occurred during herdsmen’s grazing, so as to decide whether to issue subsidies to herdsmen, in order to reduce the likelihood of the subsidy failing to be effective.
-
Strengthening policy regulation and improving the efficiency of supervision. The government should strengthen the supervision of the grazing behavior of PH1 herdsmen and PH2 herdsmen, and raise the default cost of overgrazing, so as to increase the binding force on the overgrazing behavior of herding households. At the same time, the government should set up a reasonable supervisory organization, optimize the structure of the team, and improve the efficiency of supervision.
-
Developing the pastoral labor transfer market and giving full play to the livestock-reducing effects of non-pastoral employment. The government should broaden the non-pastoral employment channels, through the employment market to lead more pastoral labor to non-pastoral employment market transfer, reducing herdsmen’s dependence on traditional pastoral production; at the same time, should improve the non-pastoral employment market, to ensure that herdsmen can obtain stable non-pastoral employment income.
-
Give full play to the roles of barn feeding and grassland rent-in. The Government should strengthen policy support, help herdsmen build the infrastructure needed for barn feeding, encourage herdsmen to reduce the number of livestock grazing on natural grasslands through barn feeding, and promote the transformation of natural grassland grazing into barn feeding and semi-barn feeding; at the same time, it should improve the market for the transfer of grasslands and encourage herdsmen to transfer their grasslands, so as to optimize the allocation of grassland resources and achieve the sustainable development of a balance between grasses and animals.
Statements
Data availability statement
The raw data supporting the conclusions of this article will be made available by the authors, without undue reservation.
Author contributions
WO: Conceptualization, Data curation, Investigation, Methodology, Software, Validation, Writing – original draft, Writing – review & editing, Formal analysis, Visualization. FJ: Funding acquisition, Methodology, Visualization, Writing – review & editing. JH: Writing – review & editing, Data curation, Investigation, Software. ZG: Writing – review & editing, Conceptualization, Funding acquisition, Supervision. BZ: Methodology, Supervision, Writing – review & editing.
Funding
The author(s) declare that financial support was received for the research and/or publication of this article. This research was funded by the National Natural Science Foundation of China Project “Study on the Influence Mechanism of Grassland Ecological Compensation and Reward Policy on Part-time behavior of Grazing Herdsmen–Taking Inner Mongolia as an Example” (72363025) and The Major Project of the Inner Mongolia Autonomous Region Universities to Establish a Strong Sense of Chinese National Community Research Base “Research on Promoting Ecological Civilization Construction in Inner Mongolia with a Strong Sense of Chinese National Community as the Core Objective” (ZLJD2403).
Conflict of interest
The authors declare that the research was conducted in the absence of any commercial or financial relationships that could be construed as a potential conflict of interest.
Generative AI statement
The authors declare that no Gen AI was used in the creation of this manuscript.
Publisher’s note
All claims expressed in this article are solely those of the authors and do not necessarily represent those of their affiliated organizations, or those of the publisher, the editors and the reviewers. Any product that may be evaluated in this article, or claim that may be made by its manufacturer, is not guaranteed or endorsed by the publisher.
Footnotes
1.^ National Forestry and Grassland. Available online at: https://www.forestry.gov.cn/c/www/zxft/574713.jhtml (Accessed June 28, 2025).
2.^ National Forestry and Grassland. Available online at: https://www.forestry.gov.cn/c/www/xxgcesdjs/29672.jhtml (Accessed June 28, 2025).
3.^ National Meteorological Information Center/China Meteorological Administration (NMIC/CMA). Available online at: http://data.Cma.cn/data/detail/dataCode/SURF_CLI_CHN_MUL_DAY_V3.0/keywords/ (Accessed May 18, 2025).
4.^ Note: Referring to existing studies, the proportion of non-pastoral income in the total household income of herdsmen is used as a demarcation threshold, with less than 0.05 being a full-time pastoral herdsman (PH1), more than 0.05 and less than 0.5 being a herdsman with low degree non-pastoral employment (PH2), and more than 0.5 and less than 0.95 being a herdsman with high degree non-pastoral employment (PH3).
5.^ Department of Agriculture and Animal Husbandry of the Inner Mongolia Autonomous Region. Available online at: https://www.nmg.gov.cn/zwgk/zfgb/2000n_5210/200008/200008/t20000801_308826.html (Accessed May 17, 2025).
6.^ Inner Mongolia Autonomous Region People’s Government. Available online at: https://www.manzhouli.gov.cn/OpennessContent/show/272422.html (Accessed June 28, 2025).
7.^ Ministry of Agriculture and Rural Affairs of the People’s Republic of China. Available online at: https://www.moa.gov.cn/nybgb/2005/dsanq/201806/t20180617_6152408.htm (Accessed June 28, 2025).
References
1
Barbier E. B. (2007). Natural capital and labor allocation. J. Environ. Dev.16, 398–431. doi: 10.1177/1070496507307458
2
Barnes J. C. Dayer A. A. Gramza A. R. Sketch M. Dwyer A. M. Iovanna R. (2023). Pathways to conservation persistence: psychosocial drivers of durable grasslands following the conservation reserve program. J. Soil Water Conserv.78, 486–499. doi: 10.2489/jswc.2023.00215
3
Byrne A. T. Hadrich J. C. Robinson B. E. Han G. (2020). A factor-income approach to estimating grassland protection subsidy payments to livestock herders in Inner Mongolia, China. Land Use Policy91:104352. doi: 10.1016/j.landusepol.2019.104352
4
Chang H. Liu X. Xie Y. Liu Y. Yang W. Niu J. (2022). The grassland ecological compensation policy drives the differentiation of herders' livelihoods in inner Mongolian Desert grassland. Agriculture12:1325. doi: 10.3390/agriculture12091325
5
Cheng P. Wang H. Nie X. Zhu S. Chen Z. Wu X. et al . (2021). What are the impacts of a coastal zone protection policy on farmers’ livelihood capital? Empirical analysis from the perspective of farmer participation. Front. Mar. Sci.8:689182. doi: 10.3389/fmars.2021.689182
6
Dai W. Tan S. (2018). Effects of the implementation of ecological premium policy: based on institutional analysis of fieldwork in typical pastures in Inner Mongolia. Ecol. Econ.3, 196–201. Available online at: https://stjj.cbpt.cnki.net/portal/journal/portal/client/paper/8dd4999da3f80dc080c64882f2f089eb
7
Deng X. Yan S. Song X. Li Z. Mao J. (2022). Spatial targets and payment modes of win-win payments for ecosystem services and poverty reduction. Ecol. Indic.136:108612. doi: 10.1016/j.ecolind.2022.108612
8
Ding W. Dong H. Hou X. (2020). An empirical study on the impact of herders' livelihood capital on livelihood strategy choices based on the multinomial logit model. Chin. Agric. Sci. Bull.36, 150–158. doi: 10.11924/j.issn.1000-6850.casb18120038
9
Ding W. Jimoh S. O. Hou X. Shu X. Dong H. Bolormaa D. et al . (2022). Grassland ecological subsidy policy and livestock reduction behavior: a case study of herdsmen in northern China. Rangeland Ecol. Manag.81, 78–85. doi: 10.1016/j.rama.2022.01.002
10
Dong H. Jimoh S. O. Jiang Q. Liu S. Yin Y. Hou X. (2023). Livelihood risks impact livestock reduction behavior of herders: evidence from Inner Mongolia, China. Front. Sustain. Food Syst.7:1186899. doi: 10.3389/fsufs.2023.1186899
11
Du B. Zhen L. Yan H. de Groot R. (2016). Effects of government grassland conservation policy on household livelihoods and dependence on local grasslands: evidence from Inner Mongolia, China. Sustainability8:1314. doi: 10.3390/su8121314
12
Engel S. Pagiola S. Wunder S. (2008). Designing payments for environmental services in theory and practice: an overview of the issues. Ecol. Econ.65, 663–674. doi: 10.1016/j.ecolecon.2008.03.011
13
Feng X. Liu M. Qiu H. (2019). Impact of grassland eco-compensation policy on herders' overgrazing behavior: the moderating role of social capital. China Popul. Resour. Environ.29, 157–165. Available online at: https://kns.cnki.net/kcms2/article/abstract?v=UThtwiquHbefzo4-HStv0jSDv468FN3tp8a7QjudlDKbxEgTZphex1c3VJJKMDw8JL4CXYL--7O6X96fdreAR-A7vCJq8y9nfGijbBiRCCNS3g97F8Nrvcbr8gVbNclw1fc21VrfoGhEt44LPcFmbQROu9R2ZS2hCwTPqL1NzvDl9I-wFih5TA==&uniplatform=NZKPT&language=CHS
14
Grima N. Singh S. J. Smetschka B. Ringhofer L. (2016). Payment for ecosystem services (PES) in Latin America: analysing the performance of 40 case studies. Ecosyst. Serv.17, 24–32. doi: 10.1016/j.ecoser.2015.11.010
15
Han H. (2019). Does rural subsistence allowance participation induce work disincentives? an empirical test based on cfps panel data. Popul. J.41, 89–102. doi: 10.16405/j.cnki.1004-129X.2019.06.008
16
Hou L. Xia F. Chen Q. Huang J. He Y. Rose N. et al . (2021). Grassland ecological compensation policy in China improves grassland quality and increases herders’ income. Nat. Commun.12:4683. doi: 10.1038/s41467-021-24942-8
17
Hu Y. Huang J. Hou L. (2019). Impacts of the grassland ecological compensation policy on household livestock production in China: an empirical study in Inner Mongolia. Ecol. Econ.161, 248–256. doi: 10.1016/j.ecolecon.2019.03.014
18
Hu Z. Liu H. Jin L. (2017). Study on herdsman-level heterogeneity of grassland overgrazing. J. China Agric. Univ.22, 158–167. doi: 10.11841/j.issn.1007-4333.2017.06.19
19
Hua L. Squires V. R. (2015). Managing China's pastoral lands: current problems and future prospects. Land Use Policy43, 129–137. doi: 10.1016/j.landusepol.2014.11.004
20
Huang L. Shao Q. Liu J. Lu Q. (2018). Improving ecological conservation and restoration through payment for ecosystem services in north-eastern Tibetan plateau, China. Ecosyst. Serv.31, 181–193. doi: 10.1016/j.ecoser.2018.04.005
21
Huang X. Song Y. Li M. (2024). Do non-pastoral employment and grassland transfer promote livestock reduction? Take typical pastoral areas of Qinghai province as an example. J. Nat. Resour.39, 1138–1159. doi: 10.31497/zrzyxb.20240510
22
Ito J. Bao Z. S. Ni J. (2016). Land rental development via institutional innovation in rural Jiangsu, China. Food Policy59, 1–11. doi: 10.1016/j.foodpol.2015.12.005
23
Jones D. Marinescu I. (2022). The labor market impacts of universal and permanent cash transfers: evidence from the Alaska permanent fund. Am. Econ. J. Econ. Pol.14, 315–340. doi: 10.1257/pol.20190299
24
Khafagy A. Vigani M. (2022). Technical change and the common agricultural policy. Food Policy109:102267. doi: 10.1016/j.foodpol.2022.102267
25
Le W. Leshan J. (2020). How eco-compensation contributes to poverty reduction: a perspective from different income groups of rural herdsmen in Guizhou, China. J. Clean. Prod.275:122962. doi: 10.1016/j.jclepro.2020.122962
26
Li X. Wang M. (2023). Study on the livelihood capital level, structural characteristics, and coupling coordination degree of Chinese beef cattle farmers. Agriculture13:1371. doi: 10.3390/agriculture13071371
27
Liu M. Bai L. Khan H. S. Li H. (2023a). The influence of the grassland ecological compensation policy on regional herdsmen's income and its gap: evidence from six pastoralist provinces in China. Agriculture13:775. doi: 10.3390/agriculture13040775
28
Liu M. Dries L. Heijman W. Huang J. Zhu X. Hu Y. et al . (2018). The impact of ecological construction programs on grassland conservation in Inner Mongolia, China. Land Degrad. Dev.29, 326–336. doi: 10.1002/ldr.2692
29
Liu H. Hao H. Hu X. Du L. Zhang Z. Li Y. (2020). Livelihood diversification of farm households and its impact on cultivated land utilization in agro-pastoral ecologically-vulnerable areas in the northern China. Chin. Geogr. Sci.30, 279–293. doi: 10.1007/s11769-020-1111-6
30
Liu M. Wu W. Li H. (2023b). The influence of grassland ecological compensation policy on grassland quality: evidence from the perspective of grassland ecosystem vulnerability. Agriculture13:1841. doi: 10.3390/agriculture13091841
31
Lundberg L. Persson U. M. Alpizar F. Lindgren K. (2018). Context matters: exploring the cost-effectiveness of fixed payments and procurement auctions for PES. Ecol. Econ.146, 347–358. doi: 10.1016/j.ecolecon.2017.11.021
32
Ma H. Lu Y. Xing Y. He G. Sun Y. (2009). Rural herdsmen's attitude and economic strategies toward the conversion of cropland to forest and grassland program (CCFG): a case study in Qira, China. Environ. Manag.43, 1039–1047. doi: 10.1007/s00267-009-9290-z
33
Ma M. Qiao G. Wu Y. (2016). Market, climate, and grassland policy influencing the inventory quantity of sheep on pastoral areas: a case of xi li. J. Arid Land Resour. Environ.30, 63–68. doi: 10.13448/j.cnki.jalre.2016.047
34
Ma R. Xiao H. Gao B. (2024). Grassland transfer "orderly-diversity pattern" and herdsman overgrazing: Micro evidence from pastoral areas in Inner Mongolia. J. Agrotech. Econ.4, 71–85. doi: 10.13246/j.cnki.jae.20240618.001
35
McAfee K. Shapiro E. N. (2010). Payments for ecosystem services in Mexico: nature, neoliberalism, social movements. Ann. Assoc. Am. Geogr.100, 579–599. doi: 10.1080/00045601003794833
36
McElwee P. Nghiem T. Le H. Vu H. Tran N. (2014). Payments for environmental services and contested neoliberalisation in developing countries: a case study from Vietnam. J. Rural. Stud.36, 423–440. doi: 10.1016/j.jrurstud.2014.08.003
37
Mirzabaev A. Nkonya E. Braun J. V. (2015). Economics of sustainable land management. Curr. Opin. Environ. Sustain.15, 9–19. doi: 10.1016/j.cosust.2015.07.004
38
Pascual U. Barbier E. B. (2007). On price liberalization, poverty, and shifting cultivation: an example from Mexico. Land Econ.83, 192–216. doi: 10.3368/le.83.2.192
39
Qi H. Saman M. Chen J. (2024). Part-time farming, agricultural socialized services, and organic fertilizer use: implications for climate change mitigation. Land13:1900. doi: 10.3390/land13111900
40
Qiu H. Su L. Feng X. Tang J. (2020). Role of monitoring in environmental regulation: an empirical analysis of grazing restrictions in pastoral China. Environ. Sci. Pol.114, 295–304. doi: 10.1016/j.envsci.2020.08.023
41
Sannou R. O. Guenther E. (2025). Exploring the resource nexus between forest-based land restoration and food security: the case of the African great Green Wall initiative countries. Land Use Policy151:107499. doi: 10.1016/j.landusepol.2025.107499
42
Su L. F. Qiu H. G. Liu H. F . (2024). Effect and mechanisms of alternative livelihood options for improving herder engagement with ecological compensation policy: a study of outcomes under China's grassland ecological compensation policy. Acta Pratacult. Sin.33, 29–46. doi: 10.11686/cyxb2023345
43
Sun W. Fan R. (2017). Reassessing the Institutional Wage Premium in China in Recent Years: An empirical analysis based on CFPS data. Econ. Perspect.5, 89–101.
44
Sun D. Yang X. Qiu H. (2022). Off-farm work and rural residential energy transition: a farm-household model and empirical evidence from China. China Agric. Econ. Rev.14, 816–831. doi: 10.1108/CAER-09-2021-0188
45
Tan S. (2020). Impacts and mechanisms of grazing institutional transitions on grassland degradation. Issues Agric. Econ.2, 115–125. doi: 10.13246/j.cnki.iae.2020.02.012
46
Tan Z. Zhang Q. Tan S. (2014). Study on implementation of ecological premium policy and herder's preferences in typical grazing areas. Ecol. Econ.30, 145–149+159. Available online at: https://stjj.cbpt.cnki.net/portal/journal/portal/client/paper/1e811edff489f7be6921c3567eb0d7dd
47
Tian C. Li M. (2014). The impact of land market development on non-agricultural labor employment: based on the experience of Zhejiang, Hubei and Shaanxi. J. Agrotech. Econ.8, 11–24. doi: 10.13246/j.cnki.jae.2014.08.002
48
Tian M. Wu Y. (2024). E-commerce participation, subjective norms and grassland utilization pressure: an empirical evidence of herdsmen in Inner Mongolia, China. Agriculture14:690. doi: 10.3390/agriculture14050690
49
Wang X. Liu H. Zhao Y. (2021). Effectiveness measurement of green finance reform and innovation pilot zone. J. Quant. Tech. Econ.38, 107–127. doi: 10.13653/j.cnki.jqte.2021.10.006
50
Wang W. Wang S. Liu M. (2024). The livestock reduction effect of off-farm employment. Empirical evidence from pastoral area. J. Agrotech. Econ.5, 25–42. doi: 10.13246/j.cnki.jae.20230217.001
51
Wang D. Wang Z. B. Zhao X. F. (2018). Effect of grassland ecological protection subsidy policy on herdsmen's production decision-making behavior—take Qinghai province as an example. Arid Land Resour. Environ.32, 70–76. doi: 10.13448/j.cnki.jalre.2018.075
52
Wang J. Xin L. Wang Y. (2020). How farmers' non-agricultural employment affects rural land circulation in China?J. Geogr. Sci.30, 378–400. doi: 10.1007/s11442-020-1733-8
53
Wang T. Zhou Y. Hu H. (2005). "Part-time effect" and "income effect" in the process of farmers' part-time employment. Jianghai Acad. J.3, 70–75. Available online at: http://www.jhxk.cn/WKG/WebPublication/paperDigest.aspx?paperID=7438d53e-7cc1-4234-9547-8110f6d75ff9#
54
Wen Z. Hou J. Zhang L. (2005). A comparison of moderator and mediator and their applications. Acta Psychol. Sin.2, 268–274. Available online at: https://journal.psych.ac.cn/xlxb/CN/Y2005/V37/I02/268
55
Wen H. Jiang L. (2024). Promoting sustainable development in less developed regions: an empirical study of old revolutionary base areas in China. Environ. Dev. Sustain.26, 12283–12308. doi: 10.1007/s10668-023-03786-w
56
Wu G. L. Cheng Z. Alatalo J. M. Zhao J. Liu Y. (2021). Climate warming consistently reduces grassland ecosystem productivity. Earth's Future9, 1–14. doi: 10.1029/2020EF001837
57
Wu X. Wang S. Fu B. Zhao Y. Wei Y. (2019). Pathways from payments for ecosystem services program to socioeconomic outcomes. Ecosystem Serv.39:101005. doi: 10.1016/j.ecoser.2019.101005
58
Wuepper D. Bukchin-Peles S. Just D. Zilberman D. (2023). Behavioral agricultural economics. Appl. Econ. Perspect. Policy45, 2094–2105. doi: 10.1002/aepp.13343
59
Wunder S. (2015). Revisiting the concept of payments for environmental services. Ecol. Econ.117, 234–243. doi: 10.1016/j.ecolecon.2014.08.016
60
Xie X. Li X. Zhao M. (2018). How does capital endowment affect herdsman to reduce livestock? An empirical analysis based on 372 herdsmen in Inner Mongolia. Resour. Sci.40, 1730–1741. doi: 10.18402/resci.2018.09.04
61
Xie L. Zhai Q. Lu H. (2018). Supervision mechanism in operation of farmland rotation fallow system in China. J. Agro-For. Econ. Manag.17, 455–462. doi: 10.16195/j.cnki.cn36-1328/f.2018.04.53
62
Yan L. Zhou G. Zhang F. (2013). Effects of different grazing intensities on grassland production in China: a meta-analysis. PLoS One8:e81466. doi: 10.1371/journal.pone.0081466
63
Yang J. Chen Q. Cui X. (2024). Livelihood transformation of farmers and herdsmen in the agro-pastoral ecotone from the perspective of ecological protection: a case study of the Tianzhu Tibetan Autonomous County, China. Environ. Dev. Sustain, 1–25. doi: 10.1007/s10668-024-04973-z
64
Yin Y. Hou Y. Langford C. Bai H. Hou X. (2018). Herder stocking rate and household income under the grassland ecological protection award policy in northern China. Land Use Policy82, 120–129. doi: 10.1016/j.landusepol.2018.11.037
65
Yin R. Liu H. Liu C. Lu G. (2018). Herdsmen's decisions to participate in China's sloping land conversion program and reallocate their labour times: is there endogeneity bias?Ecol. Econ.145, 380–390. doi: 10.1016/j.ecolecon.2017.11.020
66
Yu Y. Wu Y. Wang P. Zhang Y. Yang L. E. Cheng X. et al . (2021). Grassland subsidies increase the number of livestock on the Tibetan plateau: why does the "payment for ecosystem services" policy have the opposite outcome?Sustainability13:6208. doi: 10.3390/su13116208
67
Zhang J. Brown C. Qiao G. Zhang B. (2019). Effect of eco-compensation schemes on household income structures and herder satisfaction: lessons from the grassland ecosystem subsidy and award scheme in Inner Mongolia. Ecol. Econ.159, 46–53. doi: 10.1016/j.ecolecon.2019.01.006
68
Zhang R. Tan S. (2022). The livestock reduction effect of the second-round grassland ecological compensation policy and its implication for the new-round policy implementation: an analysis based on microscopic time-series tracking data in Inner Mongolia pastoral areas. Chin. Rural Econ.5, 55–71. Available online at: https://zgncjj.ajcass.com/Magazine/Show/83096
69
Zhang H. Xiao R. Luo Y. (2018). The effects of pasture ecological reward and compensation on farmers income: evaluation of policy effect of the new round of pasture ecological reward and compensation. Public Fin. Res.12, 72–83. doi: 10.19477/j.cnki.11-1077/f.2018.12.007
70
Zhang R. Yeh E. T. Tan S. (2021). Marketization induced overgrazing: the political ecology of neoliberal pastoral policies in Inner Mongolia. J. Rural. Stud.86, 309–317. doi: 10.1016/j.jrurstud.2021.06.008
71
Zhang Z. Zhang X. (2015). Study on the scale management of herd household grassland under ecological constraints. J. Agrotech. Econ.6, 82–90. doi: 10.13246/j.cnki.jae.2015.06.009
72
Zhang Z. Zhao Y. Lin H. Li Y. Fu J. Wang Y. et al . (2023). Comprehensive analysis of grazing intensity impacts alpine grasslands across the Qinghai-Tibetan plateau: a meta-analysis. Front. Plant Sci.13:1083709. doi: 10.3389/fpls.2022.1083709
73
Zhou L. Rao F. Ma X. (2017). The effects of off-farm employment type on arable land transfer in hilly areas of Jiangxi. Resour. Sci.39, 209–219. doi: 10.18402/resci.2017.02.04
74
Zhou S. Zhao K. Zhang R. (2019). Impacts of cost-benefit,policy recognition on farmers and herdsmen’s satisfaction with the subsidy policy of banning grazing. Acta Agrestia Sinica.27, 736–744. doi: 10.11733/ J.issn, 1007-0435.2019.03.028
75
Zhou S. Sun P. Sun R. (2022). Livelihood transition of farmers and herders and its effects under the background of grassland ecological compensation. J. Arid Land Resour. Environ.36, 62–69. doi: 10.13448/j.cnki.jalre.2022.120
76
Zhou S. Zhao K. (2019). How does the grassland ecological compensation policy affect farmers and herdsmen's behavior of reducing livestock: an analysis based on the regulatory effect of nonagricultural and pastoral employment. Issues Agric. Econ.11, 108–121. doi: 10.13246/j.cnki.iae.2019.11.009
77
Zhou J. Zhong H. Hu W. Qiao G. (2022). Substitution versus wealth: dual effects of non-pastoral income on livestock herd size. World Dev.151:105749. doi: 10.1016/j.worlddev.2021.105749
Summary
Keywords
grassland ecological compensation policy (GECP), overgrazing, non-pastoral employment, difference-in-differences model (DID), farmer model
Citation
Ouyang W, Ju F, Han J, Gai Z and Zhang B (2025) The impact of grassland ecological compensation policy on overgrazing behavior of herdsmen with non-pastoral employment: evidence from Inner Mongolia, China. Front. Sustain. Food Syst. 9:1605850. doi: 10.3389/fsufs.2025.1605850
Received
04 April 2025
Accepted
23 June 2025
Published
08 July 2025
Volume
9 - 2025
Edited by
Lingli Qing, Guangzhou College of Commerce, China
Reviewed by
Dongqing Li, Beijing Forestry University, China
Zhuoya Ma, Beijing Forestry University, China
Updates
Copyright
© 2025 Ouyang, Ju, Han, Gai and Zhang.
This is an open-access article distributed under the terms of the Creative Commons Attribution License (CC BY). The use, distribution or reproduction in other forums is permitted, provided the original author(s) and the copyright owner(s) are credited and that the original publication in this journal is cited, in accordance with accepted academic practice. No use, distribution or reproduction is permitted which does not comply with these terms.
*Correspondence: Zhiyi Gai, gaizhiyi@126.comBao Zhang, zhangbao108@126.com
Disclaimer
All claims expressed in this article are solely those of the authors and do not necessarily represent those of their affiliated organizations, or those of the publisher, the editors and the reviewers. Any product that may be evaluated in this article or claim that may be made by its manufacturer is not guaranteed or endorsed by the publisher.