Abstract
Introduction:
This study focuses on the factors influencing the intercultural adaptation stress and strategies of students in the Sino-American Joint Training Dual Degree Program.
Methods:
A total number of 400 questionnaires were distributed to Chinese students who participating in the Program and the 355 responded. Motivation and Expectation Scale, Acculturative Stress Scale for International Students and The Intercultural Adaptation Strategies Scale were adopted to measure variables. Regression test, one-way Analysis of Variance (ANOVA) and Structural Equation Model (SEM) were applied to analyze the survey data.
Results:
The results revealed that the number of local friends, the length of stay in the US, the motivation to study abroad, and the expectation to study abroad have a negative influence on the intercultural adaptation stress of the students. The greater the number of local friends, the longer the length of stay of study abroad, the stronger the motivation and expectation to study abroad, their intercultural adaptation strategies favor integration and assimilation.
Discussion:
Based on the findings, this study examines which teaching and learning management methods Chinese institutions should apply to help students reduce the negative effects of intercultural adaptation stress and to choose intercultural adaptation strategies for integration and assimilation when undertaking teaching and learning activities for the Sino-American Joint Training Dual Degree Program.
Introduction
Intercultural adaptation is a continuing process of interaction between two cultural beings (Yiping and Guo-Ming, 2019), refers to the degree of personal adaptation, psychological comfort, and familiarity with different aspects of cultural differences in the host country (Black and Stephens, 1989; Harrison et al., 2004), and allows individuals to modify their behavior in a way that will facilitate successful intercultural communication. Internationalization is currently an inevitable trend in the development of higher education, and will be a common concept in higher education around the globe. Over the past few decades in China, the internationalization of Chinese higher education has achieved a high priority. There are currently three main forms of internationalization of higher education in China: study abroad, integration of international curricula into university teaching, and collaboration with overseas institutions to provide international programs (Rui, 2014).
The Sino-American 1 + 2 + 1 joint training dual degree program (“Program”) is a new type of mutual exchange and cooperation program between China and the US in the higher education sector under the cooperation and joint management of the China Education Association for International Exchange (CEAIE), China Center for International Education Exchange (CCIEE), and American Association of State Colleges and Universities (AASCU). It is based on the mutual recognition of academic credits and degrees between Chinese and American institutions of higher education, with both China and the US undertaking specific teaching tasks.
Students enrolled in the program are expected to complete their university studies on a “dual campus” model, that is, at both the Chinese and the American universities. Chinese students participating in the program will live an intriguing and adventurous student life in the US, but will also face language difficulties, difficulty adapting to new life, and academic stress caused by the differences in educational management models of the US and China. When two or more groups of people come into contact, problems such as identification and recognition of difference will arise, especially when students participating in the program come to the US, where they have to grapple with the relationship between Chinese and American cultures, that is, the intercultural adaptation (Lauring, 2008).
This study discusses the intercultural adaptation stress and the intercultural adaptation strategies of the students of the program and their influencing factors. The independent variable are divided into objective factors and subjective factors, the number of local friends and length of stay in US are objective factors, while motivation and expectation of study abroad are subjective factors. Dependent variables are intercultural adaptation stress and intercultural adaptation strategies. This study also explores which teaching and learning management methods the Chinese institutions should apply when undertaking the university’s teaching activities in the first year of the program to help students reduce the negative effects of intercultural adaptation.
Relevant studies and hypotheses
Foreign studies first introduced acculturation rather than intercultural adaptation, acculturation is a concept referring to the change in cultural patterns of two culturally different groups in their constant contact. The process of psychological changes in individuals during intercultural adaptation includes emotional acculturation, behavioral acculturation, and cognitive acculturation (Berry, 1997). The intercultural adaptation features a richer connotation than acculturation. It is a dynamic process in which communicative individuals establish or re-establish relatively stable, mutually beneficial, and fully functioning relationships with new, unknown, or changed cultural environments by reorienting themselves to these environments (Yueqin, 2013). The field of research on intercultural adaptation covers, among other things, the intercultural adaptation cycle, adaptation strategies, identity, and social relationships (Fread, 2014). The most studied topics include intercultural adaptation stress and intercultural adaptation strategies.
With intercultural adaptation comes intercultural adaptation stress. It is a significant deterioration of the overall health of an individual, which includes physical, psychological, and social aspects, all of which are related to the intercultural adaptation process (Poyrazli et al., 2004). The change in the cultural environment makes the intercultural adaptation stress usually manifested as, among others, stress when entering an unknown environment, stress when learning a new language, stress when being separated from family and friends, and stress when integrating new values (Yu et al., 2014; Castillo et al., 2015).
Western researchers have proposed a number of different theories and models of intercultural adaptation strategies, with Berry’s two-dimensional intercultural adaptation strategy model being the most popular (Smokowski et al., 2008). In this theoretical model, according to the adapters’ views of the home culture and the dominant group culture, intercultural adaptation strategies are divided into integration, assimilation, separation, and marginalization. The separation and marginalization strategies tend to preserve only the culture and identity of the home country, whereas the integration and assimilation strategies tend to communicate with other groups (Berry, 1997). Tan (2014) found a discrepancy between ideal intercultural viewpoints and the actual application of intercultural strategies by international students in Chinese-foreign cooperative educational programs in which there is greater use of the separation strategy. They use different strategies to manage intercultural stress in different phases of intercultural adaptation, manifesting contextuality, flexibility, and diversity. Chen (2016) revealed that international students who chose integration and assimilation adaptation strategies had better levels of intercultural adaptation than those who chose separation and marginalization strategies.
Objective factors influencing intercultural adaptation stress and intercultural adaptation strategies
Social support has always been considered an important tool in intercultural adaptation research and a critical factor in regulating psychological health. As the most fundamental element of communication, social support is deeply embedded in the structure of social relationships (Albrecht and Goldsmith, 2003). In particular, individuals suffering from intercultural adaptation stress often exhibit symptoms of anxiety and depression if they lack an effective social support system (Hovey and Magaña, 2002). In a study by Poyrazli et al. (2004) on the intercultural adaptation of international students in the US, social support was found to be an important variable in the intercultural adaptation stress of international students (Poyrazli et al., 2004). In a study by He and An (2019) on the intercultural adaptation of Chinese expatriate managers, the lack of local friends and social stress are the most serious intercultural adaptation problems (He and An, 2019). Yeh and Inose (2003) found that international students who are more satisfied with their social support network experience less intercultural adaptation stress (Yeh and Inose, 2003). The above-mentioned results suggest that interpersonal relationships play a significant role in reducing stress during intercultural adaptation. Those who travel and live abroad are often far from their families, relatives, and friends. Since traditional social networks at home do not provide them with immediate social support, they need to find new resources and establish new social relationships. In this study, the number of local friends is used as an important indicator to measure social support, proposing the hypotheses as follows:
H1: The number of local friends has a negative effect on the intercultural adaptation stress.
H2: The higher the number of local friends, the more the intercultural adaptation strategies favor integration and assimilation.
With regard to the temporal dimension, western scholars have so far put forward several well-established theories and models of the phases of intercultural adaptation. Lysgaand’s U-curve model suggests that the process of intercultural adaptation is presented as a U-curve (from high to low and then back to high), with an initial adaptation phase, a crisis phase, and a re-adaptation phase (Lysgaand, 1955). Obeg’s culture shock model describes the culture shock experienced by intercultural adapters as a process that comprises four phases including a honeymoon phase, a crisis phase, a recovery phase, and an adaptation phase (Oberg, 1960). Gullahorn’s W-curve suggests that the process of intercultural adaptation is broadly categorized into six phases, including a honeymoon phase, a crisis phase, a recovery phase, an adaptation phase, a reverse culture shock phase, and a re-socialization phase (Gullahorn and Gullahorn, 1963). The study by Wei et al. (2007) regarded the length of stay of studying abroad as a concept similar to the degree of intercultural adaptation. The longer the duration of an overseas study, the higher the degree of intercultural adaptation and the lower the intercultural adaptation stress (Wei et al., 2007). The above-mentioned research suggest that the length of stay abroad is an important factor influencing intercultural adaptation. This manuscript has therefore proposed the following hypotheses.
H3: The length of stay in the US has a negative effect on intercultural adaptation stress.
H4: The longer the length of stay in the US, the more the intercultural adaptation strategies favor integration and assimilation.
Subjective factors influencing intercultural adaptation stress and intercultural adaptation strategies
Motivation and expectation can act as driving forces of different importance and nature for human behavior. Regarding the subjective factors influencing intercultural adaptation, Anderson et al. (2006) integrated various aspects of previous research on intercultural adaptation and viewed expectation and motivation as forces that motivate people who live and travel abroad to learn to adapt to a new culture. Wu (2014) conducted questionnaires and extensive interviews with 169 British students from Mainland China showed that experiencing different cultures and lifestyles is their greatest motivation to study abroad (Wu, 2014). The different cultures of the countries of destination to study abroad also influence the motivation and expectation of international students (Sánchez et al., 2006; Salisbury et al., 2009). In Tan (2014) study, a comparison of the expectation of students planning to go abroad with those who have already gone abroad revealed that the expectation of students who have already gone abroad were lower than those of students who plan to go abroad, and that these discrepancies could affect their intercultural adaptation abilities (Tan, 2014). The above-mentioned studies suggest that motivation and expectation to study abroad may have an impact on intercultural adaptation, so this study has proposed the following hypotheses:
H5: The motivation to study abroad has a negative impact on intercultural adaptation stress.
H6: The expectation to study abroad has a negative impact on intercultural adaptation stress.
H7: The higher the motivation to study abroad, the more the intercultural adaptation strategies favor integration and assimilation.
H8: The higher the expectation to study abroad, the more the intercultural adaptation strategies favor integration and assimilation.
Research methods
Samples and date collection
The researcher is the program coordinator and the sample for this study was convenience selected from Chinese students who participated in the joint training dual degree program in the US. After uploading the questionnaire to an online questionnaire platform, the researcher forwarded the link to the questionnaire by email to Chinese students who had already gone to the US, inviting them to fill out the questionnaire. A cover letter was included on the first page of the questionnaire to explain the purpose of the study and to ensure that the questionnaire was anonymous and that the data were used for research purposes only. Ask the permission of participant before release questionnaire, and to ensure the validity of the data, a time limit was set for the online questionnaire. The questionnaire would be automatically closed after half an hour and could not be answered repeatedly. To ensure the response rate of the questionnaire, a lucky draw will be set up at the end of the questionnaire with prizes ranging from 1 to 10 Chinese Yuan (RMB) telephone recharge codes to motivate students to complete the questions.
Used G*Power software to perform sample size estimation, and it showed the minimum sample size required for this study was 160, however, it was usually recommended to collect 40–50% more than the minimum sample size (Salkind, 2010), so in this study, 400 questionnaires were distributed and a total of 355 questionnaires were returned with a return rate of 83.7%. Of 355 respondents, 165 (46.5%) are male and 190 (53.5%) are female, their age is mainly between 18 and 26 (96.9%), and their highest level of education is mainly undergraduate (83.7%). 113 (31.8%) of the students said they would return to work in China after graduation, 161 (45.4%) would continue their studies abroad, and 81 (22.8%) said they had yet to consider their future plans.
Research tools
The main research method used in this study is the questionnaire, and the questionnaire was reviewed in advance by two psychology professors to avoid semantic differences and discrimination. The questionnaire consists of four parts, the first part consists of information including age, gender, length of stay in the US, and the number of local friends of the students participating in the program. The second part is the motivation and expectation to study abroad, referring to the motivation and expectation scale designed by Tan (2014). In order to investigate the intercultural adaptation of students, the third and fourth parts of the questionnaire are the Acculturative Stress Scale for International Students (ASSIS) and the Intercultural Adaptation Strategies Scale. One of the scales, ASSIS, developed by Sandhu and Asrabadi (1994), is widely used to measure intercultural adaptation stress in international students and to assess the stress and prejudice that subjects experience in intercultural communication. It is representative in the research of intercultural adaptation stress. The Intercultural Adaptation Strategies Scale, revised by Berry et al. (1987), consists of 20 items. Four strategies of intercultural adaptation are listed according to the different opinions of individuals toward different cultural contacts. Due to the polarization of these four strategies, the separation and marginalization strategies are inversely evaluated when calculating the total score. A higher total score for the intercultural adaptation strategy means a greater preference for integration and assimilation strategies. All of the above scales are scored on the five-point Likert scale (1 = strongly disagree, 2 = disagree, 3 = undecided, 4 = agree, 5 = strongly agree).
The motivation and expectation to study abroad, the intercultural adaptation stress, and the intercultural adaptation strategies were tested for reliability. The reliability test and scale validity test are shown in Table 1 and Table 2. The scale for the motivation and expectation to study abroad contains 18 items, with the Cronbach’s α being 0.933; the ASSIS contains 36 items, with the Cronbach’s α being 0.941; the Intercultural Adaptation Strategies Scale contains 20 items, with the Cronbach’s α being 0.0908. The Cronbach’s α coefficients for the above scales are all greater than 0.8, which indicates high reliability, internal consistency, and stability of the scales. The Kaiser-Meyer-Olkin (KMO) values of the selected scales in this manuscript are 0.937 for the motivation and expectation to study abroad, 0.921 for the intercultural adaptation pressure, and 0.904 for intercultural adaptation strategies, which are significantly greater than the standard 0.70. They have large scores on Bartlett’s test of sphericity, with the Sig value being 0.000. This indicates that the above-mentioned scales have good construct validity.
TABLE 1
| Scale | Item | Cronbach’s alpha |
| Motivation and expectation of study abroad | 18 | 0.933 |
| Intercultural adaptation stress | 36 | 0.941 |
| Intercultural adaptation strategies | 20 | 0.908 |
Reliability test.
TABLE 2
| Scale | Kaiser-Meyer-Olkin (KMO) | Bartlett’s sphericity test |
||
| Approximate chi-square | df | Sig. | ||
| Motivation and expectation of study abroad | 0.937 | 4,041.861 | 153.000 | 0.000 |
| Intercultural adaptation stress | 0.921 | 8,132.767 | 630.000 | 0.000 |
| Intercultural adaptation strategies | 0.904 | 3,528.208 | 190.000 | 0.000 |
Scale validity test.
Results
The questionnaire data were entered into the SPSS 20.0 software for statistical analysis, where the data were processed and analyzed using, among other methods, one-way ANOVA and regression analysis, with p < 0.05 representing statistical significance. The pathway analysis of the structural equation model (SEM) was performed with the AMOS 21.0 software, and a Critical Ratio (CR) value greater than or equal to 1.96 is generally regarded as an indication of a significant difference at the 0.05 level of significance.
Influence of the number of local friends and length of stay in the US on intercultural adaptation stress
Dependencies between variables are analyzed by means of regression analysis. The results of the regression analysis, in which the number of local friends and length of stay in the US are used as the independent variables and the intercultural adaptation stress as the dependent variable, are shown in Table 3 and Table 4.
TABLE 3
| Independent variable | B | Std. error | Beta | t | P |
| (Constant) | 2.799 | 0.094 | 29.814 | 0.000 | |
| Number of local friends | –0.113 | 0.033 | −0.182 | –3.473 | 0.001* |
| R 2 | 0.033 | ||||
| F | 12.058 (sig = 0.000) | ||||
Regression test of the number of local friends on intercultural adaptation stress.
*p < 0.05.
TABLE 4
| Independent variable | B | Std. error | Beta | t | p |
| (Constant) | 2.750 | 0.113 | 24.396 | 0.000 | |
| Length of stay in the US | –0.078 | 0.032 | −0.126 | –2.394 | 0.017* |
| R 2 | 0.033 | ||||
| F | 12.058 (sig = 0.000) | ||||
Regression test of the length of stay in the US on intercultural adaptation stress.
*p < 0.05.
The standardized regression coefficient for the number of local friends on the intercultural adaptation stress in the model is −0.182 (t = −3.473, p = 0.001), which indicates a significantly negative effect of the number of local friends on intercultural adaptation stress.
The standardized regression coefficient for the length of stay in the US on the intercultural adaptation stress in the model was −0.126 (t = −2.394, p = 0.017), which indicates a significantly negative effect of the length of stay in the US on intercultural adaptation stress.
Influence of the number of local friends and the length of stay in the US on intercultural adaptation strategies
A one-way ANOVA was performed to compare the scores of the different numbers of local friends and the length of stay in the US on the Intercultural Adaptation Strategies Scale.
The F-value of 4.510 and the P-value of less than 0.05 on the total score on the Intercultural Adaptation Strategies Scale for different numbers of local friends indicate significant differences in the different numbers of local friends in intercultural adaptation strategies (Table 5). When comparing the mean scores of different numbers of local friends in the total score of the intercultural adaptation strategies, it can be found that the greater the number of local friends, the more the intercultural adaptation strategies favor integration and assimilation.
TABLE 5
| Number of local friends (people) | M ± SD | F | P | Length of stay in the US (months) | M ± SD | F | P |
| 0 | 12.26 (3.20) | 4.510* | 0.004 | <6 | 13.65 (3.02) | 3.958* | 0.004 |
| 1–3 | 13.85 (2.62) | 6–12 | 13.51 (2.78) | ||||
| 4–6 | 14.27 (2.54) | 12–24 | 13.62 (2.70) | ||||
| >7 | 14.46 (2.41) | 24–36 | 14.25 (2.46) | ||||
| >36 | 15.73 (1.88) |
A difference test of the number of local friends and the length of stay in the US on intercultural adaptation strategies.
*p < 0.05.
The F-value of 3.958 and the P-value of less than 0.05 on the total score of the Intercultural Adaptation Strategies Scale for different lengths of stay in the US indicate significant differences in different lengths of stay in the US in intercultural adaptation strategies. When comparing the mean scores of different lengths of stay in the US in the total score of intercultural adjustment strategies, it can be seen that the longer the length of stay in the US, the more the intercultural adaptation strategies favor integration and assimilation.
A post hoc test in Table 6 and Table 7 reveals that the difference between the number of local friends with more than seven and no local friends is significant in each strategy of intercultural adaptation, and the difference between the number of local friends with 1–3 is significant in the strategy of integration. The difference between the number of local friends 4–6 and no local friends is significant in integration, assimilation and separation strategies, and not significant in marginalization strategy. The difference between the number of local friends 1–3 and no local friends is significant for the assimilation strategy and not significant for the other intercultural adaptation strategies.
TABLE 6
| Number of local friends (people) | 1–3 | 4–6 | >7 | |
| Integration | 0 | –0.223 | −0.454* | −0.471* |
| 1–3 | −0.230* | −0.247* | ||
| 4–6 | –0.016 | |||
| Assimilation | 0 | −0.540* | −0.662* | −0.736* |
| 1–3 | –0.121 | –0.196 | ||
| 4–6 | –0.074 | |||
| Separation | 0 | –0.386 | −0.431* | −0.474* |
| 1–3 | –0.044 | –0.087 | ||
| 4–6 | –0.043 | |||
| Marginalization | 0 | –0.439 | –0.457 | −0.517* |
| 1–3 | –0.018 | –0.078 | ||
| 4–6 | –0.060 |
Post hoc of the number of local friends on intercultural adaptation strategies.
*p < 0.05.
TABLE 7
| Length of stay in the US (months) | 6–12 | 12–24 | 24–36 | >36 | |
| Integration | <6 | 0.178 | 0.164 | 0.009 | –0.471 |
| 6–12 | –0.014 | –0.168 | −0.649* | ||
| 12–24 | –0.154 | −0.635* | |||
| 24–36 | −0.480* | ||||
| Assimilation | <6 | –0.362 | –0.495 | −0.678* | −1.051* |
| 6–12 | –0.133 | −0.316* | −0.689* | ||
| 12–24 | –0.182 | −0.555* | |||
| 24–36 | –0.372 | ||||
| Separation | <6 | –0.050 | –0.008 | –0.058 | –0.509 |
| 6–12 | 0.042 | –0.008 | −0.458* | ||
| 12–24 | –0.050 | −0.501* | |||
| 24–36 | −0.450* | ||||
| Marginalization | <6 | 0.369 | 0.367 | 0.127 | –0.045 |
| 6–12 | –0.001 | –0.241 | –0.414 | ||
| 12–24 | −0.240* | –0.413 | |||
| 24–36 | –0.173 |
Post hoc of length of stay in the US on intercultural adaptation strategies.
*p < 0.05.
Length of stay in the US greater than 36 months differed significantly from 6 to 12, 12–24, and 24–36 months in the selection of the integration strategy and the separation strategy, and differed significantly from less than 6, 6–12, and 12–24 months in the selection of the assimilation strategy. Length of stay in the US 24–36 months differed significantly from less than 6 and 6–12 months in the choice of the assimilation strategy and significantly differed from 12 to 24 months in the selection of the marginalization strategy.
Relationship between the motivation and expectation to study abroad and the intercultural adaptation stress
Fit test of the structural equation model
After the pre-formation of the model parameters estimation, the results are shown in Figure 1.
FIGURE 1

Results of the operation of the structural equation model (SEM) diagram.
The model operation fit indicators show that the fit indicators are x2/df = 2.362, which is less than 3; Goodness of Fit Index (GFI) = 0.879 and Adjust Goodness of Fit Index (AGFI) = 0.852, which are greater than 0.8; IFI = 0.924, Tucker-lewis Index (TLI) = 0.915, and Comparative Fit Index (CFI) = 0.923, which are greater than 0.9; Residual Mean Square Error of Approximation (RMSEA) = 0.062. Compared to the fit criteria in the table, the fit indicators of the model have met the requirements. Therefore, the path of the model was analyzed.
Pathway analysis
In this study, the AMOS 21.0 software was used for the path analysis of the SEM, which resulted in the path coefficient values and CR values of the SEM. The standardized regression coefficients and variance parameter estimated for the SEM of this study are shown in the table.
Relationship hypothesis test
The path coefficient of motivation to study abroad on the intercultural adaptation stress is −0.257, with the CR value being −6.707, corresponding to a significance P value less than 0.001. Hypothesis five applies, according to which the motivation to study abroad has a significantly negative effect on intercultural adaptation stress. In other words, the stronger the motivation to study abroad, the lower the intercultural adaptation stress experienced.
The path coefficient of the expectation to study abroad on the intercultural adaptation stress is −0.243, with the CR value of −5.799, corresponding to a significance P value less than 0.001. Hypothesis six applies, according to which the expectation to study abroad has a significantly negative effect on intercultural adaptation stress. In other words, the stronger the expectation to study abroad, the lower the intercultural adaptation stress experienced.
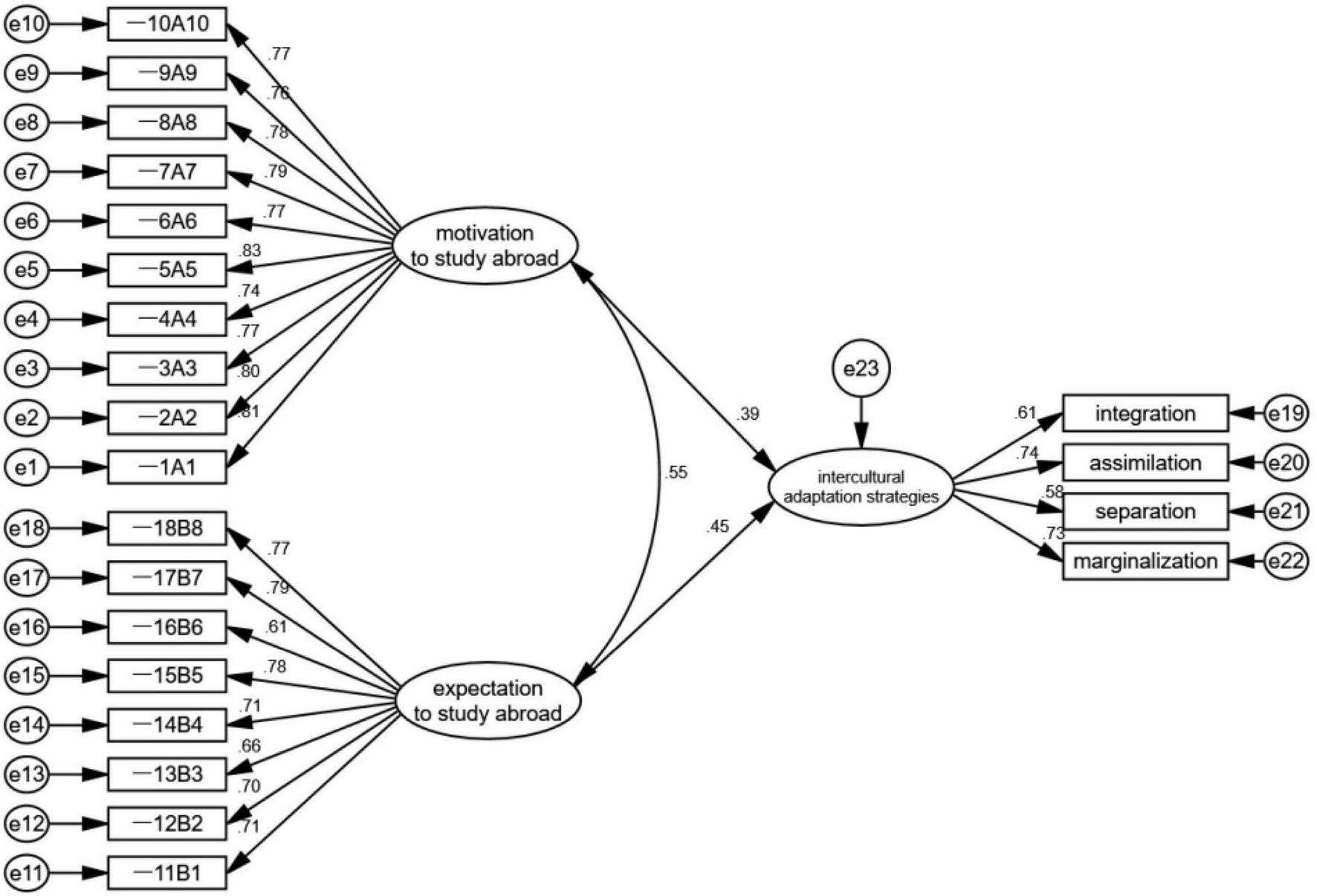
Influence of motivation and expectation to study abroad on the intercultural adaptation strategies
Fit test of the structural equation model
After performing the model parameters estimation, the results are shown in Figure 2.
FIGURE 2

Results of the structural equation modeling of the motivation to study abroad, the expectation to study abroad, and the intercultural adaptation strategies.
The model operation fit indicators show that the fit indicators are x2/df = 2.668, which is less than 3; GFI = 0.879 and AGFI = 0.851, which are greater than 0.8; Incremental Fit Index (IFI) = 0.926, TLI = 0.916, and CFI = 0.925, which are greater than 0.9; RMSEA = 0.069. Compared to the fit criteria in the table, the fit indicators of the model have met the requirements. Therefore, the path of the model was analyzed.
Pathway analysis
The path analysis of the SEM was performed with the AMOS 21.0 software. The standardized regression coefficients and variance parameter estimated for this SEM are shown in the table.
Relationship hypothesis test
The path coefficient of the motivation to study abroad on the intercultural adaptation strategies is 0.221, with the CR value of 5.808, corresponding to a significance P value less than 0.001. Hypothesis seven applies, according to which the motivation to study abroad has a significantly positive effect on the intercultural adaptation strategies. In other words, the higher the motivation to study abroad, the more the intercultural adaptation strategies favor integration and assimilation.
The path coefficient of the expectation to study abroad on the intercultural adaptation strategies was 0.277, with the CR value of 6.169, corresponding to a significance P value less than 0.001. Hypothesis eight is true, holding that the expectation to study abroad has a significantly positive effect on the intercultural adaptation strategies. In other words, the higher the expectation to study abroad, the more intercultural adaptation strategies favor integration and assimilation.
Discussion
This manuscript aims to enhance our knowledge of the individual determinant of intercultural adaptation stress and intercultural adaptation strategies among Chinese students who participated in the Sino-American joint training dual degree program. Results in this research indicate that objective factors like the number of local friends, length of stay in the US, and subjective factors of motivation and expectation of studying abroad negatively affect intercultural adaptation stress. And base on the objective factors, the more local friends they have and the longer they stay in the US, the intercultural adaptation strategies tend to integration and assimilation. From the perspective of subjective factors, it can be found that the stronger the motivation and expectation to study abroad, their intercultural adaptation strategies favor integration and assimilation. In general, the findings of the present study consistent with the results of the prior study (Poyrazli et al., 2004; Tan, 2014).
The significant negative relationship found between number of local friends and intercultural adaptation stress is as expected. Intercultural adaptation stress is defined as a distressing psychological response to any unfamiliar cultural situation, and a considerable corpus of research on the international student population has continuously demonstrated that the success of the students’ adaptation is significantly influenced by their perception of social support (Yeh and Inose, 2003). According to empirical research, obtaining social support from friends, classmates, or academic advisers boosts international students’ desire to seek counseling services and makes them feel more in control (Liu et al., 2020). This research further confirmed that as indicate of social support, number of friends is an essential dimension of intercultural adaptation stress among international students. Meanwhile, this research concluded that the duration of the sojourn was considered to be an essential factor influencing intercultural adaptation stress, and it was considered to be one of the main symptoms of cultural shock, so this research indirectly verified the influence of the time factor on cultural shock.
This study makes a major contribution to intercultural research by introducing subjective variables to measure the effect on intercultural adaptation stress, prior research has not shown the relationship between motivation and expectations of study aboard and intercultural adaptation strategy choice. This study finds that the higher the motivation and expectation of study aboard, the intercultural adaptation strategies more favor integration and assimilation strategies. The questionnaire shows that most of the program students’ motivation and expectation of studying abroad is to successfully obtain a degree and improve their English proficiency, which is also in line with the characteristics of the program. Social cognitive theory suggests that an individual’s motivation and goals will have an essential influence on his or her behavior and cognition. Therefore, such clear and explicit motivations and expectations for studying abroad are likely to have a profound impact on how program students deal with cultural differences between their home country and host country, and thus use more positive strategies to cope with intercultural adaptation. The results of this study also imply that the Chinese and US institutions involved in the program should help program students establish relatively positive motivation and expectations of studying abroad and make more efforts to develop their intercultural adaptation skills.
Practical implications
Development of intercultural awareness
Due to the uniqueness of the program, intercultural awareness needs to be developed throughout the program. Since students only have 1 year to attend courses at Chinese institutions after enrolling in the program, it is particularly important to develop intercultural awareness within a short period of 1 year. The Program’s coordinators, class teachers, and other teaching and learning administrators should inform students of the details of the program at the time of admission, and may invite CCIEE teachers to explain the program. They may also bring in teachers from the international office of the American partner institution to introduce the teaching and lifestyle of American colleges and universities during the orientation. This enables students to understand the overall picture of the program from the macro to the micro-level, so that they can build the right expectation and motivation to study abroad after 1 year.
Formulation of individual talent cultivation plans
Most Chinese institutions have formulated their own talent cultivation plans for the Sino-American 1-2-1 Experimental Class according to the specifics of the program. Based on the results of this study, it is recommended to adjust the ratio of liberal education courses to major courses in the curriculum, to include cultural courses in liberal education courses, and to align the curriculum with stronger intercultural adaptation skills. For example, courses on intercultural communication, intercultural business communication, UK and US cultures, and others are incorporated into liberal education courses to improve intercultural adaptation skills from a theoretical point of view.
Integration of teaching models
Classroom teaching, as the most fundamental activity of school education, is the basic form of talent development. Some Chinese institutions have adopted the co-teaching approach with American institutions, in which a major course is taught by both Chinese and American teachers, with the curriculum and teaching schedule being developed together to increase students’ contact with foreign teachers before going abroad and to adapt to the teaching style of American institutions in advance. At the same time, many teachers with backgrounds of studying abroad are hired for the Sino-American 1-2-1 Experimental Classes. Specialized courses of study are taught in a bilingual form, whereby the teaching methods come as close as possible to those of American institutions in order to reduce the intercultural adaptation pressure brought about by the dual campus study of the students.
Through early access to online courses offered by American institutions, intercultural exposure is achieved in the first year before students’ trip to the US. For example, during the pandemic, California State University (San Bernardino) opened free online English exchange courses for freshmen in the Sino-American 1-2-1 Experimental Class at Chinese institutions, where Chinese students are taught online in mixed classes with other international students after they have been grouped according to their English proficiencies. In this way, students in the Sino-American 1-2-1 Experimental Class will be able to get in touch with their international classmates in advance, increase the number of potential local friends they will have when they arrive in the US, and gradually try to communicate interculturally in their home country, thereby preparing them for intercultural adaptation in the US and reducing the intercultural adaptation stress.
Conclusion
A questionnaire survey and statistical analysis of the data found that the number of local friends, length of stay in the US, motivation to study abroad, and expectation to study abroad are important factors influencing intercultural adaptation stress and intercultural adaptation strategies of students participating in the program. The more friends the students can make with local American students and the more local friends they have, the better the students will be socially supported during their studies in the US. In addition, the longer they study in the US, the less intercultural stress they experience, and the more they favor integration and assimilation as intercultural adaptation strategies. The stronger the students’ motivation to study abroad and the expectation to study abroad, the less intercultural stress they will experience upon arrival in the US, and the more the intercultural adaptation strategies favor integration and assimilation.
Statements
Data availability statement
The original contributions presented in this study are included in the article/supplementary material, further inquiries can be directed to the corresponding author.
Author contributions
NN was responsible for reviewing articles, making suggestions for articles, and making changes to independent and dependent variables, etc. CY was responsible for data collection and data analysis. SP was responsible for reviewing the data analysis. All authors participated in writing and reviewing the article and approved the submitted version.
Funding
This research was funded by the grants from 2020 Gansu Soft Science Special: Intercultural organization management of foreign experts in universities in Gansu China (20CX9ZA054).
Conflict of interest
The authors declare that the research was conducted in the absence of any commercial or financial relationships that could be construed as a potential conflict of interest.
Publisher’s note
All claims expressed in this article are solely those of the authors and do not necessarily represent those of their affiliated organizations, or those of the publisher, the editors and the reviewers. Any product that may be evaluated in this article, or claim that may be made by its manufacturer, is not guaranteed or endorsed by the publisher.
References
1
Albrecht T. L. Goldsmith D. J. (2003). “Social support, social networks, and health,” in The Routledge Handbook of Health Communication, edsThompsonT. L.HarringtonN. G. (London: Routledge), 277–298.
2
Anderson P. H. Lawton L. Rexeisen R. J. Hubbard A. C. (2006). Short-term study abroad and intercultural sensitivity: A pilot study.Int. J. Intercult. Relat.30457–469. 10.1016/j.ijintrel.2005.10.004
3
Berry J. W. (1997). Immigration, acculturation, and adaptation.Appl. Psychol.465–34. 10.1111/j.1464-0597.1997.tb01087.x
4
Berry J. W. Kim U. Minde T. Mok D. (1987). Comparative studies of acculturative stress.Int. Migrat. Rev.21491–511. 10.1177/019791838702100303
5
Black J. S. Stephens G. K. (1989). The influence of the spouse on American expatriate adjustment and intent to stay in Pacific Rim overseas assignments.J. Manage.15529–544. 10.1177/014920638901500403
6
Castillo L. G. Cano M. A. Yoon M. Jung E. Brown E. J. Zamboanga B. L. et al (2015). Factor structure and factorial invariance of the Multidimensional Acculturative Stress Inventory.Psychol. Assess.27915–924. 10.1037/pas0000095
7
Chen X. (2016). A study on the relationship between cultural distance, cultural adaptation strategies and cultural adaptation among international students from “Belt and Road” countries. Doctoral dissertation.Hangzhou: Hangzhou Normal University.
8
Fread D. (2014). International Students’ Use of Social Networking Sites: A Study of Usage, Social Connectedness, and Acculturative Stress. Doctoral dissertation, Edwardsville, IL: Southern Illinois University at Edwardsville.
9
Gullahorn J. T. Gullahorn J. E. (1963). An extension of the U-Curve Hypothesis 1.J. Soc. Issues1933–47. 10.1111/j.1540-4560.1963.tb00447.x
10
Harrison D. A. Shaffer M. A. Bhaskar-Shrinivas P. (2004). “Going places: roads more and less traveled in research on expatriate experiences,” in Research in personnel and human resources management (Research in personnel and human resources management, Vol. 23ed.MartocchioJ. J. (Bingley: Emerald Group Publishing Limited), 199–247. 10.1016/S0742-7301(04)23005-5
11
He P.-T. An R. (2019). Cross-cultural adaptation stress and coping mechanisms of Chinese expatriate managers.Manage. Case Study Rev.12:19.
12
Hovey J. D. Magaña C. G. (2002). Exploring the mental health of Mexican migrant farm workers in the Midwest: Psychosocial predictors of psychological distress and suggestions for prevention and treatment.J. Psychol.136493–513. 10.1080/00223980209605546
13
Lauring J. (2008). Rethinking social identity theory in international encounters: Language use as a negotiated object for identity making.Int. J. Cross Cult. Manag.8343–361. 10.1177/1470595808096673
14
Liu H. Wong Y. J. Mitts N. G. Li P. F. J. Cheng J. (2020). A phenomenological study of east Asian international students’ experience of counseling.Int. J. Adv. Couns.42269–291. 10.1007/s10447-020-09399-6
15
Lysgaand S. (1955). Adjustment in a foreign society: Norwegian Fulbright grantees visiting the United States.Int. Soc. Sci. Bull.745–51.
16
Oberg K. (1960). Cultural shock: Adjustment to new cultural environments.Pract. Anthropol.4177–182. 10.1177/009182966000700405
17
Poyrazli S. Kavanaugh P. R. Baker A. Al-Timimi N. (2004). Social support and demographic correlates of acculturative stress in international students.J. College Couns.773–82. 10.1002/j.2161-1882.2004.tb00261.x
18
Rui Y. (2014). Globalization and Internationalization of Higher Education in China: An Overview. Spotlight on China: Chinese Education in the Globalized World.Netherlands: Sense Publishers, 35–49.
19
Salisbury M. H. Umbach P. D. Paulsen M. B. Pascarella E. T. (2009). Going global: Understanding the choice process of the intent to study abroad.Res. High. Educ.50119–143. 10.1007/s11162-008-9111-x
20
Salkind N. J. (2010). Encyclopedia of Research Design, Vol. 1. Thousand Oaks, CA: Sage.
21
Sánchez C. M. Fornerino M. Zhang M. (2006). Motivations and the intent to study abroad among US, French, and Chinese students.J. Teach. Int. Bus.1827–52. 10.1300/J066v18n01_03
22
Sandhu D. S. Asrabadi B. R. (1994). Development of an Acculturative Stress Scale for International Students: preliminary findings.Psychol. Rep.75(1 Pt 2), 435–448. 10.2466/pr0.1994.75.1.435
23
Smokowski P. R. Rose R. Bacallao M. L. (2008). Acculturation and Latino family processes: How cultural involvement, biculturalism, and acculturation gaps influence family dynamics.Family Relat.57295–308. 10.1111/j.1741-3729.2008.00501.x
24
Tan Y. (2014). A study on cross-cultural adaptation of students in Sino-foreign cooperative programs in higher education.Beijing: China Social Science Press.
25
Wei M. Heppner P. P. Mallen M. J. Ku T.-Y. Liao K. Y.-H. Wu T.-F. (2007). Acculturative stress, perfectionism, years in the United States, and depression among Chinese international students.J. Couns. Psychol.54:385. 10.1037/0022-0167.54.4.385
26
Wu Q. (2014). Motivations and decision-making processes of mainland Chinese students for undertaking master’s programs abroad.J. Stud. Int. Educ.18426–444. 10.1177/1028315313519823
27
Yeh C. J. Inose M. (2003). International students’ reported English fluency, social support satisfaction, and social connectedness as predictors of acculturative stress.Couns. Psychol. Quart.1615–28. 10.1080/0951507031000114058
28
Yiping M. A. Guo-Ming C. (2019). The impact of social media use motives on psychological and sociocultural adjustment of international students.Intercult. Commun. Stud.28:1.
29
Yu B. Chen X. Li S. Liu Y. Jacques-Tiura A. J. Yan H. (2014). Acculturative stress and influential factors among international students in China: A structural dynamic perspective.PLoS One9:e96322. 10.1371/journal.pone.0096322
30
Yueqin H. A. N. (2013). Research on fostering intercultural communication competence of foreign language learners.Cross Cult. Commun.95–12. 10.3968/j.ccc.1923670020130901.2890
Summary
Keywords
intercultural adaptation, intercultural adaptation stress, intercultural adaptation strategy, motivation and expectation, joint training dual degree programs
Citation
Yueyue C, Nordin NA and Panatik SA (2022) A study of intercultural adaptation in the Sino-American joint training dual degree programs. Front. Educ. 7:1036584. doi: 10.3389/feduc.2022.1036584
Received
04 September 2022
Accepted
07 November 2022
Published
23 November 2022
Volume
7 - 2022
Edited by
Behcet Öznacar, Near East University, Cyprus
Reviewed by
Pinaki Chakraborty, Netaji Subhas University of Technology, India; Ahmet Koç, Hittite University, Turkey
Updates
Copyright
© 2022 Yueyue, Nordin and Panatik.
This is an open-access article distributed under the terms of the Creative Commons Attribution License (CC BY). The use, distribution or reproduction in other forums is permitted, provided the original author(s) and the copyright owner(s) are credited and that the original publication in this journal is cited, in accordance with accepted academic practice. No use, distribution or reproduction is permitted which does not comply with these terms.
*Correspondence: Nor Akmar Nordin, akmar_nordin@utm.my
This article was submitted to Language, Culture and Diversity, a section of the journal Frontiers in Education
Disclaimer
All claims expressed in this article are solely those of the authors and do not necessarily represent those of their affiliated organizations, or those of the publisher, the editors and the reviewers. Any product that may be evaluated in this article or claim that may be made by its manufacturer is not guaranteed or endorsed by the publisher.