Abstract
This study aims to explore the role of principals in school culture so as to produce an ideal conceptual framework for principals in improving school quality. The method used in this research is qualitative with a case study approach. The research was conducted in MAN 2, Sragen, and MAN 2, Boyolali, Indonesia. The data analysis procedure used is Miles and Huberman with four procedures. Data analysis was carried out with the help of ATLAS.ti software version 8. Validity was carried out using data triangulation. The results of this study illustrate that the principal's role in school culture to improve school quality consists of role sets, attitudes and actions, personality characteristics, and control. The recommendations from this study are meant for principals at primary and secondary levels to help them improve the quality of their schools and create certain characteristics that are unique and superior compared to other schools.
Introduction
The quality of education results in the creation of corresponding quality in human resources; however, the quality of education is determined by the quality of teachers providing learning in schools. And the quality of a good teacher is certainly influenced by a principal who has good skills and competencies that nurture a quality learning environment. Therefore, from the perspective of human resources in education, it is always important to invest in improving the competencies of school principals (Mahmudah, 2016). This gives meaning to improving the quality of education, where the principal can provide the necessary direction and put in efforts to actualize the quality of education.
In this context, the principal's strategic vision is important in identifying supporting factors in the implementation of programs carried out to increase the self-awareness of school residents (Sholekah and Mahmudah, 2020). The basic strategy that needs to be carried out by school principals is to understand teachers, employees, and students, and serve as role models. Self-awareness and inspiration (by setting an example) will be the first step toward the development of the right attitudes in teachers that can ultimately improve the quality of education. Therefore, by adopting a special strategy, the principal will be able to create and develop school culture. The characteristics of the school culture shaped by the principal will eventually increase the quality of the school.
School culture is formed from the experiences of teachers and staff at the school. Each school is built with a unique culture compared to other schools by adopting certain beliefs, values, and norms that are formed from patterns of thought and behavior. School leadership affects the smooth and efficient functioning of the school and contributes to the emergence of the school culture within an effective educational institution (Stergios et al., 2017). The teachers' job satisfaction partially mediates the impact of school culture on school effectiveness (Duan et al., 2018). There is a positive correlation between school culture and the role of the principal according to teachers' perceptions (Abdullah and Arokiasamy, 2016), and school culture, in relation to the dynamics of work improvement (Nehez and Blossing, 2020). The school's principal and school culture have a significant effect on teachers' job satisfaction either partially or simultaneously (Mukhtar and Rusmini, 2017).
Existing studies related to the principal's leadership in shaping school culture, such as those shared above, are different from our research. In this study, we aim to create a conceptual framework of the principal's role in shaping school culture. Previous research was limited just to describing and looking for correlations. This research, on the other hand, aims to provide a conceptual framework that can be used as a template to develop school culture for school principals. The purpose of this research, therefore, is to create a conceptual framework model of the principal's role in school culture.
The role of culture in improving school quality
The role of school culture in improving school quality is determined by the extent to which the orientation of school culture values effectively impacts improving school quality (Figure 1). The existence of values that make up the culture of any school (beliefs, values, norms) emerges at the same time the school is founded (Zamroni, 2016). The role of school culture is to serve as a driving force behind the school's high achievements (Deal and Peterson, 2016) and shape how students think (Muhsin et al., 2020), behave, and act. School culture is the values and goals that firmly hold students together (Garmston and Wellman, 2013), inducing cooperation and mutual assistance among school residents (Chalkiadaki and Tomás-folch, 2020), encouraging them to plan together for the future (Abdulahi, 2020), and work collaboratively to solve problems.
Figure 1

The role of school culture value orientation in improving quality. Source: Compiled by the author.
This description illustrates the importance of continuously shaping beliefs, values, norms, patterns of attitudes, and behavior toward all aspects of the input and learning process which ultimately have an impact on school quality (output and outcome).
The role of school culture is determined by the extent to which it effectively influences all components related to the learning process (input factor) (Mahmudah and Putra, 2021), in addition to factors that have an impact on the expected final results (outputs and outcomes) and how the principal manages the school culture. Aspects that are directly involved in the learning process, namely students, teachers, teaching materials, and learning methods are the main elements. The learning process has characteristics that are closely related to social, economic, and cultural backgrounds. Teachers also bring in their own characteristics that are impacted by their economic, social, and cultural backgrounds. However, the choice of teaching methods used by the teacher may not necessarily be in accordance with the background of each student.
Methodology
Research design
This study adopted qualitative research using a case study approach. Case studies aim to explore and investigate contemporary real-life phenomena through context analysis of limited individual conditions or events and the relationship between them (Bazeley, 2013). The phenomenon in the case study could be a program, event, or activity, either at the level of an individual, a group of people, or an organization (Freeman, 2017). In this case study, we adopted the instrumental case study type, which is a special case study that is undertaken to provide an in-depth understanding of a problem (issue) or to improve an existing theory (Auerbach and Silverstein, 2003). We analyzed in depth the case regarding the role of the principal in school culture, carefully examining the context and the activities to understand the impact of external interest.
Research setting
In this study, we explored the role of school culture in the development and improvement of school quality in two schools in Indonesia–Madrasah Aliyah Negeri (MAN) 2, Boyolali, and Madrasah Aliyah Negeri (MAN) 2, Sragen. We also explored the role of the principals in managing school culture. The results of the National Examination average for the academic years 2014/2015 to 2018/2019 of MAN 2 Boyolali and MAN 2 Sragen in the Science, Social Sciences, and Religion programs were taken to assess progress. The results of the National Examination for the 4 years for MAN 2 Sragen were lower than MAN 2 Boyolali. Both madrasas had similar potential with almost the same number of students with educational facilities and infrastructure that were not much different. The results of the National Examination average between the two schools were examined in depth from the perspective of managing school culture in each of these schools.
Research subject
The research subject is a social institution that was examined in depth to understand “what happens in it” in a social situation (Kamberelis and Dimitriadis, 2005). The subjects of this study consisted of the principal and various selected resource persons. Therefore, the research subject was selected using the purposive sampling technique, which is a sampling technique with certain considerations (Kouritizin et al., 2009). We selected the sample considering the following criteria: (a) founders, as people who had laid the value system at the beginning when starting the school (b) key figures, namely those who could be considered “actors” of the culture in the school (c) leaders and communities who have hopes and aspirations for the future of the school community (d) principals as managers and creators of school culture (e) vice principals as confidants of madrasah principals and spearheads of the principal's policy response (f) teachers as the main actors in improving the quality of learning (g) administration, and (h) students as objects and subjects of the school.
Analysis of data
For analyzing the data in this study, we photographed the various aspects relating to the principal's role in school culture. We then grouped these photographs based on categories, sorting them into units, synthesizing their relevance, arranging them into patterns, and choosing which ones are important and what will be studied. We then concluded the dimensions of school culture from the images and finally assessed the influencing role of madrasa culture on the quality of the schools, and also explored how the process of the influencing happened in MAN 2 Boyolali and MAN 2 Sragen. We could then arrive at the causes of the low quality of schools at MAN 2 Sragen as well as the causes of improving the quality of education at MAN 2 Boyolali by reviewing the culture of each school.
The data analysis procedure used was Miles and Huberman (1994). This analysis procedure consists of four steps, namely data collection, data reduction, data presentation, and drawing conclusions. The data analysis process used was ATLAS.ti software version 8.3. The research procedures used can be seen in Figure 2.
-
Data collection: the process of collecting data in this study was carried out by interviews and documentation to reveal the meanings contained in the cultural processes and practices in MAN 2 Sragen and MAN 2 Boyolali, Indonesia. This data collection was done to collect information by the guidelines that were made. After data collection, the next step was to transcribe the results of the data collected. The interviews were transcribed from the audio recordings of what was conveyed by the participants during the interview. Additionally, observations during the interviews were documented to be used as additional/supporting data.
-
Data reduction: the next step was to select relevant data from the transcripts. The data reduction was done using ATLAS.ti version 8 and making codes from the existing datum. The reason for using analytical tools was to help us in the process of reducing and making concept maps. This was done by studies that show that the data analysis process will be easier and more accurate by using analytical tools such as the ATLAS.ti (Mahmudah, 2021).
-
Presentation of data: the concept maps prepared at the data reduction stage were then presented in the form of tables and output images to provide an overview of the results of data analysis. This can be seen in the results section of this paper. The concept maps were also discussed using the latest theory and developing theories related to school culture, schools that have decreased in quality and in schools that have improved in quality.
-
Drawing conclusions: the last process of the Miles and Huberman data analysis is drawing conclusions, where we conclude our research with suggestions and recommendations to different stakeholders involved in the process of developing school culture and improving school quality.
Figure 2

Research data analysis procedure.
Results
This section presents the results of field data collection consisting of interviews and documentation in two schools, namely MAN 2 Boyolali and MAN 2 Sragen. The data analysis which was undertaken objectively using ATLAS.ti software is also presented without providing any theoretical interpretation. The information described in this subsection is discussed in greater detail in the discussion section to gain a deeper understanding of the role of school culture from the point of view of the theories and concepts used in this study.
Every activity in the madrasah plays an important part in the development of both human resources and the quality of the madrasah. This is the basis for establishing a school culture and climate that is comfortable for all madrasah residents. The madrasa culture is an environment that supports and realizes both the achievement of the vision, mission, and goals and the decline in the quality of education. Based on the results of interviews conducted with several participants, the following is the preparation of the code of values contained in the culture and environment at MAN 2 Boyolali:
The cultural and environmental values of MAN 2 Boyolali can be understood through various statements by the participants (Figure 3). The cultural values obtained from these statements are “hard work,” “democratic,” “realistic,” “trust,” and “fairness” formulated from participant statements R1-1; “social harmony” formulated from participant statements R3-1; “togetherness,” “efficient,” “effectiveness,” “providing reward,” “comfort,” “communicative,” “openness,” “personal development,” “personal relevance,” “self-esteem,” and “generosity” formulated from participant statements R4-1; “trust” and “peace” formulated from participant statements R5-1; and “empathy,” “facilitating,” “appreciating the struggle,” “respecting each other,” “work same,” “attention,” and “respect” formulated from participant statement R7-1.
Figure 3

Values in the culture and environment of MAN 2 boyolali.
The process of compiling the codes and values contained in the field of culture and environment at MAN 2 Sragen is as follows:
The cultural values contained in the participant statements that have been formulated are “happiness,” “interpersonal relations,” “support,” “firmness,” “attention,” “deliberation,” and “communication” from participant statement R10-1; “balance” from participant statement R11-1; “depression” from participant statement R13-1; and “discomfort” from participant statement R16–1. The cultural value code from the participant statements of R10-1 was the same as the code formulated from participant statements R14-1 and R15-1 (Figure 4).
Figure 4

Values on culture and environment of MAN 2 sragen.
The actualization of a school that has a comfortable learning environment and improved quality where all its visions, missions, and goals are on track, cannot be separated from the role of the principal. The principal becomes the basis for school management through the values that are exemplified, implemented, and realized. Based on research data, the following codes were developed for the principal's role value:
The cultural values that are formulated and contained in the value of the role of the principal were described through various participant statements (Figure 5). These were “discipline,” “caring,” “comfort,” “social harmony,” “friendly,” and “hard work” formulated from participant statements R1-1; “polite,” “attitude,” “confession,” “religious,” “happiness,” “family,” and “attention” formulated from participant statement R3-1; “curious,” “performance effectiveness,” “freedom,” “communicative,” “habituation,” and “respect” formulated from participant statement R4-1; “giving reward,” “famous,” and “informative” from participant statement R5-1; “enthusiastic,” “cooperation,” “work ethic,” “responsibility,” “togetherness,” “facilitation,” “appreciate the struggle,” “mutual respect,” “respect,” “doubt-doubt,” “gratitude,” “spiritualism,” and “persistence” formulated from participant statement R7-1; “democratic” and “belief” formulated from participant statement R8-1; “beauty,” “sensitivity,” and “indifferent” participant statement R10-1; “generosity” from participant statement R11-1, “inspirational” from participant statement n R12-1, “openness” from participant statement R13-1, “exemplary” from participant statement R14-1; “honesty” from participant statement R15-1; “love of career,” “compassion,” “arrogant,” “integrity,” “support,” “empathy,” “sustainability,” “knowledge,” and “concentration” formulated from participant statement R16-1; and “historic preservation” and “attitude habituation” formulated from participant statement R17-1.
Figure 5

Values on the principal's role.
Based on data analysis using Atlas.ti, 32 codes were created in response to the role of the principal in managing school culture and were taken from different participant interview transcripts (Figure 6). The codes were used as a basis for making categorizations in a school culture that have an impact on improving school quality.
Figure 6

Results of qualitative research data analysis of the role of school principals in school culture. Source: Atlas.ti software.
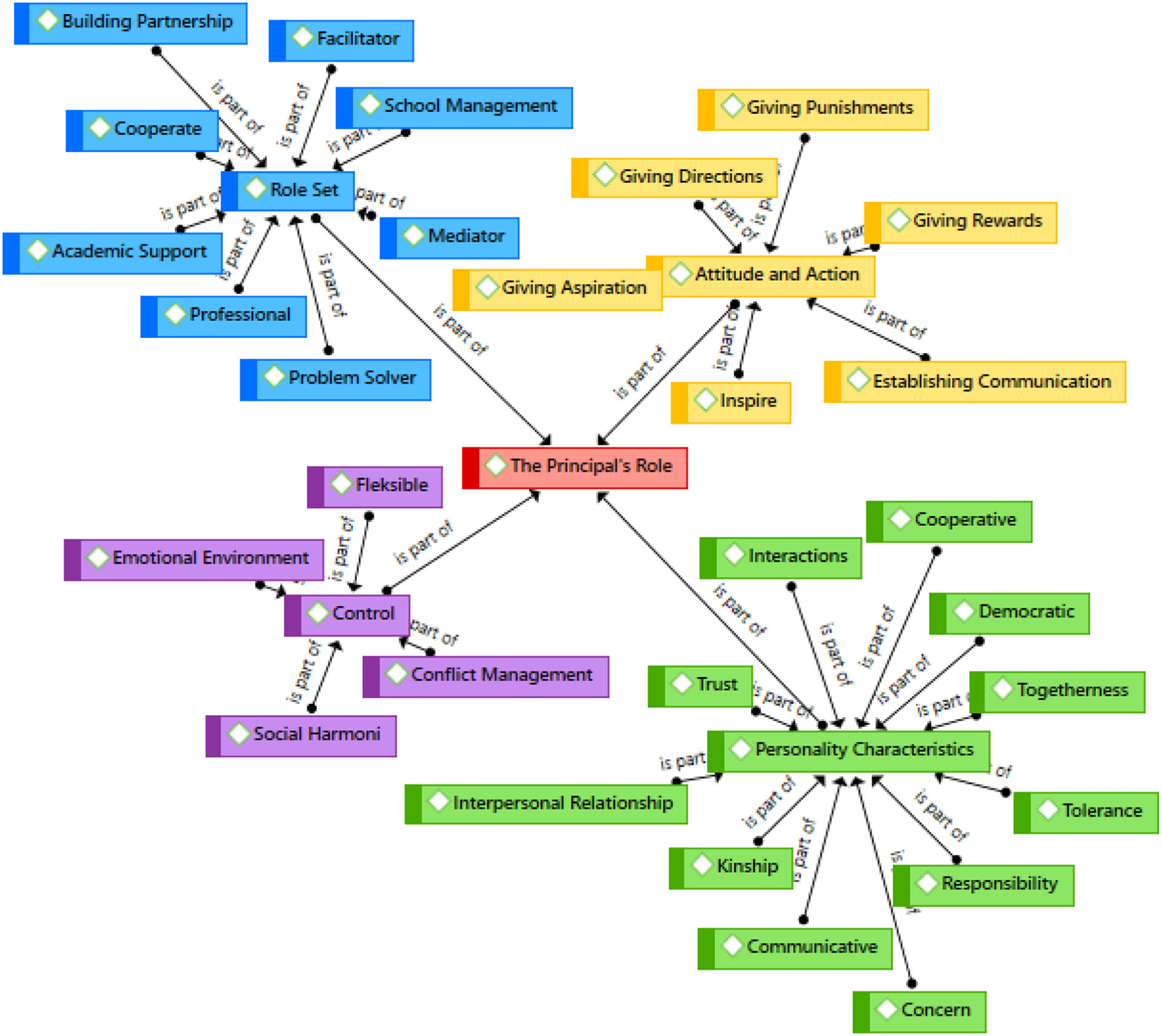
Based on the color-coded arrangement of the codes in Table 1, the next step was to make a concept map from the research on the role of the principal in school culture (Figure 7).
Table 1
| Code | Grounded | Code | Grounded | ||
|---|---|---|---|---|---|
|
Giving directions | 3 |
|
Open | 8 |
|
Giving appreciation | 2 |
|
Tolerance | 1 |
|
Giving punishment | 7 |
|
Academic support | 6 |
|
Giving rewards | 13 |
|
Cooperate | 14 |
|
Inspire | 2 |
|
Decision maker | 3 |
|
Establishing communication | 14 |
|
Facilitator | 5 |
|
Democratic | 7 |
|
Mediator | 3 |
|
Interpersonal relations | 12 |
|
Motivator | 2 |
|
Interaction | 4 |
|
Problem solver | 1 |
|
Togetherness | 7 |
|
Professional | 6 |
|
kinship | 6 |
|
Emotional environment | 1 |
|
Concern | 1 |
|
Social harmony | 4 |
|
Trust | 3 |
|
Flexible | 1 |
|
Communicative | 5 |
|
Conflict management | 14 |
|
Cooperative | 1 | |||
|
Responsibility | 17 | |||
|
Example | 5 | |||
|
Tolerance | 1 |
Codes for the principal's role in managing culture.
Figure 7

Conceptual framework of the principal's role in school culture. Source: Visualization of research findings compiled by the author.
Discussion
Principals are very important to build a positive and professional school culture and learning environment. The principal's day-to-day work and values-driven behavior form a set of positive underlying norms, values, and beliefs that drive learning. The success of the school begins with a principal who can play their function well. Without leadership and effective management of the principal, the school will flounder. This is not to say that the principal does everything, but the principal's actions and the connection that the principal forms with others (teachers, staff, parents, and students) make it possible to teach and learn in influential social institutions, namely schools. The role of school principals in improving the quality of education during COVID-19 indicated that principals played their role as managers and were able to prioritize the needs of teachers and education personnel along with HR development (Adhiim and Mahmudah, 2021).
The role of the principal in shaping school culture is certainly needed and adapted to the characteristics of the school. The functioning, wellbeing, and personal characteristics of the principal, structural and cultural characteristics of the school, and organizational context were examined in our study (Engels et al., 2008). Principals ideally have qualified competencies to initiate actions and build skills that can support the school development process (Cahyono et al., 2021). School principals are expected to have knowledge, a caring disposition, and demonstrate performance (Isik and Ziyanak, 2018). The most important thing for school development is that the principal can collaborate to improve quality through joint programs that are prepared with various other institutions and individuals (Mahmudah et al., 2022). Likewise, implement decisions that uphold school culture and do not abandon cultural norms or values. Principals should strive to make decisions that create a positive culture (Dinsdale, 2017). Various approaches to the role of school principals need to be improved. Positive school culture is an underlying reason why the other contributing components of successful schools can flourish. For example, a principal seeking ways to increase reading comprehension consults with experienced teachers for their suggestions (Habegger, 2008).
Based on data analysis and findings from this study, the principal's role in school culture includes several things, namely attitudes and actions, personality characteristics, role sets, and control. The findings of this study are fundamental for principals in developing schools to improve quality and bring schools forward in facing global challenges. The findings of this study can also be applied by other school principals to support a quality education process. Principals who do not have provisions in implementing their functions will be unable to develop the quality of education in schools, and equally unable to shape school culture according to their characteristics.
Conclusion
The role of the principal in school culture still needs to be improved. This is evidenced by the results of research findings which state that the role of school principals requires an increase in school capacity and competence. Based on the results of research that has been done on the role of principals in school culture, this study identified 32 codes from 179 quotations. The codes were then categorized according to the meaning of the principal's role, namely as many as four categories of findings which include attitudes and actions, personality characteristics, role sets, and controls. The role of the principal is the basis and the right foundation for the success and failure of school culture. That is, the role of the principal in the findings of this study is very supportive for school and school residents, of course, in achieving the expected goals and in self-development to improve the quality of education.
Recommendations
Recommendations from this research are addressed to all school members who have a responsibility to develop school culture to realize quality education. Schools that are successful in building and providing a good culture will attain high learning achievements. Subsequent research should verify the data findings through qualitative research hypothetical model and model testing. To produce research work that covers all existing and comprehensive methods in understanding school culture in order to improve school quality.
Limitations
This study has limitations related to the role of principals explored which cannot be generalized to all principals. The role of the principal in this research was limited to creating a conceptual framework. So it requires more in-depth research to be able to verify the results of this study.
Publisher's note
All claims expressed in this article are solely those of the authors and do not necessarily represent those of their affiliated organizations, or those of the publisher, the editors and the reviewers. Any product that may be evaluated in this article, or claim that may be made by its manufacturer, is not guaranteed or endorsed by the publisher.
Statements
Data availability statement
The original contributions presented in the study are included in the article/supplementary material, further inquiries can be directed to the corresponding author.
Author contributions
SS: conceptualization of the research, data collection, and funding support. WW: reviewer of the research and article before submitting. ZZ: discussion of the research result. FM: analysis and interpretation of data, submit an article, and the final manuscript has been read and approved. All authors contributed to the article and approved the submitted version.
Acknowledgments
The researchers would like to thank the principals of MAN 2 Sragen and MAN 2 Boyolali for their willingness to participate in this study so that this research can produce a conceptual framework for the role of principals in school culture to improve school quality.
Conflict of interest
The authors declare that the research was conducted in the absence of any commercial or financial relationships that could be construed as a potential conflict of interest.
References
1
Abdulahi B. A. (2020). Determinants of teachers' job satisfaction: school culture perspective. Humaniora32, 151–162. 10.22146/jh.52685
2
Abdullah A. G. K. Arokiasamy A. R. A. (2016). The influence of school culture and organizational health of secondary school teachers in Malaysia. TEM J.5, 56–59. 10.18421/TEM51-09
3
Adhiim Z. F. Mahmudah F. N. (2021). Kepemimpinan kepala sekolah dalam meningkatkan mutu pendidikan. J. Kepemimpinan Kepengurusan Sekolah6, 29–37. 10.34125/kp.v6i1.572
4
Auerbach C. F. Silverstein L. B. (2003). Qualitative Data an Introduction to Coding and Analysis. New York, NY: New York University Press.
5
Bazeley P. A. T. (2013). Qualitative Data Analysis Practical Strategies. Londong: SAGE Asia-Pacific Pte Ltd.
6
Cahyono S. M. Kartawagiran B. Mahmudah F. N. (2021). Construct exploration of teacher readiness as an assessor of vocational high school competency test. Eur. J. Edu. Res.10, 1471–1485. 10.12973/eu-jer.10.3.1471
7
Chalkiadaki A. Tomás-folch M. (2020). How school culture reacts to change in the context of primary education in greece. Int. J. Edu.13, 79–90. 10.17509/ije.v13i2.25223
8
Deal T. E. Peterson K. D. (2016). Shaping School Culture: The Heart of Leadership. Hoboken, NJ: Jossey-Bass. 10.1002/9781119210214
9
Dinsdale R. (2017). The role of leaders in developing a positive culture. J. Grad. Stud. Edu.9, 42–45.
10
Duan X. Du X. Yu K. (2018). School culture and school effectiveness: the mediating effect of teachers' job satisfaction. Int. J. Learn. Teach. Edu. Res.17, 15–25. 10.26803/ijlter.17.5.2
11
Engels N. Brussel V. U. Hotton G. Devos G. Bouckenooghe D. (2008). Principals in schools with a positive school culture principals in schools with a positive school culture nadine engels, Gwendoline Hotton, Geert Devos, Dave bouckenooghe and antonia aelterman. Edu. Stud.34, 157–172. 10.1080/03055690701811263
12
Freeman M. (2017). Modes of Thinking for Qualitative Data Analysis. New York, NY: Routledge. 10.4324/9781315516851
13
Garmston R. J. Wellman B. M. (2013). The Adaptive School: A Sourcebook for Developing Collaborative Groups, 2nd edn. Lanham, MD: Rowman and Littlefield.
14
Habegger S. (2008). The principal's role in successful schools: creating a positive school culture. Dig. Vis.42–46.
15
Isik I. S. Ziyanak S. (2018). Review and analysis of the role of the principal in shaping a school culture. Int. J. Innov. Res. Edu. Sci.4, 1–5.
16
Kamberelis G. Dimitriadis G. (2005). Qualitative Inquiry Approaches. New York, NY: Teachers College Press.
17
Kouritizin S. G. Piquemal N. A. C. Norman R. (2009). Qualitative Research Challening the Orthodoxies in Standard Academic Discouser. London: Routledge.
18
Mahmudah F. N. (2016). Keefektifan Human Capital Investment Pendidikan Tenaga Kependidikan di Universitas Negeri Yogyakarta. J. Akuntabilitas Manajemen Pendidikan4, 77–87. 10.21831/amp.v4i1.8201
19
Mahmudah F. N. (2021). Analisis Data Penelitian Kualitatif Manajemen Pendidikan Berbantuan Software Atlas.ti Versi 8. Yogyakarta: UAD Press.
20
Mahmudah F. N. A.-G Baswedan A. R. Usman H. Mardapi D. and S. . (2022). The importance of partnership management to improve school-to-work transition readiness among vocational high school graduates. Edu. Sci. J.24, 64–89. 10.17853/1994-5639-2022-5-64-89
21
Mahmudah F. N. Putra E. C. S. (2021). Tinjauan pustaka sistematis manajemen pendidikan: Kerangka konseptual dalam meningkatkan kualitas pendidikan era 4.0. J. Akuntabilitas Manajemen Pendidikan9, 43–53. 10.21831/jamp.v9i1.33713
22
Miles M. B. Huberman A. M. (1994). An Expanded Sourcebook Qualitative Data Analysis, 2nd Edn. London: SAGE Publications Asia-Pacific Pte. Ltd.
23
Muhsin M. R. Indartono S. Astuti S. I. (2020). The role of school culture in teacher professionalism improvement. Int. Conf. Prog. Edu.422, 158–162. 10.2991/assehr.k.200323.111
24
Mukhtar A. Rusmini H. (2017). Teacher's job satisfaction: an analysis of school's principal leadership and school culture at the state islamic senior high school in jambi province. Saudi J. Hum. Soc. Sci.5, 404–415. 10.21276/sjhss
25
Nehez J. Blossing U. (2020). Practices in different school cultures and principals' improvement work. Int. J. Leadership Edu.25, 1–21. 10.1080/13603124.2020.1759828
26
Sholekah F. F. Mahmudah F. N. (2020). The management strategy of headmaster in efforts to increase self awareneess of school residents of the importance environment. J. Edu. Admin. Res. Rev.4, 62–67. 10.17509/earr.v4i1.26194
27
Stergios T. Dimitrios B. Efstathios V. George A. Labros S. Sofia P. et al . (2017). Educational leadership and school culture-the role of the school leader.
1, 114–121.
28
Zamroni . (2016). Kultur Sekolah. Yogyakarta: Gavin Kalam Utama.
Summary
Keywords
principal's, school culture, quality improvement, role, framework
Citation
Sumiran S, Waston W, Zamroni Z and Mahmudah FN (2022) The principal's role in improving the quality: A concepts framework to developing school culture. Front. Educ. 7:854463. doi: 10.3389/feduc.2022.854463
Received
14 January 2022
Accepted
04 July 2022
Published
09 September 2022
Volume
7 - 2022
Edited by
Osman Titrek, Sakarya University, Turkey
Reviewed by
Dwi Agus Kurniawan, University of Jambi, Indonesia; Marsha E. Modeste, The Pennsylvania State University (PSU), United States
Updates
Copyright
© 2022 Sumiran, Waston, Zamroni and Mahmudah.
This is an open-access article distributed under the terms of the Creative Commons Attribution License (CC BY). The use, distribution or reproduction in other forums is permitted, provided the original author(s) and the copyright owner(s) are credited and that the original publication in this journal is cited, in accordance with accepted academic practice. No use, distribution or reproduction is permitted which does not comply with these terms.
*Correspondence: Fitri Nur Mahmudah fitri.mahmudah@mp.uad.ac.id
This article was submitted to Leadership in Education, a section of the journal Frontiers in Education
†ORCID: Sumiran Sumiran orcid.org/0000-0002-3747-2883
Waston Waston orcid.org/0000-0003-3573-9713
Zamroni Zamroni orcid.org/0000-0002-2350-3036
Fitri Nur Mahmudah orcid.org/0000-0002-2757-3605
Disclaimer
All claims expressed in this article are solely those of the authors and do not necessarily represent those of their affiliated organizations, or those of the publisher, the editors and the reviewers. Any product that may be evaluated in this article or claim that may be made by its manufacturer is not guaranteed or endorsed by the publisher.