Your new experience awaits. Try the new design now and help us make it even better

ORIGINAL RESEARCH article

Front. Educ., 22 August 2025

Sec. Leadership in Education

Volume 10 - 2025 | https://doi.org/10.3389/feduc.2025.1613011

This article is part of the Research TopicEducational Leadership and Sustainable DevelopmentView all 25 articles

The role of students’ leadership in environmental conservation at higher education institutions

  • 1Faculty of Education, SIMAD University, Mogadishu, Somalia
  • 2Graduate School, SIMAD University, Mogadishu, Somalia
  • 3Faculty of Management Science, SIMAD University, Mogadishu, Somalia

This study addressed the critical issue of how student leadership impacts environmental conservation in higher education institutions (HEIs), despite the growing environment-related problems this topic remains underexplored. The primary focus of this study was to investigate contribution of student organizations, leadership training programs, and collaboration partnerships with external organizations toward fostering environmental conservation among students. The study used a quantitative research design, data was collected through structured questionnaire from 331 students, and SEM-PLS was used to analyze the collected data. The findings revealed a significant and positive correlation between student organizations, leadership training programs, and collaboration partnerships with external organizations and environmental conservation. These findings highlight the important role played by HEIs in fostering environmental conservation through student leadership development programs. These findings underscore the need for HEIs to integrate student leadership into institutional strategies to build environmental competencies and promote environmental protection. The study contributes to the existing literature by placing student leadership as a strategic pathway toward sustainability in higher education.

Introduction

Higher Education Institutions play crucial role in shaping the minds of future leaders and fostering environmental leadership values as they serve as hubs for learning, research, and innovation. According to Akhtar et al. (2022) leadership is essential to the success of environmental management and the articulation of sustainability within higher education. Instead of assessing students solely on the basis of academic grades, the educational system is increasingly being structured to assess the efforts made toward and the attainment of the key competencies through the curriculum and extracurricular activities that can improve the leadership of the graduates (Han and Kwon, 2018; Hui et al., 2021). Additionally, students provide new perspectives and creative ideas that challenge conventional sustainability strategies and promote a sense of shared responsibility.

Students are frequently at the forefront of raising awareness, promoting sustainable practices, and carrying out grassroots projects in the context of higher education. Young people between the ages of 15 and 24 make up approximately 16% of the global population (Haliza, 2020). Accordingly, in higher education institutions, student leadership has the power to spark extensive environmental conservation initiatives. The importance of sustainable practices in many industries, including education, has grown in response to rising global concern about climate change, biodiversity loss, and resource depletion. According to Mohamed et al. (2024) low awareness and knowledge of environmental issues has been identified as the primary factor contributing to the escalation of these issues. Therefore, it is critical to give students some knowledge about pertinent approaches to addressing climate change, such as adaptation and mitigation strategies (Shemdoe, 2015).

Given the likelihood of deforestation, land degradation, and the effects of climate change, student leadership in environmental conservation offers colleges a special chance to develop a new generation of sustainability champions who can actually influence change (Ali, 2023). Current development paths create vulnerabilities for the future, and climate change threatens global food security by changing crop production and weather patterns (Ali Warsame and Hassan Abdi, 2023). The primary causes of greenhouse gases (especially carbon dioxide, methane, and nitrous oxide) released into the atmosphere by burning fossil fuels, intensive agriculture, and deforestation are identified by changes in the global climate patterns (Said, 2023). To deal with the reality of climate change, a multimodal educational strategy will be required, combining large-scale, non-formal public awareness initiatives targeting people of all ages with formal educational responses including students at all levels (Mochizuki and Bryan, 2015). Through participation in environmental conservation activities, students learn about leadership, teamwork, organization, analytical thinking, problem solving, time management, and multitasking (Bouaicha, 2021). This global youth mobilization has created a sense of urgency, offered an alternative discourse, and fostered youth leadership and commitment to civic action, even though it is impossible to quantify the direct causal impact that these climate strikes have had on state and intergovernmental climate change policies (Han and Ahn, 2020).

In addition to being beneficial for life-supporting processes, the environment is a duty for any nation-state aiming for sustainable growth (Khan et al., 2020). For many years, higher education institutions (HEIs) have been seen as hubs for social change, innovation, and knowledge. Even though higher education institutions’ environmental obligations are becoming more widely acknowledged, little is known about the precise ways in which student leadership supports environmental conservation initiatives. Yet, the substantial contributions that student leaders may make to environmental preservation at higher education institutions, the full extent of their effect is yet unknown. Because few universities incorporate the environment into their operations, many of them face significant challenges in this regard (Castellanos et al., 2020). Additionally, little is known about the particular difficulties that student leaders encounter in advocating for environmental preservation, including institutional opposition, a lack of funds, and restricted access to decision-making procedures. Further the existing literature remain scarce in the local context. Somalia is among the countries facing significant challenges in environmental conservation. According to Sady et al. (2019) universities use both formal and informal education to help students develop sustainability competencies.

Most previous studies rely on qualitative or case-based approaches with limited generalizability (Batchar, 2024; Lappay et al., 2025; O’Sullivan, 2017), therefore there is a significant gap in quantitative studies assessing how student organizations, leadership training, and collaboration with external partners collectively influence environmental stewardship outcomes. Additionally, geographic limitations, lack of focus on developing countries made this study necessary, to provide insights from post conflict zone like Somalia (Hu and Mou, 2025; Peng et al., 2024; Wright et al., 2025). More involvement in extracurricular activities has improved the leadership and social abilities of current students (Hui et al., 2021). However, further research is still needed to determine the scope and efficacy of their leadership-related contributions. The purpose of this study is to investigate how student leadership in higher education institutions contributes to environmental protection, by examining the effect of Student organizations, leadership training programs, and collaboration partnerships on environmental conservation.

Literature review

Environmental concerns are shared by all levels of society, and HEIs can promote environmental awareness through student leadership. This section, therefore, appraises how HEIs contribute to environmental conservation via student leadership by looking into student organizations facilitating environmental leadership competencies, the promise of leadership training programs, and finally the contribution of collaborative projects with other organizations.

Effect of student organizations on environmental conservation

Student organizations at higher education institutions refers to groups organized and led by students to pursue common goals and activities related to their academic, social, or extracurricular activities. They play a strategic role in enhancing leadership concerning environmental matters, along with various environmental conservation activities (Widiani et al., 2023; Xu et al., 2022). According to Alevy et al. (2023), student organizations are significant as they enable universities to involve fellow students in sustainability activities by playing a crucial role. Moreover, they can be involved in running campaigns, arranging activities, as well as promoting policies related to the environment, which in the process develop their leadership skills (Boeske, 2023). It was not hard to believe that engagement in a student organization would enrich the students’ environmental skills since students would gain experience pertaining to the management of resources and the implementation of sustainable practices. Moreover, the students who engage in the leadership of these organizations often get important soft skills, such as communication, teamwork, and decision-making-all significant ingredients for any form of environmental leadership (Nayle et al., 2024).

In the last decades, institutions have increased initiatives to enhance students’ role in sustainability. These initiatives have encompassed activities aimed at enhancing student environmental leadership regarding immediate engagement in sustainable practices on campus (Ernst et al., 2017). Furthermore, educational activities incorporated into the curriculum aim to provide students with the information necessary to become sustainable leaders upon graduation and departure from university. Consequently, valuable insights may be collected from university initiatives aimed at fostering sustainable habits through student organizations and clubs (Hikmawati et al., 2019).

Study conducted by Proctor and Rumbley (2023) highlighted that such student organizations present a major perspective environment conservation in which the students can try and hone their strategies for leadership, thus developing a sense of responsibility and concern for the environment in their mobility. Therefore, the following hypothesis can be put to an empirical test:

H1: Student organizations positively influences environmental conservation.

Effect of training programs on environmental conservation

Leadership training programs at HEIs enable a structured opportunity for students to develop their potential as future environmental leaders (Namutebi, 2024). Zhao and Asavisanu (2023) argued that perfect training programs concerning issues of sustainability give students the knowledge and tools needed to approach challenges of the environment effectively. According to Yue and Ye (2022), such programs instill a strong sense of responsibility and commitment to sustainable practices in participants. Mamo et al. (2019) Noted that effective leadership training programs will include interactive workshops, mentorship programs, and hands-on projects. These will prompt students to think critically on environmental issues so as to come up with creative solutions. Similarly, Hochghan et al. (2023), emphasized that such programs provide a critical thinking approach in which students are able to understand intergenerational relationships among environmental, social, and economic systems. A research by Cheng and Zhu (2021), revealed that leadership training, increases the capacity of students to work across cultures and disciplines. The enrichment of the curriculum in leadership training with the themes in sustainability left lasting effects in that many students were later found working for jobs involving environmental conservation (Obrecht et al., 2022). Thus, one can test the following hypothesis empirically:

H2: Leadership training programs positively effects environmental conservation.

Effect of collaboration partnerships on environmental conservation

Collaborative efforts between HEIs and external environmental organizations provide students with invaluable hands-on experience in environmental conservation (Kezar, 2006). Study conducted by Mehling and Kolleck (2019), argued that partnerships with NGOs, government agencies, and industrial partners give students a chance to view realistic problems and solutions in the domain of environmental conservation. The collaborations allow students to gain experiential learning in diverse areas, such as waste management, renewable energy projects, and conservation of biodiversity (Briggs et al., 2019). Research by Lim (2024), noted that most of collaborative projects bridge theoretical knowledge with practical application; hence increasing the employability and technical skills of students. In accordance with (Kozak and Elliot, 2014), collective activities as tree planting exercises, clean-up campaigns, and habitat restoration projects grant students an opportunity to take up leadership while benefiting the environment.

Moreover, García-González et al. (2020) found that collaborations often result in co-created new solutions, where students bring new perspectives and the partners provide specialized expertise and resources. According to Ronald et al. (2024), Participation in activities within a collaborative setting fosters community spirit and shared responsibility among students and therefore passes on values of collaboration and social responsibility. Accordingly, the following hypothesis can be tested empirically:

H3: collaboration partnerships between HEIs and external organizations have a positive impact on students’ environmental conservation.

Environmental conservation

Environmental conservation refers to the protection, preservation, and sustainable management of natural resources and ecosystems. The body of literature underlines the important role of student organizations and leadership in higher education institutions (HEIs) in carrying out environmental conservation activities. Student-led initiatives become catalysts for transformation, equipping the next generation of environmental leaders (Houmam and Aomar, 2023; Ogunjinmi et al., 2023).

According to Shields et al. (2014), student organizations ensure that university students actively engage in sustainability initiatives, thus performing a critical role in the realization of environmental campaigns, orchestration of eco-friendly events, and promotion of green policies. Further, according to Boeske (2023), such involvement helps students develop leadership skills that are important to apply in their future careers; it makes them feel a sense of responsibility and also nurtures deep care for the environment.

According to Chen et al. (2024), involvement in student organizations could significantly enhance the environmental views, sense of control, and personal responsibility levels in students—some of the key elements to demonstrate effective environmental leadership. Hikmawati et al. (2019), correspondingly confirm that student organizations develop transformational leadership styles inspiring and motivating people plays pivotal role toward sustainability.

Sihvonen et al. (2024) stressed the critical role played by student organizations in shaping the field of environmental conservation, since such outfits give students a chance to lead the way and develop deep-seated commitment to protecting the environment. This proposition is further supported by findings reported by Ardoin et al. (2023), who emphasize the remarkable effect of student leaders on improving environmental ethics and boosting civic engagement.

The academic literature also highlights the critical importance of leadership training programs in higher education institutions in developing the next generation of environmental leaders. Leal Filho et al. (2025) believe that well-structured training programs focused on sustainability issues will provide students with the knowledge, resources, and analytical capabilities needed to address environmental challenges effectively. Moreover, A study conducted (Barnett-Itzhaki et al., 2025) indicated that such programs foster a strong sense of responsibility and commitment to sustainable practices among participants. Furthermore, Kariuki (2024) identify basic features of effective leadership training programs, including interactive workshops, mentorship opportunities, and hands-on projects. These elements help students critically think about environmental issues and develop creative solutions to problems, thus fostering the development of essential leadership competencies.

Shabalala (2023), emphasized the fact that leadership development programs embracing sustainability themes can have a lasting impact, such that many students will later embark on careers in environmental conservation. Rudyshyn et al. (2024) reiterate this point by stating that academic enhancement through sustainability-focused leadership training will significantly increase the capacities of students to become competent leaders within the environmental sector.

Husic (2024) assert that this collaboration gives students hands-on learning experiences in solving real-world environmental problems, connecting the theoretical knowledge with the practical implementation. According to Leal Filho et al. (2025), collaboration in some specified areas of waste management, renewable energy, and biodiversity conservation can enhance students’ technical skills and make them more employable.

Cahyono and Kusumaningtyas (2024) emphasized the importance of collective efforts, such as planting trees, clean-up activities, and habitat restoration, in that they offer possibilities for students to take a leading role while practically getting involved in actions of nature conservation., In his study Bovill (2020) found out that students cooperation often resulted in the co-creation of innovative solutions in which students brought in new perspectives, and the external partner brought in specialized expertise and resources.

Theoretical review

In this study we used a well-established theoretical frameworks, to get a robust and evidence-based results.

Stakeholder theory

The Stakeholder Theory, developed by R. Edward Freeman in the 1980s, holds that an organization is obligated to take care of the interests and needs of all its stakeholders—students, faculty, staff, and external partners—within its processes of decision-making and strategic planning. The theory argued that organizations need to balance the needs of their shareholders and also the interest of all other stakeholders (Freeman and McVea, 2005).

In environmental conservation perspective, many studies used this theory for example, Lozano et al. (2013) discussed how HEIs can make use of Stakeholder Theory in the development and implementation of declarations on sustainability with a multi-stakeholder engagement of students, faculty, staff, and external partners in efforts toward environmental conservation. Likewise, Kappo-Abidemi and Kanayo (2020), discussed how HEIs have engaged in the Stakeholder Theory to partner with various stakeholders, including the local communities and government agencies, to address corporate social responsibilities (CSR) and environmental conservation activities.

The Stakeholder Theory demands transparency and accountability, which are very critical in the building of trust and fostering collaboration between HEIs and their stakeholders in pursuit of environmental conservation (Clarkson, 1995; Roberts, 1992). Active interactions of HEIs with their stakeholders and consideration of their feedback into the decision-making process will not only show the commitment of HEIs toward environmental sustainability but also help to strengthen the relationships with the broader community (Aleixo et al., 2018).

Transformational leadership theory

The Transformational Leadership Theory was first introduced by James MacGregor Burns in the 1970s. According to him, effective leaders are able to inspire and encourage their followers beyond their own self-interest for the greater good of the organization or community (Mulla and Krishnan, 2009). In this regard, Longshore and Bass (1987) elaborate. This theory postulates that transformational leaders achieve this through the satisfaction of followers’ higher-order needs and values, including those of meaning and purpose in life, and social responsibility.

Within the context of HEIs and environmental conservation, Transformational Leadership Theory provides that student leaders who inspire and empower their peers toward action on environmental issues can be very instrumental in driving positive change within the institutions and beyond (Leal Filho et al., 2019). Aleixo et al. (2018), applied the Transformational Leadership Theory in the context of HEI, with a view toward empowering student leaders to inspire and motivate their peers concerning environmental conservation initiatives. Cottafava et al. (2019), explored how the Transformational Leadership Theory can be used to develop student leaders who inspire and empower others to contribute toward the realization of the United Nations Sustainable Development Goals, including environmental conservation initiatives. The study indicated that students get empowerment through transformative learning experiences that teach managerial soft skills, enabling them to effectively co-create and co-design activities that contribute to the Sustainable Development Goals (SDGs) (Figure 1).

Figure 1
Flowchart depicting the hierarchy of student leadership leading to three components: student organizations, leadership training, and collaboration partnerships, all directing toward environmental conservation.

Figure 1. Conceptual framework.

Methodology

Sample and sampling

In this study, a quantitative research method was used to investigate the students’ leadership roles, training experience, and collaboration with external organizations in the promotion of environmental conservation. The cross-sectional survey design was adopted for this research to collect data from the targeted population. The target population in this research comprises students attending three universities located in Mogadishu, Somalia, namely SIMAD, SIU, and UNISO. These institutions of higher learning were selected based on the fact that they are actively involved in activities intended to promote student development and environmental sustainability, key issues addressed in this study. The main respondents were students, who were assumed to have adequate knowledge of the subject under investigation and as a rich source of relevant information about environmental conservation in the higher education sector.

A purposive sampling technique was utilized to select participants who had completed or were actively enrolled in sustainability-related courses or extracurricular activities, ensuring that respondents possessed relevant exposure to environmental topics. This selection criterion was intended to capture informed perspectives but may introduce selection bias by excluding less engaged students. To mitigate this, we included students across multiple institutions with diverse academic backgrounds. There were 331 participants altogether from the three universities.

Data collection

Primary data was collected through the administration of a survey instrument, where the questionnaire contained various sections. These included background and demographic information and a several of multi-item 5-point Likert scales that measured the main constructs of interest: students’ leadership, training, collaboration with external organizations, and environmental conservation. Items were adopted from existing widely used measures, students’ leadership was adopted from Huang and Kung (2011), students training was adopted from Ruiz-Mallen et al. (2009), and collaboration partnerships (Alrajhi and Aydin, 2019). Also, the content validity was checked through expert review.

Potential participants were reached through a Google Form forwarded on WhatsApp. In order to protect the confidentiality and anonymity of the respondents, the information requested was designed to be non-identifiable. Respondents were assured that their participation in the survey was completely voluntary and that measures would be taken to ensure the privacy of their responses. It was also guaranteed that all information and data collected would be used solely for academic purposes.

Data analysis

The collected data was analyzed using SEM with PLS as the main analytical method. This approach has enabled the analysis of the relationships among the latent variables and their corresponding indicators simultaneously. The entire data analysis process was carried out in two successive stages: measurement model evaluation and structural model evaluation.

During the measurement model evaluation stage, the reliability and validity of the constructs were assessed. It involved checking the individual item loadings, composite reliability, convergent validity (AVE), and discriminant validity (Fornell-Larcker criterion). Having established a satisfactory measurement model, the structural model was evaluated in order to test the hypothesized relationships among the constructs. In doing so, the path coefficients were assessed together with their significance using bootstrapping, and the coefficient of determination—R-squared. Data was analyzed in Smart PLS, one of the leading software applications for SEM using PLS.

This study has been carried out with high methodological standards and hence delivered highly useful insights. However, important limitations of the research and how they were addressed need to be discussed: these include reliance on self-reported data, limited geographical scope, and omitted variable bias. To address these limitations further, this study thus encourages future research to replicate this study in different contexts and explore other factors that may influence environmental conservation in the higher education setting.

Reliability and validity

This study, meets the set standards for acceptable research practices, which require a demonstration of measures showing both reliability and validity. Reliability refers to the level of consistency and stability of the measurements, while validity refers to the degree to which an instrument measures what it purports to measure.

Reliability was assured using a combination of methods. First, the survey instruments used in collecting the data were adapted from previously established scales that have proved reliable in past studies. This adaptation helped ensure the internal consistency of the measures. Second, Cronbach’s alpha coefficients were computed for each construct to ensure that these constructs held up in terms of internal consistency. All constructs achieved Cronbach’s alpha values of more than the recommended minimum level of 0.70, hence proving their reliability.

The present study addressed content validity and construct validity. Content validity was ensured through careful review of the extant literature and by consulting with experts in the field to ensure that the survey items adequately captured the constructs of interest. Additionally, the constructs.

Major findings

Respondents’ demographic profile

Table 1 presents the respondents profile, according to gender, 51.96% of the respondents are male, while 48.04% are female, indicating that both male and female students participated the survey. In terms of education level, the majority of respondents (66.16%) hold a bachelor’s degree, followed by 29.91% with a diploma. Regarding to age distribution, 85.80% of the respondents are within the 18–24 age group, followed by 12.08% in the 25–34 age range.

Table 1
www.frontiersin.org

Table 1. Respondents’ profile.

Examination of the measurement model

As Table 2 shows that all indicator variables exhibit outer loading values exceeding 0.7. All indicator variables are valid. No indicator variables need to be removed. Furthermore, the table presents the values for Cronbach’s Alpha, AVE, and Composite Reliability. As presented in the table all constructs show Composite Reliability values exceeding 0.7 and Cronbach’s Alpha values greater than 0.7. In addition to their reliability, all constructs are valid because all of them have AVE values exceeding 0.5. According to Barati et al. (2019) and Mathushan and Gamage (2022) a construct demonstrates adequate reliability and validity when the Composite Reliability value exceeds 0.7, the Cronbach’s Alpha value surpasses 0.7, and the Average Variance Extracted (AVE) Value exceeds 0.5.

Table 2
www.frontiersin.org

Table 2. Outer loading values, Cronbach’s alpha, AVE, and values of composite reliability.

After construct validity assessment the next is evaluating discriminant validity through a comparison of the square root of the Average Variance Extracted (AVE) values with the correlations among constructs. If the AVE square value of each construct exceeds the correlation values between that construct and other constructs in the model, it indicates a strong discriminant validity. The results of the AVE square root comparison with correlations between constructs are illustrated through the Fornell-Larcker Criterion as shown in Table 3.

Table 3
www.frontiersin.org

Table 3. Fornell–Larcker criterion.

The study examined collinearity among latent variables through the assessment of the variance inflation factor (VIF) within the structural model. VIF values exceeding five suggest the potential existence of collinearity issues among predictor variables (Becker et al., 2015). Table 4 indicates that the variance inflation factor (VIF) values for each construct ranges between 2.9 and 3.5 which indicates the absence of collinearity issues among the predictor constructs.

Table 4
www.frontiersin.org

Table 4. Collinearity statistics (VIF).

Assessment of structural model

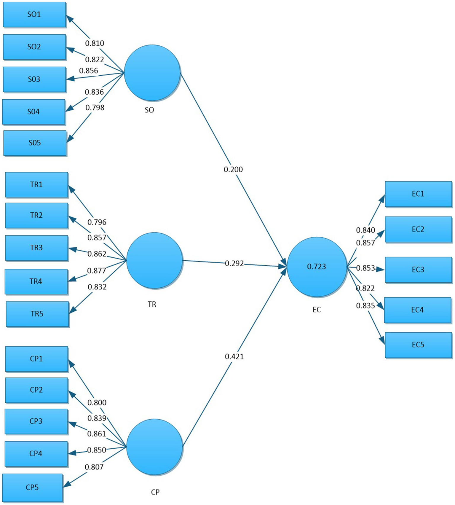
As shown in Table 5 and Figure 2 external collaboration has positive and significant effect on environmental conservation (β = 0.421, T = 5.745, p < 0.001). Training programs exhibited β = 0.292, T = 3.844, p < 0.001, indicating a strong influence on environmental conservation. Environmental leadership had a moderate but significant influence β = 0.200, T = 3.529, p < 0.001, on conservation efforts. The model explains approximately 62% of the variance in environmental conservation behaviors (R2 = 0.62), indicating a substantial explanatory power of the combined predictors. This underscores the multifaceted nature of student leadership in promoting environmental outcomes within HEIs. These findings establish that each of the three variables has a positive and significant contribution to environmental conservation in the higher education institutions.

Table 5
www.frontiersin.org

Table 5. Testing hypothesis.

Figure 2
Flowchart depicting three main components: SO, TR, and CP, each linked to corresponding sub-elements (SO1-SO5, TR1-TR5, CP1-CP5) with correlation values. Arrows point toward EC, which is associated with EC1-EC5, along with numerical values, suggesting relational strengths.

Figure 2. R-squared coefficient showing predictors of environmental conservation.

Discussion

H1: the study found a statistically positive relationship between Student organizations and environmental conservation (T = 5.745, p < 0.001). This means that active involvement of students in various student-led organizations is indispensable to nurture all the necessary competencies and skills relevant to the practice of environmental leadership. This finding is consistent with previous literature. According to research conducted by Houmam and Aomar (2023) and Ogunjinmi et al. (2023), Student organizations have a positive effect on environmental conservation, HEIs should promote Student organizations to enable them become future environmental leaders when they graduate.

H2: The results show a statistically significant positive association between the leadership development training programs in HIEs and students’ environmental conservation (T = 3.844, p < 0.001). This finding indicates that leadership development training through higher education institutions are very critical in developing the necessary competencies and attitudes that the student needs in becoming an effective environmental leader. These findings are in line with previous research (Savage et al., 2015; Vesudevan and Abdullah, 2024; Warwick, 2016). Effective leadership training programs in HEIs promotes students’ environmental leadership competencies. HEIs should implement sustainable solutions that teach students environmental conservation skills and the ability to bring about positive change.

H3: Results of this study indicate that there is a statistically positive relationship between the collaborative partnerships made by HEIs with external organizations and students’ environmental conservation (p < 0.001). These findings are consistent with the literature (Finger et al., 2021; Mosier and Ruxton, 2018; Plummer et al., 2022). Through synergistic integration of academic resources with the specialized knowledge from the external organizations, experiential conservation competencies of students are fostered. HEIs should develop partnership programs with local and international organizations for the development of students’ sustainability competencies.

Practically, the findings proposed that HEI’s should adopt combination-based approach of student organization, leadership trainings, and external partnership with the intention of enhancing environmental conservation outcome. As a result, theoretically, the present study is the first to report a quantitative relationship between student’s leadership and environmental conservation in an integrated model, especially in the poorly studied contexts like Somalia.

Conclusion

This study demonstrates the pivotal role of student leadership as a strategic driver of environmental conservation in higher education contexts. Beyond confirming previously established associations, the findings highlight that collaborative partnerships with external organizations exert the strongest influence on environmental stewardship, underscoring the value of experiential learning and resource integration. Leadership training programs significantly enhance students’ capacity to translate environmental knowledge into actionable initiatives, while student organizations serve as vital platforms for cultivating leadership skills and fostering a culture of sustainability.

Policymakers are expected to promote HEIs adoption of integrated sustainability leadership frameworks by providing incentives and resource allocation to this effect. Universities are encouraged to get involved in and lead environmental activities.

Among the major limitations of the present study is the fact that the research was conducted within a specific geographical context, meaning that generalization to other regions or cultural contexts may be limited. Future research should examine the long-term effects of student organizations, leadership training programs, and collaborative projects on alumni career paths and roles in environmental leadership. Longitudinal studies of the professional development and impact of such individuals would offer a far more complete picture of the long-term effects of such programs.

Data availability statement

The raw data supporting the conclusions of this article will be made available by the authors, without undue reservation.

Ethics statement

The studies involving humans were approved by SIMAD University, Mogadishu, Somalia. The studies were conducted in accordance with the local legislation and institutional requirements. The participants provided their written informed consent to participate in this study. Written informed consent was obtained from the individual(s) for the publication of any potentially identifiable images or data included in this article.

Author contributions

MM: Funding acquisition, Writing – review & editing, Resources, Formal analysis, Software, Writing – original draft, Visualization, Methodology, Validation, Conceptualization, Project administration, Data curation, Investigation, Supervision. AO: Data curation, Software, Writing – original draft, Project administration, Formal analysis, Visualization, Methodology, Investigation, Validation, Writing – review & editing, Resources, Conceptualization, Funding acquisition, Supervision. LJ: Resources, Visualization, Writing – original draft, Formal analysis, Funding acquisition, Project administration, Methodology, Supervision, Software, Investigation, Validation, Writing – review & editing, Conceptualization, Data curation.

Funding

The author(s) declare that no financial support was received for the research and/or publication of this article.

Conflict of interest

The authors declare that the research was conducted in the absence of any commercial or financial relationships that could be construed as a potential conflict of interest.

Generative AI statement

The authors declare that no Gen AI was used in the creation of this manuscript.

Any alternative text (alt text) provided alongside figures in this article has been generated by Frontiers with the support of artificial intelligence and reasonable efforts have been made to ensure accuracy, including review by the authors wherever possible. If you identify any issues, please contact us.

Publisher’s note

All claims expressed in this article are solely those of the authors and do not necessarily represent those of their affiliated organizations, or those of the publisher, the editors and the reviewers. Any product that may be evaluated in this article, or claim that may be made by its manufacturer, is not guaranteed or endorsed by the publisher.

References

Akhtar, S., Khan, K. U., Atlas, F., and Irfan, M. (2022). Stimulating student’s pro-environmental behavior in higher education institutions: an ability–motivation–opportunity perspective. Environ. Dev. Sustain. 24, 4128–4149. doi: 10.1007/s10668-021-01609-4

Crossref Full Text | Google Scholar

Aleixo, A. M., Leal, S., and Azeiteiro, U. M. (2018). Conceptualization of sustainable higher education institutions, roles, barriers, and challenges for sustainability: an exploratory study in Portugal. J. Clean. Prod. 172, 1664–1673. doi: 10.1016/j.jclepro.2016.11.010

Crossref Full Text | Google Scholar

Alevy, S., O’Connor, J., and Spalding, H. (2023). “Engagement strategies for faculty and staff who teach and advice sustainability activists” in Sustainable practices in higher education: finance, strategy, and engagemen. ed. Springer International Publishing, Cham: Springer International Publishing. 93–112.

Google Scholar

Ali, M. M. (2023). Assessing the impacts of traditional charcoal production sites on the environment in Daynile District, Mogadishu-Somalia. Am. J. Environ. Clim. 2, 131–139. doi: 10.54536/ajec.v2i3.2264

Crossref Full Text | Google Scholar

Ali Warsame, A., and Hassan Abdi, A. (2023). Towards sustainable crop production in Somalia: examining the role of environmental pollution and degradation. Cogent. Food Agric. 9:1–16. doi: 10.1080/23311932.2022.2161776

Crossref Full Text | Google Scholar

Alrajhi, A. N., and Aydin, N. (2019). Determinants of effective university–business collaboration. J. Ind.-Univ. Collab. 1, 169–180. doi: 10.1108/jiuc-05-2019-0011

Crossref Full Text | Google Scholar

Ardoin, N. M., Bowers, A. W., and Gaillard, E. (2023). A systematic mixed studies review of civic engagement outcomes in environmental education. Environ. Educ. Res. 29, 1–26. doi: 10.1080/13504622.2022.2135688

Crossref Full Text | Google Scholar

Barati, M., Taheri-Kharameh, Z., Farghadani, Z., and Rásky, É. (2019). Validity and reliability evaluation of the persian version of the heart failure-specific health literacy scale. Int. J. Community Based Nurs. Midwifery 7, 222–230. doi: 10.30476/IJCBNM.2019.44997

Crossref Full Text | Google Scholar

Barnett-Itzhaki, Z., Tifferet, S., Etstein, Y., Gefen, I., Ravid, O., Barokas, G., et al. (2025). A holistic approach to sustainability in higher education institutes: social, economic, educational, and mobility perspectives. Front. Educ. 10, 1–19. doi: 10.3389/feduc.2025.1588223

Crossref Full Text | Google Scholar

Batchar, R. (2024). Student leaders’ perception and practice of environmental leadership toward sustainable development, 15:153–164. doi: 10.22681/ADP.2024.15.2.153

Crossref Full Text | Google Scholar

Becker, J. M., Ringle, C. M., Sarstedt, M., and Völckner, F. (2015). How collinearity affects mixture regression results. Mark. Lett. 26, 643–659. doi: 10.1007/s11002-014-9299-9

Crossref Full Text | Google Scholar

Boeske, J. (2023). Leadership towards sustainability: a review of sustainable, sustainability, and environmental leadership. Sustainability 15, 1–18. doi: 10.3390/su151612626

Crossref Full Text | Google Scholar

Bouaicha, N. (2021). “Extracurricular activities as a strategy to develop environmental security among kids” in Extracurricular activities as a strategy to develop environmental security among kids: application to primary school students, vol. 13, 243–248.

Google Scholar

Bovill, C. (2020). Co-creation in learning and teaching: the case for a whole-class approach in higher education. High. Educ. 79, 1023–1037. doi: 10.1007/s10734-019-00453-w

Crossref Full Text | Google Scholar

Briggs, S. J., Robinson, Z. P., Hadley, R. L., and Laycock Pedersen, R. (2019). The importance of university, students and students’ union partnerships in student-led projects: a case study. Int. J. Sustain. High. Educ. 20, 1409–1427. doi: 10.1108/IJSHE-01-2019-0050

Crossref Full Text | Google Scholar

Cahyono, J. P., and Kusumaningtyas, T. A. (2024). Community service: improving village neighborhood economy through innovation and sustainable engagement. J. Econo. Community Ser. 2, 37–44.

Google Scholar

Castellanos, P. M. A., Queiruga-Dios, A., Encinas, A. H., and Acosta, L. C. (2020). Environmental education in environmental engineering: analysis of the situation in Colombia and Latin America. Sustainability 12, 1–14. doi: 10.3390/su12187239

Crossref Full Text | Google Scholar

Chen, C., Shahbaz, P., and Haq, S. u. (2024). Transforming students’ green behavior through environmental education: the impact of institutional practices and policies. Front. Psychol. 15, 1–13. doi: 10.3389/fpsyg.2024.1499781

Crossref Full Text | Google Scholar

Cheng, Z., and Zhu, C. (2021). Academic members’ perceptions of educational leadership and perceived need for leadership capacity building in Chinese higher education institutions. Chin. Educ. Soc. 54, 171–189. doi: 10.1080/10611932.2021.1990621

PubMed Abstract | Crossref Full Text | Google Scholar

Clarkson, M. E. (1995). A stakeholder framework for analyzing and evaluating corporate social performance. Acad. Manag. Rev. 20, 92–117. doi: 10.5465/amr.1995.9503271994

Crossref Full Text | Google Scholar

Cottafava, D., Cavaglià, G., and Corazza, L. (2019). Education of sustainable development goals through students’ active engagement: a transformative learning experience. Sustain. Account. Manag. Policy J. 10, 521–544. doi: 10.1108/SAMPJ-05-2018-0152

Crossref Full Text | Google Scholar

Ernst, J., Blood, N., and Beery, T. (2017). Environmental action and student environmental leaders: exploring the influence of environmental attitudes, locus of control, and sense of personal responsibility. Environ. Educ. Res. 23, 149–175. doi: 10.1080/13504622.2015.1068278

Crossref Full Text | Google Scholar

Finger, D. C., Draghici, C., Perniu, D., Smederevac-lalic, M., Halbac-cotoara-zamfir, R., Sehic, A., et al. (2021). The importance of international collaboration to enhance education for environmental citizenship. Sustainability 13, 1–17. doi: 10.3390/su131810326

PubMed Abstract | Crossref Full Text | Google Scholar

Freeman, R. E. E., and McVea, J. (2005). A stakeholder approach to strategic management. SSRN Electron. J. doi: 10.2139/ssrn.263511

Crossref Full Text | Google Scholar

García-González, E., Jiménez-Fontana, R., and Goded, P. A. (2020). Approaches to teaching and learning for sustainability: characterizing students’ perceptions. J. Clean. Prod. 274:122928. doi: 10.1016/j.jclepro.2020.122928

Crossref Full Text | Google Scholar

Haliza, A. R. (2020). Malaysian youth and environmental sustainability: a review. Perspektif 12, 43–54.

Google Scholar

Han, H., and Ahn, S. W. (2020). Youth mobilization to stop global climate change: narratives and impact. Renew. Resources J. 34, 2–12. doi: 10.3390/su12104127

Crossref Full Text | Google Scholar

Han, A., and Kwon, K. (2018). Students’ perception of extracurricular activities: a case study. J. Adv. Educ. Res. 3, 137–147. doi: 10.22606/jaer.2018.33002

Crossref Full Text | Google Scholar

Hikmawati, F., Kardinah, N., and Darmawan, D. (2019). The effect of transformational leadership style on organizational commitment to student organizations. EUDL (European Union Digital Library)., 3–7.

Google Scholar

Hochghan, M. K., NajafBeigi, R., and Mirsepasi, N. (2023). Leadership development programs: effectiveness from the participants, 3, 33–39.

Google Scholar

Houmam, L., and Aomar, I. (2023). Effects of school-based environmental clubs: fostering environmental awareness and strengthening eco-citizen behaviors among students. J. Law Sustain. Dev. 11:e1775. doi: 10.55908/sdgs.v11i12.1775

Crossref Full Text | Google Scholar

Hu, R., and Mou, S. (2025). Outdoor education for sustainable development: a systematic literature review. Sustainability 17:3338. doi: 10.3390/su17083338

Crossref Full Text | Google Scholar

Huang, C.-L., and Kung, F.-H. (2011). Environmental consciousness and intellectual capital management evidence from Taiwan’s manufacturing industry. Manag. Decis. 2, 49(9), 14050–11425. doi: 10.1108/00251741111173916

Crossref Full Text | Google Scholar

Hui, Y. K., Kwok, L. F., and Ip, H. H. S. (2021). Employability: smart learning in extracurricular activities for developing college graduates’ competencies. Australas. J. Educ. Technol. 37, 171–188. doi: 10.14742/AJET.6734

Crossref Full Text | Google Scholar

Husic, D. W. (2024). Reframing sustainability initiatives in higher education. Sustain. Earth Rev. 7:5. doi: 10.1186/s42055-024-00076-9

Crossref Full Text | Google Scholar

Kappo-Abidemi, C., and Kanayo, O. (2020). Higher education institutions and corporate social responsibility: triple bottomline as a conceptual framework for community development. Entrep. Sustain. Issues 8, 1103–1119. doi: 10.9770/jesi.2020.8.2(66)

Crossref Full Text | Google Scholar

Kariuki, C. N. (2024). Leadership roles in enhancing environmental stewardship in public secondary schools in Kiambu County, Kenya. Erepository.Uonbi.Ac.Ke.

Google Scholar

Kezar, A. (2006). Redesigning for collaboration in learning initiatives: an examination of four highly collaborative campuses. J. High. Educ. 77, 804–838. doi: 10.1080/00221546.2006.11778945

Crossref Full Text | Google Scholar

Khan, U., Haque, M. I., and Khan, A. M. (2020). Environmental sustainability awareness in the Kingdom of Saudi Arabia. J. Asian Financ. Econ. Bus. 7, 687–695. doi: 10.13106/JAFEB.2020.VOL7.NO9.687

Crossref Full Text | Google Scholar

Kozak, S., and Elliot, S. (2014). Connecting the dots: key strategies that transform learning. Learn. Sustain. Futur. SLF.

Google Scholar

Lappay, A. P., Pugeda, R., and Reago, K. (2025). Student leaders’ engagement with the sustainable development goals. Soc. Sci. Human. J. 9, 8055–8071. doi: 10.18535/sshj.v9i05.1864

Crossref Full Text | Google Scholar

Leal Filho, W., Shiel, C., Paço, A., Mifsud, M., Ávila, L. V., Brandli, L. L., et al. (2019). Sustainable development goals and sustainability teaching at universities: falling behind or getting ahead of the pack? J. Clean. Prod. 232, 285–294. doi: 10.1016/j.jclepro.2019.05.309

Crossref Full Text | Google Scholar

Leal Filho, W., Sigahi, T. F. A. C., Anholon, R., Rebelatto, B. G., Schmidt-Ross, I., Hensel-Börner, S., et al. (2025). Promoting sustainable development via stakeholder engagement in higher education. Environ. Sci. Eur. 37:1–20. doi: 10.1186/s12302-025-01101-0

Crossref Full Text | Google Scholar

Lim, M. (2024). Enhancing student employability through authentic assessment. Environ. Behav. Proc. J. 9, 149–153. doi: 10.21834/e-bpj.v9i29.6020

Crossref Full Text | Google Scholar

Longshore, J. M., and Bass, B. M. (1987). Leadership and performance beyond expectations. Acad. Manag. Rev. 12:756. doi: 10.2307/258081

Crossref Full Text | Google Scholar

Lozano, R., Lukman, R., Lozano, F. J., Huisingh, D., and Lambrechts, W. (2013). Declarations for sustainability in higher education: becoming better leaders, through addressing the university system. J. Clean. Prod. 48, 10–19. doi: 10.1016/j.jclepro.2011.10.006

Crossref Full Text | Google Scholar

Mamo, T. R., Bekele, A., and Daksa, D. (2019). An exploration of the effectiveness of school leadership training in Ethiopian public universities: intentions, practices and challenges. Int. J. Soc. Sci. Educ. Stud. 6, 96–110. doi: 10.23918/ijsses.v6i1p96

Crossref Full Text | Google Scholar

Mathushan, P., and Gamage, A. S. (2022). Big five personality traits and entrepreneurial intention: an empirical evidence from Sri Lankan state universities. South Asian J. Bus. Insights 2, 46–67. doi: 10.4038/sajbi.v2i2.45

Crossref Full Text | Google Scholar

Mehling, S., and Kolleck, N. (2019). Cross-sector collaboration in higher education institutions (HEIs): a critical analysis of an urban sustainability development program. Sustainability 11:4982. doi: 10.3390/su11184982

Crossref Full Text | Google Scholar

Mochizuki, Y., and Bryan, A. (2015). Climate change education in the context of education for sustainable development: rationale and principles. J. Educ. Sustain. Dev. 9, 4–26. doi: 10.1177/0973408215569109

Crossref Full Text | Google Scholar

Mohamed, M. J., Omar, A. M., and Walusansa, A. (2024). The status of awareness about climate change and environmental conservation among higher education students in Mogadishu City, Somalia. Int. J. Sustain. Dev. Plan. 19, 1539–1545. doi: 10.18280/ijsdp.190430

Crossref Full Text | Google Scholar

Mosier, S., and Ruxton, M. (2018). Sustainability university–community partnerships: lessons for practitioners and scholars from highly sustainable communities. Environ. Plann. C Polit. Space 36, 479–495. doi: 10.1177/2399654417749593

PubMed Abstract | Crossref Full Text | Google Scholar

Mulla, Z. R., and Krishnan, V. R. (2009) Do transformational leaders raise followers to higher levels of morality? Validating James MacGregor Burns’ hypothesis in the Indian context using Karma-Yoga. Annual Conference of the Administrative Sciences Association of Canada, Niagara Falls Available online at: https://sites.google.com/site/venkatrkrishnan/home/writings/fulltext/zubin_asac2009.pdf

Google Scholar

Namutebi, A. (2024). Development and evaluation of leadership training and development programs in Uganda. Int. J. Leaders. Govern. 4, 53–63. doi: 10.47604/ijlg.2413

Crossref Full Text | Google Scholar

Nayle, A. C. N., Tarroza, C. C., Lualhati, G. P., and Atienza, J. B. A. (2024). Level of environmental ethics awareness and environmental citizenship participation among Filipino higher education student leaders. Community Soc. Dev. J. 25:1–14.

Google Scholar

O’Sullivan, K. (2017). Student leadership in sustainable development in a private university in the UAE—a case study. World Sustain. Ser., 1:201–216. doi: 10.1007/978-3-319-47868-5_13

Crossref Full Text | Google Scholar

Obrecht, M., Feodorova, Z., and Rosi, M. (2022). Assessment of environmental sustainability integration into higher education for future experts and leaders. J. Environ. Manag. 316:115223. doi: 10.1016/j.jenvman.2022.115223

PubMed Abstract | Crossref Full Text | Google Scholar

Ogunjinmi, K. O., Ogunjinmi, A. A., Adewumi, A. A., Wole-Alo, F. I., and Ogunode, L. T. (2023). Membership of environmental clubs impacts students’ awareness and understanding of environmental problems, knowledge and connectedness to nature. Rev. Monogr. Ambient. 255:e69468. doi: 10.5902/2236130869468

Crossref Full Text | Google Scholar

Peng, Y., Alias, B. S., Wan, X., and Mansor, A. N. (2024). The impact of sustainable leadership on education quality: A systematic review. Journal of Law and Sustainable Development. 12:e3760–e3760.

Google Scholar

Plummer, R., Witkowski, S., Smits, A., and Dale, G. (2022). Higher education institution–community partnerships: measuring the performance of sustainability science initiatives. Innov. High. Educ. 47, 135–153. doi: 10.1007/s10755-021-09572-8

Crossref Full Text | Google Scholar

Proctor, D., and Rumbley, L. E. (2023). Environmental sustainability and internationalization in higher education: a new frontier in research, policy and practice. J. Stud. Int. Educ. 27, 559–566. doi: 10.1177/10283153231187138

Crossref Full Text | Google Scholar

Roberts, R. W. (1992). Determinants of corporate social responsibility disclosure: an application of stakeholder theory. Acc. Organ. Soc. 17, 595–612. doi: 10.1016/0361-3682(92)90015-K

Crossref Full Text | Google Scholar

Ronald, P. B., Eni, L. N., Rose, G. J. L., and Gupta, P. K. (2024). The role of environmental clubs in promoting sustainability in schools. Int. Electr. J. Environ. Educ. 14, 27–40.

Google Scholar

Rudyshyn, S., Truskavetska, I., Romanyuk, S., Vakal, A., and Hnatyuk, V. (2024). The role of motivation factors in education for the development of student’s environmental leadership in HEIs. J. Educ. Learn. 18, 1–8. doi: 10.11591/edulearn.v18i1.21016

Crossref Full Text | Google Scholar

Ruiz-Mallen, I., Barraza, L., Bodenhorn, B., and Reyes-García, V. (2009). Evaluating the impact of an environmental education programme: an empirical study in Mexico. Environ. Educ. Res. 15, 371–387. doi: 10.1080/13504620902906766

Crossref Full Text | Google Scholar

Sady, M., Żak, A., and Rzepka, K. (2019). The role of universities in sustainability-oriented competencies development: insights from an empirical study on polish universities. Admin. Sci. 9:62. doi: 10.3390/admsci9030062

Crossref Full Text | Google Scholar

Said, M. (2023). Analysis of climate change impacts on food security in Somalia. Biotechnol. Bioprocess. 4, 01–06. doi: 10.31579/2766-2314/087

Crossref Full Text | Google Scholar

Savage, E., Tapics, T., Evarts, J., Wilson, J., and Tirone, S. (2015). Experiential learning for sustainability leadership in higher education. Int. J. Sustain. High. Educ. 16, 692–705. doi: 10.1108/IJSHE-10-2013-0132

Crossref Full Text | Google Scholar

Shabalala, N. P. (2023). Environmental education as a catalyst to teach students about their economy and politics. J. Pendid. Indon. Gemil. 3, 306–322. doi: 10.53889/jpig.v3i2.229

Crossref Full Text | Google Scholar

Shemdoe, R. (2015). Towards integration of sustainable environmental and biodiversity conservation in secondary schools students extra-curricular in Tanzania: where do we start? Int. J. Afr. Asian Stud. 16, 35–42.

Google Scholar

Shields, D., Verga, F., and Blengini, G. A. (2014). Experiential learning for sustainability leadership in higher education Emma. Int. J. Sustain. High. Educ. 15, 390–403.

Google Scholar

Sihvonen, P., Lappalainen, R., Herranen, J., and Aksela, M. (2024). Promoting sustainability together with parents in early childhood education. Educ. Sci. 14:541. doi: 10.3390/educsci14050541

Crossref Full Text | Google Scholar

Vesudevan, M., and Abdullah, Z. (2024). “Exploring sustainable leadership practices in higher education institutions: a comprehensive review” in Educational administration: theory and practice, Nagpur, India. 12897–12903.

Google Scholar

Warwick, P. (2016). An integrated leadership model for leading education for sustainability in higher education and the vital role of students as change agents. Manag. Educ. 30, 105–111. doi: 10.1177/0892020616653463

Crossref Full Text | Google Scholar

Widiani, D., Miftah, M., and Jiyanto, J. (2023). Construction of religious moderation among Indonesian Islamic student organizations. At-Tajdid 12, 137–147. doi: 10.52640/tajdid.v12i2.320

Crossref Full Text | Google Scholar

Wright, E., Lee, M., Walker, A., Bryant, D., Choi, S., and Hassan, K. (2025). Developing the next generation of leaders: a global study of student leadership. Educ. Stud. 51, 327–347. doi: 10.1080/03055698.2023.2216331

Crossref Full Text | Google Scholar

Xu, B., Gao, X., Cai, W., and Jiang, L. (2022). How environmental leadership boosts employees’ green innovation behavior? A moderated mediation model. Front. Psychol. 12, 1–9. doi: 10.3389/fpsyg.2021.689671

Crossref Full Text | Google Scholar

Yue, X., and Ye, Y. (2022). Students’ social leadership capacity in normal. Scholar 14, 373–387.

Google Scholar

Zhao, Y., and Asavisanu, P. (2023). The development of training program to enhance leadership practices of student leaders at normal universities in Hebei Province, China. EUrASEANs 5, 219–234. doi: 10.35678/2539-5645.5(42).2023.219-234

Crossref Full Text | Google Scholar

Keywords: collaborative partnerships, environmental conservation, higher education institutions, student leadership, training programs

Citation: Mohamed MJ, Omar AM and Jama LA (2025) The role of students’ leadership in environmental conservation at higher education institutions. Front. Educ. 10:1613011. doi: 10.3389/feduc.2025.1613011

Received: 16 April 2025; Accepted: 04 August 2025;
Published: 22 August 2025.

Edited by:

Mayra Urrea-Solano, University of Alicante, Spain

Reviewed by:

Eduardo Sánchez-García, University of Alicante, Spain
Diego Cajamarca, Escuela Superior Politécnica del Chimborazo, Ecuador

Copyright © 2025 Mohamed, Omar and Jama. This is an open-access article distributed under the terms of the Creative Commons Attribution License (CC BY). The use, distribution or reproduction in other forums is permitted, provided the original author(s) and the copyright owner(s) are credited and that the original publication in this journal is cited, in accordance with accepted academic practice. No use, distribution or reproduction is permitted which does not comply with these terms.

*Correspondence: Mohamed Jama Mohamed, bWphYW1hYzIwMUBzaW1hZC5lZHUuc28=

Disclaimer: All claims expressed in this article are solely those of the authors and do not necessarily represent those of their affiliated organizations, or those of the publisher, the editors and the reviewers. Any product that may be evaluated in this article or claim that may be made by its manufacturer is not guaranteed or endorsed by the publisher.