Abstract
This study investigates the intricate interplay between higher education and environmental pollution in the MENA region from 2000 to 2018. Employing a comprehensive analytical approach, including cross-dependency tests alongside panel unit root tests, Kao cointegration tests, fixed effect GLS, DOLS (dynamic ordinary least squares), FMOLS (fully modified ordinary least squares) estimations, and Granger causality tests, the research focuses on three critical control variables—Unemployment, gross domestic product, and the globalization index. GLS analysis reveals a positive correlation between higher education, globalization, GDP per capita, and CO2 emissions in the MENA region. However, delving deeper using DOLS and FMOLS, a nuanced perspective emerges, indicating the role of higher education and globalization in mitigating CO2 emissions in the long run, challenging the Kuznets curve hypothesis. Additionally, causality tests highlight the significant influence of higher education and globalization on CO2 emissions. These findings address a critical gap in the understanding of environmental dynamics in the MENA region and offer valuable insights for policymakers and governments, informing targeted interventions and policies for sustainable development and reduced CO2 emissions.
1 Introduction
The educational profile appears to be crucial in determining environmental sensitivity. Indeed, educational characteristics play a more significant role than social characteristics in shaping the overall profile of environmental concern. Individuals with the highest degrees and those who have pursued higher education in environmental studies exhibit greater sensitivity to global concerns such as climate change and water pollution. This profile is more prevalent among females and individuals from higher socioeconomic backgrounds. On the other hand, those with lower levels of education and no background in environmental studies tend to be more sensitive to local concerns such as increased waste, noise pollution, and air pollution. (Jaoul-Grammare and Stenger, 2022).
Higher education has been shown to enhance awareness of pollution and environmental risks, influencing people to value the preservation of natural resources. Education, particularly environmental education, has immediate effects on young individuals’ environmental behavior and lasting impacts as they mature into adults. In the broader context, environmental education promotes widespread adoption of habits supporting natural resource conservation and sustainable development in daily life, such as waste sorting, water and energy conservation, and prioritizing public transportation. What was once considered idealistic is now socially acceptable, leading to the emergence of an “eco-citizen” as the result of intellectual integration and social normalization of environmental concerns (Jacqué and Aspe, 2012).
Moreover, CO2 emissions are subject to influence from various factors, including a country’s level of openness and degree of globalization. Numerous studies confirm the significant impact of globalization on CO2 emissions, with outcomes varying depending on the specific context (Shahbaz et al., 2018; Koengkan et al., 2019).
Research findings from Liu and Feng (2022) and Wang and Li (2021) underscore the significant role of the unemployment rate in exacerbating environmental pollution.
Additionally, economic growth emerges as a key determinant of pollution in countries. Its effect can be negative in the short term but turns positive in the long term, aligning with the Kuznets curve theory. This phenomenon has been substantiated by various studies (Aye and Edoja, 2017; Mikayilov et al., 2018).
In light of the preceding information, it is logical to infer that many countries are prioritizing increased investment in higher education as a strategy to mitigate pollution. Notably, MENA countries have demonstrated significant progress in higher education enrollment, experiencing a remarkable 100% increase from 20.95% in 2000 to 40.94% in 2018, as illustrated in Graph 1. This surge is complemented by a 437% rise in patent demands during the same period, indicative of the substantial advancements in higher education that facilitate innovation and invention.
Despite efforts, the MENA region grapples with a significant human capital deficit, having the world’s lowest human capital percentage of total wealth per capita (35%) (World Bank, 2019). Improved access to health and education could potentially double the region’s GDP per worker. Addressing the gender gap in the workforce might lead to a twofold development increase in 10 years, with a cumulative GDP growth of $1,000 billion (World Bank, 2020).
GRAPH 1

Evolution of higher education enrollment in the MENA region.
Regarding CO2 emissions, MENA contributes 7% of the global annual 32 gigatonnes of CO2 emissions. Notably, the Gulf countries, despite emitting 17 times less than top emitters like China, the United States, and India, have a per-person emission rate only around 4 times less. Gulf countries wield significant environmental influence globally (Sarraf and Heger, 2015). Graph 2 illustrates CO2 emission trends in the MENA region from 2000 to 2018.
GRAPH 2

CO2 emissions (metric tons per capita) in the MENA region.
Despite the economic importance of education, its impact on CO2 emissions has been a relatively neglected area in economic literature. Only a handful of recent studies, such as those by Li and Zhou (2019) and Li et al. (2021), have approached the topic from an economic perspective. Notably, most existing research, stemming from non-economic disciplines, relies heavily on university surveys. The latest empirical study validating a strong negative relationship between education and CO2 emissions utilized FDI as a control variable, focusing solely on economic openness. To address this limitation, our research introduces the KOF index, which comprehensively considers economic, social, and political dimensions of country globalization.
Focusing on the pivotal role of higher education in research, technology, and innovation—key drivers of industrialization and economic growth—this paper explores its potential impact on CO2 emissions. Recognizing the global push to reduce environmental impact, the MENA region has notably invested in Higher Education Institutes (HEIs) for energy, green economy, and sustainable energy programs.
This study stands out as the first to rigorously examine the influence of higher education in the MENA region, employing robust economic techniques and incorporating the comprehensive KOF index. The novelty lies in quantifying the potential role of education on CO2 emissions alongside variables like globalization, unemployment, and growth. The study contributes a solid theoretical foundation and an extensive econometric framework to the understanding of the effects of higher education on CO2 emissions.
The article comprises a comprehensive literature review, exploring recent works on the influence of education, unemployment, globalization, and economic growth on CO2 emissions. The methodology section outlines the study’s context (MENA region) and the developed research model. Subsequently, results will be analyzed and discussed, leading to a conclusive section offering recommendations. This structured approach ensures a thorough exploration of the research topic, providing valuable insights for academia and policymaking.
2 Literature review
2.1 Gdp and Co2 emissions
The pursuit of economic growth, while vital for development, has raised concerns about its environmental impact. Factors such as socioeconomic, human capital, and sociopolitical elements are intertwined with the environment (Mukherjee and Chakraborty, 2013; Kurniawan and Managi, 2018). Economic growth, driven by investments in produced capital, shifts wealth dynamics, diminishing natural capital and elevating produced and non-physical capital (Jarvis et al., 2011).
Current economic paths pose challenges for future generations, marked by the depletion of natural resources and environmental degradation (Jorgenson and Dietz, 2015). The neoclassical approach suggests market forces, under certain conditions, can manage the environment, drawing on Arthur Pigou’s externality theory.
Some, particularly neoclassical thinkers, advocate for sustainability, assuming near-perfect substitutability between natural and man-made capital. Supporters of the environmental Kuznets curve (EKC) believe economic growth can enhance sustainability as mentionned in Figure 1. The EKC illustrates an inverted U-shaped correlation between per capita economic production and environmental quality, suggesting an initial rise in degradation followed by improvement as focus shifts to environmental quality over consumption.
FIGURE 1

Environmental Kuznets Curve.
After Kuznets, distributional economics extends the assumption to a standalone theory, suggesting economic growth initially increases income disparities before stabilizing and eventually reducing them.
The link between income and CO2 emissions has been widely explored. Mikayilov et al. (2018) found a positive and significant impact of economic growth on CO2 emissions in Azerbaijan, challenging the EKC hypothesis. Bhat (2018) confirmed that per capita income and non-renewable energy consumption increase emissions, while renewable energy consumption reduces them in BRICS countries. Aye and Edoja (2017) revealed a U-shaped relationship between economic growth and CO2 emissions in developing countries, rejecting the EKC hypothesis. Baek (2015) found little evidence of the EKC hypothesis for Arctic countries. Apergis and Ozturk (2015) validated the EKC hypothesis for 14 Asian countries. Maroufi and Hajilary (2022) affirmed the ability of economic growth to reduce pollution in the long term in Iran.
Hypothesis 1Economic growth will negatively impact CO2 Emissions.
Hypothesis 2Economic growth will positively impact CO2 Emissions.The following Table 1 summarizes the results of the above work.
TABLE 1
| Authors | Country and period | Technique | Results |
|---|---|---|---|
| Mikayilovet al (2018) | Azerbaijan; 1993 to 2013 | Johansen, ARDLBT, DOLS, FMOLS and C | + |
| Bhat (2018) | BRICS; 1992 to 2016 | Pooled Mean Group and GMM | + |
| Aye and Edoja (2017) | 31 developing countries; 1971 to 2013 | Dumitrescu and Hurlin panel causality test | + and - |
| Baek (2015) | Arctic nations; 1960 to 2010 | ARDL | - |
| Apergis and Ozturk (2015) | 14 Asian economies; 1990 to 2011 | GMM | - |
| Maroufi and Hajilary (2022) | Iran; 40 years | ARDL | - |
Impact of income on CO2 Emissions.
2.2 Education and CO2 emissions
Investing in human capital yields various benefits, enhancing labor productivity and fostering economic growth (Schultz, 1961; Romer, 1990; Becker, 1994). Beyond economic gains, human capital accumulation is linked to positive social externalities like improved health, lower crime rates, and increased democratic participation (Sianesi and Reenen, 2003).
While numerous studies explore these externalities, the environmental benefits of human capital accumulation remain less understood. Limited empirical studies, particularly on higher education’s link to CO2 emissions, suggest a neglected area in environmental economics.
Yao et al. (2020) found a strong positive relationship between environmental pollution and education expenditures in Bangladesh. Balaguer and Cantavella (2018) challenged the Kuznets hypothesis, suggesting that education offsets CO2 emissions growth in Australia. Caird et al. (2015) identified transportation, residential energy use, and campus site operations as primary sources of carbon emissions from higher education courses.
Ketenci (2018) supported the positive long-term impact of education on pollution in the Russian Federation. Li et al. (2021) and Su et al. (2021) found education and R&D spending in higher education to be drivers of CO2 reduction in Chinese provinces. Cui et al. (2022) confirmed the EKC hypothesis, showing education’s beneficial short and long-term impact on CO2 emissions in China.
Shafiullah et al. (2021) revealed a significant positive contribution of education to environmental improvement in the U.S., with Granger causality tests showing education’s impact on CO2 reduction and energy use. Misra and Verma (2015) mathematically confirmed educational programs’ contribution to reducing anthropogenic CO2 emissions in the United States.
Hypothesis 3Higher education will negatively impact CO2 Emissions.
Hypothesis 4Higher education will positively impact CO2 Emissions.The following Table 2 summarizes the results of the above work.
TABLE 2
| Authors | Country and period | Technique | Results |
|---|---|---|---|
| Yao et al. (2020) | Bangladesh; 1974 to 2010 | VECM and Johansen’s cointegration method | + |
| Balaguer and Cantavella (2018) | Australia; 1950 to 2014 | Johansen’s cointegration method | + and - |
| Caird et al. (2015) | United Kingdom | Survey | + and - |
| Time unspecifed | |||
| Cui et al. (2022) | China; Time unspecified | error correction model and bounds testing approach to cointegration | - |
| Ketenci, N. (2018) | Russia | ARDL | + |
| Li, H., et al. (2021) | 30 provinces in China | FMOLS. DOLS | - |
| Su, Y., et al. (2021) | 30 provinces in China | Mean group, augmented mean group, the common correlated effects mean group, and the Dumitrescu-Hurlin causality test | - |
| Shafiullah et al. (2021) | United States of America; 18 observation | Granger causality tests | - |
| Misra and Verma (2015) | United States of America; Time unspecified | nonlinear mathematic equation | - |
Impact of education on CO2 emissions.
2.3 Globalization and CO2 emissions
In recent decades, globalization’s effects on economic, political, and social aspects have been extensively studied. The KOF Index is a comprehensive measure assessing globalization’s dimensions (Dreher, 2006), highlighting both positive and negative impacts on economies (Marques et al., 2017; Dollar and Kraay, 2004).
Noteworthy studies on globalization’s environmental influence include Koengkan et al. (2019), finding a negative impact on CO2 emissions in Latin American and Caribbean nations. Shahbaz et al. (2015) confirmed the Environmental Kuznets Curve (EKC) hypothesis in China, indicating a decrease in CO2 emissions with globalization. In Japan, Shahbaz et al. (2018) found that globalization significantly increased carbon emissions in the short run.
Muhammad et al. (2021) revealed that social globalization reduces CO2 emissions in both developed and developing countries, while economic globalization increases emissions in developed countries but decreases them in developing ones. Haseeb et al. (2018) found a negative but insignificant relationship between globalization and carbon dioxide emissions in BRICS economies.
You and Lv, (2018) demonstrated that economic globalization’s total effect on CO2 emissions is negative, offsetting the positive direct effect. Rahman (2020)) confirmed the negative impact of globalization on CO2 emissions, supporting the Environmental Kuznets Curve (EKC) hypothesis.
Wang et al.'s (2023) study on financial globalization in 35 Asian economies found a negative and significant impact in the FMOLS model, suggesting an improvement in environmental quality with increased financial globalization.
Hypothesis 5Globalization will negatively impact CO2 Emissions.
Hypothesis 6Globalization will positively impact CO2 Emissions.The next Table 3 summarize the main findings above.
TABLE 3
| Authors | Country and period | Technique | Results |
|---|---|---|---|
| Koengkan et al. (2019) | 18 Latin American and Caribbean countries; 1990-2014 | NARDL | - |
| Shahbaz et al. (2015) | China; 1970-2012 | cointegration test and the ARDL | - |
| Shahbaz et al. (2018) | Japan; 1970-2014 | ARDL | + |
| Muhammad and Khan (2021) | 31 developed countries and 155 developing countries; 1991 to 2018 | GMM and system GMM | + and - |
| Haseeb et al. (2018) | BRICS; 1995-2014 | DSUR and FMOLS | - but statisticly insignificant |
| Wanhai You, Zhike Lv (2018) | 83 countries; 1985-2013 | spatial panel method | + and - |
| Mohammad Mafizur Rahman’s (2020) | 10 countries; 1971 -2013 | FMOLS and DOLS | - |
| Wang et al. (2023) | 35 Asian countries; 1990 to 2019 | FMOLS and DOLS | - |
Impact of globalization on CO2 emission.
2.4 Impact of unemployment on CO2 emissions
Xin et al. (2023) investigated the environmental impact of human capital and unemployment in China from 1991 to 2020. Their study revealed a long-term mitigating effect of higher human capital, measured by literacy rate and average years of schooling, on CO2 emissions. In contrast, unemployment was found to significantly increase CO2 emissions both in the short and long term. These findings highlight the need for a comprehensive set of economic policies to address environmental concerns.
In a global study on unemployment and CO2 emissions, Liu and feng (2022) found varying impacts across regions. Unemployment exhibited a positive effect on CO2 emissions in the Middle East but a negative impact in Africa, the Americas, Europe, and the Asia-Pacific regions. However, conclusive evidence for the Middle East and Asia-Pacific regions was lacking, indicating the complex relationship between unemployment and CO2 emissions.
Wang and Li’s (2021) analysis across 154 countries provided insights into the intricate nature of human factors’ impact on carbon emissions. They identified a linear relationship between unemployment rate and per capita CO2 emissions. Urbanization contributed to CO2 increase, offset by the unemployment rate. The study emphasized the non-linear effects of aging, life expectancy, population density, and per capita GDP on per capita CO2.
Hafstead and Williams (2018) explored the impact of environmental policy on employment using a two-sector model. They discovered that a pollution tax resulted in sectoral shifts in employment but had a small net effect on overall employment and unemployment. This underscores the importance of considering both regulated and nonregulated sectors when analyzing the impact of environmental regulations on employment.
In a study focusing on 24 African countries from 1995 to 2013, Adesina and Mwamba (2019) revealed variations in the relationship between unemployment rate and CO2 emissions based on income levels. Unemployment did not significantly reduce CO2 emissions in lower-middle and upper-middle income countries but had a significant negative impact, reducing CO2 emissions in low-income countries. These findings emphasize the need for context-specific environmental policies.
Hypothesis 7Unemployment will negatively impact CO2 Emissions.
Hypothesis 8Unemployment will positively impact CO2 EmissionsThe next Table 4 summarize the main results above.
TABLE 4
| Authors | Country and period | Technique | Results |
|---|---|---|---|
| Xin et al. (2023) | China; 1991-2020 | ARDL | + |
| Liu and feng (2022) | 77 countries; 1991 to 2020 | The panel corrected standard errors (PCSE) | + and - |
| Wang and Li’s (2021) | 154 countries; 2005- 2019 | STIRPAT (stochastic impacts by regression on population, affluence, and technology) | + |
| Hafstead and Williams (2018) | 14 asian countries; 1990-2011 | GMM | - |
| Adesina and Mwamba (2019) | 24 African countries; 1995 - 2013 | GMM | + |
Impact of unemployment on CO2 emission.
3 Conceptual framework, research design and methodology
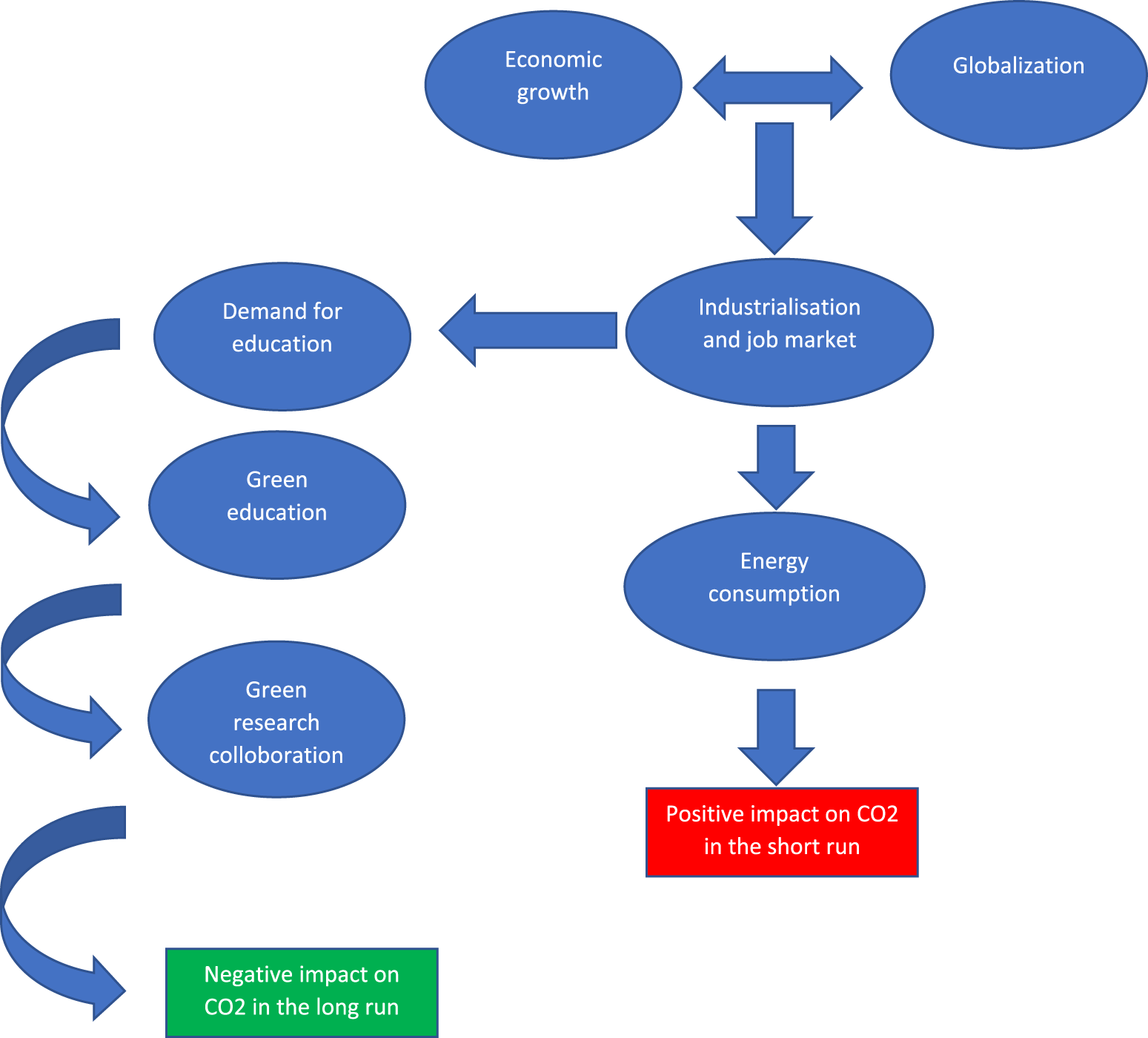
The conceptual framework delves into the intricate relationship between higher education as mentionned in Figure 2 and CO2 emissions. Economic growth and a country’s openness intertwine, driving industrialization and job creation. This results in a temporary surge in energy consumption and subsequent CO2 emissions.
FIGURE 2

The conceptual framework of the research.
Governments respond by prioritizing education to build human capital, aiming to mitigate the environmental consequences of rapid industrialization. Concurrently, environmental education initiatives are introduced, fostering green awareness and promoting sustainable practices. Universities play a crucial role by offering specialized programs, such as energy economics, and implementing comprehensive green campus initiatives.
The Green Education Partnership emerges as an influential advocate, urging countries to align education with environmentally friendly economic development. Higher education, with its holistic approach, equips learners with the knowledge, skills, values, and attitudes necessary to comprehend and address global sustainability challenges.
In summary, higher education not only contributes to a gradual reduction in CO2 emissions over time but also plays a pivotal role in advancing sustainable development. The study meticulously analyzes data from the World Bank and the KOF Swiss Economic Institute, focusing on a panel of 16 countries in the MENA region.
3.1 Description of variables
| Variable | Description |
|---|---|
| Co2 Emission | Carbon dioxide emissions stem from fossil fuel combustion and cement production, involving the consumption of diverse fuels and gas flaring |
| Gross enrollment rates. Tertiary | The tertiary education enrollment rate is the percentage of individuals enrolled in tertiary education over 5 years after completing secondary school, regardless of age |
| Unemployment rate | The unemployment rate is an economic indicator that measures the proportion of people who are unemployed and actively seeking employment within the labor force |
| GDP per capita (current US$) | GDP per capita is calculated by dividing the gross domestic product by the mid-year population, reflecting the total value added by producers, including taxes on products and excluding certain subsidies |
| KOF Globalization Index | The KOF Globalization Index gauges global connectivity in economy, society, and politics, providing a comprehensive assessment by measuring economic exchanges, constraints, information flows, people-to-people contacts, and cultural proximity |
3.2 Empirical model
To test the effect of education on environmental pollution, we will use panel data econometrics which allows for a multiplication of observations favorable to a reliable analysis.
We formulate an empirical model as bellow:
In the given context, the term “CO2” describes effects on the environment and on the economic performance of a country in a particular country “i” during a given year “t”. “EDU” refers to the total proportion of individuals enrolled in tertiary education for country “i” in year “t”. “GLOB” represents the degree of globalization in country “i” during year “t”. “GDPit” indicates the Gross Domestic Product per capita in current US dollars for country “i” during year “t”. and “UNEMP” indicates the unemployment “i” in year “t”.
This study aims to examine the impact of higher education on pollution reduction in the MENA region. Three control variables, GLOB, GDP, and UNEMP, are utilized due to the region’s substantial economic openness, significant GDP growth rates, and unemployment rate, contributing to increased energy consumption and CO2 emissions.
3.3 Estimation model
This article utilizes three estimation methods, primarily relying on a panel of 16 countries. The first approach employs the generalized least squares (GLS) fixed effect method (Hsiao 2003), addressing heteroscedasticity and enhancing estimate precision.
The study also utilizes the Kao cointegration test (Kao, 1999) and dynamic ordinary least squares (DOLS) method (Saikkonen, 1991; Stock and Watson, 1993) to assess long-term relationships between variables, ensuring robust estimates in the panel analysis. The DOLS technique (Pedroni, 2001) is chosen to mitigate biases, simultaneity issues, and endogeneity concerns in estimating the impact of higher education on CO2 emissions.
Additionally, the study incorporates the Fully Modified Ordinary Least Squares (FMOLS) estimator, which extends the DOLS method by addressing potential endogeneity problems and providing efficient estimates even in the presence of cointegration (Phillips & Hansen, 1990). FMOLS is specifically designed to tackle potential endogeneity issues, enhancing the reliability of estimates and ensuring accurate assessments of the relationships between variables over time. The long-term effects explored through DOLS and FMOLS provide valuable insights into the persistent relationships between variables, beyond short-term fluctuations.
By accounting for factors like trends and cointegration, DOLS and FMOLS estimates offer robust assessments of how changes in independent variables shape the dependent variable over time. These insights are crucial for policymakers and researchers seeking to understand the lasting impacts of various economic phenomena and to design effective long-term strategies for sustainable development and policy formulation.
3.4 Result and discussion
Before presenting the estimation of the empirical model, the table provides an overview of the descriptive statistics for all variables, as explained below in Table 5.
TABLE 5
| CO2 | EDU | GDP | GLOB | UNEMP | |
|---|---|---|---|---|---|
| Mean | 7.230092 | 3.081925 | 8874.548 | 2.192762 | 62.22595 |
| Median | 3.358384 | 2.603000 | 4079.392 | 1.790000 | 63.42186 |
| Maximum | 31.27400 | 7.615000 | 55601.28 | 8.830000 | 75.26532 |
| Minimum | 0.054853 | 1.230000 | 110.4609 | 0.100000 | 45.97978 |
| Std. Dev | 9.104920 | 1.464510 | 10807.51 | 1.895652 | 6.681321 |
| Sum | 1727.992 | 736.5800 | 2121017 | 524.0700 | 14872.00 |
| Sum Sq. Dev | 19730.10 | 510.4597 | 2.78E+10 | 855.2522 | 10624.33 |
| Observations | 215 | 215 | 215 | 215 | 215 |
Descriptive statistic of the variables.
The substantial disparity between the mean and median of the variables indicates a non-random distribution. Subsequent verification of the normality assumption will be presented in the Table 6.
TABLE 6
| Mean | Median | Maximum | Minimum | Skewness | Kurtosis | Jarque-bera | Probability |
|---|---|---|---|---|---|---|---|
| −0.001201 | 0.02231 | −1.42232 | 1.842931 | −0.428472 | 3.13131 | 2.94212 | 0.34 |
Normality test.
The Jarque-Bera test findings affirm the normal distribution of residuals with a slight negative skewness of -0.428, indicating a subtle leftward skew.
The next step is to proceed with conducting a cross-dependency test to determine if there is any interdependence among the countries in the MENA region that could potentially impact the results of our study.
This test, shown in Table 7, aims to analyze the extent to which the variables in our study are influenced by one another within the MENA region. By examining cross-dependencies, we can better understand how factors such as economic policies, political stability, or cultural ties among countries in the region may affect our research outcomes.
TABLE 7
| Test | Statistic | Prob. |
|---|---|---|
| Breusch-Pagan LM | 30.11487 | 0.9567 |
| Pesaran scaled LM | -1.569031 | 0.1166 |
| Pesaran CD | 1.083878 | 0.2784 |
Cross-sectional dependence (CD) test
The test will involve statistical analyses and modeling techniques to assess the strength and direction of relationships between different variables across the MENA countries. This will help us identify any significant interdependencies that need to be considered in our study's analysis and interpretation.
The cross-dependency (CD) test results suggest no significant cross-dependence among variables within the MENA region. The Breusch-Pagan LM Test indicates no evidence of heteroscedasticity, with a high probability value of 0.9567. Additionally, both the Pesaran Scaled LM Test and the Pesaran CD Test show no statistically significant evidence of cross-sectional dependence, with probability values of 0.1166 and 0.2784, respectively. These findings indicate that the variables in our study are likely independent of each other within the MENA region.
The next phase, as illustrated in Table 8, involves assessing the presence of a unit root utilizing three distinct tests: Levin, Lin, and Chu (LLC), Augmented Dickey-Fuller (ADF), and Breitung tests. These tests serve to investigate the stability of mean and variance over time, thereby providing detailed insights into the stationarity characteristics of the variables under scrutiny. The primary aim is to establish a comprehensive understanding of their behavior prior to delving into the analysis of long-term relationships among MENA countries. To accomplish this, panel unit-root tests are employed, which consolidate the ADF tests conducted at the country level into a single panel. As highlighted by Baltagi (2008), the notable efficacy of panel unit-root tests has led to their widespread acceptance, utilization, and popularity among econometricians and economists.
TABLE 8
| Test and variables | CO2 | EDU | GDP | GLOB | UNEMP |
|---|---|---|---|---|---|
| LLC | I(1)∗ | I(1)∗ | I(1)∗ | I(1)∗ | I(1)∗ |
| ADF | I(1)∗ | I(1)∗ | I(1)∗ | I(1)∗ | I(1)∗ |
| PP | I(1)∗ | I(1)∗ | I(1)∗ | I(1)∗ | I(1)∗ |
Unit Root test.
Source: author’s estimation on EVIEWS, 12 ∗, ∗∗, ∗∗∗indicate significance respectively at the 1%, 5% and 10% level.
The tests confirm that the variables in our equation exhibit stationarity at order 1 (I(1)), accepting the null hypothesis (H0) for I(0) level values but rejecting it for the first differences, indicating first-order integration (I(1)).
Following the initial assessments, we turn our attention to employing the Kao cointegration test to determine the presence of potential relationships among the variables under consideration as illustratedin Table 9. This test serves as a crucial step in identifying cointegration, a phenomenon indicating long-term equilibrium relationships among variables. Building upon the pioneering work of Saikkonen (1991) and Stock and Watson (1993), who introduced the dynamic DOLS technique, we aim to compute the long-run coefficients of equilibrium observed in higher-order cointegration systems. Despite various methods proposed in previous literature for measuring panel cointegration, the DOLS technique stands out, particularly for its ability to address small sample bias and endogeneity issues. Unlike the traditional OLS approach, DOLS mitigates second-degree asymptotic bias and resolves potential problems arising from lagged integration and endogeneity.
TABLE 9
| Kao test | T-statistic |
|---|---|
| ADF | 3.372778∗ |
| Residual value | 0.217311 |
| HAC variance | 0.219357 |
Kao’s cointegration test.
Source: author’s estimation on EVIEWS, 12 ∗, ∗∗, ∗∗∗indicate significance respectively at the 1%, 5% and 10% level.
Furthermore, to estimate cointegration and address potential endogeneity comprehensively, we employ the FMOLS technique. FMOLS not only accounts for endogeneity but also adjusts for potential biases in parameter estimates, offering a robust solution for modeling long-term relationships among variables. By incorporating FMOLS alongside DOLS, we ensure a thorough analysis of cointegration relationships, enhancing the reliability and accuracy of our findings. This comprehensive approach allows us to assess the stability and consistency of the cointegration results, providing a solid foundation for understanding the dynamics of long-term equilibrium relationships within the MENA region.
The Kao cointegration test affirms a cointegrating relationship among the variables in our study, supported by the ADF values. This establishes the foundation for quantifying the long-run impact of explanatory variables on CO2 emissions in MENA countries in subsequent analysis.
A higher level of education, as indicated by the coefficient of 0.1304 for the natural logarithm of education enrollment in Table 10, appears to correspond with increased CO2 emissions. Similarly, an increase in the natural logarithm of Gross Domestic Product per capita is associated with higher CO2 emissions, as suggested by the coefficient of 0.0745. Moreover, the degree of globalization, represented by the coefficient of 2.7124 for the natural logarithm of globalization degree, exhibits a significant positive relationship with CO2 emissions. Conversely, a rise in the unemployment rate, as denoted by the coefficient of -0.3611 for the natural logarithm of unemployment rate, is linked with lower CO2 emissions. These findings underscore the multifaceted nature of factors influencing CO2 emissions, with education, economic development, globalization, and unemployment each playing a distinct role. The adjusted R-squared value of 0.539 indicates that approximately 53.9% of the variability in CO2 emissions can be explained by the independent variables included in the model.
TABLE 10
| Variable | Coefficient | Std. Error | t-Statistic |
|---|---|---|---|
| C | −5.717893* | 1.417685 | −4.033260 |
| LOG(EDU) | 0.130436* | 0.026697 | 4.885778 |
| LOG(GDP) | 0.074484* | 0.027822 | 2.677165 |
| LOG(GLOB) | 2.712378* | 0.337458 | 8.037679 |
| LOG(UNEMP) | −0.361094* | 0.043670 | −8.268736 |
| R2 | 0.549 | ||
| R2 Adjusted | 0.539331 | ||
| Observations | 215 |
The effect of higher education on CO2 using GLS fixed effect.
*, **, *** indicate the significance level at 1%, 5% and 10% respectively.
The results from employing both the DOLS and FMOLS techniques to examine the effect of higher education on CO2 emissions reveal interesting findings as mentioned in Table 11. Firstly, in both models, the coefficient for education is negative, with a coefficient of approximately -0.113964* in the DOLS model and -0.142241* in the FMOLS model. This suggests that an increase in education is associated with a decrease in CO2 emissions. Secondly, the coefficients for GDP and globalization are positive in both models, with coefficients of approximately 0.467143* and -0.76821* in the DOLS model, and 0.478231* and -0.32854* in the FMOLS model, respectively. This indicates that increases in GDP per capita and globalization are associated with higher CO2 emissions. Thirdly, the coefficients for the unemployment rate are negative in both models, with coefficients of approximately -0.16542* in the DOLS model and -0.21451* in the FMOLS model, suggesting that higher unemployment rates are associated with lower CO2 emissions. Overall, the models explain a substantial portion of the variability in CO2 emissions, with an R² of approximately 0.767 in the DOLS model and 0.842 in the FMOLS model. Additionally, the adjusted R-squared values are approximately 0.664 for the DOLS model and 0.792 for the FMOLS model, indicating a slightly better fit for the FMOLS model.
TABLE 11
| Technique | DOLS | FMOLS |
|---|---|---|
| Variable | Coefficient | Coefficient |
| LOG(EDU) | -0.113964* | -0.142241 |
| LOG(GDP) | 0.467143* | 0.478231* |
| LOG(GLOB) | -0.76821* | -0.32854* |
| LOG(UNEMP) | -0.16542* | -0.21451* |
| R2 | 0.767 | 0.842 |
| R2 adjusted | 0.664 | 0.792 |
| Observations | 173 | 173 |
The effect of higher education on CO2 emissions using DOLS.
*, **, *** indicate the significance level at 1%, 5% and 10% respectively.
The Table 12 summarizes the results of our work:
TABLE 12
| Technique | GLS | DOLS | FMOLS |
|---|---|---|---|
| LOG(EDU) | + | - | - |
| LOG(GDP) | + | + | + |
| LOG(GLOB) | + | - | - |
| LOG(UNEMP) | - | - | - |
Summarize of the work’s results.
The next step is to perform the causality test, which is useful for identifying the direction of causality between variables (Granger, 1969). Causality testing allows us to determine whether changes in one variable lead to changes in another variable, or vice versa, or if there is a bidirectional relationship between them. This test is crucial for understanding the underlying mechanisms driving the relationships observed in the data. By establishing causality, we can discern which variables are drivers of change and which are influenced by other factors.
The results of the Granger Causality test as mentioned in Table 13 provide interesting insights into the causal relationships between the variable CO2 and other variables such as education (EDU), globalization (GLOB), population (POP), and unemployment (UNEMP). For the CO2 variable, the results reveal that education, population, and globalization significantly Granger-cause CO2 levels, with respective F-statistics of 4.86097, 4.90779, and 2.75416, and associated probabilities below 0.05. These findings suggest that variations in these variables can be useful in predicting CO2 levels. However, for the unemployment variable, the test does not provide sufficient evidence to conclude that unemployment Granger-causes CO2, with an F-statistic of 0.82890 and a higher associated probability of 0.4376. In summary, these results underscore the importance of factors such as education, population, and globalization in predicting CO2 levels, while the causal link with unemployment remains uncertain according to the results of this specific test.
TABLE 13
| Test | F-Statistic | Prob. |
|---|---|---|
| EDU does not Granger Cause CO2 | 4.86097 | 0.0084* |
| CO2 does not Granger Cause EDU | 6.13702 | 0.0025* |
| GLOB does not Granger Cause CO2 | 2.75416 | 0.0654** |
| CO2 does not Granger Cause GLOB | 1.03847 | 0.3553 |
| POP does not Granger Cause CO2 | 4.90779 | 0.0080* |
| CO2 does not Granger Cause POP | 3.93520 | 0.0206* |
| UNEMP does not Granger Cause CO2 | 0.82890 | 0.4376 |
| CO2 does not Granger Cause UNEMP | 0.03385 | 0.9667 |
| GLOB does not Granger Cause EDU | 0.73795 | 0.4790 |
| EDU does not Granger Cause GLOB | 0.50865 | 0.6019 |
| POP does not Granger Cause EDU | 0.00811 | 0.9919 |
| EDU does not Granger Cause POP | 0.26138 | 0.7702 |
| UNEMP does not Granger Cause EDU | 0.03848 | 0.9623 |
| EDU does not Granger Cause UNEMP | 1.05064 | 0.3511 |
| POP does not Granger Cause GLOB | 0.19979 | 0.8190 |
| GLOB does not Granger Cause POP | 1.52141 | 0.2202 |
| UNEMP does not Granger Cause GLOB | 0.07577 | 0.9270 |
| GLOB does not Granger Cause UNEMP | 2.30823 | 0.1013 |
| UNEMP does not Granger Cause POP | 1.28508 | 0.2782 |
| POP does not Granger Cause UNEMP | 1.01171 | 0.3649 |
Granger causality test
Note. *, **, *** indicate the significance level at 1%, 5% and 10% respectively.
In our MENA region study, intriguing findings emerged regarding the interplay of higher education, globalization, unemployment, economic growth, and CO2 emissions. GLS analysis, except for unemployment, indicates positive relationships with CO2 emissions, signifying that higher education, globalization, and economic growth lead to increased emissions. However, considering long-term impacts using DOLS and FMOLS estimators yielded distinctive insights.
MENA, contributing 5% of global greenhouse gas emissions, faces a crucial moment in climate action. Despite its lower global emission share, MENA boasts one of the highest per capita emissions, around 13 tons of CO2 annually, surpassing North America. Commitments to decarbonization, notably from countries like Israel, Lebanon, the UAE, and Saudi Arabia aiming for 2050 goals (Kouyakhi, 2022), indicate a shift. Challenges persist for oil-dependent nations, necessitating profound economic transformation. Despite vast renewable energy potential, receiving 22-26% of global solar energy, MENA struggles to integrate renewables into its energy mix. Green innovations, including hydrogen production and carbon capture, offer promising paths for the region's role in global decarbonization (Kouyakhi 2022).
Higher education exhibits a long-term negative influence on CO2 emissions, suggesting increased enrollment could contribute to emissions reduction in the MENA region over time. Economic expansion is found to have a long-term positive impact, indicating its association with increased CO2 emissions. Globalization, on the other hand, exerts a long-term negative influence, suggesting that international integration can foster environmentally friendly practices, thereby reducing CO2 emissions. This is attributed to the transfer of environmental information, technology, and best practices through global collaboration in considering the neoclassical approach within the context of our study on CO2 emissions in the MENA region, it's essential to acknowledge its perspective on market forces and sustainability. The neoclassical framework, rooted in theories such as the Kuznets Curve, suggests that economic growth initially leads to increased environmental degradation but eventually results in environmental improvement as societies become wealthier and prioritize environmental concerns. This perspective aligns with our findings regarding the positive relationship between economic expansion and CO2 emissions, indicating that economic growth may indeed contribute to environmental challenges in the short term. However, the long-term negative influence of higher education on CO2 emissions, as well as the potential for globalization and unemployment to reduce emissions over time, challenges simplistic neoclassical narratives. These findings highlight the complexities of the relationship between economic development and environmental sustainability, emphasizing the need for nuanced policy approaches that consider the interplay of various factors.
Surprisingly, unemployment shows a long-term negative effect on CO2 emissions, suggesting that as unemployment rates rise, the demand for goods and services decreases, thereby stimulating economic development and potentially reducing CO2 emissions.
These findings underscore the crucial role of higher education in fostering long-term environmental sustainability in the MENA region. Access to higher education and a focus on environmental education are deemed vital to enhance climate change awareness and promote sustainable practices. Key factors attributing to higher education's role in CO2 reduction include:
- -
Awareness and Education: Higher education equips graduates and students with cognitive capacity on environmental issues, fostering awareness of the adverse impacts of CO2 emissions on climate change. Exposure to environmental coursework and research instills a commitment to sustainable practices.
- -
Research and Innovation: Higher education institutions are hubs for innovation, where students engage in developing new technologies, renewable energy sources, and sustainable practices aligned with global policies. Research on renewable energy, clean technologies, and energy efficiency can yield solutions for reducing CO2 emissions across sectors.
- -
Institutional Leadership: Higher education institutions can lead by example, adopting sustainable practices on campuses, including energy reduction, renewable energy usage, promotion of sustainable transportation, and efficient waste management. Such initiatives inspire environmentally friendly behaviors, contributing to CO2 emission reduction.
While higher education alone cannot comprehensively address environmental issues, it stands as a pivotal player, fostering awareness, generating knowledge, and training students to contribute significantly to CO2 reduction initiatives in MENA countries.
4 Conclusion and policy recommendation
Our primary objective in composing this paper was to address gaps in economic theory and research hindering our understanding of education's genuine impact on environmental degradation. We sought to quantify the influence of higher education on CO2 emissions in the MENA region from 2000 to 2018, along with examining the effects of the globalization index, economic growth, and unemployment. To achieve this, we employed various robust econometric techniques, including panel unit root tests, the Kao cointegration test, fixed effect GLS, FMOLS estimators, and Granger causality tests. These methods were selected after conducting a comprehensive review of the existing literature on the subject. The outcomes of these analyses are presented below. The coefficients derived from the chosen variables revealed that higher education, the globalization index, and unemployment contribute to lower CO2 emissions over the long term, while economic growth tends to increase CO2 emissions, challenging the EKC hypothesis for the MENA region. This study allowed us to disprove both the first and eighth hypotheses proposed in the research, while validating the remaining hypotheses. Additionally, the Granger causality tests indicated that higher education, the globalization index, and population significantly Granger-cause CO2 emissions, providing valuable insights into the causal relationships between these variables.
The findings offer several significant policy implications. The negative correlation between higher education and pollution underscores the importance of government investment in higher education. Increasing funding for education is crucial to ensure widespread access to quality education, achievable through initiatives such as exchange programs, scholarships, and addressing regional inequalities within MENA countries. Government support, both socially and financially, should be directed towards academic initiatives, collaborations, and activities aimed at reducing emissions and promoting energy and resource conservation. Aligning projects and subjects with the United Nations' strategic development objectives can contribute to achieving long-term sustainable development goals. Environmental education must be integrated into higher education programs, covering topics such as sustainability, resource management, renewable energy, and biodiversity preservation. This ensures students are well-informed about contemporary environmental concerns. Encouraging innovation and scientific research in environmental and sustainable development domains is critical. Governments and academic institutions can facilitate environmental research projects by providing financial incentives and fostering collaboration between researchers and commercial sector entities. Policymakers play a pivotal role in endorsing sustainable practices, enhancing environmental awareness, and generating innovative solutions for the MENA region's environmental challenges. By incorporating these recommendations into educational programs and research efforts, policymakers can contribute significantly to addressing environmental concerns. Building on the findings of this study, future research should aim to enhance our understanding of social determinants and explore practical methods to lower and mitigate CO2 emissions. Acknowledging the limitations of this study, including data gaps and reliance on macroeconomic data, future research should incorporate qualitative data for a more comprehensive examination of the subject.
While this study did not find evidence of cross-dependency in the conducted tests, it's essential to acknowledge that cross-sectional dependence might still exist within the MENA region and could potentially impact the results. Panel unit root tests, similar to Kao cointegration tests, are prone to issues such as cross-sectional dependence and structural breaks, which can lead to incorrect inferences if not properly addressed. Additionally, fixed effect GLS assumes that individual-specific effects are correlated with the independent variables, which can lead to biased estimates if this assumption is violated. Moreover, it may not fully address endogeneity or omitted variable bias, particularly if unobserved factors are correlated with both the independent and dependent variables. Therefore, future research should consider these limitations and employ additional techniques to mitigate potential biases.
Statements
Data availability statement
The original contributions presented in the study are included in the article/Supplementary material, further inquiries can be directed to the corresponding author.
Author contributions
MZ: Conceptualization, Data curation, Formal Analysis, Funding acquisition, Investigation, Methodology, Project administration, Resources, Software, Validation, Visualization, Writing–original draft, Writing–review and editing. ME: Data curation, Formal Analysis, Supervision, Validation, Writing–review and editing. SS: Methodology, Software, Supervision, Validation, Writing–review and editing.
Funding
The author(s) declare that no financial support was received for the research, authorship, and/or publication of this article.
Conflict of interest
The authors declare that the research was conducted in the absence of any commercial or financial relationships that could be construed as a potential conflict of interest.
Publisher’s note
All claims expressed in this article are solely those of the authors and do not necessarily represent those of their affiliated organizations, or those of the publisher, the editors and the reviewers. Any product that may be evaluated in this article, or claim that may be made by its manufacturer, is not guaranteed or endorsed by the publisher.
References
1
Adesina K. S. Mwamba J. W. M. (2019). Does economic freedom matter for CO2 emissions? Lessons from Africa. J. Dev. Areas53 (3). 10.1353/jda.2019.0044
2
Apergis N. Ozturk I. (2015). Testing environmental Kuznets curve hypothesis in Asian countries. Ecol. Indic.52, 16–22. 10.1016/j.ecolind.2014.11.026
3
Aye G. C. Edoja P. E. (2017). Effect of economic growth on CO2 emission in developing countries: evidence from a dynamic panel threshold model. Cogent Econ. Finance5 (1), 1379239. 10.1080/23322039.2017.1379239
4
Baek J. (2015). Environmental Kuznets curve for CO2 emissions: the case of Arctic countries. Energy Econ.50, 13–17. 10.1016/j.eneco.2015.04.010
5
Balaguer J. Cantavella M. (2018). The role of education in the Environmental Kuznets Curve. Evidence from Australian data. Energy Econ.70, 289–296. 10.1016/j.eneco.2018.01.021
6
Becker G. S. (1994). “Human capital revisited,” in Human capital: a theoretical and empirical analysis with special reference to education. Third Edition (The University of Chicago Press), 15–28.
7
Bhat J. A. (2018). Renewable and non-renewable energy consumption—impact on economic growth and CO2 emissions in five emerging market economies. Environmental Science and Pollution Research25 (35), 35515–35530.
8
Caird S. Lane A. Swithenby E. Roy R. Potter S. (2015). Design of higher education teaching models and carbon impacts. Int. J. Sustain. High. Educ.16 (1), 96–111. 10.1108/ijshe-06-2013-0065
9
Cui Y. Wei Z. Xue Q. Sohail S. (2022). Educational attainment and environmental Kuznets curve in China: an aggregate and disaggregate analysis. Environ. Sci. Pollut. Res.29 (30), 45612–45622. 10.1007/s11356-022-19051-y
10
Dreher A. (2006). Does globalization affect growth? Evidence from a new index of globalization. Appl. Econ.38 (10), 1091–1110. 10.1080/00036840500392078
11
Hafstead M. A. Williams R. C. III (2018). Unemployment and environmental regulation in general equilibrium. J. Public Econ.160, 50–65. 10.1016/j.jpubeco.2018.01.013
12
Haseeb A. Xia E. Danish Baloch M. A. Abbas K. (2018). Financial development, globalization, and CO 2 emission in the presence of EKC: evidence from BRICS countries. Environ. Sci. Pollut. Res.25, 31283–31296. 10.1007/s11356-018-3034-7
13
Hsiao C. (2005). Why panel data?. The Singapore economic review50 (02), 143–154.
14
Jacqué M. Aspe C. (2012). Environnement et société: une analyse sociologique de la question environnementale. Environnement société, 1–280.
15
Jaoul-Grammare M. Stenger A. (2022). Quel rôle joue l’éducation dans les préoccupations environnementales?Le. BREFN° 417 (1), 1–4. 10.3917/bref.417.0001
16
Jarvis A. Lau C. Cook S. Wollenberg E. Hansen J. Bonilla O. et al (2011). An integrated adaptation and mitigation framework for developing agricultural research: synergies and trade-offs. Exp. Agri.47 (2), 185–203.
17
Jorgenson A. K. Dietz T. (2015). Economic growth does not reduce the ecological intensity of human well-being (Japan: Springer), 10, 149–156.
18
Kao C. (1999). Spurious regression and residual-based tests for cointegration in panel data. Journal of econometrics90 (1), 1–44.
19
Ketenci N. (2018). The environmental Kuznets curve in the case of Russia. Russ. J. Econ.4 (3), 249–265. 10.3897/j.ruje.4.28482
20
Koengkan M. Losekann L. D. Fuinhas J. A. (2019). The relationship between economic growth, consumption of energy, and environmental degradation: renewed evidence from Andean community nations. Environ. Syst. Decis.39, 95–107. 10.1007/s10669-018-9698-1
21
Kouyakhi N. R. (2022). CO2 emissions in the Middle East: decoupling and decomposition analysis of carbon emissions, and projection of its future trajectory. Science of The Total Environment845, 157182.
22
Kurniawan R. Managi S. (2018). Economic growth and sustainable development in Indonesia: an assessment. Bull. Indonesian Econ. Stud.54 (3), 339–361. 10.1080/00074918.2018.1450962
23
Li H. Khattak S. I. Ahmad M. (2021). Measuring the impact of higher education on environmental pollution: new evidence from thirty provinces in China. Environ. Ecol. Statistics28, 187–217. 10.1007/s10651-020-00480-2
24
Li S. Zhou C. (2019). What are the impacts of demographic structure on CO2 emissions? A regional analysis in China via heterogeneous panel estimates. Sci. Total Environ.650, 2021–2031. 10.1016/j.scitotenv.2018.09.304
25
Liu Y. Q. Feng C. (2022). The effects of nurturing pressure and unemployment on carbon emissions: cross-country evidence. Environ. Sci. Pollut. Res.29 (34), 52013–52032. 10.1007/s11356-022-19515-1
26
Maroufi N. Hajilary N. (2022). The impacts of economic growth, foreign direct investments, and gas consumption on the environmental Kuznets curve hypothesis CO2 emission in Iran. Environ. Sci. Pollut. Res.29 (56), 85350–85363. 10.1007/s11356-022-20794-x
27
Marques L. M. Fuinhas J. A. Marques A. C. (2017). Augmented energy-growth nexus: economic, political and social globalization impacts. Energy Procedia136, 97–101. 10.1016/j.egypro.2017.10.293
28
Mikayilov J. I. Galeotti M. Hasanov F. J. (2018). The impact of economic growth on CO2 emissions in Azerbaijan. J. Clean. Prod.197, 1558–1572. 10.1016/j.jclepro.2018.06.269
29
Misra A. K. Verma M. (2015). Impact of environmental education on mitigation of carbon dioxide emissions: a modelling study. Int. J. Glob. Warming7 (4), 466–486. 10.1504/ijgw.2015.070046
30
Muhammad B. Khan M. K. (2021). Foreign direct investment inflow, economic growth, energy consumption, globalization, and carbon dioxide emission around the world. Environmental Science and Pollution Research28 (39), 55643–55654.
31
Muhammad B. Khan M. K. Khan M. I. Khan S. (2021). Impact of foreign direct investment, natural resources, renewable energy consumption, and economic growth on environmental degradation: evidence from BRICS, developing, developed and global countries. Environ. Sci. Pollut. Res.28, 21789–21798. 10.1007/s11356-020-12084-1
32
Mukherjee S. Chakraborty D. (2013). Is environmental sustainability influenced by socioeconomic and sociopolitical factors? Cross‐country empirical evidence. Sustain. Dev.21 (6), 353–371. 10.1002/sd.502
33
Pedroni P. (2001). “Fully modified OLS for heterogeneous cointegrated panels”,in Nonstationary panels, panel cointegration, and dynamic panels, 15. Emerald Group Publishing Limited, 93–130.
34
Rahman M. M. (2020). Environmental degradation: the role of electricity consumption, economic growth and globalisation. J. Environ. Manag.253, 109742. 10.1016/j.jenvman.2019.109742
35
Romer P. M. (1990). Endogenous technological change. J. political Econ.98 (5), S71–S102. 10.1086/261725
36
Saikkonen P. (1991). Asymptotically efficient estimation of cointegration regressions. Econ. theory7 (1), 1–21. 10.1017/s0266466600004217
37
Sarraf M. Heger M. (2015). Why is# COP21 Important for the Middle East and North Africa Region?The World Bank Blogs, 30.
38
Schultz T. W. (1961). Investment in human capital. Am. Econ. Rev.51 (1), 1–17.
39
Shafiullah M. Papavassiliou V. G. Shahbaz M. (2021). Is there an extended education-based Environmental Kuznets Curve? An analysis of US states. Environ. Resour. Econ.80, 795–819. 10.1007/s10640-021-00610-9
40
Shahbaz M. Nasreen S. Abbas F. Anis O. (2015). Does foreign direct investment impede environmental quality in high-middle-and low-income countries?Energy Econ.51, 275–287. 10.1016/j.eneco.2015.06.014
41
Shahbaz M. Shahzad S. J. H. Mahalik M. K. (2018). Is globalization detrimental to CO 2 emissions in Japan? New threshold analysis. Environ. Model. Assess.23, 557–568. 10.1007/s10666-017-9584-0
42
Sianesi B. Reenen J. V. (2003). The returns to education: macroeconomics. J. Econ. Surv.17 (2), 157–200. 10.1111/1467-6419.00192
43
Stock J. H. Watson M. W. (1993). A simple estimator of cointegrating vectors in higher order integrated systems. Econ. J. Econ. Soc.61, 783–820. 10.2307/2951763
44
Su Y. Jiang Q. Khattak S. I. Ahmad M. Li H. (2021). Do higher education research and development expenditures affect environmental sustainability? New evidence from Chinese provinces. Environ. Sci. Pollut. Res.28, 66656–66676. 10.1007/s11356-021-14685-w
45
Wang J. Ramzan M. Salahodjaev R. Hafeez M. Song J. (2023). Does financial globalisation matter for environmental quality? A sustainability perspective of Asian economies. Econ. Research-Ekonomska Istraživanja36 (3), 2153152. 10.1080/1331677x.2022.2153152
46
Wang Q. Li L. (2021). The effects of population aging, life expectancy, unemployment rate, population density, per capita GDP, urbanization on per capita carbon emissions. Sustain. Prod. Consum.28, 760–774. 10.1016/j.spc.2021.06.029
47
Xin Y. Yang S. Faisal Rasheed M. (2023). Exploring the impacts of education and unemployment on CO2 emissions. Econ. research-Ekonomska istraživanja36 (2). 10.1080/1331677x.2022.2110139
48
Yao Y. Ivanovski K. Inekwe J. Smyth R. (2020). Human capital and CO2 emissions in the long run. Energy Econ.91, 104907. 10.1016/j.eneco.2020.104907
49
You W. Lv Z. (2018). Spillover effects of economic globalization on CO2 emissions: a spatial panel approach. Energy Econ.73, 248–257. 10.1016/j.eneco.2018.05.016
Summary
Keywords
higher education, enviromental pollution, Kuznet curve, CO2 emission, MENA (Middle East and North Africa)
Citation
Zouine M, EL Adnani MJ and Salhi SE (2024) Higher education’s impact on CO2 mitigation: MENA insights with consideration for unemployment, economic growth, and globalization. Front. Environ. Sci. 12:1325598. doi: 10.3389/fenvs.2024.1325598
Received
09 November 2023
Accepted
11 March 2024
Published
01 May 2024
Volume
12 - 2024
Edited by
Nezha Mejjad, National Centre for Nuclear Energy, Science and Technology, Morocco
Reviewed by
Fatima Zahra Sahli, Ibn Tofail University, Morocco
Hajar Slimani, Business and Management School, Morocco
Updates
Copyright
© 2024 Zouine, EL Adnani and Salhi.
This is an open-access article distributed under the terms of the Creative Commons Attribution License (CC BY). The use, distribution or reproduction in other forums is permitted, provided the original author(s) and the copyright owner(s) are credited and that the original publication in this journal is cited, in accordance with accepted academic practice. No use, distribution or reproduction is permitted which does not comply with these terms.
*Correspondence: Marouane Zouine, marouanezouineeigd@gmail.com
Disclaimer
All claims expressed in this article are solely those of the authors and do not necessarily represent those of their affiliated organizations, or those of the publisher, the editors and the reviewers. Any product that may be evaluated in this article or claim that may be made by its manufacturer is not guaranteed or endorsed by the publisher.