ORIGINAL RESEARCH article
Front. Oncol.
Sec. Cancer Molecular Targets and Therapeutics
This article is part of the Research TopicExploring Molecular Mechanisms in Cancer through Tumor Molecular PathologyView all 16 articles
NOP56 interacts with Fibrarin to regulate the PI3K/AKT signaling pathway and inhibit apoptosis of hepatocellular carcinoma
Provisionally accepted- 1Fuyang Normal University, Fuyang, China
- 2Fuyang Normal University Affiliated Second Hospital, Fuyang, China
Select one of your emails
You have multiple emails registered with Frontiers:
Notify me on publication
Please enter your email address:
If you already have an account, please login
You don't have a Frontiers account ? You can register here
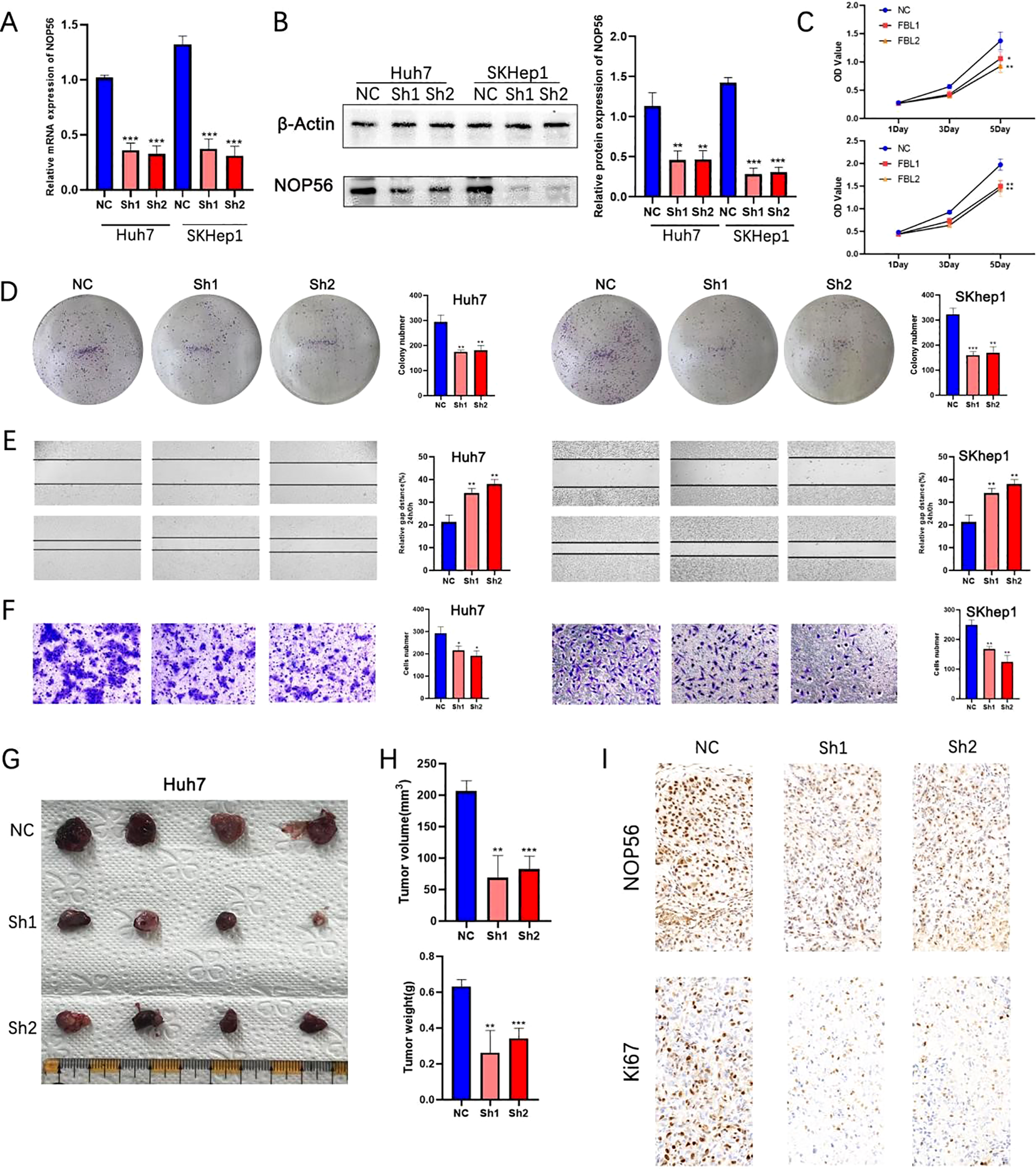
Hepatocellular carcinoma (HCC) is a leading cause of cancer-related mortality globally, with limited therapeutic options and poor prognosis. The oncogene C-myc plays a pivotal role in HCC development, yet the functions of its downstream targets remain incompletely understood. Here, we identified NOP56, a conserved nucleolar protein and C-myc target gene, as a potential oncogenic driver in HCC. Bioinformatic analyses of single-cell and bulk transcriptomic datasets revealed elevated NOP56 expression in malignant hepatocytes and its association with poor clinical outcomes. Functional assays demonstrated that NOP56 knockdown suppressed cell proliferation, colony formation, and migration, induced G0/G1 cell cycle arrest and apoptosis in vitro, and impaired tumor growth in vivo. Mechanistically, we found that NOP56 physically interacts with fibrillarin (FBL), another nucleolar protein, and positively regulates the PI3K/AKT/CREB signaling pathway. Knockdown of NOP56 reduced FBL expression and attenuated pathway activation, while FBL overexpression partially rescued apoptosis and restored signaling. These findings suggest that the NOP56–FBL axis promotes HCC progression by enhancing oncogenic signaling and suppressing apoptosis. Our study provides novel insights into nucleolar protein function in liver cancer and highlights the NOP56–FBL–PI3K/AKT/CREB axis as a promising target for therapeutic intervention in HCC.
Keywords: Apoptosis, Fibrillarin, Hepatocellular Carcinoma, NOP56, PI3K/AKT/CREB
Received: 19 Oct 2025; Accepted: 02 Dec 2025.
Copyright: © 2025 Chen, Fan and Cui. This is an open-access article distributed under the terms of the Creative Commons Attribution License (CC BY). The use, distribution or reproduction in other forums is permitted, provided the original author(s) or licensor are credited and that the original publication in this journal is cited, in accordance with accepted academic practice. No use, distribution or reproduction is permitted which does not comply with these terms.
* Correspondence: Di Cui
Disclaimer: All claims expressed in this article are solely those of the authors and do not necessarily represent those of their affiliated organizations, or those of the publisher, the editors and the reviewers. Any product that may be evaluated in this article or claim that may be made by its manufacturer is not guaranteed or endorsed by the publisher.
