ORIGINAL RESEARCH article
Front. Public Health
Sec. Public Health and Nutrition
This article is part of the Research TopicFrom Adolescence to Adulthood: The Role of Diet in Preventing Metabolic and Mental Health DisordersView all 7 articles
Diet Quality and Its Associated Factors among Adolescents in High Schools of Rawalpindi and Islamabad
Provisionally accepted- 1National University of Medical Sciences, Rawalpindi, Pakistan
- 2University of York, York, United Kingdom
- 3Health Services Academy, Islamabad, Pakistan
- 4University of New South Wales, Sydney, Australia
Select one of your emails
You have multiple emails registered with Frontiers:
Notify me on publication
Please enter your email address:
If you already have an account, please login
You don't have a Frontiers account ? You can register here
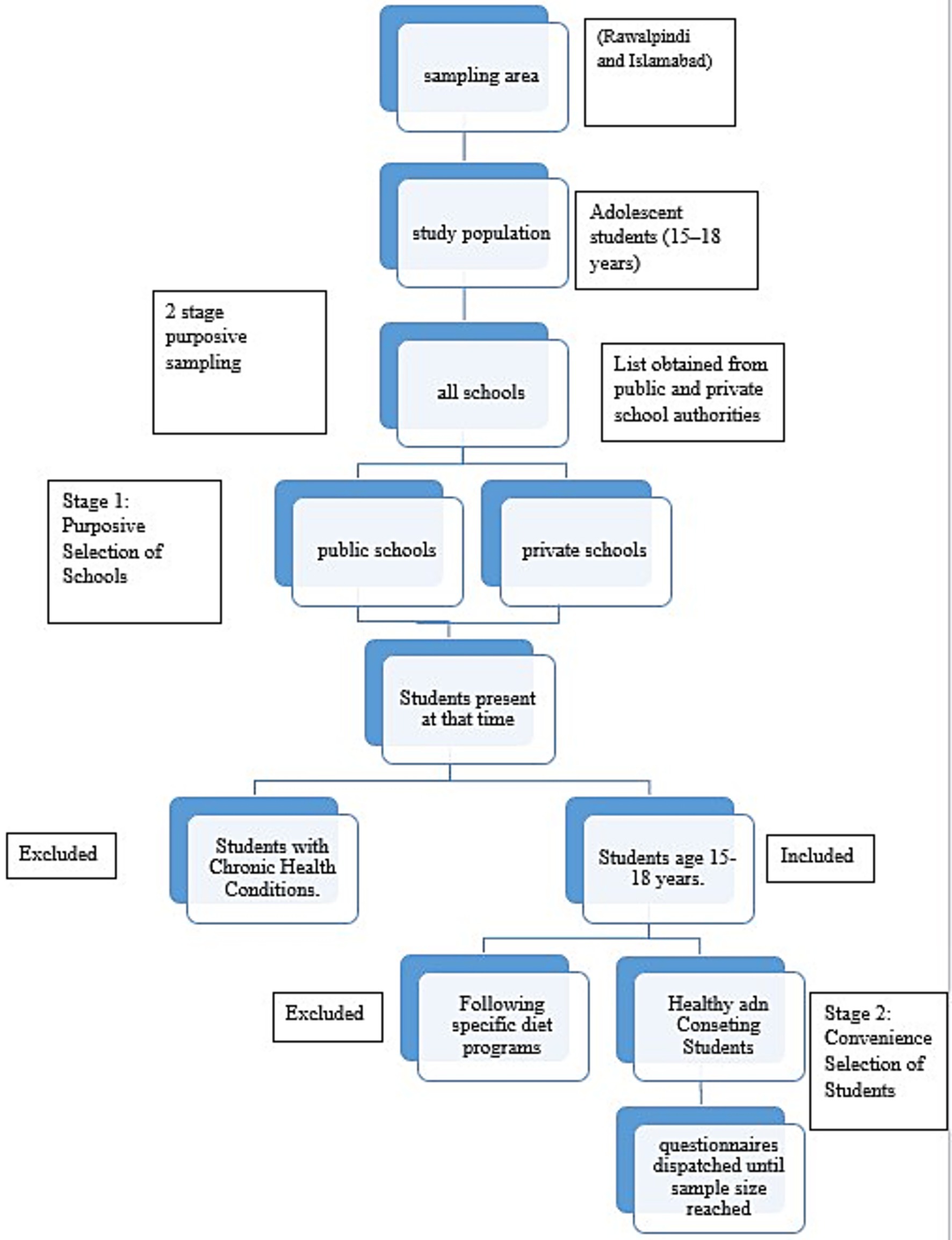
Introduction: Adolescence is a critical developmental stage during which dietary behaviors have profound impacts on physical health, mental well-being, and academic performance. Objective: The objective of this study was to examine the associations between diet quality and academic performance, body image perceptions, and demographic factors. Methods: n = 281 adolescents aged 15–18 years from public and private high schools in Rawalpindi and Islamabad were selected for the study. A cross-sectional study design was incorporated and the data were gathered through the Diet Quality Questionnaire (DQQ), Kuppuswamy Socioeconomic Scale and Body Satisfaction and Image Questionnaire. Results: The analysis showed that 42.7 of % students possess a moderate diet and 57.3% possessed a poor diet. Diet quality was significantly associated with class grade, age, gender, socioeconomic status, body image and academic performance (p < 0.001). Students with a lower socioeconomic status, girls, senior grade students, and younger students were more likely to have poor eating habits. Conclusion: The findings present an urgent need for specific nutritional education and interventions in schools, in particular, among high-risk and vulnerable groups. Enhancing teenage diets can impact their psychological conditions, intellectual growth, and overall school performance.
Keywords: adolescents, diet quality, diet quality questionnaire, Socioeconomic status, body image, academic performance, High school students
Received: 22 Jun 2025; Accepted: 30 Oct 2025.
Copyright: © 2025 Falak, Ahmad, Mahmood, Malik, Shah, Abid and Irfan. This is an open-access article distributed under the terms of the Creative Commons Attribution License (CC BY). The use, distribution or reproduction in other forums is permitted, provided the original author(s) or licensor are credited and that the original publication in this journal is cited, in accordance with accepted academic practice. No use, distribution or reproduction is permitted which does not comply with these terms.
* Correspondence: Abdul Momin Rizwan  Ahmad, abdul.momin@york.ac.uk
Disclaimer: All claims expressed in this article are solely those of the authors and do not necessarily represent those of their affiliated organizations, or those of the publisher, the editors and the reviewers. Any product that may be evaluated in this article or claim that may be made by its manufacturer is not guaranteed or endorsed by the publisher.
