Your new experience awaits. Try the new design now and help us make it even better

ORIGINAL RESEARCH article

Front. Public Health

Sec. Infectious Diseases: Epidemiology and Prevention

Volume 13 - 2025 | doi: 10.3389/fpubh.2025.1696041

Oral microbiome dysbiosis is associated with chronic respiratory diseases: evidence from a population-based study and a hospital cohort

Provisionally accepted
Baolin  JiaBaolin JiaXiaojuan  WuXiaojuan WuGaoyan  HeGaoyan HeQiang  WangQiang WangLi  GuanLi GuanJun  RenJun RenGuixin  LiGuixin LiXianjie  ZhengXianjie ZhengSen  YangSen Yang*
  • Suining Central Hospital, Suining, China

The final, formatted version of the article will be published soon.

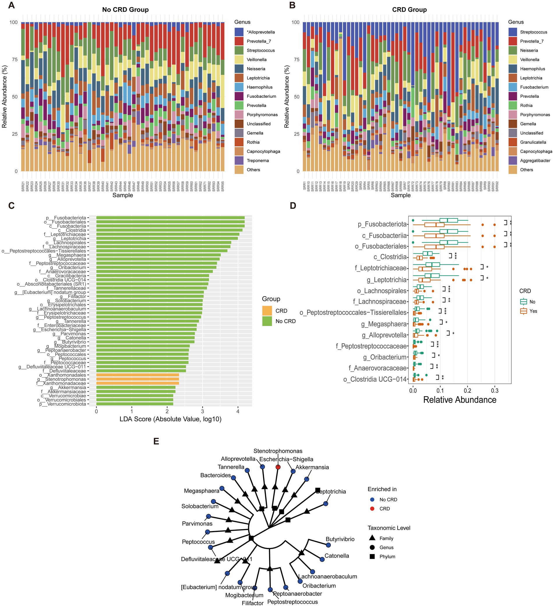
Background: The oral microbiome has been increasingly recognized for its role in systemic health through the oral–lung axis. However, population-level evidence linking oral microbial diversity and composition with chronic respiratory diseases (CRD) remains limited. Methods: We analyzed data from 4,384 adults in the 2009–2012 National Health and Nutrition Examination Survey (NHANES), defining CRD by self-reported chronic obstructive pulmonary disease (COPD), asthma, emphysema, or chronic bronchitis. Oral rinse samples underwent 16S ribosomal RNA (16S rRNA) V1–V3 sequencing. Alpha diversity, including observed amplicon sequence variants (ASVs), Faith's phylogenetic diversity (Faith's PD), Shannon–Weiner index, and Simpson index, and beta diversity, including Bray–Curtis, weighted UniFrac, and unweighted UniFrac distances, were assessed. Associations with CRD were examined using weighted logistic regression and restricted cubic splines (RCS). Differential genus abundance was identified by Wilcoxon tests with false discovery rate correction. A random forest model integrated microbial and clinical features. An independent hospital cohort was additionally profiled by 16S rRNA sequencing, and genus-level differences were assessed with Linear discriminant analysis effect size (LEfSe) to validate NHANES findings. Results: Higher alpha diversity was inversely associated with CRD risk; each standard deviation increase in observed ASVs and Faith's PD reduced CRD odds by 19% and 17%, respectively (p < 0.05). Beta diversity showed significant community-level separation by CRD status (p = 0.01). Several genera, including Rothia and Veillonella, were enriched in CRD, whereas Prevotella, Haemophilus, and Neisseria were more abundant in non-CRD individuals. The random forest model achieved an area under the curve (AUC) of 0.65. In the hospital cohort, compositional shifts were consistent with NHANES findings, and LEfSe confirmed the depletion of Alloprevotella and Peptostreptococcus in CRD patients. Conclusion: Oral microbial diversity and composition were significantly associated with CRD across both a representative U.S. population and a hospital cohort. Select genera and diversity indices may serve as non-invasive biomarkers for respiratory health, warranting further validation in longitudinal and mechanistic studies.

Keywords: oral microbiome, Chronic respiratory disease, Alpha diversity, beta diversity, NHANES, Linear discriminant analysis effect size (LEfSe), 16s ribosomal RNA (rRNA) sequencing

Received: 04 Sep 2025; Accepted: 15 Oct 2025.

Copyright: © 2025 Jia, Wu, He, Wang, Guan, Ren, Li, Zheng and Yang. This is an open-access article distributed under the terms of the Creative Commons Attribution License (CC BY). The use, distribution or reproduction in other forums is permitted, provided the original author(s) or licensor are credited and that the original publication in this journal is cited, in accordance with accepted academic practice. No use, distribution or reproduction is permitted which does not comply with these terms.

* Correspondence: Sen Yang, ys13880435413@163.com

Disclaimer: All claims expressed in this article are solely those of the authors and do not necessarily represent those of their affiliated organizations, or those of the publisher, the editors and the reviewers. Any product that may be evaluated in this article or claim that may be made by its manufacturer is not guaranteed or endorsed by the publisher.