ORIGINAL RESEARCH article
Front. Public Health
Sec. Infectious Diseases: Epidemiology and Prevention
Exploring Chlamydia trachomatis Screening in Shenzhen: A Cost-Effective Sample Pooling Strategy for Pre-Marital and Pre-Pregnancy Populations
Provisionally accepted- 1Department of Chronic Disease Prevention and Control, Shenzhen Nanshan Center for Chronic Disease Control,, Shenzhen, China
- 2School of Public Health, Shantou University, Shantou, China
- 3Xiangya Hospital Central South University, Changsha, China
- 4National Center for STD Control, Chinese Center for Disease Control and Prevention, Beijing, China
Select one of your emails
You have multiple emails registered with Frontiers:
Notify me on publication
Please enter your email address:
If you already have an account, please login
You don't have a Frontiers account ? You can register here
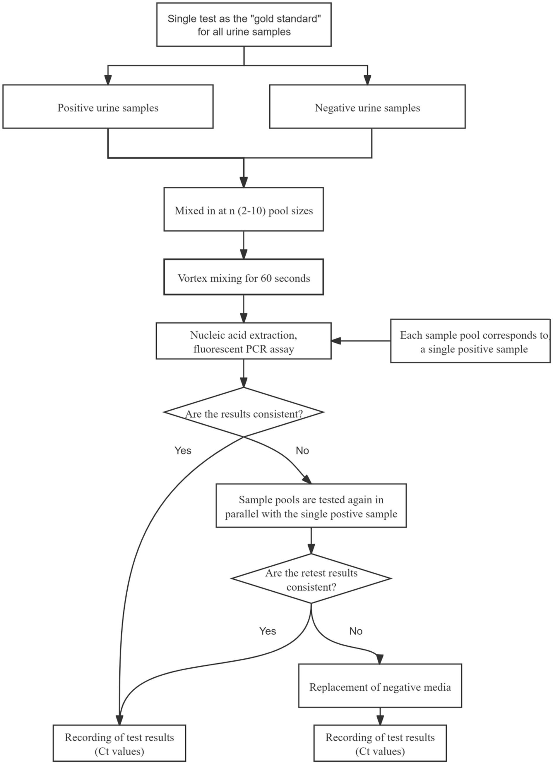
Objectives:This study evaluates the feasibility of a sample pooling strategy for Chlamydia trachomatis detection in pre-marital and pre-pregnancy screening in China, where pooled testing for CT remains limited despite its use in COVID-19 and HIV screening. Methods :From January to May 2024, 8,142 urine samples were collected from participants in pre-marital and pre-pregnancy health checks in Nanshan District. Positive urine samples with different Ct value ranges were selected, and negative urine samples were used as diluents to simulate mixed samples. We compared the sensitivity, specificity, and other metrics between the pooling tests and individual tests. A paired t-test was used to assess the statistical significance of the mean ΔCt values. Results:The 6-sample pool (1 positive:5 negative) demonstrated high sensitivity (96.7%; 95% CI: 94.1–99.3%) with a mean Ct value of 35.6 (range: 33.6–37.4). The specificity was 100% (3/3), PPV was 100%(175/175), and NPV was 33.3%(3/9). The total agreement with single testing was 96.7% (178/184; 95% CI: 94.2–99.3%). The mean ΔCt value between single and pooled tests was 2.8 (range: 2–3.2), with a statistically significant difference (p < 0.05). Conclusion :The 6-sample pooling strategy demonstrated acceptable sensitivity (96.7%) and significantly improved screening efficiency, suggesting its potential utility for large-scale pre-marital and pre-pregnancy screening programs in appropriate settings.
Keywords: Chlamydia trachomatis, Pooling test, cost, Polymerase Chain Reaction, Pre-Marital and Pre-Pregnancy Populations
Received: 04 Sep 2025; Accepted: 10 Nov 2025.
Copyright: © 2025 Zhang, Xu, Ye, Xie, Tian, WU, Ding, Zhang, Tong, Chen and Yuan. This is an open-access article distributed under the terms of the Creative Commons Attribution License (CC BY). The use, distribution or reproduction in other forums is permitted, provided the original author(s) or licensor are credited and that the original publication in this journal is cited, in accordance with accepted academic practice. No use, distribution or reproduction is permitted which does not comply with these terms.
* Correspondence: Jun Yuan, yuanjunzjj@163.com
Disclaimer: All claims expressed in this article are solely those of the authors and do not necessarily represent those of their affiliated organizations, or those of the publisher, the editors and the reviewers. Any product that may be evaluated in this article or claim that may be made by its manufacturer is not guaranteed or endorsed by the publisher.
