Your new experience awaits. Try the new design now and help us make it even better

ORIGINAL RESEARCH article

Front. Sustain. Food Syst., 06 August 2025

Sec. Agricultural and Food Economics

Volume 9 - 2025 | https://doi.org/10.3389/fsufs.2025.1621832

Breaking through the bottleneck in the promotion of artificial intelligence in agriculture: an analysis of the moderating role of individual’s heterogeneity among farmers in Shandong Province

Cao Kai
Cao Kai1*Wang PingWang Ping2Kong SiyuKong Siyu3Zhang ChunzhenZhang Chunzhen4
  • 1Library of Qinghai University, Qinghai University, Xining, China
  • 2Institute of Education, Xiamen University, Xiamen, China
  • 3Institute of Urban Agriculture, Chinese Academy of Agricultural Sciences, Chengdu, China
  • 4Library of Qinghai University, Qinghai University, Xining, China

The application of agricultural artificial intelligence is of great significance for improving agricultural productivity, reducing labor demand, and mitigating agricultural pollution, serving as a crucial path for achieving sustainable agricultural development. The study aims to deeply analyze the influencing factors on agricultural artificial intelligence of its usage intention in Shandong Province. Based on the Technology Acceptance Model (TAM) and the Unified Theory of Acceptance and Use of Technology (UTAUT), this study constructs an extended model and employs questionnaire surveys and Partial Least Squares Structural Equation Modeling (PLS-SEM) technology for research. The research results show that performance expectancy, effort expectancy, government support, and social influence are the key factors affecting the usage intention of agricultural artificial intelligence, accessibility and satisfaction are key mediating variables linking exogenous variables to outcome variables. Additionally, the age, educational background, and work experience play important roles in the moderation model. This indicates that there are significant differences in the usage intention of agricultural artificial intelligence among groups with different ages, educational backgrounds, and work experiences. By customizing promotion strategies, it is expected to accelerate the transformation of agriculture toward intelligence and promote the achievement of sustainable agricultural development goals.

1 Introduction

Agricultural artificial intelligence integrates a new generation of information technologies (Kumar et al., 2022), covering multiple aspects such as artificial intelligence, the Internet of Things (IoT), big data, cloud computing, industrial equipment, agricultural biotechnology, and agronomic cultivation management (Misra et al., 2020; Sharma and Shivandu, 2024). This integration has completely transformed traditional agricultural production methods (Jha et al., 2019), facilitating the achievement of digital, industrialized, customized, and personalized goals in agricultural production (Shaikh et al., 2022). Moreover, it provides technological support for establishing a healthy, efficient, reusable, ecological, and intelligent modern agricultural system (Singh et al., 2022). As stated in the International Report on Agricultural Knowledge and Technology Development (McIntire et al., 2009), agricultural artificial intelligence technology is a key factor in addressing the challenges of sustainable agricultural development. Despite the promising prospects for the development of agricultural artificial intelligence, it also faces several challenges (Bannerjee et al., 2018). And the real challenge for agricultural artificial intelligence lies in ensuring that farmers can accept and utilize these technologies (Songol et al., 2021).

In recent years, the Chinese government has actively promoted the in-depth integration of artificial intelligence and agriculture (Liang, 2025), injecting new impetus into agricultural development. The report of the 20th National Congress of the Communist Party of China clearly put forward the goal of building an “agricultural powerhouse,” emphasizing that a strong agriculture should not only improve productivity but also have the ability to replace manual labor in various fields (He and Yangfen, 2025). The No. 1 Chinese Central Document in 2025 further supports the development of smart agriculture and expands the application scenarios of agriculture artificial intelligence, providing new momentum for high-quality agricultural development. The core of these initiatives is to utilize agriculture artificial intelligence in the agricultural sector to cultivate “intelligent agriculture.”

Shandong Province, as a major agricultural province in China, has multiple natural and social advantages for promoting agricultural artificial intelligence (An et al., 2025). Shandong is the main production area for grain, vegetables, fruits, and aquatic products in China (LI et al., 2018). Such as Shouguang Vegetable Base, Yantai Apple Industry, Jiaodong Peninsula Fishery provide rich application scenarios for agricultural artificial intelligence. The region has superior geographical and climatic conditions (Zhang et al., 2015), including plains, hills, and coastal areas, which are conducive to the cultivation of a variety of crops. Agriculture artificial intelligence can provide customized solutions for the specific needs of different regions (Javaid et al., 2023), such as precise irrigation and pest monitoring. In addition, Shandong is rich in marine resources (Fu et al., 2018). The marine fishery and aquaculture industry in the Jiaodong Peninsula serve as test beds for the application of agriculture artificial intelligence in marine environmental monitoring and intelligent aquaculture (Figure 1).

Figure 1
Flowchart depicting factors influencing behavioral intention. Performance expectations, effort expectations, government support, and social influence lead to accessibility and satisfaction. Accessibility and satisfaction, influenced by age, education, and work experience, impact behavioral intention. Solid arrows denote direct influences, while dotted arrows indicate indirect effects.

Figure 1. The conceptual model.

The Shandong provincial government gives priority to policies supporting the research, development, and application of agricultural artificial intelligence, the Internet of Things (IoT), and big data technologies (Sun et al., 2022). The industrial cluster effect has led to the integration of technology companies in major metropolitan areas such as Qingdao and Jinan. Well-known enterprises like Haier, Hisense, and Inspur in these cities have the technical ability for research and development and data processing capabilities in the field of agricultural artificial intelligence equipment. Meanwhile, Shandong has a strong research and talent base for the development of agriculture artificial intelligence (Wang et al., 2022). Shandong University, Ocean University of China, and Shandong Academy of Agricultural Sciences have rich expertise and strong R&D capabilities in the fields of agricultural engineering and artificial intelligence algorithms. Moreover, the province has well-developed infrastructure, with a high rural network coverage rate and a high penetration rate of 5G and fiber-optic networks (Sisi and Mingjun, 2021), ensuring real-time data transmission for agricultural artificial intelligence equipment (Figure 2).

Figure 2
Path diagram depicting relationships between five constructs: Performance Expectations, Effort Expectations, Government Support, Social Influence, and their effects on Accessibility, Behavior Intention, and User Satisfaction. Each construct is measured by multiple indicators denoted by labels such as PE1, EE1, and so forth. Numbers on arrows represent path coefficients indicating the strength and direction of relationships. For example, Government Support has a strong influence on Accessibility with a coefficient of 0.686. Accessibility impacts Behavior Intention with a coefficient of 0.523, leading to User Satisfaction with coefficients showing influence from other constructs.

Figure 2. The measurement model.

The application prospects of agricultural artificial intelligence are very broad (Li, 2024). In the field of precision agriculture, agricultural artificial intelligence such as the Internet of Things and big data analysis can facilitate the analysis of soil, climate, and crop growth data (Micheni et al., 2022). According to the research of Zhang, through the analysis of these data, precise management suggestions such as irrigation and fertilization plans can be provided to farmers, thereby increasing crop yields per unit area and optimizing land use efficiency (Zhang et al., 2024a). The application of agricultural artificial intelligence such as sensors, drones, and satellite images can provide farmers with real-time details of soil monitoring, crop growth status, and climate change, enabling precise control of water and nutrient absorption and achieving precise application of water and fertilizers (Inoue, 2020). In the identification and control of crop pests and diseases, machine learning and image recognition technologies can help farmers identify crop pests and diseases in a timely manner (Amulothu et al., 2024), predict their location, scale, and occurrence time, and take treatment measures promptly to minimize losses (Usman et al., 2023).

In the field of intelligent agricultural machinery, the Internet of Things plays an important role in automating agricultural operations (Kim et al., 2020) such as sowing, fertilizing, irrigating, and harvesting by integrating advanced technologies into agricultural machinery and drones (Degieter et al., 2023). In the quality inspection and grading of agricultural products, intelligent recognition systems use the Internet of Things and big data technologies to analyze the appearance and internal quality parameters of agricultural products, achieving rapid and accurate inspection and grading, and ensuring the quality and safety of agricultural products (Ping et al., 2018). In the optimization of the agricultural supply chain, artificial intelligence assists farmers and enterprises in optimizing production plans and adjusting supply chain management by analyzing historical data and market demand, facilitating the prediction of the demand and price changes of agricultural products (Assimakopoulos et al., 2024).

This study was carried out in Shandong Province, aiming to investigate farmers’ usage intention of agricultural artificial intelligence in the context of “intelligent” agriculture. The study used the partial least squares-structural equation model (PLS-SEM) to analyze the impacts of performance expectancy, effort expectancy, government support, and social influence on the usage intention of agricultural artificial intelligence. At the same time, it analyzed the moderating effect of certain demographic characteristics (age, education background, and work experience) of the usage intention on agricultural artificial intelligence, and analyzed the influence mechanism of users’ usage intention of agricultural artificial intelligence in Shandong Province through satisfaction and accessibility. The partial least squares-structural equation modeling (PLS-SEM) technology overcomes the short- comings of traditional analysis methods (Chinnaraju, 2025), can solve the relationships between multiple latent variables, and describe the complex interactions between variables (Sarstedt et al., 2020). This provides a practical basis for Shandong Province to develop high-quality agriculture, formulate relevant policies according to local conditions, optimize constraints, and improve regional agricultural quality and industries.

In conclusion, agricultural artificial intelligence plays an important role and has broad prospects in China’s agricultural development. Shandong Province has many advantages in promoting agricultural artificial intelligence but also needs to face the challenge of farmers’ usage intention of this technologies. Through this study, it is expected to provide a scientific decision-making basis for the promotion and application of agricultural artificial intelligence in Shandong Province and promote the high-quality development of agriculture. In the future, it is necessary to further strengthen technological research and innovation and improve farmers’ scientific and technological literacy and application ability to better play the role of agricultural artificial intelligence in the process of agricultural modernization.

2 Theoretical framework

The technology usage behavior is defined as the process in which individuals or organizations perceive, evaluate, trial, and continuously apply new technologies (Emon, 2023). Its core mechanism involves the dynamic interaction between technological characteristics and user traits. In the context of agricultural digital transformation, the Technology Acceptance Model (TAM) and the Unified Theory of Acceptance and Use of Technology (UTAUT) serve as mainstream theoretical frameworks, providing important analytical tools for understanding the usage intention of agricultural artificial intelligence. This paper constructs a theoretical model suitable for agricultural scenarios by integrating classic theories and introducing mediating and moderating mechanisms, aiming to reveal the usage intention of agriculture artificial intelligence among agricultural users in Shandong Province.

2.1 Technology acceptance theory model (TAM)

The Technology Acceptance Model (TAM) serves as a foundational theoretical framework for explaining technology usage intention (Davis, 1985; Lai, 2017), operating through two principal mechanisms: perceived usefulness (performance expectancy) and perceived ease of use (effort expectancy). This dual-path conceptual structure posits that individuals’ usage intentions of agricultural artificial intelligence emerge from their cognitive evaluations of a system’s capacity to enhance task performance and the anticipated simplicity of its operational requirements. In agricultural practice, perceived usefulness is manifested as farmers’ subjective perception of the actual benefits of artificial intelligence technology (Mohr and Kühl, 2021), such as improving production efficiency and optimizing resource allocation. For example, the precise sowing system of intelligent agricultural machinery improves resource utilization efficiency by reducing seed waste (Liu et al., 2024), and the pest and disease prediction model enhances risk prevention and control capabilities by avoiding yield losses (Sigvald, 2012). These expected benefits constitute an important basis for farmers’ usage intention.

Perceived ease of use focuses on the convenience of agricultural artificial intelligence operation and learning costs (Bansah and Darko Agyei, 2022), including key elements such as user-friendly interfaces, modular function design, and fault-tolerance mechanisms. Notably, these two core variables exhibit dynamic inter-action characteristics in the agricultural scenario. When farmers perceive the significant value of the agricultural artificial intelligence, they may be more willing to overcome initial learning barriers (Da Silveira et al., 2023). Conversely, if the agricultural artificial intelligence has a high operation threshold, even with significant potential benefits, the excessive cognitive load may inhibit usage intention. This two-way mechanism requires agricultural artificial intelligence promotion strategies to balance function optimization and user experience improvement. Means such as interface reconstruction and scenario-based training should be used to achieve the coordinated optimization of “usefulness” and “ease of use.”

2.2 Technology acceptance and unified use theoretical model (UTAUT)

The UTAUT theory (Venkatesh et al., 2003) expands the explanatory dimensions of agricultural artificial intelligence usage intention by introducing external variables such as social influence and government support. Performance expectancy, as the core predictor, reflects farmers’ expectations of agriculture artificial intelligence in improving agricultural productivity and reducing labor demand. When farmers expect that using the agricultural artificial intelligence can significantly improve production efficiency, their usage intention will increase (Caffaro et al., 2020). This positive expectation forms a reinforcement loop through the mediating variable of satisfaction. The effort expectancy dimension focuses on the cognitive burden of agricultural artificial intelligence use. The simplicity of operation and learning costs directly affect farmers’ satisfaction.

The social influence factor reveals the influence mechanism of group perception on individual decision-making. When farmers perceive the popularity and usage of artificial intelligence technology among the surrounding group, the accessibility of the agricultural artificial intelligence significantly increases, thereby promoting individual usage intention. Government support, as an institutional environment variable, reduces the threshold of accessibility through policy support and financial subsidies, while also enhancing farmers’ satisfaction with the agricultural artificial intelligence. Empirical studies show that Zhang et al. revealed the agricultural artificial intelligence usage patterns of small-scale farmers in China by extending the UTAUT model (Zhang et al., 2024b). Mohr and Kühl used a composite model to analyze the usage intention of agricultural artificial intelligence in Germany (Mohr and Kühl, 2021). Issa et al. (2022) constructed a verification framework to provide usage management solutions for agricultural technology companies. Eweoya et al. confirmed the applicability of the UTAUT model in the promotion of e-agriculture platforms in Nigeria (Eweoya et al., 2021).

2.3 Mediating variables (satisfaction and accessibility)

Satisfaction and accessibility, as key mediating variables, play a connecting role in the agricultural artificial intelligence usage process. Satisfaction reflects farmers’ subjective experience of the functions and effects of agriculture artificial intelligence (Herrera Sabillon et al., 2022). When the agricultural artificial intelligence can accurately predict pests and diseases and optimize yields, farmers’ satisfaction significantly increases (Jabbari et al., 2023), thereby enhancing their usage intention. Accessibility involves the physical and economic feasibility of technology acquisition (Botelho, 2021). Convenient accessibility, reasonable cost structures, and comprehensive training support together constitute the core elements of accessibility. There is a significant synergistic effect between the two: high satisfaction enhances agricultural artificial intelligence recognition, and good accessibility provides a practical basis for usage intention. Both jointly promote the popularization and application of agricultural artificial intelligence. Gandasari and Tjhin confirmed the positive impact of satisfaction on the usage intention of an agricultural platform in Indonesia (Gandasari and Tjhin, 2024). Prihtanti and Zebua revealed a significant correlation between Internet satisfaction and usage intention (Prihtanti and Zebua, 2023). Notably, the conception of accessibility has not been fully explored in agricultural artificial intelligence research, and its introduction as a new predictor variable provides innovative space for theoretical model expansion.

2.4 Moderator variables (individual heterogeneity)

Individual heterogeneity affects agricultural artificial intelligence usage intention through moderating variables. Demographic characteristics such as age, educational background, and work experience moderate the strength of the path from satisfaction and accessibility to usage intention (Lin, 2011), revealing the differential usage mechanisms among farmers.

Age differences may have a moderating effect through inter-generational cognitive differences (Yaghoobzadeh et al., 2020). Young farmers are more likely to form positive satisfaction evaluations, while older farmers may have a weakened moderating effect due to traditional experience inertia or digital skills shortages. Educational background, as a proxy variable for cognitive resources, affects farmers’ understanding depth and operational ability of agricultural artificial intelligence functions (Paltasingh and Goyari, 2018). High-education groups are more sensitive to the benefits of agricultural artificial intelligence and have a lower tolerance for ease-of-use defects. Work experience has a moderating effect through practical wisdom and risk-aversion tendencies (Jain et al., 2025). Rich-experienced farmers pay more attention to the actual production benefits and risk controllability of agricultural artificial intelligence, while less-experienced groups are more likely to be driven by social influence and policy incentives.

The heterogeneity of this moderating effect indicates that farmers’ individual characteristics do not simply linearly affect agricultural artificial intelligence usage intention but form differential decision-making paths through the complex interaction between mediating variables and outcome variables.

2.5 Theoretical models

Based on the above theoretical framework, this paper constructs an integrated model that includes four exogenous variables (performance expectancy, effort expectancy, government support, and social influence), three endogenous variables (usage intention, satisfaction, and accessibility), and three moderating variables (age, educational background, and work experience). Among them, satisfaction and accessibility act as mediating variables connecting exogenous variables and use intention, and moderating variables reveal individual differences by influencing the strength of the mediating path.

The theoretical value of this model lies in the following aspects: First, it extends the UTAUT theory to the field of agricultural artificial intelligence and improves the explanatory framework by introducing institutional variables such as government support. Second, it constructs a dual- mediating path of satisfaction and accessibility to reveal the dynamic evolution mechanism of agricultural artificial intelligence usage intention. Finally, it reveals the heterogeneous usage intention patterns among farmers through moderating variable analysis. Empirical tests will focus on agricultural users in Shandong Province. The structural equation model will be used to verify the interaction paths between variables, providing a theoretical basis for formulating precise agricultural artificial intelligence promotion strategies and contributing to the realization of agricultural intelligent transformation and sustainable development goals.

3 Hypothesis development

The development of hypotheses is crucial in this study. The hypotheses in this research are constructed based on a theoretical framework, aiming to test the relationships between variables and their impacts on the outcome variable. These hypotheses are derived from existing theoretical frameworks and literature, clearly clarifying the relationships between variables and providing a solid foundation for empirical analysis. Subsequently, they establish a structured framework to guide research investigations, data analysis, and result interpretation. Notably, some new variables introduced in the model, such as government support, satisfaction, and accessibility, have all passed theoretical tests.

3.1 Performance expectation

The performance expectation of agricultural artificial intelligence, as the core driving force for usage intention, profoundly reflects the close association between agricultural artificial intelligence benefits and farmers’ psychological experiences (Issa et al., 2022), exerting a dual-impact mechanism on satisfaction and accessibility. Theoretically, performance expectation is essentially farmers’ subjective perception of the value of agricultural artificial intelligence (Suvittawat, 2024). This perception directly affects satisfaction by enhancing positive experiences after agricultural artificial intelligence use. When farmers perceive that agricultural artificial intelligence can significantly improve production efficiency, reduce resource consumption, or enhance decision-making accuracy, the actual experience of its functions will transform into an affirmation of technology value, thus forming positive emotional feedback (Ben Ayed and Hanana, 2021). For example, intelligent irrigation systems can reduce cost expenditures through precise water control (Bwambale and Abagale, 2022), and pest prediction models can enhance revenue expectations by avoiding yield losses (Malhotra and Firdaus, 2022). The realization of these specific benefits directly strengthens farmers’ satisfaction.

Additionally, performance expectation indirectly influences accessibility by shaping farmers’ judgments on accessibility. If farmers expect the agricultural artificial intelligence to bring significant benefits, their usage intention will increase significantly (Elahi et al., 2022). They will then actively seek policy support, training resources, or cooperation channels. This enhanced initiative objectively reduces the barriers to accessibility. It should be noted that the interaction between performance expectation and accessibility may be regulated by the external environment, such as the intensity of government subsidy policies or the service network coverage of agricultural artificial intelligence suppliers. These factors can indirectly enhance farmers’ accessibility ability by strengthening their perception of its benefits. Therefore, performance expectation is not only the psychological basis for satisfaction but also the key driving force for farmers to overcome accessibility barriers and achieve the practical application of agricultural artificial intelligence. Based on this, the following hypotheses are proposed:

H1a: Performance expectation has a positive impact on accessibility;

H1b: Performance expectation has a positive impact on satisfaction.

3.2 Effort expectation

Effort expectation is defined as the expected time, effort, and financial commitment required by users when adopting new technologies (Hakkarainen, 2013). In the field of agricultural artificial intelligence, when farmers perceive that the effort required to use agricultural artificial intelligence is low, they are more likely to accept and adapt to this technology (Abad et al., 2024). Agricultural artificial intelligence that are easy to operate and have low learning costs enable farmers to master their usage methods in a short time and smoothly carry out production activities. An agricultural artificial intelligence with low operation difficulty and easy learning can lower the threshold for farmers to access and use it, meaning that more farmers can access and adopt agricultural artificial intelligence, and the agricultural artificial intelligence accessibility will be relatively more convenient. For example, a simple and easy-to-understand operation interface and modular function design allow farmers to start using the it without complex professional training, increasing the accessibility of agricultural artificial intelligence and promoting its widespread application in the agricultural field. Therefore, the following hypotheses are proposed:

H2a: Effort expectation has a positive impact on accessibility;

H2b: Effort expectation has a positive impact on satisfaction.

3.3 Government support

Government support is manifested in three dimensions: policy incentives, resource supply, and technical services. At the policy level, financial subsidies, tax exemptions, and special funds directly reduce the economic costs for farmers to use agricultural artificial intelligence, directly linking its benefits with personal income (Sood et al., 2022). This material support can significantly enhance farmers’ recognition of the value of technology (Liu and Liu, 2024). The demonstration training, operation guidance, and fault response mechanisms in the agricultural artificial intelligence promotion system alleviate farmers’ anxiety about the uncertainty of agricultural artificial intelligence by enhancing their practical control (Freund et al., 2022). This functional support effectively improves farmers’ subjective experience of technology effectiveness.

In addition, the popular science publicity and dissemination of successful cases led by the government create a social recognition atmosphere. Through cognitive guidance and psychological suggestion, farmers form a collective trust in the reliability of agricultural artificial intelligence (Zhou et al., 2023). This cultural support further consolidates the mechanism for enhancing satisfaction (Huang and Rundle-Thiele, 2014). In terms of barrier-free environment construction, the government systematically eliminates the physical barriers to agricultural artificial intelligence accessibility through infrastructure upgrades (such as 5G network coverage in rural areas), the formulation of technical standards, and the establishment of public service platforms (Hambye and Desmet, 2021). Policy-based procurement and bulk subsidy strategies lower the entry threshold for agricultural artificial intelligence, and the standardized construction of the technical training system makes up for the digital skills shortage of farmers. This dual intervention significantly improves the convenience of technology use. Government support also promotes the precise connection between agricultural artificial intelligence R&D providers and users’ needs by establishing a government-enterprise-farmer cooperation mechanism, making agricultural artificial intelligence iteration more suitable for actual agricultural production scenarios. This demand-oriented innovation ecosystem fundamentally optimizes the adaptability of agricultural artificial intelligence. Therefore, the following hypotheses are proposed:

H3a: Government support has a positive impact on accessibility;

H3b: Government support has a positive impact on satisfaction.

3.4 Social influence

Social influence can be defined as the influence of individuals considered important or close to the user in persuading them to accept a new technology or measure (Vannoy and Palvia, 2010). In the field of agricultural artificial intelligence research, when people around farmers, such as neighbors, peers, or agricultural experts, hold a positive attitude toward a widely used agricultural artificial intelligence, a positive social atmosphere is formed. Farmers will be influenced by this atmosphere and think that the agricultural artificial intelligence is reliable and worth trying. For example, if a neighbor obtains a better harvest after using agricultural artificial intelligence and shares positive usage experiences, farmers will have higher trust and expectations for agricultural artificial intelligence. This positive perception will prompt farmers to focus more on the advantages and positive effects of the agricultural artificial intelligence when contacting and using it, thereby enhancing their satisfaction with the it (Lee et al., 2024). In a social environment that actively promotes agricultural artificial intelligence, the spread speed of agricultural artificial intelligence will accelerate. Farmers can more easily obtain information, training, and technical support related to agricultural artificial intelligence. For example, agricultural cooperatives and industry associations will organize relevant training activities and technical exchange meetings, providing farmers with more opportunities to understand and learn agricultural artificial intelligence. Meanwhile, social recognition will also attract more suppliers to enter the market, offering more product and service options, reducing the cost and difficulty for farmers to acquire agricultural artificial intelligence, and thus improving the accessibility. Therefore, the following hypotheses are proposed:

H4a: Social influence has a positive impact on accessibility;

H4b: Social influence has a positive impact on satisfaction.

3.5 Accessibility

Accessibility, as a key mediating variable for the usage of agricultural artificial intelligence technology, has a positive impact that stems from the synergistic effect of the physical accessibility, economic affordability, and the social support system (Rieber and Estes, 2017). The accessibility is not only reflected in the physical existence of hardware devices and software services (Chandel and Sood, 2023) but also involves whether farmers can obtain the required resources through convenient channels within a reasonable cost range. In the agricultural scenario in Shandong Province, the government-led infrastructure construction, such as 5G network coverage and fiber-optic popularization, provides a physical foundation for agricultural artificial intelligence transmission. The cooperation between agricultural artificial intelligence enterprises and agricultural research institutions under the industrial cluster effect shortens the intermediate links of agricultural artificial intelligence implementation. For example, enterprises such as Haier and Inspur reduce the equipment procurement threshold through customized solutions, and the on-site training and technical support network provided by agricultural extension stations effectively relieve farmers’ learning barriers.

In terms of economic affordability, the combination of government subsidy policies and financial credit services significantly reduces the initial investment risk of agricultural artificial intelligence usage (Feng et al., 2023), enabling small and medium-scale farmers to access intelligent agricultural machinery through installment-payment or leasing models. The social support system constructs the “last-mile” channel for agricultural artificial intelligence diffusion through the promotion of demonstration households and collective procurement by cooperatives. Conversely, if there are significant barriers to accessibility, such as logistics restrictions in remote areas or the lack of professional services, even if farmers have high performance expectations, they may abandon usage due to insufficient accessibility (Butler and Sellbom, 2002). This two-way mechanism realizes the rapid popularization of agricultural artificial intelligence through large-scale promotion. Therefore, accessibility is not only a necessary condition for technology usage intention but also a key bridge connecting farmers’ subjective perception and objective behavior. Its positive impact essentially reflects the comprehensive adaptation degree between the technology system and the agricultural ecosystem. Based on this, the following hypothesis is proposed:

H5: Accessibility has a positive impact on farmers’ usage intention of agricultural AI.

3.6 Satisfaction

Satisfaction, as the core psychological mechanism connecting agricultural artificial intelligence characteristics and usage intention (Zhang et al., 2025), has a positive impact on the usage intention. This positive impact essentially stems from the interaction between emotional experience and rational judgment in human behavior decision-making. When farmers form a positive perception of agricultural artificial intelligence functions, operational convenience, and benefit realization through actual contact or information transmission, this cumulative emotional feedback will trigger an internal driving force for usage intention (Wang et al., 2023). From a psychological perspective, satisfaction forms a positive emotional anchor by enhancing the pleasure of agricultural artificial intelligence use and reducing the risk of cognitive dissonance (Marikyan et al., 2023), enabling farmers to form a virtuous cycle of “use-satisfaction-reuse” in the process of agricultural artificial intelligence usage. For example, when an intelligent irrigation system precisely regulates water consumption and achieves expected yield increases, farmers not only gain economic benefits but also develop a strong sense of value recognition due to the visual verification of agricultural artificial intelligence effectiveness. This dual sense of gain significantly strengthens their usage intention agricultural artificial intelligence.

Additionally, satisfaction also plays a role in reducing the psychological threshold of agricultural artificial intelligence usage intention. High satisfaction will weaken farmers’ sensitivity to initial learning costs or operational complexity and may even trigger a demonstration effect through the social recognition mechanism (Xue et al., 2024), prompting surrounding farmers to follow suit. It should be noted that the formation of satisfaction is dynamic and context-dependent (Kompan and Bieliková, 2013). The intensity of its positive impact on usage intention will be regulated by individual cognitive differences, such as educational background, and technological scenario changes, such as government support. For example, young farmers may strengthen their usage intention due to their easier formation of satisfaction with the agricultural artificial intelligence interface, while elderly farmers may need a higher level of functional satisfaction to offset the influence of path dependence due to their emotional attachment to traditional farming methods. This difference further confirms the core position of satisfaction as a mediating variable in the promotion of agricultural artificial intelligence and provides a theoretical basis for formulating hierarchical promotion strategies. Therefore, the following hypothesis is proposed:

H6: Satisfaction has a positive impact on farmers’ usage intention of agricultural AI.

3.7 Age, educational background, and work experience

In the process of promoting agricultural artificial intelligence, factors such as age, educational background, and work experience cannot be ignored in their influence on farmers’ usage intention (Mohr and Kühl, 2021). Young farmers generally have a stronger ability to accept new things and better adaptability to agricultural artificial intelligence (Chuang et al., 2020). They are more willing to try agricultural artificial intelligence. During the process of contact and use, they are more likely to have a satisfactory experience. When they are satisfied with agricultural artificial intelligence, due to their learning ability and exploratory spirit, they will be more active in seeking relevant technology and resources (Sampedro-Hernández and Vera-Cruz, 2017), and the accessibility for them will be relatively easy. This high satisfaction and good accessibility will further enhance their usage intention of agricultural artificial intelligence. In contrast, although elderly farmers may have rich experience in traditional agricultural production, they may be slower to accept agricultural artificial intelligence (Manning, 2024). However, once they are satisfied with agricultural artificial intelligence and can easily obtain relevant resources, their usage intention will gradually increase.

As for educational background, farmers with a higher educational background tend to have a stronger ability to understand and apply agricultural artificial intelligence (Daberkow and McBride, 2003). They can more deeply recognize the potential value of agricultural artificial intelligence. When they experience the actual benefits brought by agricultural artificial intelligence, their satisfaction will be higher. At the same time, they can more easily access and master relevant technology with their knowledge and skills (Ritz et al., 2019), and the accessibility is relatively high. This high satisfaction and good accessibility will prompt them to be more willing to use agricultural artificial intelligence (Javaid et al., 2023). Farmers with a lower educational background may have certain difficulties in understanding and using agricultural artificial intelligence (Mansour, 2024). However, if they can easily obtain technology resources with the help of the government or relevant institutions and gradually achieve satisfactory results during use, their usage intention will also gradually increase.

As for work experience, farmers with rich work experience have accumulated a large amount of practical knowledge in long-term agricultural production (Šūmane et al., 2018). They can more accurately judge whether agricultural artificial intelligence meets the actual production needs. When they find that agricultural artificial intelligence can effectively solve production problems, they will have a higher level of satisfaction (Tarafdar et al., 2010). Moreover, with their personal connections and resources, they can more easily obtain relevant technology and support (Warlick, 2009), and the accessibility is good. This high satisfaction and good accessibility will make them more willing to use agricultural artificial intelligence. Farmers with less work experience may lack experience in judging the value of agricultural artificial intelligence. However, they are more likely to be driven by social influence and policy incentives. If they can easily obtain technology resources and have a satisfactory experience during use, their usage intention will also gradually increase (Deng et al., 2010). Based on the above analysis, the following hypotheses are proposed:

H7: Age positively regulates the relationship between satisfaction, accessibility, and usage intention;

H8: Educational background positively regulates the relationship between satisfaction, accessibility, and usage intention;

H9: Work experience positively regulates the relationship between satisfaction, accessibility, and usage intention.

4 Materials and methods

4.1 Questionnaire design

This study employed a structured questionnaire based on research variables as a data collection tool, with its design referencing previous academic literature. The questionnaire was divided into three sections. The first section was the survey introduction, which included a detailed explanation of the research purpose, procedural guidelines, and a statement of informed consent for participants. The second section focused on demographic information, where respondents provided personal details such as gender, age, educational background, and working experience. The final section measured latent variables. The core framework consisted of seven latent variables operationalized through 29 items. These variables and their respective item counts were as follows: performance expectancy (3 items), effort expectancy (5 items), government support (5 items), social influence (5 items), accessibility (5 items), users’ satisfaction (3 items), and usage intention (3 items). All items were evaluated using a 7-point Likert scale (1 = strongly disagree, 7 = strongly agree) to quantify respondents’ usage intentions. This scale ensured consistent measurement across constructs while capturing subtle differences in participants’ perceptions.

4.2 Pre - testing

To ensure the high scientific rigor and validity of the questionnaire design, this study meticulously organized a pre - test before conducting the formal survey. The pre-test employed a stratified sampling method, selecting 60 farmers from three regions in Shandong Province, namely Jinan, Weifang, and Linyi. This sample accounted for 17% of the total sample size. Among them, farmers under 35 years old accounted for 30%, and those with a junior high school education or above accounted for 65%. The sample covered various agricultural sectors such as crop cultivation, animal husbandry, and fisheries, demonstrating good representativeness.

The research team first conducted in-depth interviews with 10 farmers. Through these interviews, it was found that there were ambiguities in 3 measurement items. For instance, under the concept of “government support,” the expressions of “technical subsidies” and “training services” were likely to cause confusion among respondents. To address this issue, the research team invited an expert panel for discussions and rephrased the relevant items to ensure clear and accurate expression.

In evaluating the internal consistency of the questionnaire, the Cronbach’s α coefficient and composite reliability (CR) were adopted. The pre-test results indicated that the reliability values of “performance expectancy” (α = 0.78) and “effort expectancy” (α = 0.82) were close to the standards for the formal study (α > 0.85). To further optimize the scale, the researchers deleted one item with a factor loading below 0.5, such as “the comprehensibility of the AI system operation manual.” Additionally, it was found that 20% of the respondents had cognitive biases regarding the “accessibility” items. To improve the measurement accuracy, specific items such as “whether there is an AI technology promotion station within the nearest 1 kilometer” were added.

The discriminant validity of the constructs in the extended TAM-UTAUT model was significant. In the Fornell-Larcker criterion, the square roots of all average variance extracted (AVE) values were greater than 0.7, laying a solid foundation for the measurement model of the formal study. Moreover, the interaction effects between the moderating variables (age, educational background) and the mediating variables (satisfaction, accessibility) were marginally significant (p < 0.1) in the pre-test. This suggests that in the formal study, the sample size needs to be increased to enhance statistical power.

Through a series of iterative optimizations, the pre - test ensured the theoretical adaptability of the questionnaire and its feasibility in practice, providing a reliable methodological guarantee for the subsequent large - scale survey.

4.3 Data collection

The survey subjects in this study were from 16 prefecture-level cities in Shandong Province. The questionnaire was designed on the online platform “Wenjuanzhixing” (https://www.wjx.cn/), and the distribution and collection were carried out by the Institute of Urban Agriculture of the Chinese Academy of Sciences, Jining University, and the Agricultural Research Institute of Rencheng District, Jining City. During the survey, relevant personnel explained the structure, content, and precautions of the questionnaire online to the respondents before they filled it out, without any guiding tendency. The respondents were selected using random sampling and purposive sampling techniques (Table 1).

Table 1
www.frontiersin.org

Table 1. Respondents’ characteristics.

A total of 500 questionnaires were distributed in this study, and 359 valid responses were collected, with a response rate of 71.8%. According to Hair et al. (2017), the minimum sample size required for the study should be 10 times the number of potential variable paths, and the minimum sample size for this model was 100. Therefore, a sample size of 359 was sufficient to ensure the reliability and validity of the model. In addition, Table 2 summarized the demographic characteristics of the participants, which provided valuable background references for interpreting the research results.

Table 2
www.frontiersin.org

Table 2. Reliability and validity.

5 Result

This study used SmartPLS 4 software to conduct partial least squares structural equation modeling (PLS-SEM) analysis following internationally recognized research protocols. This approach was based on the theoretical framework proposed by Hair et al. (2017) and demonstrated three distinct advantages. Firstly, it effectively managed the complex configuration involving 29 observed variables and 7 latent constructs. Secondly, the method was adaptable to small sample sizes (N = 359) and non-normally distributed data, meeting the analysis requirements of the current dataset. Thirdly, it achieved both prediction and validation goals, allowing exploratory factor analysis to be used for model refinement while rigorously testing the statistical significance of hypothesized path relationships. The algorithm iteratively generated a latent variable score matrix through a weighted regression procedure. The statistical significance of parameters was verified using 5,000 iterations of Bootstrap resampling, enhancing the model’s robustness and significantly improving the explanatory power of endogenous variables. This methodological strategy ensured theoretical coherence and empirical precision in explaining the interactions among latent constructs (Table 3).

Table 3
www.frontiersin.org

Table 3. Discriminant validity by Fornell-Larcker criterion.

5.1 Measurement model assessment

In structural equation modeling (SEM), the validation of the measurement model is critical for ensuring the theoretical coherence and empirical validity of relationships between latent constructs and their observed indicators (Cheung et al., 2024). This study employs partial least squares structural equation modeling (PLS-SEM), a method particularly suited for handling complex models and small sample sizes while effectively controlling measurement error and validating theoretical assumptions (Hair et al., 2019). The measurement model assessment is systematically conducted across three dimensions: (1) Reliability assessment. Internal consistency metrics, including Cronbach’s α and composite reliability (CR), were used to evaluate the stability of observed variables in measuring latent constructs. (2) Validity assessment. Convergent validity was examined through factor loadings, average variance extracted (AVE), and content validity, ensuring observed variables adequately capture the theoretical essence of latent constructs. (3) Discriminant validity was validated by comparing the correlation coefficients between latent variables with the square roots of their respective AVE values, confirming the distinctiveness of each construct. This systematic validation process establishes a robust measurement foundation for subsequent structural model analysis, thereby enhancing the credibility of the study’s conclusions (Table 4).

Table 4
www.frontiersin.org

Table 4. Discriminant validity by Heterotrait–Monotrait ratio.

5.1.1 Reliability assessment

Reliability assessment evaluates the stability and internal consistency of measurement tools, serving as a critical step in validating data reliability. This study employed composite reliability (CR) and Cronbach’s α coefficients as dual metrics for evaluation. As evidenced by Table 2, the CR values for all latent variables exceeded 0.85, indicating high stability of the constructs within the measurement model. Furthermore, Cronbach’s α coefficients for each latent variable surpassed 0.85, corroborating the excellent internal consistency among scale items (Hair et al., 2017; Liengaard et al., 2021; Sarstedt et al., 2021). Taken together, these two metrics demonstrate that the measurement model meets the stringent reliability requirements of psychological and social sciences, ensuring robust results with well-controlled measurement error.

5.1.2 Validity assessment

To examine the discriminant validity of the measurement model, this study employed the Fornell-Larcker criterion and the HTMT (Heterotrait-Monotrait Ratio) method (Ab Hamid et al., 2017). The Fornell-Larcker criterion requires that the square root of the average variance extracted (AVE) for each construct exceeds its correlation coefficients with other constructs. As shown in Table 2, all latent variables achieved AVE values above the 0.75 threshold (satisfying the requirement for convergent validity). Furthermore, the diagonal elements of the AVE square roots (e.g., 0.877, 0.920) were consistently greater than the corresponding off-diagonal correlation coefficients (e.g., 0.686, 0.284), confirming that the measurement indicators effectively distinguished between latent variables (Fornell and Larcker, 1981).

Complementarily, the HTMT method was applied to validate discriminant validity by comparing the heterotrait-monotrait ratio of correlations. A HTMT value below the recommended thresholds of 0.85 or 0.9 indicates acceptable discriminant validity (Ab Hamid et al., 2017). The results aligned with those from the Fornell-Larcker criterion, demonstrating that the measurement model exhibited robust discriminant validity. This ensures that the constructs are both distinct and reliable, providing a solid empirical foundation for subsequent analyses.

5.2 Structural model evaluation

Following the validation of the measurement model’s reliability and validity, this study employed Partial Least Squares Structural Equation Modeling (PLS-SEM) to empirically analyze the hypothesized relationships between latent variables. The structural model evaluation focused on three core objectives: (1) Mechanism Elucidation: Quantifying direct effect sizes among latent variables to reveal underlying causal mechanisms; (2) Model Performance: Evaluating the model’s explanatory and predictive power using metrics such as R2 and predictive relevance (Q2); (3) Hypothesis Testing: Assessing the statistical plausibility of research hypotheses through the significance of path coefficients. Compared to traditional covariance-based SEM, PLS-SEM adopts a variance-maximizing iterative algorithm, offering greater flexibility in handling complex models, non-normal data, and small sample sizes, particularly in scenarios with multicollinearity (Westland, 2015).

5.2.1 Collinearity diagnostics

Multicollinearity among latent variables can distort path coefficient estimates and compromise hypothesis testing reliability in SEM. To evaluate collinearity, this study applied the Variance Inflation Factor (VIF) (Tay, 2017). As shown in Table 5, the VIF values for all latent variables ranged from 1.214 to 2.965, all well below the critical threshold of 5. This confirms the absence of significant multicollinearity in the model, satisfying the foundational requirements for PLS-SEM analysis (Hair et al., 2011).

Table 5
www.frontiersin.org

Table 5. Collinearity statistics (VIF) and model explanatory and predictive power.

5.2.2 Model explanatory power (R2) and predictive relevance (Q2)

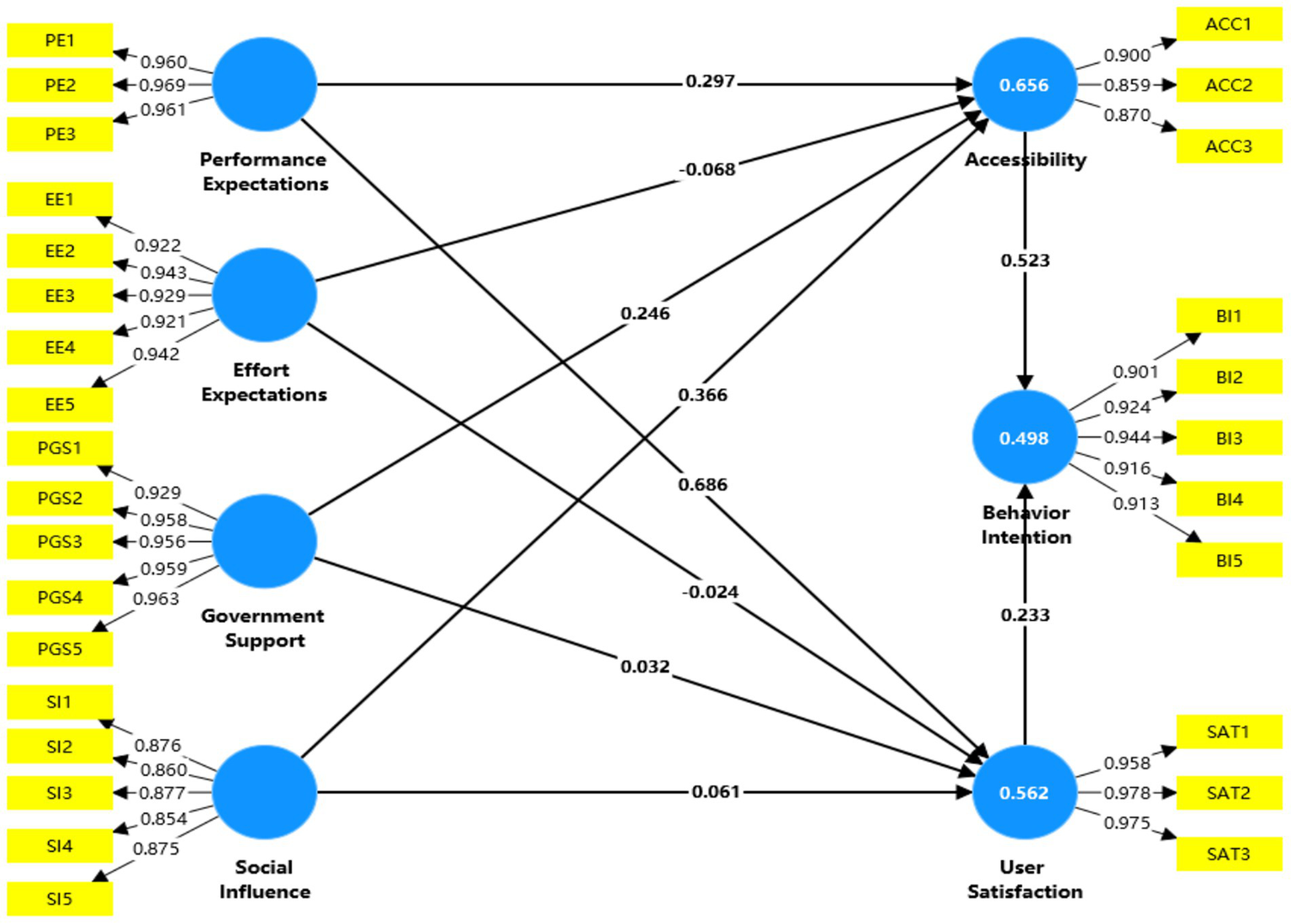
In this study, the R2 values of endogenous variables were used to evaluate the explanatory power of the model. The results showed that the R2 values of accessibility (R2 = 0.656), satisfaction (R2 = 0.562), and usage intention (R2 = 0.498) all exceeded the threshold of 0.4, indicating a strong explanatory ability for latent variables and meeting the r ecommended standards in social sciences (Hair et al., 2019). The predictive relevance was further verified through the blindfolding method, revealing that all Q2 values of the endogenous variables were significantly greater than zero (accessibility = 0.495, satisfaction = 0.523, usage intention = 0.417). This met the predictive relevance criteria proposed by Hair et al. [69], confirming the model’s robust out-of-sample predictive ability.

The f2 measure was used to assess the strength of the influence of exogenous variables on endogenous variables, following Cohen’s classification (Cohen, 2013). High influence (f2 ≥ 0.35) was observed from performance expectations to user satisfaction; moderate influence (0.15 ≤ f2 ≤ 0.35) was found from accessibility to usage intention; small effects (f2 < 0.15) were detected from social influence to accessibility, performance expectations to accessibility, government support to accessibility, and user satisfaction to usage intention; and negligible effects were noted from effort expectations to user satisfaction, government support to user satisfaction, social influence to user satisfaction, and effort expectations to accessibility. The validation of the structural model confirmed that the extended TAM-UTAUT model effectively explained the usage intention of agricultural artificial intelligence among farmers in Shandong.

5.2.3 Path analysis and hypothesis testing

This study proposed ten research hypotheses using an extended TAM-UTAUT model. The partial least squares-structural equation model (PLS-SEM) was employed to estimate path coefficients, and significance was tested through bootstrapping with 5,000 iterations. The results summarized in Table 6 are as follows: Performance expectancy exhibited positive impacts on accessibility and satisfaction (β = 0.297, p < 0.005; β = 0.686, p < 0.005), supporting H1a and H1b. Effort expectancy negatively affected accessibility (β = −0.068, p < 0.05), validating H2b. Government support had a positive impact on accessibility (β = 0.366, p < 0.005), confirming H3a. Social influence also had a positive impact on accessibility (β = 0.366, p < 0.005), confirming H4a. Accessibility directly predicted usage intention (β = 0.523, p < 0.005), supporting H5. Satisfaction also significantly influenced usage intention (β = 0.233, p < 0.005), validating H6.

Table 6
www.frontiersin.org

Table 6. Bootstrapping and path coefficient indicators.

Notably, the following hypotheses were rejected due to non-significant effects: Effort expectancy, government support, and social influence did not significantly affect satisfaction (H2b, H3b, H4b). The non-significance of H2b may be because although effort expectancy is negatively correlated with accessibility, when farmers evaluate agricultural artificial intelligence, the ease of agricultural artificial intelligence accessibility is not solely determined by operational difficulty, and other factors mask the impact of effort expectancy. The non-significance of H3b might be that government support is mostly reflected in the resources for accessing agricultural artificial intelligence, and its direct improvement on farmers’ satisfaction is not obvious. The non-significance of H4b could be that social influence mainly helps farmers access agricultural artificial intelligence rather than enabling them to have satisfactory feelings from aspects such as functional effects, so it has no significant impact on satisfaction (Table 7).

Table 7
www.frontiersin.org

Table 7. Moderating analysis.

5.3 Moderation effect analysis

This study introduces three moderating variables—age, educational background, and work experience—to reveal the differential impacts of farmers’ individual heterogeneity on the usage intention of agricultural artificial intelligence. The moderation effect test shows that age has a negative moderating effect on the relationship between accessibility and usage intention (β = −0.139, p < 0.05), while it has a positive moderating effect on the relationship between satisfaction and usage intention (β = 0.166, p < 0.005). This contradictory result reflects the complex interaction between generational cognitive differences and agricultural artificial intelligence adaptability. Older farmers are less sensitive to agricultural artificial intelligence accessibility, but once they have a satisfactory, their increase in usage intention is significantly higher than that of the younger group. This may be due to the path-dependence inertia formed by traditional agricultural production experience, which makes older farmers more inclined to build trust in agricultural artificial intelligence through actual benefit verification rather than simply relying on accessibility.

The moderating effect of educational background shows a significant two-path characteristic. The study finds that educational background positively moderates the relationship between accessibility and usage intention (β = 0.112, p < 0.05), but negatively moderates the relationship between satisfaction and usage intention (β = −0.158, p < 0.005). This paradoxical phenomenon reveals the dynamic balance mechanism between cognitive resources and agricultural artificial intelligence perception. Farmers with higher education levels can more efficiently overcome agricultural artificial intelligence access barriers with their stronger information-processing abilities. However, they also have higher requirements for the completeness of agricultural artificial intelligence functions, leading to a decreasing marginal utility of satisfaction. This suggests that policymakers need to pay attention to hierarchical design in agricultural artificial intelligence promotion, providing precise and modular agricultural artificial intelligence solutions for highly educated groups and creating a low-threshold and high-tolerance usage environment for less-educated groups.

The moderating effect of work experience verifies the non-linear impact of practical wisdom on agricultural artificial intelligence usage. The study shows that work experience negatively moderates the relationship between accessibility and usage intention (β = −0.114, p < 0.05), but positively moderates the relationship between satisfaction and usage intention (β = 0.137, p < 0.05). Senior farmers’ dependence on agricultural artificial intelligence accessibility decreases with the accumulation of experience, and they obtain resources more through existing production networks. However, the increase in their usage intention is more dependent on the verification process of the actual benefits of agricultural artificial intelligence. This moderating pattern confirms the existence of an “experience-benefit” compensation mechanism. Although rich work experience may inhibit the exploration of new accessibility, it can make up for this defect by strengthening the perception of agricultural artificial intelligence effects.

Notably, the three moderating variables have significant differences in their moderating effects on the mediation paths. Age mainly affects usage intention by strengthening the moderating effect of satisfaction, while educational background and work experience act on both the accessibility and satisfaction mediation paths. This heterogeneous moderating pattern indicates that farmers’ individual characteristics do not simply and linearly affect agricultural artificial intelligence usage intention but form differential usage paths by selectively strengthening specific mediation mechanisms. Specifically, age differences mainly reflect the psychological mechanism differences in agricultural artificial intelligence trust formation, educational background focuses on the agricultural artificial intelligence usage intention differences in cognitive resource allocation, and work experience reflects the interaction differences between practical wisdom and agricultural artificial intelligence innovation.

The moderation analysis in this study provides important insights for the personalized design of agricultural artificial intelligence promotion strategies. Policymakers need to break through the traditional “one-size-fits-all” promotion model and establish a hierarchical promotion system based on age, education, and work experience. For young farmers, a “fast-track” for agricultural artificial intelligence accessibility should be constructed to reduce learning costs through digital platforms; for older farmers, the demonstration effect should be strengthened to enhance agricultural artificial intelligence trust through visual benefit display; for highly educated groups, modular and customizable agricultural artificial intelligence solutions should be developed to meet their professional needs; for experienced farmers, experience integration mechanism should be established to synergistically optimize traditional agricultural wisdom and artificial intelligence algorithms. This differentiated promotion strategy can not only improve the agricultural artificial intelligence usage rate but also promote the sustainable application of agricultural artificial intelligence by activating the differences in farmers’ individual endowments.

6 Discussion

This study systematically examined the usage intention patterns of agricultural artificial intelligence among farmers in Shandong Province, China, focusing on the influencing roles of performance expectancy, effort expectancy, government support, and social influence in shaping agricultural artificial intelligence usage intentions. The research further explored heterogeneous moderating effects of demographic characteristics including age, educational attainment, and farming experience.

Empirical findings revealed that performance expectancy significantly enhanced both satisfaction and accessibility, underscoring farmers’ cognitive valuation of agricultural artificial intelligence practical utility as a pivotal driver for usage intention. Government support and social influence demonstrated positive correlations with accessibility, suggesting their roles in facilitating agricultural artificial intelligence diffusion through resource provision and peer influence mechanisms. Contrary to theoretical expectations, effort expectancy exhibited a negative association with accessibility, implying that farmers’ perceived agricultural artificial intelligence complexity may interact with non-operational barriers such as infrastructure limitations and information asymmetry. Unvalidated hypotheses regarding the impact of effort expectancy, government support, and social influence on satisfaction highlight the need for further exploration into farmers’ experiential learning processes and contextual factors influencing usage intention.

Moderating analysis unveiled distinct usage pathways shaped by individual heterogeneity. Older farmers demonstrated lower sensitivity to agricultural artificial intelligence accessibility but showed heightened responsiveness to satisfaction, indicating their reliance on post-usage validation. Educated farmers exhibited superior agricultural artificial intelligence accessibility but maintained higher functional expectations, suggesting a knowledge-based demand for agricultural artificial intelligence sophistication. Experienced farmers displayed reduced dependency on formal accessibility while emphasizing practical efficacy, reflecting their capacity to integrate agricultural artificial intelligence within existing agronomic knowledge systems. These findings collectively demonstrate that demographic variables selectively amplify specific moderating mechanisms, creating differentiated usage trajectories.

Policy implications suggest usage intention of agricultural artificial intelligence personalized promotion strategies: streamlining digital service platforms for younger farmers, reinforcing benefit demonstration programs for older demographics, developing modular solutions for educated groups, and establishing experience-technology integration frameworks for seasoned farmers. Such tailored approaches could accelerate agricultural artificial intelligence transformation while aligning with United Nations Sustainable Development Goals. Future research should expand sample scope to explore regional variations and longitudinal effects of emerging factors such as digital literacy and climate change adaptation needs. The study contributes to the agritech usage literature by revealing the complex interplay between cognitive evaluations, institutional support, and individual heterogeneity in shaping agricultural innovation diffusion.

7 Conclusion and limitation

This study focuses on the usage intention of agricultural artificial intelligence by farmers in Shandong Province. Using the extended TAM-UTAUT model and the partial least squares structural equation modeling (PLS-SEM) method, it conducts an in-depth analysis of the factors influencing farmers’ usage intention of agricultural artificial intelligence and the moderating effect of farmers’ individual heterogeneity, providing a theoretical and practical basis for the promotion of agricultural artificial intelligence.

The research results show that performance expectancy has a positive impact on satisfaction and accessibility, and it is the key driving force for farmers usage intention of agricultural artificial intelligence. Government support and social influence can enhance farmers’ usage intention of agricultural artificial intelligence by improving its accessibility. However, effort expectancy is negatively correlated with accessibility. This is because when farmers evaluate the agricultural artificial intelligence, the ease of accessibility is not solely determined by the operational difficulty. Moreover, the impacts of effort expectancy, government support, and social influence on satisfaction have not been significantly verified, which may be related to farmers’ cognition and actual experience.

The moderation analysis reveals the differential impacts of age, educational background, and work experience on usage intention. Older farmers are less sensitive to agricultural artificial intelligence accessibility, but satisfactory has a more significant effect on usage intention of agricultural artificial intelligence. Farmers with a higher educational level can acquire agricultural artificial intelligence more efficiently but have higher requirements for agricultural artificial intelligence functions. Farmers with rich work experience rely less on agricultural artificial intelligence accessibility and value the actual benefits of the agricultural artificial intelligence more. Farmers’ individual characteristics form differential usage intention paths by selectively strengthening specific mediating mechanisms.

Based on the research results, policymakers and agricultural artificial intelligence developers should formulate personalized promotion strategies. For young farmers, the threshold for agricultural artificial intelligence accessibility should be lowered, and digital platforms should be used to provide convenient services. For older farmers, the visualization and verification of agricultural artificial intelligence benefits should be strengthened to enhance their trust in the agricultural artificial intelligence. For highly educated groups, modular and customizable agricultural artificial intelligence solutions should be developed. For farmers with rich experience, a mechanism for integrating agricultural artificial intelligence and work experience should be established. By customizing promotion strategies, it is expected to accelerate the transformation of agricultural intelligence and promote the achievement of sustainable agricultural development goals.

Although this study has achieved valuable results, it still has certain limitations. First, the research sample is only from Shandong Province, which may not fully represent the situation of farmers in other regions of China. There are differences in agricultural production conditions, economic development levels, and cultural backgrounds in different regions, and these factors may affect farmers’ usage intention of agricultural artificial intelligence. Future research can further expand the sample scope to cover farmers from more regions to improve the universality and applicability of the research results.

Second, this study only considers some individual characteristics such as age, educational background, and work experience as moderating variables, and may overlook the impacts of other important factors on farmers’ usage intention of agricultural artificial intelligence. For example, factors such as farmers’ income level, risk preference, and social network may also play important roles in the agricultural artificial intelligence usage intention. Future research can incorporate more relevant factors to more comprehensively understand the impact of farmers’ individual heterogeneity on the promotion of agricultural artificial intelligence.

Finally, this study mainly uses the questionnaire survey method to collect data, which may have certain subjectivity and biases. Although some measures have been taken to ensure data quality during the questionnaire design and data collection process, respondents’ answers may still be affected by personal subjective factors. Future research can combine multiple methods such as field observation and experimental research to obtain more objective and accurate data and improve the reliability of the research results.

Data availability statement

The datasets presented in this study can be found in online repositories. The names of the repository/repositories and accession number(s) can be found in the article/supplementary material.

Ethics statement

The studies involving humans were approved by the Institutional Review Board of Qinghai University, Qinghai, China. The studies were conducted in accordance with the local legislation and institutional requirements. The participants provided their written informed consent to participate in this study.

Author contributions

CK: Investigation, Project administration, Supervision, Conceptualization, Validation, Writing – review & editing, Methodology, Data curation, Writing – original draft, Formal analysis, Software, Visualization. WP: Writing – original draft, Data curation, Supervision, Writing – review & editing, Conceptualization, Methodology, Investigation. KS: Methodology, Writing – review & editing, Resources, Investigation. ZC: Methodology, Writing – review & editing, Resources, Investigation.

Funding

The author(s) declare that no financial support was received for the research and/or publication of this article.

Acknowledgments

We would like to express our gratitude to editors and reviewers for their extraordinarily helpful comments.

Conflict of interest

The authors declare that the research was conducted in the absence of any commercial or financial relationships that could be construed as a potential conflict of interest.

Generative AI statement

The authors declare that no Gen AI was used in the creation of this manuscript.

Publisher’s note

All claims expressed in this article are solely those of the authors and do not necessarily represent those of their affiliated organizations, or those of the publisher, the editors and the reviewers. Any product that may be evaluated in this article, or claim that may be made by its manufacturer, is not guaranteed or endorsed by the publisher.

References

Ab Hamid, M. R., Sami, W., and Sidek, M. M. (2017). Discriminant validity assessment: use of Fornell & Larcker criterion versus HTMT criterion. J. Phys. Conf. Ser. :012163. doi: 10.1088/1742-6596/890/1/012163

Crossref Full Text | Google Scholar

Abad, A., Maaz, M. A. M., Shamsi, M. S., and Tariq, S. (2024). “Artificial intelligence and agriculture: unveiling adoption patterns through utaut2” in 2024 1st international conference on sustainable computing and integrated communication in changing landscape of AI (ICSCAI) (Greater Noida, India: IEEE), 1–7. doi: 10.1109/ICSCAI61790.2024.10866698

Crossref Full Text | Google Scholar

Amulothu, D. V. R. T., Rodge, R. R., Hasan, W., and Gupta, S. (2024). “Machine learning for pest and disease detection in crops” in Agriculture 4.0: Smart farming with IoT and artificial intelligence W. Hasan, & S. Singh (eds.), (London: CRC Press), 111–132.

Google Scholar

An, Y., Rashid, M. F., and Kamarudin, K. H. (2025). Factors influencing the adoption of intelligent agriculture production technology by large-scale agricultural growers in Shandong province, China. Int. J. Research Innovation Social Science 9, 2984–2995. doi: 10.47772/IJRISS.2025.9020232

Crossref Full Text | Google Scholar

Assimakopoulos, F., Vassilakis, C., Margaris, D., Kotis, K., and Spiliotopoulos, D. (2024). Artificial intelligence tools for the agriculture value chain: status and prospects. Electronics 13:4362. doi: 10.3390/electronics13224362

Crossref Full Text | Google Scholar

Bannerjee, G., Sarkar, U., Das, S., and Ghosh, I. (2018). Artificial intelligence in agriculture: a literature survey. Int. J. Scientific Research Computer Science Applications Management Studies 7, 1–6.

Google Scholar

Bansah, A. K., and Darko Agyei, D. (2022). Perceived convenience, usefulness, effectiveness and user acceptance of information technology: evaluating students’ experiences of a learning management system. Technol. Pedagog. Educ. 31, 431–449. doi: 10.1080/1475939X.2022.2027267

Crossref Full Text | Google Scholar

Ben Ayed, R., and Hanana, M. (2021). Artificial intelligence to improve the food and agriculture sector. J. Food Qual. 2021:5584754. doi: 10.1155/2021/5584754

Crossref Full Text | Google Scholar

Botelho, F. H. (2021). Accessibility to digital technology: virtual barriers, real opportunities. Assist. Technol. 33, 27–34. doi: 10.1080/10400435.2021.1945705

PubMed Abstract | Crossref Full Text | Google Scholar

Butler, D. L., and Sellbom, M. (2002). Barriers to adopting technology. Educ. Q. 2, 22–28.

Google Scholar

Bwambale, E., and Abagale, F. K. (2022). “Smart irrigation monitoring and control” in Encyclopedia of smart agriculture technologies (Cham: Springer International Publishing), 1–7. doi: 10.1007/978-3-030-89123-7_212-1

Crossref Full Text | Google Scholar

Caffaro, F., Cremasco, M. M., Roccato, M., and Cavallo, E. (2020). Drivers of farmers’ intention to adopt technological innovations in Italy: the role of information sources, perceived usefulness, and perceived ease of use. J. Rural. Stud. 76, 264–271. doi: 10.1016/j.jrurstud.2020.04.028

Crossref Full Text | Google Scholar

Chandel, M., and Sood, M. (2023). “Accessibility of software/hardware” in Computer assistive technologies for physically and cognitively challenged users (Sharjah: Bentham Science Publishers), 26–47. doi: 10.2174/9789815079159123020004

Crossref Full Text | Google Scholar

Cheung, G. W., Cooper-Thomas, H. D., Lau, R. S., and Wang, L. C. (2024). Reporting reliability, convergent and discriminant validity with structural equation modeling: a review and best-practice recommendations. Asia Pac. J. Manag. 41, 745–783. doi: 10.1007/s10490-023-09871-y

Crossref Full Text | Google Scholar

Chinnaraju, A. (2025). Partial least squares structural equation modeling (pls-sem) in the AI era: innovative methodological guide and framework for business research. Magna Scientia Adv. Res. Rev. 13, 62–108. doi: 10.30574/msarr.2025.13.2.0048

Crossref Full Text | Google Scholar

Chuang, J.-H., Wang, J.-H., and Liang, C. (2020). Implementation of internet of things depends on intention: young farmers’ willingness to accept innovative technology. Int. Food Agribus. Manag. Rev. 23, 253–266. doi: 10.22434/IFAMR2019.0121

Crossref Full Text | Google Scholar

Cohen, J. (2013). Statistical power analysis for the behavioral sciences. New York: Routledge. doi: 10.4324/9780203771587

Crossref Full Text | Google Scholar

Da Silveira, F., Da Silva, S. L. C., Machado, F. M., Barbedo, J. G. A., and Amaral, F. G. (2023). Farmers' perception of the barriers that hinder the implementation of agriculture 4.0. Agric. Syst. 208:103656. doi: 10.1016/j.agsy.2023.103656

Crossref Full Text | Google Scholar

Daberkow, S. G., and McBride, W. D. (2003). Farm and operator characteristics affecting the awareness and adoption of precision agriculture technologies in the us. Precis. Agric. 4, 163–177. doi: 10.1023/A:1024557205871

Crossref Full Text | Google Scholar

Davis, F. D. (1985). A technology acceptance model for empirically testing new end-user information systems: Theory and results. Cambridge, MA: Massachusetts Institute of Technology. doi: 10.5555/12345678

Crossref Full Text | Google Scholar

Degieter, M., De Steur, H., Tran, D., Gellynck, X., and Schouteten, J. J. (2023). Farmers’ acceptance of robotics and unmanned aerial vehicles: a systematic review. Agron. J. 115, 2159–2173. doi: 10.1002/agj2.21427

Crossref Full Text | Google Scholar

Deng, L., Turner, D. E., Gehling, R., and Prince, B. (2010). User experience, satisfaction, and continual usage intention of it. Eur. J. Inf. Syst. 19, 60–75. doi: 10.1057/ejis.2009.50

Crossref Full Text | Google Scholar

Elahi, E., Khalid, Z., and Zhang, Z. (2022). Understanding farmers’ intention and willingness to install renewable energy technology: a solution to reduce the environmental emissions of agriculture. Appl. Energy 309:118459. doi: 10.1016/j.apenergy.2021.118459

Crossref Full Text | Google Scholar

Emon, M. M. H. (2023). Insights into technology adoption: a systematic review of framework, variables and items. Information Management Computer Science 6, 27–33. doi: 10.26480/imcs.02.2023.55.61

Crossref Full Text | Google Scholar

Eweoya, I., Okuboyejo, S. R., Odetunmibi, O. A., and Odusote, B. O. (2021). An empirical investigation of acceptance, adoption and the use of e-agriculture in Nigeria. Heliyon 7:e07588. doi: 10.1016/j.heliyon.2021.e07588

PubMed Abstract | Crossref Full Text | Google Scholar

Feng, X., Li, Y., and Huang, B. (2023). Research on manufacturer's investment strategy and green credit policy for new energy vehicles based on consumers' preferences and technology adoption. Technol. Forecast. Soc. Chang. 191:122476. doi: 10.1016/j.techfore.2023.122476

Crossref Full Text | Google Scholar

Fornell, C., and Larcker, D. F. (1981). Evaluating structural equation models with unobservable variables and measurement error. J. Mark. Res. 18, 39–50. doi: 10.1177/002224378101800104

Crossref Full Text | Google Scholar

Freund, J., Buntrock, C., Braun, L., Thielecke, J., Baumeister, H., Berking, M., et al. (2022). Digital prevention of depression for farmers? A qualitative study on participants' experiences regarding determinants of acceptance and satisfaction with a tailored guided internet intervention program. Internet Interv. 29:100566. doi: 10.1016/j.invent.2022.100566

PubMed Abstract | Crossref Full Text | Google Scholar

Fu, X.-M., Wang, N., Jiang, S.-S., Tang, H.-Y., Xue, Z.-K., Li, J.-M., et al. (2018). Value evaluation of marine bioresources in Shandong offshore area in China. Ocean Coastal Management 163, 296–303. doi: 10.1016/j.ocecoaman.2018.07.002

Crossref Full Text | Google Scholar

Gandasari, R. A., and Tjhin, V. U. (2024). Examining factors influencing continuance intention to use for agricultural e-commerce platforms in Indonesia using SEM-PLS. J. Syst. Manag. Sci. 14, 151–164. doi: 10.33168/JSMS.2024.1009

Crossref Full Text | Google Scholar

Hair, J. F. Jr., Babin, B. J., and Krey, N. (2017). Covariance-based structural equation modeling in the journal of advertising: review and recommendations. J. Advert. 46, 163–177. doi: 10.1080/00913367.2017.1281777

Crossref Full Text | Google Scholar

Hair, J. F., Ringle, C. M., and Sarstedt, M. (2011). Pls-sem: indeed a silver bullet. J. Mark. Theory Pract. 19, 139–152. doi: 10.2753/MTP1069-6679190202

Crossref Full Text | Google Scholar

Hair, J. F., Risher, J. J., Sarstedt, M., and Ringle, C. M. (2019). When to use and how to report the results of pls-sem. Eur. Bus. Rev. 31, 2–24. doi: 10.1108/EBR-11-2018-0203

Crossref Full Text | Google Scholar

Hakkarainen, S. (2013). Expectations and user experiences as determinants of technology adoption and continued use (Master’s thesis). Finland: Aalto University School of Electrical Engineering.

Google Scholar

Hambye, M., and Desmet, C. (2021). What are the barriers preventing AI from being adopted in small farms in Africa (Master’s thesis). Belgium: Louvain School of Management, Louvain-la-Neuve.

Google Scholar

He, F., and Yangfen, C. (2025). China's construction of an agricultural powerhouse—experience and inspiration from representative countries. J. Resour. Ecol. 16, 36–48. doi: 10.5814/j.issn.1674-764x.2025.01.004

Crossref Full Text | Google Scholar

Herrera Sabillon, B., Gerster-Bentaya, M., and Knierim, A. (2022). Measuring farmers' well-being: influence of farm-level factors on satisfaction with work and quality of life. J. Agric. Econ. 73, 452–471. doi: 10.1111/1477-9552.12457

Crossref Full Text | Google Scholar

Huang, Y.-T., and Rundle-Thiele, S. (2014). The moderating effect of cultural congruence on the internal marketing practice and employee satisfaction relationship: An empirical examination of australian and taiwanese born tourism employees. Tour. Manag. 42, 196–206. doi: 10.1016/j.tourman.2013.12.005

Crossref Full Text | Google Scholar

Inoue, Y. (2020). Satellite-and drone-based remote sensing of crops and soils for smart farming–a review. Soil Sci. Plant Nutr. 66, 798–810. doi: 10.1080/00380768.2020.1738899

Crossref Full Text | Google Scholar

Issa, H., Jabbouri, R., and Palmer, M. (2022). An artificial intelligence (ai)-readiness and adoption framework for agritech firms. Technol. Forecast. Soc. Chang. 182:121874. doi: 10.1016/j.techfore.2022.121874

Crossref Full Text | Google Scholar

Jabbari, A., Humayed, A., Reegu, F. A., Uddin, M., Gulzar, Y., and Majid, M. (2023). Smart farming revolution: farmer’s perception and adoption of smart iot technologies for crop health monitoring and yield prediction in Jizan, Saudi Arabia. Sustainability 15:14541. doi: 10.3390/su151914541

Crossref Full Text | Google Scholar

Jain, M., Soni, G., Mangla, S. K., Verma, D., Toshniwal, V. P., and Ramtiyal, B. (2025). Mediating and moderating role of socioeconomic and technological factors in assessing farmers attitude towards adoption of industry 4.0 technology. Br. Food J. 127, 1810–1830. doi: 10.1108/BFJ-12-2023-1139

Crossref Full Text | Google Scholar

Javaid, M., Haleem, A., Khan, I. H., and Suman, R. (2023). Understanding the potential applications of artificial intelligence in agriculture sector. Advanced Agrochem 2, 15–30. doi: 10.1016/j.aac.2022.10.001

Crossref Full Text | Google Scholar

Jha, K., Doshi, A., Patel, P., and Shah, M. (2019). A comprehensive review on automation in agriculture using artificial intelligence. Artificial Intelligence Agriculture 2, 1–12. doi: 10.1016/j.aiia.2019.05.004

Crossref Full Text | Google Scholar

Kim, W.-S., Lee, W.-S., and Kim, Y.-J. (2020). A review of the applications of the internet of things (iot) for agricultural automation. J. Biosyst. Eng. 45, 385–400. doi: 10.1007/s42853-020-00078-3

Crossref Full Text | Google Scholar

Kompan, M., and Bieliková, M. (2013). “Context-based satisfaction modelling for personalized recommendations” in 2013 8th international workshop on semantic and social media adaptation and personalization (Bayonne, France: IEEE), 33–38. doi: 10.1109/SMAP.2013.18

Crossref Full Text | Google Scholar

Kumar, P., Singh, A., Rajput, V. D., Yadav, A. K. S., Kumar, P., Singh, A. K., et al. (2022). “Role of artificial intelligence, sensor technology, big data in agriculture: next-generation farming” in Bioinformatics in agriculture (San Diego, California, USA: Elsevier), 625–639. doi: 10.1016/B978-0-323-89778-5.00035-0

Crossref Full Text | Google Scholar

Lai, P. (2017). Jistem-journal of information systems and technology management. Literature Review Technology Adoption Models Theories Novelty Technology 14, 21–38. doi: 10.1590/S1807-17752014000100007

Crossref Full Text | Google Scholar

Lee, C.-L., Strong, R., Briers, G., Murphrey, T., Rajan, N., and Rampold, S. (2024). Factors predicting innovation-decisions: the effects of performance expectancy, social influence, and facilitating conditions on US extension’s promotion of precision agriculture technologies. NJAS Impact Agric Life Sci. 96:2420111. doi: 10.1080/27685241.2024.2420111

Crossref Full Text | Google Scholar

Li, X. (2024). Prospects of artificial intelligence applications in future agriculture. Adv. Resour. Res. 4, 171–180. doi: 10.50908/arr.4.2_171

Crossref Full Text | Google Scholar

Li, Y.-y., Wang, L.-e., Liu, X.-j., and Cheng, S.-k. (2018). Structure and characteristics of food consumption of rural households in Shandong province based on household tracking survey. J. Nat. Resour. 33, 978–991. doi: 10.31497/zrzyxb.20180216

Crossref Full Text | Google Scholar

Liang, T. (2025). Deep processing and future opportunities in China's agricultural development. Artificial Intelligence Scientific Research 1.

Google Scholar

Liengaard, B. D., Sharma, P. N., Hult, G. T. M., Jensen, M. B., Sarstedt, M., Hair, J. F., et al. (2021). Prediction: coveted, yet forsaken? Introducing a cross-validated predictive ability test in partial least squares path modeling. Decis. Sci. 52, 362–392. doi: 10.1111/deci.12445

Crossref Full Text | Google Scholar

Lin, K.-M. (2011). E-learning continuance intention: moderating effects of user e-learning experience. Comput. Educ. 56, 515–526. doi: 10.1016/j.compedu.2010.09.017

Crossref Full Text | Google Scholar

Liu, M., and Liu, H. (2024). Farmers' adoption of agriculture green production technologies: perceived value or policy-driven? Heliyon 10:e23925. doi: 10.1016/j.heliyon.2023.e23925

PubMed Abstract | Crossref Full Text | Google Scholar

Liu, W., Zhou, J., Zhang, T., Zhang, P., Yao, M., Li, J., et al. (2024). Key technologies in intelligent seeding machinery for cereals: recent advances and future perspectives. Agriculture 15:8. doi: 10.3390/agriculture15010008

Crossref Full Text | Google Scholar

Malhotra, K., and Firdaus, M. (2022). Application of artificial intelligence in iot security for crop yield prediction. ResearchBerg Review Science Technology 2, 136–157.

Google Scholar

Manning, L. (2024). Innovating in an uncertain world: understanding the social, technical and systemic barriers to farmers adopting new technologies. Challenges 15:32. doi: 10.3390/challe15020032

Crossref Full Text | Google Scholar

Mansour, E. (2024). Information and communication technologies’(icts) use among farmers in Qena governorate of upper Egypt. Library Hi Tech 42, 1266–1285. doi: 10.1108/LHT-11-2021-0422

Crossref Full Text | Google Scholar

Marikyan, D., Papagiannidis, S., and Alamanos, E. (2023). Cognitive dissonance in technology adoption: a study of smart home users. Inf. Syst. Front. 25, 1101–1123. doi: 10.1007/s10796-020-10042-3

PubMed Abstract | Crossref Full Text | Google Scholar

McIntire, B., Herren, H., Wakhungu, J., and Watson, R. (2009). Agriculture at a crossroads: International assessment of agricultural knowledge, science and technology for development. Synthesis.

Google Scholar

Micheni, E., Machii, J., and Murumba, J.. (2022). Internet of things, big data analytics, and deep learning for sustainable precision agriculture. In: 2022 IST-Africa Conference (IST-Africa). Piscataway, NJ, USA: IEEE. pp: 1–12.

Google Scholar

Misra, N., Dixit, Y., Al-Mallahi, A., Bhullar, M. S., Upadhyay, R., and Martynenko, A. (2020). Iot, big data, and artificial intelligence in agriculture and food industry. IEEE Internet Things J. 9, 6305–6324. doi: 10.1109/JIOT.2020.2998584

Crossref Full Text | Google Scholar

Mohr, S., and Kühl, R. (2021). Acceptance of artificial intelligence in german agriculture: An application of the technology acceptance model and the theory of planned behavior. Precis. Agric. 22, 1816–1844. doi: 10.1007/s11119-021-09814-x

Crossref Full Text | Google Scholar

Paltasingh, K. R., and Goyari, P. (2018). Impact of farmer education on farm productivity under varying technologies: case of paddy growers in India. Agric. Food Econ. 6, 1–19. doi: 10.1186/s40100-018-0101-9

Crossref Full Text | Google Scholar

Ping, H., Wang, J., Ma, Z., and Du, Y. (2018). Mini-review of application of IoT technology in monitoring agricultural products quality and safety. Int. J. Agric. Biol. Eng. 11, 35–45. doi: 10.25165/j.ijabe.20181105.3092

Crossref Full Text | Google Scholar

Prihtanti, T. M., and Zebua, N. T. (2023). Agricultural extension workers’ perception, usage, and satisfaction in use of internet in the islands region of south Nias regency, Indonesia (an analysis using SEM-PLS model). World J. Adv. Research Reviews 19, 346–362. doi: 10.30574/wjarr.2023.19.3.1769

Crossref Full Text | Google Scholar

Rieber, L. P., and Estes, M. D. (2017). Accessibility and instructional technology: reframing the discussion. J. Appl. Instr. Des. 6, 9–19. doi: 10.28990/jaid2017.061001

Crossref Full Text | Google Scholar

Ritz, S., Rizzo, D., Fourati-Jamoussi, F., Dantan, J., Combaud, A., and Dubois, M. J. (2019). “Training in agricultural technologies: a new prerequisite for smart farming” in 3rd Rendez-Vous Techniques AXEMA.

Google Scholar

Sampedro-Hernández, J. L., and Vera-Cruz, A. O. (2017). Learning and entrepreneurship in the agricultural sector: building social entrepreneurial capabilities in young farmers. Int. J. Work Innov. 2, 51–75. doi: 10.1504/IJWI.2017.080723

Crossref Full Text | Google Scholar

Sarstedt, M., Hair, J. F. Jr., Nitzl, C., Ringle, C. M., and Howard, M. C. (2020). Beyond a tandem analysis of sem and process: use of pls-sem for mediation analyses! Int. J. Mark. Res. 62, 288–299. doi: 10.1177/1470785320915686

Crossref Full Text | Google Scholar

Sarstedt, M., Ringle, C. M., and Hair, J. F. (2021). “Partial least squares structural equation modeling” in Handbook of market research (Cham.: Springer), 587–632. doi: 10.1007/978-3-319-57413-4_15

Crossref Full Text | Google Scholar

Shaikh, T. A., Rasool, T., and Lone, F. R. (2022). Towards leveraging the role of machine learning and artificial intelligence in precision agriculture and smart farming. Comput. Electron. Agric. 198:107119. doi: 10.1016/j.compag.2022.107119

Crossref Full Text | Google Scholar

Sharma, K., and Shivandu, S. K. (2024). Integrating artificial intelligence and internet of things (IoT) for enhanced crop monitoring and management in precision agriculture. Sensors Int. 5:100292. doi: 10.1016/j.sintl.2024.100292

Crossref Full Text | Google Scholar

Sigvald, R. (2012). Risk assessments for pests and diseases of field crops, especially forecasting and warning systems. Reducing Risks Associated Use Plant Protection Products no 25. Sust. Agric. 1500, 185–201.

Google Scholar

Singh, A., Mehrotra, R., Rajput, V. D., Dmitriev, P., Singh, A. K., Kumar, P., et al. (2022). Geoinformatics, artificial intelligence, sensor technology, big data: Emerging modern tools for sustainable agriculture : Sustainable agriculture systems and technologies, 295–313. doi: 10.1002/9781119808565.ch14

Crossref Full Text | Google Scholar

Sisi, L., and Mingjun, Z.. (2021). Research on the current situation of new digital infrastructure construction in Shandong province. In: 2021 2nd International Conference on Electronics, Communications and Information Technology (CECIT). Sanya, China: IEEE. pp. 1064–1068. doi: 10.1109/CECIT53797.2021.00189

Crossref Full Text | Google Scholar

Songol, M., Awuor, F., and Maake, B. (2021). Adoption of artificial intelligence in agriculture in the developing nations: a review. J. Language Technology Entrepreneurship Africa 12, 208–229.

Google Scholar

Sood, A., Sharma, R. K., and Bhardwaj, A. K. (2022). Artificial intelligence research in agriculture: a review. Online Inf. Rev. 46, 1054–1075. doi: 10.1108/OIR-10-2020-0448

Crossref Full Text | Google Scholar

Šūmane, S., Kunda, I., Knickel, K., Strauss, A., Tisenkopfs, T., Ios Rios, I. d., et al. (2018). Local and farmers' knowledge matters! How integrating informal and formal knowledge enhances sustainable and resilient agriculture. J. Rural. Stud. 59, 232–241. doi: 10.1016/j.jrurstud.2017.01.020

Crossref Full Text | Google Scholar

Sun, Y., Zhao, Z., and Li, M. (2022). Coordination of agricultural informatization and agricultural economy development: a panel data analysis from Shandong province, China. PLoS One 17:e0273110. doi: 10.1371/journal.pone.0273110

PubMed Abstract | Crossref Full Text | Google Scholar

Suvittawat, A. (2024). Investigating farmers’ perceptions of drone technology in Thailand: exploring expectations, product quality, perceived value, and adoption in agriculture. Agriculture 14:2183. doi: 10.3390/agriculture14122183

Crossref Full Text | Google Scholar

Tarafdar, M., Tu, Q., and Ragu-Nathan, T. S. (2010). Impact of technostress on end-user satisfaction and performance. J. Manag. Inf. Syst. 27, 303–334. doi: 10.2753/MIS0742-1222270311

Crossref Full Text | Google Scholar

Tay, R. (2017). Correlation, variance inflation and multicollinearity in regression model. J. East. Asia Soc. Transp. Stud. 12, 2006–2015. doi: 10.11175/easts.12.2006

Crossref Full Text | Google Scholar

Usman, M., Ali, A., Bashir, M. K., Radulescu, M., Mushtaq, K., Wudil, A. H., et al. (2023). Do farmers’ risk perception, adaptation strategies, and their determinants benefit towards climate change? Implications for agriculture sector of Punjab, Pakistan. Environ. Sci. Pollut. Res. 30, 79861–79882. doi: 10.1007/s11356-023-27759-8

PubMed Abstract | Crossref Full Text | Google Scholar

Vannoy, S. A., and Palvia, P. (2010). The social influence model of technology adoption. Commun. ACM 53, 149–153. doi: 10.1145/1743546.1743585

Crossref Full Text | Google Scholar

Venkatesh, V., Morris, M. G., Davis, G. B., and Davis, F. D. (2003). User acceptance of information technology: toward a unified view. MIS Q. 27, 425–478. doi: 10.2307/30036540

Crossref Full Text | Google Scholar

Wang, Y., Kang, K., Kong, Q., and Ge, X. (2022). “Research on artificial intelligence technology promoting high-quality development of high-end equipment manufacturing industry–a case study of Linyi city, Shandong province” in Mechatronics and automation technology (Amsterdam, The Netherlands: IOS Press), 322–327. doi: 10.3233/ATDE221182

Crossref Full Text | Google Scholar

Wang, J., Zhang, S., and Zhang, L. (2023). Intelligent hog farming adoption choices using the unified theory of acceptance and use of technology model: perspectives from China’s new agricultural managers. Agriculture 13:2067. doi: 10.3390/agriculture13112067

Crossref Full Text | Google Scholar

Warlick, D. (2009). Grow your personal learning network: new technologies can keep you connected and help you manage information overload. Learning Leading Technology 36, 12–16.

Google Scholar

Westland, J. C. (2015). Structural equation models. Stud. Syst. Decis. Control 22:152.

Google Scholar

Xue, Y., Liu, H., Chai, Z., and Wang, Z. (2024). The decision-making and moderator effects of transaction costs, service satisfaction, and the stability of agricultural productive service contracts: evidence from farmers in Northeast China. Sustainability 16:4371. doi: 10.3390/su16114371

Crossref Full Text | Google Scholar

Yaghoobzadeh, A., Navab, E., Mirlashari, J., Nasrabadi, A. N., Goudarzian, A. H., Allen, K. A., et al. (2020). Factors moderating the influence of intergenerational contact on ageism: a systematic review. J. Psychosoc. Nurs. Ment. Health Serv. 58, 48–55. doi: 10.3928/02793695-20200624-01

Crossref Full Text | Google Scholar

Zhang, J., Su, Y., Wu, J., and Liang, H. (2015). Gis based land suitability assessment for tobacco production using ahp and fuzzy set in Shandong province of China. Computers Electronics Agriculture 114, 202–211. doi: 10.1016/j.compag.2015.04.004

PubMed Abstract | Crossref Full Text | Google Scholar

Zhang, J., Wang, S., Lyu, M., Hou, S., and Kim, K.-M. (2025). Ai recommendation system attributes: impact mechanisms on user satisfaction and usage intentions in the China market. J. East Asia Manag. 6, 51–79. doi: 10.22906/JEAM.2025.6.1.51

Crossref Full Text | Google Scholar

Zhang, X., Yang, Q., Al Mamun, A., Masukujjaman, M., and Masud, M. M. (2024a). Acceptance of new agricultural technology among small rural farmers. Humanit. Soc. Sci. Commun. 11, 1–17. doi: 10.1057/s41599-024-04163-2

Crossref Full Text | Google Scholar

Zhang, X., Yang, P., and Lu, B. (2024b). Artificial intelligence in soil management: the new frontier of smart agriculture. Adv. Resour. Res. 4, 231–251. doi: 10.50908/arr.4.2_231

Crossref Full Text | Google Scholar

Zhou, W., He, J., Liu, S., and Xu, D. (2023). How does trust influence farmers’ low-carbon agricultural technology adoption? Evidence from rural southwest, China. Land 12:466. doi: 10.3390/land12020466

Crossref Full Text | Google Scholar

Keywords: agricultural artificial intelligence, usage intention, adoption, moderating effect, partial least squares structural equation modeling

Citation: Kai C, Ping W, Siyu K and Chunzhen Z (2025) Breaking through the bottleneck in the promotion of artificial intelligence in agriculture: an analysis of the moderating role of individual’s heterogeneity among farmers in Shandong Province. Front. Sustain. Food Syst. 9:1621832. doi: 10.3389/fsufs.2025.1621832

Received: 28 May 2025; Accepted: 21 July 2025;
Published: 06 August 2025.

Edited by:

Shashika D. Rathnayaka, University of Aberdeen, United Kingdom

Reviewed by:

S. C. Thushara, University of Kelaniya, Sri Lanka
Sumali Dissanayake, University of Peradeniya, Sri Lanka

Copyright © 2025 Kai, Ping, Siyu and Chunzhen. This is an open-access article distributed under the terms of the Creative Commons Attribution License (CC BY). The use, distribution or reproduction in other forums is permitted, provided the original author(s) and the copyright owner(s) are credited and that the original publication in this journal is cited, in accordance with accepted academic practice. No use, distribution or reproduction is permitted which does not comply with these terms.

*Correspondence: Cao Kai, Y2Fva2FpMTk5MTAxMDFAZ21haWwuY29t

Disclaimer: All claims expressed in this article are solely those of the authors and do not necessarily represent those of their affiliated organizations, or those of the publisher, the editors and the reviewers. Any product that may be evaluated in this article or claim that may be made by its manufacturer is not guaranteed or endorsed by the publisher.