ORIGINAL RESEARCH article
Front. Toxicol.
Sec. Developmental and Reproductive Toxicology
Short-chain PFAS exposure during gestation and breastfeeding alters learning and memory in adulthood: possible mechanisms related to brain development
Provisionally accepted- 1Department of Veterinary Medical Sciences, University of Bologna, Bologna, Italy
- 2Interdepartmental Centre for Industrial Research in Health Sciences and Technologies - CIRI Health Sciences and Technologies, University of Bologna, Bologna, Italy
- 3Istituto Zooprofilattico Sperimentale delle Venezie, Legnaro, Italy
- 4IRET ETS Foundation, Ozzano Emilia (BO), Italy
- 5University of Bologna, Bologna, Italy
- 6Department of Pharmacy and Biotechnology, University of Bologna, Bologna, Italy
Select one of your emails
You have multiple emails registered with Frontiers:
Notify me on publication
Please enter your email address:
If you already have an account, please login
You don't have a Frontiers account ? You can register here
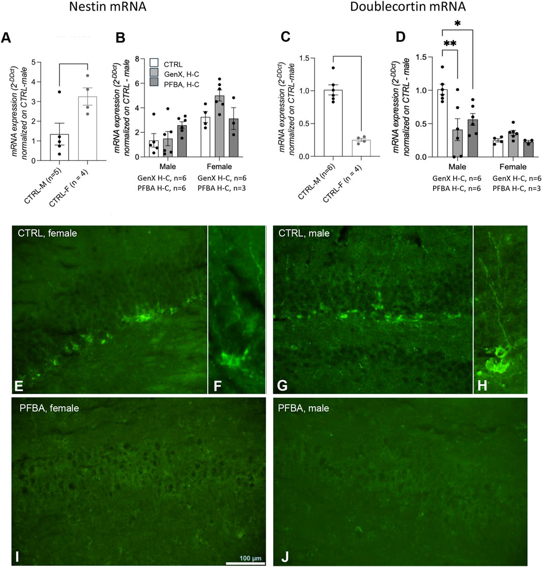
Exposure to long-chain perfluoroalkyl substances (PFASs) during development has been consistently associated with cognitive impairment and behavioural changes in humans. These concerns have led to regulatory restrictions and a shift towards short-chain PFASs as alternatives. However, experimental evidence on the neurodevelopmental impact of short-chain PFASs remains scarce, despite their increasing detection in drinking water and human biomonitoring studies. This study provides the first experimental evidence of the neurodevelopmental toxicity of maternal exposure to the short-chain PFASs GenX and PFBA, administered before mating, throughout gestation, and during lactation. In a rat model, offspring from exposed dams displayed significant impairments in spatial learning and cognitive flexibility in the Morris water maze. Mechanistic investigations on PFBA exposure ex vivo revealed delayed neuronal maturation, reduced expression of MAP2, PSD95 and VGLUT. Impaired neurogenesis persisted into adulthood in the hippocampus, as shown by upregulation of nestin and downregulation of doublecortin, together with dysregulated expression of neuroinflammatory genes in the hippocampus for both tested molecules. Our findings indicate that even short-chain PFASs, currently considered safer substitutes, may disrupt brain development, leading to persistent neuroinflammation and impaired cognitive function. These results highlight an urgent need to reassess the developmental safety of short-chain PFASs and to include neurodevelopmental endpoints in future risk assessments and regulatory policies.
Keywords: Cognition, GenX, Hippocampus, neurodevelopment, Neuroinflammation, PFBA, Risk Assessment, Short-chain PFAS
Received: 09 Sep 2025; Accepted: 27 Nov 2025.
Copyright: © 2025 Lorenzini, Moretti, Zanardello, Gallocchio, Baldassarro, Moressa, Zanella, Sannia, Foiani, Quadalti, Cescatti, Burato, Soncin, Mancin, GIARDINO, Mutinelli, Vascellari and Calza. This is an open-access article distributed under the terms of the Creative Commons Attribution License (CC BY). The use, distribution or reproduction in other forums is permitted, provided the original author(s) or licensor are credited and that the original publication in this journal is cited, in accordance with accepted academic practice. No use, distribution or reproduction is permitted which does not comply with these terms.
* Correspondence:
Marta Vascellari
Laura Calza
Disclaimer: All claims expressed in this article are solely those of the authors and do not necessarily represent those of their affiliated organizations, or those of the publisher, the editors and the reviewers. Any product that may be evaluated in this article or claim that may be made by its manufacturer is not guaranteed or endorsed by the publisher.
