Abstract
This study focuses on the synergistic integration mechanism of urban Production, Living, and Ecological (P–L–E) spaces, employing a structural equation model (SEM) to elucidate their interaction pathways and the moderating effects of policy implementation and public awareness. Based on 750 survey responses from Guangdong Province, the findings indicate that Perceived Quality of Ecological Space (PQES) exerts the strongest influence on the Degree of Urban Spatial Integration (DUSI; β = 0.236), followed by Production Space Vitality (PSV) and Satisfaction with Living Space (SLS). The key mediating variables—Degree of Shared Access to Spatial Resources (DSSR) and Frequency of Spatial Interaction (FSI)—serve as critical bridges linking the three spatial dimensions to DUSI, with the indirect effect of PQES via FSI being the most pronounced (β = 0.051). Moreover, the Effectiveness of Urban Planning Policy Implementation (EPPI) amplifies the positive impacts of SLS on both resource sharing and interaction frequency, while Public Environmental Awareness (PEA) strengthens the promotive role of ecological space perception in achieving spatial integration. The model explains 43.9% of the variance, unveiling a systematic pathway of “spatial quality enhancement → resource sharing → behavioral interaction → integration achievement.” These findings provide a robust theoretical basis for optimizing the quality of urban production, living, and ecological spaces, as well as for refining policy implementation frameworks. The study underscores the necessity of advancing spatial optimization in tandem with public engagement to build efficient, livable, and sustainable urban spatial systems.
1 Introduction
Against the backdrop of rapid global urbanization, the multidimensional integration of urban spatial functions has emerged as a critical issue in the fields of urban planning and governance (1, 2). Cities are not only hubs of economic activity but also serve as vital spaces for human habitation and essential units of the ecological environment (3). However, traditional urban development models have often placed disproportionate emphasis on the expansion of single-function zones—such as industrial areas, residential districts, and ecological reserves—leading to functional imbalances, spatial fragmentation, and inefficient resource utilization (4). Therefore, the synergistic integration of urban Production, Living, and Ecological spaces—hereinafter referred to as the P–L–E ternary space—constitutes a central challenge in advancing sustainable urbanization.
According to national strategic documents such as the National New Urbanization Plan (2014–2020) (5, 6) and the Territorial Spatial Planning Outline (2021–2035) (7), optimizing the spatial layout of production, living, and ecological spaces, and promoting multifunctional, integrated utilization are essential pathways to enhancing urban competitiveness and achieving sustainable development (8, 9). While prior research, grounded in spatial justice theory (10) and resource dependence theory (11), has examined interaction mechanisms between individual spatial dyads (e.g., production–living) (12), a systematic theoretical framework for integrating all three spatial domains remains largely absent.
Two major gaps persist in the literature:
First, prevailing studies tend to focus on the direct influence of spatial quality on integration, neglecting the bridging functions of mediating variables such as resource sharing and behavioral interaction (13, 14).
Second, the moderating roles of policy and public awareness have not been incorporated, constraining our understanding of “government–citizen” collaborative governance mechanisms (15, 16).
To address these gaps, this study develops a comprehensive conceptual framework that integrates spatial quality (PQES, PSV, SLS), resource sharing (DSSR), behavioral interaction (FSI), degree of integration (DUSI), and policy–public moderators (EPPI, PEA). This framework aims to elucidate the underlying systemic logic governing the synergistic integration of P–L–E spaces, thereby advancing both the theoretical and practical frontiers of sustainable urban development.
1.1 Theoretical foundation and hypothesis proposition
The role of Production Space Vitality (PSV) in fostering urban functional integration has been extensively and systematically examined in the literature. Zheng et al. reveal that the vibrancy of production spaces acts as a critical catalyst for regional economic resilience by facilitating technological spillovers (17), thereby underpinning the advancement of spatial integration processes. Building on this foundational insight, Zhao et al. empirically substantiate that the strategic optimization of production spaces is a fundamental prerequisite for the realization of coordinated and synergistic urban functions (18). However, prevailing research predominantly concentrates on the dynamic interplay between production and living spaces, often neglecting a comprehensive analysis of PSV’s indirect contributions to the integration of ecological spaces. Anchored in spatial justice theory (19), PSV is conceptualized as a multidimensional driver that not only promotes the equitable allocation of resources essential for living space development but also potentially enhances the qualitative attributes of ecological spaces through the diffusion and application of advanced technological innovations. On this basis, we advance the following hypothesis:
Hypothesis 1 (H1): PSV exerts a positive and substantive influence on the Degree of Urban Spatial Integration (DUSI).
Building upon this, Satisfaction with Living Space (SLS), a core indicator of residents’ well-being, has been extensively validated as closely linked to community cohesion and spatial integration. Du et al. demonstrated a significant positive correlation between living space satisfaction and a sense of community belonging (20), while Khazaie et al. highlighted that the quality of living spaces enhances overall urban functional integration through mediating mechanisms (21–23). Nevertheless, existing research predominantly approaches SLS from a static perspective, insufficiently accounting for its dynamic influence on integration via behavioral interactions such as cross-spatial activity frequency. Grounded in Social Exchange Theory, SLS is posited to foster residents’ engagement, thereby promoting cross-spatial interactions that enhance integration (24–27). Accordingly, we propose:
Hypothesis 2 (H2): SLS exerts a positive effect on the DUSI.
Building on the foregoing, the perceived quality of ecological spaces (PQES) has garnered increasing attention for its impact on residents’ health and spatial integration. Guo et al. identified a significant association between PQES and residents’ psychological well-being (28), while Pang et al. demonstrated that ecological space optimization indirectly facilitates the integration of production and living spaces by enhancing public satisfaction (29). However, extant research predominantly emphasizes the physical attributes of ecological spaces (e.g., green coverage), with limited exploration of the direct mechanisms by which subjective perceptions of ecological space quality influence spatial integration. Grounded in environmental perception and behavior theory, PQES is posited to indirectly promote functional synergy by shaping individuals’ spatial utilization behaviors (30, 31). Therefore, we propose:
Hypothesis 3 (H3): PQES positively influences the DUSI.
Notably, the mediating roles of DSSR and FSI in spatial integration remain insufficiently elucidated. Zhen et al. identified DSSR as a significant mediator in the synergistic relationship between production and living spaces (17), while Guo et al. demonstrated that FSI enhances urban spatial vitality through dynamic interaction mechanisms (32). However, extant studies commonly treat resource sharing and interaction frequency as independent variables, failing to uncover their potential chain-mediating effects linking PSV, SLS, and PQES with DUSI. Grounded in Resource Dependence Theory (33), resource sharing facilitates integration by dismantling spatial barriers, whereas interaction frequency reinforces integration effects via social capital accumulation. Accordingly, we propose:
Hypothesis 4 (H4): DSSR and FSI mediate the relationships between PSV, SLS, PQES, and DUSI.
Moreover, the moderating roles of EPPI and PEA have yet to be adequately incorporated into research on spatial integration. Guo found that policy implementation effectiveness significantly moderates the optimization of spatial resource allocation (34), while Webber et al. indicated that PEA indirectly facilitates ecological space integration through behavioral choices (35). However, existing studies often analyze policy or public factors in isolation, neglecting their synergistic moderating effects on the relationship between spatial quality and integration. Drawing on policy implementation theory and environmental awareness theory, EPPI amplifies the positive effects of spatial quality by enhancing policy enforcement outcomes, whereas PEA strengthens the integration effect of ecological perception by increasing public participation. Accordingly, we propose:
Hypothesis 5 (H5): EPPI and PEA moderate the relationships between PSV, SLS, PQES, and DUSI.
In summary, this study constructs an integrative framework encompassing spatial quality, resource sharing, behavioral interaction, and policy-public moderating factors, proposing a four-stage pathway: spatial quality → resource sharing → behavioral interaction → integration realization. This framework advances the theoretical foundation for sustainable urbanization. Furthermore, the findings offer policymakers a synergistic governance model of “spatial optimization + public participation,” providing data-driven decision support to achieve the goal of “optimizing urban spatial structure” as outlined in the “14th Five-Year Plan for New Urbanization.”
2 Materials and methods
2.1 Research design
This study employs Structural Equation Modeling (SEM) to systematically analyze the complex path relationships among Production Space Vitality (PSV), Satisfaction with Living Space (SLS), Perceived Quality of Ecological Spaces (PQES), and Degree of Urban Spatial Integration (DUSI). The advantage of SEM lies in its capacity to simultaneously estimate direct and indirect effects among multiple variables, while also validating the reliability and validity of latent constructs—such as “spatial integration”—through factor analysis.
Research Objectives and Regional Selection.
Guangdong Province was selected for this study based on four key rationales:
-
Policy Significance: As a pioneering demonstration area under the “14th Five-Year Plan for New Urbanization,” Guangdong explicitly mandates the coordinated development of production, living, and ecological spaces (7), aligning directly with the study’s core objectives.
-
Practical Accessibility: The research team’s longstanding presence in Dongguan City enables profound insights into Guangdong’s urban dynamics and facilitates timely acquisition of pivotal policy documents, including the 2023 “Implementation Opinions on Promoting Coordinated Development of Production, Living, and Ecological Spaces.”
-
Spatial Diversity: Guangdong manifests pronounced intra-provincial disparities in urbanization levels (e.g., 75% in Guangzhou versus 40% in the northern mountainous regions) and ecological sensitivities (contrasting the Pearl River Delta megacity cluster with northern ecological buffer zones), offering a robust empirical setting to evaluate the model’s applicability and universality.
-
Addressing Research Gaps: Prior literature has predominantly examined dyadic spatial interactions, such as production–living or ecological–living relationships. In contrast, Guangdong’s rapid urbanization and experimental policy environment provide an exemplary natural laboratory to rigorously investigate the triadic coordination mechanisms among production, living, and ecological spaces (36).
2.2 Instrument
To achieve the research objectives, the researchers designed a structured questionnaire consisting of nine sections. A total of 783 questionnaires were distributed via Wenjuanxing, with all 783 returned, achieving a 100% response rate. During data processing, 23 invalid questionnaires were excluded, leaving 750 valid responses for analysis. The Cronbach’s alpha coefficients for all dimensions exceeded 0.7, indicating good internal consistency for each dimension (See Appendix Tables 1, 2 for details.).
2.2.1 Demographic information
The questionnaire collected basic demographic information from participants, including age, gender, and occupation, comprising a total of 4 items.
2.2.2 PSV
The PSV scale was adapted from the industrial vitality instrument developed by Cavalluzzo et al. (37), comprising 5 items. This scale employs a 5-point Likert rating system, where 1 signifies “Strongly Disagree” and 5 signifies “Strongly Agree.” The Cronbach’s alpha reliability coefficient for the PSV scale is 0.907, demonstrating robust internal consistency.
2.2.3 SLS
The SLS scale is based on the living environment satisfaction questionnaire developed by Prezza and Costantini (38). It encompasses dimensions such as residential environment, community facilities, and neighborhood relations, comprising a total of 6 items. The scale employs a 5-point Likert rating system, where 1 signifies “Extremely Dissatisfied” and 5 signifies “Very Satisfied.” The Cronbach’s alpha reliability coefficient for the SLS scale is 0.895, indicating strong internal consistency.
2.2.4 PQES
PQES was assessed using a scale adapted from Ibrahim (39), incorporating four items that evaluate perceptions of air quality, green landscapes, and ecological stability. Each item was rated on a five-point Likert scale ranging from 1 (“very poor”) to 5 (“very good”). The scale demonstrated strong internal consistency, with a Cronbach’s alpha of 0.878.
2.2.5 DSSR
DSSR was measured using the resource-sharing scale developed by Jiang and Lin (40), which includes four items focusing on the shared utilization of land, public facilities, and information resources. Responses were recorded on a five-point Likert scale. The scale showed good reliability with a Cronbach’s alpha of 0.869.
2.2.6 FSI
FSI was evaluated using a modified version of the spatial interaction questionnaire by Dong et al. (41), consisting of five items covering human mobility, economic transactions, and information exchange. Participants responded using a five-point Likert scale. The instrument yielded a Cronbach’s alpha of 0.876, indicating satisfactory reliability.
2.2.7 EPPI
EPPI was assessed through a four-item scale adapted from Liang et al. (4), aimed at gaging the perceived strength and effectiveness of urban planning policy execution. A five-point Likert scale was applied. The reliability coefficient (Cronbach’s alpha) was 0.829, supporting the scale’s internal consistency.
2.2.8 Pea
PEA was measured using an adapted version of the scale developed by Li et al. (42), which captures individuals’ environmental attitudes, awareness, and pro-environmental behaviors in daily life. The four-item scale employed a five-point Likert format and achieved a Cronbach’s alpha of 0.851, suggesting good reliability.
2.2.9 DUSI
DUSI was operationalized using the urban spatial integration scale developed by Hillier et al. (43), encompassing three key dimensions: functional integration, spatial layout integration, and social integration. The four-item instrument used a five-point Likert scale and exhibited excellent internal consistency (Cronbach’s alpha = 0.886).
2.3 Data analysis strategy
Data were analyzed using SPSS 26.0 and SmartPLS 4.1.0.3. Initially, descriptive statistics and correlation analyses were conducted to examine the distribution and interrelationships among variables. Subsequently, Confirmatory Factor Analysis (CFA) was employed to assess the measurement model’s construct validity and internal consistency. Structural Equation Modeling (SEM) was then used to test the hypothesized relationships and investigate the structural pathways, including mediation effects. To enhance the robustness of mediation testing, a bias-corrected bootstrap approach was applied.
3 Results
3.1 Descriptive analysis
Table 1 illustrates the distribution of key demographic variables, including gender, age, occupation, and years of residence. In terms of gender structure, males accounted for 50.4% and females for 49.6%, presenting a relatively balanced proportion. This balance helps minimize interpretative bias that might stem from gender disparities. Regarding age distribution, the sample predominantly comprises individuals aged between 18 and 59, accounting for 75.1% of the total, with young and middle-aged groups (18–25 years: 30.0%; 26–35 years: 23.1%) forming the core of the surveyed population. These groups are the principal users and participants of urban spaces, making them highly representative for assessing the practical needs and perceived quality of production, living, and ecological spaces. Additionally, 11.3% of the respondents were 60 years or older, whose behavioral preferences and perceptual characteristics regarding ecological space usage contribute essential insights into the evaluation of ecological space quality.
Table 1
| Construct | Category | Frequency | Percentage (%) | Cumulative (%) |
|---|---|---|---|---|
| Gender | Male | 378 | 50.4 | 50.4 |
| Female | 372 | 49.6 | 100 | |
| Age | Under 18 years | 102 | 13.6 | 13.6 |
| 18-25 years | 225 | 30 | 43.6 | |
| 26-35 years | 173 | 23.1 | 66.7 | |
| 35-59 years | 165 | 22 | 88.7 | |
| 60 years and above | 85 | 11.3 | 100 | |
| Occupation | Government or public institution employee | 74 | 9.9 | 9.9 |
| Educator or researcher | 70 | 9.3 | 19.2 | |
| Corporate employee | 99 | 13.2 | 32.4 | |
| Self-employed individual | 69 | 9.2 | 41.6 | |
| Industrial worker | 62 | 8.3 | 49.9 | |
| Service industry worker | 78 | 10.4 | 60.3 | |
| Freelancer | 70 | 9.3 | 69.6 | |
| Student | 157 | 20.9 | 90.5 | |
| Others | 71 | 9.5 | 100 | |
| Years of Residence | Less than 1 year | 145 | 19.3 | 19.3 |
| 1–3 years | 155 | 20.7 | 40 | |
| 3–5 years | 135 | 18 | 58 | |
| 5–10 years | 163 | 21.7 | 79.7 | |
| More than 10 years | 152 | 20.3 | 100 |
Demographic characteristics of respondents (N = 750).
As for occupational structure, the survey sample includes government or public institution employees (9.9%), educators and researchers (9.3%), enterprise employees (13.2%), service industry workers (10.4%), self-employed individuals (9.2%), freelancers (9.3%), industrial workers (8.3%), students (20.9%), and other occupational groups (9.5%). This occupational diversity allows for a multi-perspective analysis of differences in satisfaction with living space and perceptions of ecological space quality, thereby enhancing the explanatory power and practical relevance of the variable measurements.
In terms of years of residence, 19.3% of respondents had lived in the city for less than 1 year, 20.7% for 1 to 3 years, 18.0% for 3 to 5 years, 21.7% for 5 to 10 years, and 20.3% for more than 10 years. This indicates a well-balanced representation of both short-term and long-term residents. Such diversity is valuable for analyzing how residential stability influences the Degree of Shared Access to Spatial Resources (DSSR) and Frequency of Spatial Interaction (FSI) and for further exploring their intrinsic relationship with the Degree of Urban Spatial Integration (DUSI).
Overall, the sample demonstrates structural balance and diversity across gender, age, occupation, and residence duration, aligning with the demographic characteristics of urban populations. This enhances the external validity of the study and provides a robust demographic foundation for subsequent analyses of variables such as Production Space Vitality (PSV), Satisfaction with Living Space (SLS), and Perceived Quality of Ecological Space (PQES). More importantly, this demographic diversity enables the research to more comprehensively capture the interactive mechanisms among spatial elements—particularly in examining the mediating pathways through which DSSR and FSI influence DUSI—thereby offering strong explanatory potential and theoretical contributions (Table 2).
Table 2
| Construct | N | Min | Max | Mean | SD | Skewness | Kurtosis |
|---|---|---|---|---|---|---|---|
| PSV | 750 | 1 | 5 | 3.202 | 0.987 | −0.299 | −0.778 |
| SLS | 750 | 1.167 | 5 | 3.316 | 0.874 | −0.113 | −0.894 |
| PQES | 750 | 1 | 5 | 3.541 | 0.955 | −0.361 | −0.815 |
| DSSR | 750 | 1 | 5 | 3.421 | 0.936 | −0.319 | −0.784 |
| FSI | 750 | 1 | 5 | 3.413 | 0.852 | −0.253 | −0.779 |
| EPPI | 750 | 1 | 5 | 3.443 | 0.901 | −0.567 | −0.615 |
| PEA | 750 | 1.25 | 5 | 3.663 | 0.882 | −0.518 | −0.409 |
| DUSI | 750 | 1 | 5 | 3.239 | 0.958 | −0.253 | −0.695 |
Descriptive statistics of key variables (N = 750).
To comprehensively understand the core elements and interaction mechanisms of urban production, living, and ecological spaces, this study conducted descriptive statistical analyses on the main variables, including minimum, maximum, mean, standard deviation, skewness, and kurtosis. The results indicate that all variables are reasonably distributed, with strong reliability and measurement validity.
From the perspective of central tendency, PEA recorded the highest mean score (M = 3.663, SD = 0.882), reflecting the respondents’ generally strong environmental responsibility and green consciousness. PQES (M = 3.541, SD = 0.955) and DSSR (M = 3.421, SD = 0.936) also showed relatively high levels, suggesting a favorable public perception of the urban ecological environment and the effectiveness of spatial resource-sharing mechanisms.
SLS (M = 3.316, SD = 0.874) and FSI (M = 3.413, SD = 0.852) were at moderately high levels, indicating good accessibility, convenience, and frequency of interpersonal or intergroup interactions in daily urban life. Additionally, the EPPI (M = 3.443, SD = 0.901) was rated above the midpoint, suggesting a certain degree of policy enforcement, though with room for improvement.
In contrast, DUSI (M = 3.239, SD = 0.958) and PSV (M = 3.202, SD = 0.987) were relatively lower, indicating potential for enhancement in the synergetic development of multifunctional urban spaces and in the innovation and dynamism of production systems.
Regarding data distribution, all variables exhibited negative skewness (ranging from −0.113 to −0.567) and negative kurtosis (ranging from −0.409 to −0.894), suggesting slight left-skewness and platykurtic (flatter) distributions. These distributional characteristics imply an absence of extreme skew or peakedness and approximate a normal distribution, which is favorable for subsequent analyses such as structural equation modeling (SEM) and multiple regression.
In summary, the variables in this study are evenly distributed with reliable and representative measurements. This provides a solid empirical foundation for exploring both the direct and indirect effects of PSV, SLS, and PQES on DUSI, as well as for analyzing the mediating and moderating roles of DSSR and FSI within the broader framework of urban spatial integration.
3.2 Confirmatory factor analysis
Based on Structural Equation Modeling (SEM), this study conducted a measurement model evaluation of the core variables involved in the “interrelationships and systematic construction of urban production, living, and ecological spaces.”
Table 3 presents the standardized factor loadings for all measurement items. All loadings exceed 0.77, with the highest reaching 0.877, indicating strong convergent validity.
Table 3
| Item | PEA | DUSI | EPPI | PSV | PQES | SLS | FSI | DSSR |
|---|---|---|---|---|---|---|---|---|
| DSSR1 | 0.855 | |||||||
| DSSR2 | 0.823 | |||||||
| DSSR3 | 0.865 | |||||||
| DSSR4 | 0.845 | |||||||
| DUSI1 | 0.847 | |||||||
| DUSI2 | 0.866 | |||||||
| DUSI3 | 0.863 | |||||||
| DUSI4 | 0.877 | |||||||
| EPPI1 | 0.870 | |||||||
| EPPI2 | 0.812 | |||||||
| EPPI3 | 0.772 | |||||||
| EPPI4 | 0.780 | |||||||
| FSI1 | 0.837 | |||||||
| FSI2 | 0.809 | |||||||
| FSI3 | 0.842 | |||||||
| FSI4 | 0.802 | |||||||
| FSI5 | 0.797 | |||||||
| PEA1 | 0.848 | |||||||
| PEA2 | 0.831 | |||||||
| PEA3 | 0.840 | |||||||
| PEA4 | 0.800 | |||||||
| PQES1 | 0.842 | |||||||
| PQES2 | 0.871 | |||||||
| PQES3 | 0.862 | |||||||
| PQES4 | 0.847 | |||||||
| PSV1 | 0.861 | |||||||
| PSV2 | 0.846 | |||||||
| PSV3 | 0.861 | |||||||
| PSV4 | 0.854 | |||||||
| PSV5 | 0.845 | |||||||
| SLS1 | 0.817 | |||||||
| SLS2 | 0.774 | |||||||
| SLS3 | 0.812 | |||||||
| SLS4 | 0.825 | |||||||
| SLS5 | 0.783 | |||||||
| SLS6 | 0.846 |
Factor loadings matrix for measurement indicators of study variables (N = 750).
First, PSV comprises five items, with loadings ranging from 0.845 to 0.861. This indicates a high level of internal consistency, confirming that the construct effectively captures the spatial vibrancy of urban production activities. SLS consists of six indicators, with factor loadings between 0.774 and 0.846, accurately reflecting residents’ perceptions of comfort and satisfaction in their living environment.
Second, all four indicators for PQES exhibit loadings above 0.84, confirming the stable internal structure of this construct in representing residents’ cognitive evaluations of urban ecological systems. Similarly, items under DSSR and FSI all show loadings exceeding 0.80, suggesting strong structural coherence in residents’ behaviors related to resource sharing and interactions across production, living, and ecological domains.
For the mediating and moderating variables, the indicators for EPPI range from 0.772 to 0.870, indicating that respondents demonstrated a high degree of cognitive consistency and discernment regarding the effectiveness of policy implementation. All measurement items for PEA also have loadings above 0.80, highlighting the construct’s significant role in modulating both ecological perceptions and mechanisms of spatial integration.
Finally, the dependent variable DUSI is measured by four indicators with loadings between 0.847 and 0.877. These high values reflect strong construct validity, reinforcing DUSI’s role as a key output variable capturing the integrated state of urban production, living, and ecological spaces.
As shown in Table 4, the Cronbach’s Alpha (α) values for all latent constructs range from 0.829 to 0.907, exceeding the recommended threshold of 0.70 (Hair et al., 2019). This indicates that all constructs demonstrate strong internal consistency reliability.
Table 4
| Construct | Cronbach’s α | Composite reliability (ρₐ) | Composite reliability (ρc) | Average variance extracted (AVE) |
|---|---|---|---|---|
| PEA | 0.851 | 0.867 | 0.898 | 0.688 |
| DUSI | 0.886 | 0.886 | 0.921 | 0.745 |
| EPPI | 0.829 | 0.885 | 0.884 | 0.655 |
| PSV | 0.907 | 0.909 | 0.931 | 0.728 |
| PQES | 0.878 | 0.884 | 0.916 | 0.732 |
| SLS | 0.895 | 0.902 | 0.92 | 0.656 |
| FSI | 0.876 | 0.881 | 0.910 | 0.669 |
| DSSR | 0.869 | 0.871 | 0.910 | 0.718 |
Convergent validity and construct reliability assessment (N = 750).
Moreover, the composite reliability (ρₐ and ρc) values for each construct exceed the commonly accepted threshold of 0.70 (44), with several reaching values above 0.90 (e.g., PSV: ρc = 0.931), confirming the high reliability of these measures.
In terms of convergent validity, all constructs have AVE values above the benchmark of 0.50, ranging from 0.655 (EPPI) to 0.745 (DUSI). This suggests that each latent variable explains more than half of the variance in its observed indicators, meeting the criteria for adequate convergent validity.
Specifically:
-
The AVE for PEA is 0.688, indicating that the construct successfully captures the variance in environmental cognition and behavioral awareness across respondents.
-
DUSI, as the core dependent variable, shows the highest AVE (0.745), supporting its strong convergent structure in measuring urban spatial integration.
-
PSV and PQES also exhibit excellent convergence (AVE > 0.72), reflecting the internal coherence of spatial vitality and ecological perception constructs.
-
SLS and DSSR maintain both reliability (CR > 0.90) and acceptable AVE (> 0.65), ensuring the robustness of social-perceptual measurements within the urban space triad.
Table 5 reports the square roots of the AVE along the diagonal and the inter-construct correlation coefficients in the off-diagonal cells, based on the Fornell-Larcker criterion for assessing discriminant validity.
Table 5
| Construct | PEA | DUSI | EPPI | PSV | PQES | SLS | FSI | DSSR |
|---|---|---|---|---|---|---|---|---|
| PEA | 0.83 | |||||||
| DUSI | 0.067 | 0.863 | ||||||
| EPPI | 0.256 | −0.034 | 0.809 | |||||
| PSV | 0.061 | 0.45 | 0.093 | 0.854 | ||||
| PQES | 0.055 | 0.432 | 0.03 | 0.34 | 0.856 | |||
| SLS | 0.024 | 0.402 | 0.021 | 0.296 | 0.299 | 0.81 | ||
| FSI | 0.112 | 0.472 | −0.047 | 0.346 | 0.362 | 0.331 | 0.818 | |
| DSSR | 0.046 | 0.444 | −0.061 | 0.344 | 0.322 | 0.304 | 0.358 | 0.847 |
Matrix of AVE square roots and correlation coefficients for latent variables (Fornell-Larcker discriminant validity; N = 750).
According to the Fornell-Larcker criterion (45), discriminant validity is established when the square root of a construct’s AVE exceeds its correlations with all other latent constructs. The results in Table 5 demonstrate that each diagonal value (√AVE) is higher than any of the corresponding off-diagonal correlations for each construct.
For example, the square root of AVE for Degree of Urban Spatial Integration (DUSI) is 0.863, which is greater than its highest correlation with any other construct (e.g., 0.472 with Frequency of Spatial Interaction, FSI), supporting the distinctiveness of DUSI as a latent factor. Similarly, Production Space Vitality (PSV) demonstrates adequate discriminant validity, with √AVE = 0.854, exceeding its highest inter-construct correlation (0.450 with DUSI).
Even constructs with moderate inter-correlations, such as FSI and DSSR (r = 0.358), still meet the discriminant validity criterion, as their respective √AVE values (0.818 and 0.847) remain higher than the shared variance. These results indicate that the constructs in this study are empirically distinct from each other and measure unique theoretical dimensions within the urban spatial system.
In summary, the measurement model exhibits satisfactory discriminant validity based on the Fornell-Larcker criterion, ensuring that the latent constructs do not exhibit excessive overlap and are thus appropriate for inclusion in subsequent structural path modeling analyses.
The Heterotrait-Monotrait ratio (HTMT) is a widely recognized method for evaluating discriminant validity in variance-based structural equation modeling, particularly in PLS-SEM frameworks. According to Henseler et al. (46), HTMT values should ideally be below 0.85 (conservative threshold), while values under 0.90 are also considered acceptable in more liberal evaluations.
From Table 6, it can be observed that
-
All HTMT values fall below 0.60, with the highest observed value being 0.533 (between DUSI and FSI), which is well below the 0.85 threshold.
-
Low HTMT values, such as 0.039 (PEA–SLS), 0.044 (EPPI–SLS), and 0.049 (EPPI–PQES), indicate a clear empirical distinction between the latent constructs involved.
The strongest associations are observed among variables within similar spatial dimensions:
-
DUSI–FSI (0.533) and DUSI–DSSR (0.506) suggest that spatial integration is strongly and perceptibly related to spatial interaction and resource-sharing mechanisms.
-
PQES–FSI (0.407) and PQES–DSSR (0.365) also reflect the functional relationship between environmental perceptions and spatial social mechanisms.
Table 6
| Construct | PEA | DUSI | EPPI | PSV | PQES | SLS | FSI | DSSR |
|---|---|---|---|---|---|---|---|---|
| PEA | – | |||||||
| DUSI | 0.074 | – | ||||||
| EPPI | 0.312 | 0.044 | – | |||||
| PSV | 0.071 | 0.5 | 0.111 | – | ||||
| PQES | 0.07 | 0.487 | 0.049 | 0.377 | – | |||
| SLS | 0.039 | 0.449 | 0.044 | 0.323 | 0.331 | – | ||
| FSI | 0.127 | 0.533 | 0.052 | 0.385 | 0.407 | 0.365 | – | |
| DSSR | 0.056 | 0.506 | 0.066 | 0.386 | 0.365 | 0.34 | 0.408 | – |
Discriminant validity: Heterotrait-Monotrait ratio (HTMT; N = 750).
These findings strongly support the discriminant validity of all constructs in the model.
Variance Inflation Factor (VIF) is a key diagnostic indicator to detect multicollinearity in regression and structural equation modeling. A VIF value greater than 5 suggests moderate collinearity, and values exceeding 10 are commonly regarded as indicating serious multicollinearity (47, 48). However, in PLS-SEM, a conservative threshold of 3.3 is often adopted to ensure model robustness.
Based on Table 7, all VIF values are comfortably below the critical threshold of 3.3:
-
The highest VIF is 1.466 (for PQES), still indicating low multicollinearity.
-
Most values fall between 1.01 and 1.40, signifying stable and independent explanatory power of the latent variables.
-
For instance, PEA’s influence on FSI and DSSR has VIF values of 1.083, indicating negligible collinearity concerns.
Table 7
| Construct | PEA | DUSI | EPPI | PSV | PQES | SLS | FSI | DSSR |
|---|---|---|---|---|---|---|---|---|
| PEA | 1.015 | 1.083 | 1.083 | |||||
| DUSI | ||||||||
| EPPI | 1.1 | 1.1 | ||||||
| PSV | 1.309 | 1.349 | 1.349 | |||||
| PQES | 1.466 | 1.323 | 1.323 | |||||
| SLS | 1.233 | 1.202 | 1.202 | |||||
| FSI | 1.403 | |||||||
| DSSR | 1.377 |
Collinearity statistics (Variance inflation factor: VIF; N = 750).
3.3 Bivariate correlation analysis
The Pearson correlation analysis (Table 8) reveals several significant positive relationships among the key constructs in this study:
-
PSV is positively and significantly correlated with all other core constructs, especially DUSI (r = 0.449, p < 0.01), FSI (r = 0.345, p < 0.01), and DSSR (r = 0.343, p < 0.01), indicating that greater vibrancy in production space is associated with stronger urban spatial integration and more frequent inter-spatial interactions.
-
SLS also demonstrates significant positive correlations with DUSI (r = 0.401), FSI (r = 0.327), and DSSR (r = 0.301), supporting the idea that residential satisfaction is linked to better spatial cohesion and engagement across functional zones.
-
PQES is significantly correlated with all major constructs except EPPI, with strong associations to FSI (r = 0.359) and DUSI (r = 0.430). This underscores the role of environmental perceptions in promoting spatial integration.
-
FSI and DSSR show a strong interrelationship (r = 0.358, p < 0.01) and are both significantly related to DUSI, further validating their roles as mediating variables in the integrated spatial framework.
-
EPPI shows only a weak correlation with PSV (r = 0.096) and has nonsignificant or slightly negative correlations with most other constructs, suggesting a limited direct influence within the scope of this study’s bivariate analysis.
-
PEA shows a modest but significant correlation with FSI (r = 0.108, p < 0.01) and a moderate correlation with EPPI (r = 0.262), which may indicate that public environmental consciousness is more aligned with broader policy awareness than direct spatial engagement.
-
The strongest correlations with DUSI are observed for FSI (r = 0.471), PQES (r = 0.430), and PSV (r = 0.449), reinforcing the structural hypothesis that production vibrancy, ecological quality, and spatial interaction jointly facilitate urban spatial integration.
Table 8
| Construct | Mean | PSV | SLS | PQES | DSSR | FSI | EPPI | PEA | DUSI |
|---|---|---|---|---|---|---|---|---|---|
| PSV | 3.202 | 1 | |||||||
| SLS | 3.316 | 0.293** | 1 | ||||||
| PQES | 3.541 | 0.338** | 0.295** | 1 | |||||
| DSSR | 3.421 | 0.343** | 0.301** | 0.319** | 1 | ||||
| FSI | 3.413 | 0.345** | 0.327** | 0.359** | 0.358** | 1 | |||
| EPPI | 3.443 | 0.096** | 0.025 | 0.032 | −0.056 | −0.046 | 1 | ||
| PEA | 3.663 | 0.062 | 0.026 | 0.058 | 0.047 | 0.108** | 0.262** | 1 | |
| DUSI | 3.239 | 0.449** | 0.401** | 0.430** | 0.444** | 0.471** | −0.036 | 0.064 | 1 |
Bivariate correlation analysis (Pearson’s r; N = 750).
Correlation is significant at the 0.01 level (2-tailed).
3.4 Structural equation modeling analysis
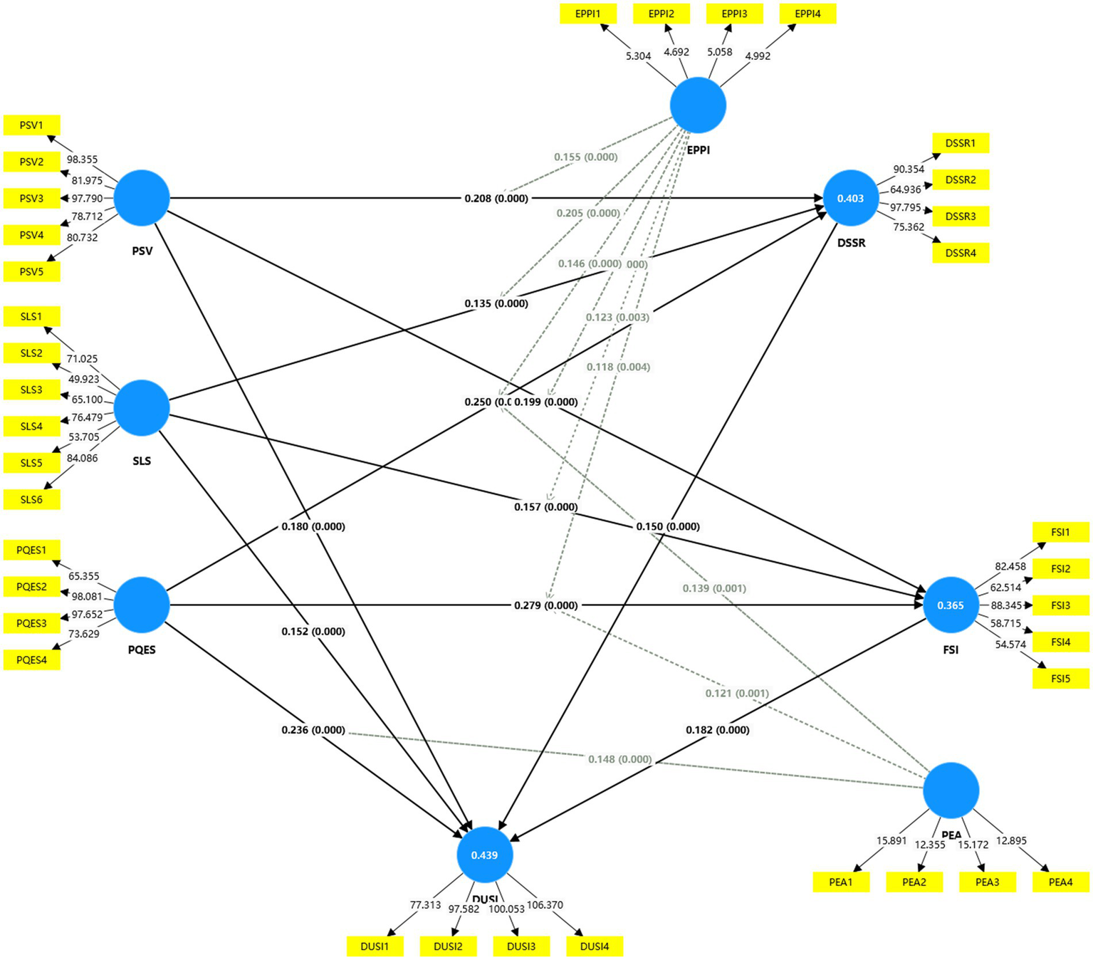
To further investigate the interrelationships among constructs and test the proposed hypotheses, a Structural Equation Modeling approach was employed using SmartPLS 4.1.0.3. The measurement and structural model are depicted in Figure 1. The model incorporates both direct and indirect pathways from latent exogenous variables—PSV, SLS, PQES, EPPI, and PEA—to the endogenous outcome, DUSI, mediated by DSSR and FSI.
Figure 1

Structural equation model using SmartPLS (N = 750).
As shown in Table 9, all hypothesized structural paths within the model demonstrate a high level of statistical significance (p < 0.001), indicating robust and reliable relationships among the latent variables. The following findings merit particular attention:
Table 9
| Path | O | M | Std. | T | p |
|---|---|---|---|---|---|
| PSV→DUSI | 0.18 | 0.18 | 0.035 | 5.138 | 0.000 |
| PSV→FSI | 0.199 | 0.196 | 0.036 | 5.486 | 0.000 |
| PSV→DSSR | 0.208 | 0.205 | 0.035 | 5.876 | 0.000 |
| PQES→DUSI | 0.236 | 0.234 | 0.037 | 6.461 | 0.000 |
| PQES→FSI | 0.279 | 0.277 | 0.036 | 7.71 | 0.000 |
| PQES→DSSR | 0.25 | 0.25 | 0.035 | 7.174 | 0.000 |
| SLS→DUSI | 0.152 | 0.154 | 0.033 | 4.606 | 0.000 |
| SLS→FSI | 0.157 | 0.158 | 0.034 | 4.573 | 0.000 |
| SLS→DSSR | 0.135 | 0.136 | 0.035 | 3.907 | 0.000 |
| FSI→DUSI | 0.182 | 0.182 | 0.037 | 4.945 | 0.000 |
| DSSR→USI | 0.15 | 0.15 | 0.037 | 3.99 | 0.000 |
Path coefficient analysis based on PLS-SEM results (N = 750).
Among the three core dimensions, PQES exerts the most substantial impact across the model. Specifically, its effects on both FSI (β = 0.279, T = 7.710) and DSSR (β = 0.250, T = 7.174) are the strongest observed, suggesting that improvements in the perceived ecological quality can significantly enhance the frequency of interpersonal or intergroup interactions and promote broader spatial co-utilization. Additionally, PQES contributes directly to DUSI (β = 0.236, T = 6.461), highlighting its pivotal role not only as an environmental metric but also as a catalyst for urban spatial cohesion.
PSV also exhibits statistically significant influence on DUSI (β = 0.180, T = 5.138), while indirectly enhancing it through its positive effects on both FSI (β = 0.199) and DSSR (β = 0.208). These results underscore that vibrant, multifunctional production spaces foster dynamic interactions and resource-sharing behaviors among urban actors, thereby laying a functional foundation for integrated spatial development.
While the effects of SLS are comparatively modest, they remain significant. SLS positively affects DUSI (β = 0.152, T = 4.606), FSI (β = 0.157, T = 4.573), and DSSR (β = 0.135, T = 3.907). These findings indicate that improved satisfaction with residential environments can meaningfully contribute to overall spatial integration, primarily by reinforcing residents’ sense of spatial belonging and their willingness to engage in shared spatial practices.
Notably, two mediating mechanisms also demonstrate statistical significance:
-
FSI → DUSI (β = 0.182, t = 4.945)
-
DSSR → DUSI (β = 0.150, t = 3.990)
These pathways confirm that DUSI is not solely determined by subjective evaluations such as PQES and SLS but is also critically mediated by the concrete dynamics of spatial behavior—namely, how frequently space users interact and to what extent spatial resources are shared. From a spatial governance perspective, this underscores the importance of fostering “interaction-based and resource-sharing-driven integration” as a strategic pathway toward achieving cohesive urban spatial systems.
The results of the moderation analysis (see Table 10) indicate that both EPPI and PEA play significant moderating roles in the structural relationships among core spatial variables, with all interaction effects reaching statistical significance (p < 0.01).
Table 10
| Path | O | M | Std. | T | p |
|---|---|---|---|---|---|
| EPPI × SLS → FSI | 0.123 | 0.116 | 0.042 | 2.955 | 0.003 |
| EPPI × SLS → DSSR | 0.205 | 0.191 | 0.047 | 4.383 | 0.000 |
| PEA × PQES → DUSI | 0.148 | 0.146 | 0.033 | 4.461 | 0.000 |
| PEA × PQES → FSI | 0.121 | 0.127 | 0.038 | 3.178 | 0.001 |
| PEA × PQES → DSSR | 0.139 | 0.147 | 0.041 | 3.386 | 0.001 |
| EPPI × PSV → FSI | 0.151 | 0.144 | 0.043 | 3.507 | 0.000 |
| EPPI × PSV → DSSR | 0.155 | 0.145 | 0.04 | 3.878 | 0.000 |
| EPPI × PQES → FSI | 0.118 | 0.111 | 0.042 | 2.853 | 0.004 |
| EPPI × PQES → DSSR | 0.146 | 0.14 | 0.041 | 3.584 | 0.000 |
Moderation effects analysis (N = 750).
First, EPPI significantly moderates the relationship between SLS and two key mediators:
-
EPPI × SLS → FSI: β = 0.123, t = 2.955, p = 0.003
-
EPPI × SLS → DSSR: β = 0.205, t = 4.383, p < 0.001
These results suggest that the influence of residents’ satisfaction with their living environments on their participation in spatial interaction and resource-sharing practices is significantly strengthened under more effective urban policy implementation. In other words, high EPPI levels amplify the behavioral activation effects of SLS.
Furthermore, PEA acts as a significant moderator in the pathways from PQES to all three outcome variables:
-
PEA × PQES → DUSI: β = 0.148, t = 4.461, p < 0.001
-
PEA × PQES → FSI: β = 0.121, t = 3.178, p = 0.001
-
PEA × PQES → DSSR: β = 0.139, t = 3.386, p = 0.001
This finding indicates that citizens’ environmental awareness not only enhances their ecological perceptions but also reinforces how these perceptions translate into urban integration, interaction, and co-utilization behaviors. Thus, environmental education and awareness-building campaigns can serve as critical leverage points in ecological governance.
In addition, EPPI also strengthens the influence of PSV and PQES on mediators:
-
EPPI × PSV → FSI: β = 0.151, t = 3.507, p < 0.001
-
EPPI × PSV → DSSR: β = 0.155, t = 3.878, p < 0.001
-
EPPI × PQES → FSI: β = 0.118, t = 2.853, p = 0.004
-
EPPI × PQES → DSSR: β = 0.146, t = 3.584, p < 0.001
Collectively, these moderation effects illustrate that urban planning governance and citizen-level environmental cognition are not merely contextual variables but function as critical enablers that amplify the transmission mechanisms from space perception/satisfaction to behavioral outcomes. The findings underscore the need for integrated planning frameworks that combine top-down policy effectiveness with bottom-up public awareness to fully realize spatial synergy and urban integration.
The R-square (R2) values (Table 11) of the structural model offer insight into the model’s explanatory power for the three endogenous constructs: DUSI, FSI, and DSSR.
-
The model explains 43.9% of the variance in DUSI (R2 = 0.439; Adjusted R2 = 0.434), suggesting a moderate to substantial level of explanatory power for how spatial integration emerges as a composite outcome of production, ecological, and living space attributes, moderated by planning and awareness factors.
-
For FSI, the model accounts for 36.5% of the variance (R2 = 0.365; Adjusted R2 = 0.357), indicating a moderate degree of predictability. This implies that while predictors such as Production Space Vitality (PSV), Satisfaction with Living Space (SLS), and Perceived Quality of Ecological Space (PQES) significantly contribute to explaining interaction frequency, other unmeasured behavioral or infrastructural variables may still play a role.
-
The DSSR model explains 40.3% of the variance (R2 = 0.403; Adjusted R2 = 0.396), reflecting a robust explanatory strength. This suggests that the integration of urban production, living, and ecological dimensions—along with moderating effects from policy implementation and public environmental awareness—contributes meaningfully to the extent of spatial resource co-utilization.
Table 11
| Construct | R-squared | Adjusted R-squared |
|---|---|---|
| DUSI | 0.439 | 0.434 |
| FSI | 0.365 | 0.357 |
| DSSR | 0.403 | 0.396 |
Explained variance (R2) analysis of endogenous construct (N = 750).
These R2 values are consistent with benchmarks in urban spatial modeling literature (e.g., Hair et al., 2020), where values between 0.25 and 0.50 typically represent moderate explanatory strength, especially in complex models involving multidimensional constructs and latent interactions. Hence, the model demonstrates adequate predictive relevance, particularly for urban spatial integration outcomes.
To further evaluate the relative impact of each exogenous construct on the endogenous variables, Cohen’s f2 effect sizes were computed. According to Cohen’s guidelines (49), an f2 of 0.02 is considered small, 0.15 is medium, and 0.35 is large. The findings from Table 12 reveal that most path relationships exhibit small but meaningful effect sizes, aligning with the multifactorial nature of urban spatial systems.
Table 12
| Path | F 2 |
|---|---|
| PSV → DUSI | 0.044 |
| PSV → FSI | 0.046 |
| PSV → DSSR | 0.053 |
| PQES → DUSI | 0.068 |
| PQES → FSI | 0.093 |
| PQES → DSSR | 0.079 |
| SLS → DUSI | 0.033 |
| SLS → FSI | 0.032 |
| SLS → DSSR | 0.026 |
| FSI → DUSI | 0.042 |
| DSSR → DUSI | 0.029 |
| EPPI × SLS → FSI | 0.022 |
| EPPI × SLS → DSSR | 0.065 |
| PEA × PQES → DUSI | 0.037 |
| PEA × PQES → FSI | 0.022 |
| PEA × PQES → DSSR | 0.032 |
| EPPI × PSV→FSI | 0.034 |
| EPPI × PSV→DSSR | 0.037 |
| EPPI × PQES→FSI | 0.021 |
| EPPI × PQES→DSSR | 0.035 |
Effect size (f2) analysis of predictor variables (N = 750).
Among all the core predictors, PQES exhibits the strongest set of direct effects. Specifically, the effect of PQES on FSI reaches an f2 value of 0.093, indicating a relatively notable explanatory power. Furthermore, its effect on DSSR is marked by an f2 of 0.079, while the effect on DUSI yields an f2 value of 0.068. These values collectively suggest that PQES plays a leading role in influencing the three key endogenous variables in the model.
These small-to-moderate effects highlight the critical role of ecological spatial perception in driving interaction, sharing, and integration.
In addition to PQES, PSV also exhibits a consistent, albeit slightly lower, level of direct influence on the key outcome variables. Specifically, PSV yields an f2 value of 0.053 for its effect on DSSR, 0.046 for FSI, and 0.044 for DUSI. These values indicate that PSV remains a meaningful contributor across all three domains.
By contrast, SLS demonstrates the weakest set of direct effects among the core predictors. Its impact on DUSI is reflected in an f2 of 0.033, while its effects on FSI and DSSR are 0.032 and 0.026, respectively. These results suggest that although SLS exerts statistically significant effects, its relative influence is noticeably less substantial compared to that of PQES and PSV.
Regarding the mediating variables, both FSI and DSSR exert meaningful influence on DUSI. The f2 values for their effects are 0.042 (FSI → DUSI) and 0.029 (DSSR → DUSI), respectively. These findings indicate that while both variables act as mediators, FSI plays a slightly more prominent mediating role in enhancing urban spatial integration compared to DSSR.
Moderation Effects:
-
Among moderating variables, the interaction between EPPI and SLS on DSSR exhibits the highest f2 (0.065), reflecting a notable synergistic influence on shared access when both policy strength and living satisfaction are high.
-
Other moderation effects, such as EPPI × PQES on DSSR (f2 = 0.035) and EPPI × PSV on FSI (f2 = 0.034), also indicate meaningful, albeit modest, conditional effects.
-
Interactions involving PEA, particularly PEA × PQES, show f2 ranging from 0.022 to 0.022–0.037, reinforcing the argument that public engagement with ecological quality moderately enhances integration and interaction outcomes.
Collectively, the f2 results affirm that while no single predictor exhibits a large standalone effect, PQES and PSV consistently yield stronger influence than SLS. Moreover, the moderating roles of EPPI and PEA suggest that effective policy implementation and heightened environmental awareness can amplify the effects of spatial quality perceptions on urban integration. These findings underscore the need for holistic urban governance frameworks that integrate physical space optimization with behavioral and policy dimensions.
Table 13 summarizes the results of the predictive relevance (Q2) test, obtained via the blindfolding procedure. The Q2 statistic measures the model’s capacity to predict the endogenous constructs, with a value greater than zero indicating the presence of predictive relevance (50).
Table 13
| Construct | SSO | Sum of squared errors (SSE) | Q2(=1-SSE/SSO) |
|---|---|---|---|
| PEA | 3,000 | 3,000 | 0.000 |
| DUSI | 3,000 | 2029.432 | 0.324 |
| EPPI | 3,000 | 3,000 | 0.000 |
| PSV | 3,750 | 3,750 | 0.000 |
| PQES | 3,000 | 3,000 | 0.000 |
| SLS | 4,500 | 4,500 | 0.000 |
| FSI | 3,750 | 2860.919 | 0.237 |
| DSSR | 3,000 | 2147.906 | 0.284 |
Predictive relevance (Q2) of endogenous constructs (N = 750).
The construct DUSI demonstrates the strongest predictive relevance, with a Q2 value of 0.324, suggesting that the model substantially explains the variance in this dimension of spatial cohesion. Similarly, the constructs FSI and DSSR yield Q2 values of 0.237 and 0.284, respectively, indicating moderate but meaningful predictive relevance. These findings confirm that the model is effective in predicting key urban spatial outcomes.
In contrast, the constructs PEA, EPPI, PSV, PQES, and SLS all report Q2 values of 0.000. This indicates that the structural model does not aim to predict these exogenous variables, and thus they do not exhibit predictive relevance under the Q2 criterion.
Table 14 presents the specific indirect effects of three core spatial constructs—PSV, PQES, and SLS—on the DUSI, mediated through two intermediate variables: FSI and DSSR. The results are derived from a bootstrapping procedure based on 5,000 resamples, providing robust estimates of the indirect paths.
Table 14
| Path | O | M | Std. | T | p |
|---|---|---|---|---|---|
| PSV → DSSR → DUSI | 0.031 | 0.031 | 0.009 | 3.339 | 0.001 |
| PSV → FSI → DUSI | 0.036 | 0.036 | 0.01 | 3.665 | 0.000 |
| PQES → DSSR → DUSI | 0.037 | 0.037 | 0.01 | 3.569 | 0.000 |
| PQES → FSI → DUSI | 0.051 | 0.051 | 0.012 | 4.078 | 0.000 |
| SLS → DSSR → DUSI | 0.02 | 0.021 | 0.008 | 2.621 | 0.009 |
| SLS → FSI → DUSI | 0.029 | 0.029 | 0.009 | 3.279 | 0.001 |
Specific indirect effects (N = 750).
The values are based on bootstrapping with 5,000 resamples.
The findings reveal several noteworthy patterns:
-
PSV exhibits statistically significant indirect effects on DUSI through both mediators. Specifically, PSV → DSSR → DUSI (β = 0.031, p = 0.001) and PSV → FSI → DUSI (β = 0.036, p < 0.001) indicate that both shared spatial resources and interaction frequency serve as meaningful transmission mechanisms through which production-related spatial dynamics contribute to urban spatial integration.
-
PQES demonstrates the strongest mediating effects among the three predictors. The pathways PQES → DSSR → DUSI (β = 0.037, p < 0.001) and PQES → FSI → DUSI (β = 0.051, p < 0.001) highlight that ecological perceptions significantly enhance urban spatial integration via both resource sharing and social interaction frequency. Notably, the PQES → FSI → DUSI path displays the highest indirect effect observed in the table, underscoring the salience of ecological quality in fostering interaction-led spatial cohesion.
-
SLS also contributes significantly to DUSI through both mediators, though the magnitudes are comparatively smaller. The indirect effects SLS → DSSR → DUSI (β = 0.020, p = 0.009) and SLS → FSI → DUSI (β = 0.029, p = 0.001) indicate that residential satisfaction does play a role in urban spatial integration, albeit with a more modest impact relative to ecological and production factors.
Overall, the results support a nuanced mediation model in which FSI and DSSR act as crucial conduits between foundational spatial dimensions (i.e., production, ecological, and living space characteristics) and the ultimate integration of urban space. Among the mediators, FSI appears to be slightly more influential than DSSR, particularly in the context of ecological perceptions. These findings underscore the importance of enhancing both interaction opportunities and shared resource accessibility to promote more integrated and cohesive urban environments.
Based on the data analysis in the above table, the final model diagram can be obtained, see Figure 2.
Figure 2

Interrelationship and system modeling of urban production, living and ecological spaces.
4 Discussion
4.1 Contributions to the literature and theoretical advances
This study makes a substantial contribution to urban spatial integration theory by establishing a comprehensive, behaviorally mediated model linking production space vitality (PSV), satisfaction with living space (SLS), and perceived quality of ecological space (PQES) to the degree of urban spatial integration (DUSI), via the dual mediating channels of shared access to spatial resources (DSSR) and frequency of spatial interaction (FSI). While extant studies have often explored binary spatial dynamics, such as production-living (36) or ecological-living interactions (51), few have addressed the systemic interplay of all three—production, living, and ecological dimensions (P-L-E spaces)—within a unified analytical framework.
Notably, our findings reposition PQES as the most critical driver of urban integration, showing both the strongest direct influence on DUSI and the most robust indirect effect through FSI. This contradicts the traditional emphasis on infrastructural or economic variables (52, 53) and instead elevates subjective ecological perception as a foundational element in integration processes. While Faraz et al. (54) emphasized environmental perception in shaping behavior, our study demonstrates how PQES operates through FSI and DSSR, translating environmental cognition into system-level spatial integration outcomes.
The dual mediation effect of DSSR and FSI is another novel contribution. Existing literature has often treated shared resource access and social interaction as independent facilitators (55, 56). In contrast, our study empirically tests and supports a chain-mediated pathway, highlighting the sequential role of sharing in fostering interaction, which subsequently leads to spatial integration. This sequencing supports the logic of Jiang et al.(2023) resource dependence theory in an urban governance context (33).
Moderating effects of EPPI and PEA further extend prior research. By incorporating both top-down (policy) and bottom-up (citizen awareness) mechanisms into the analytical model, the study offers a more nuanced view of how governance and civic participation shape urban space dynamics. Digdoyo et al. stressed the significance of civic awareness in promoting ecological behavior (57); our findings go further to demonstrate its synergistic effect with perceived ecological quality on integration outcomes.
4.2 Interpretation of core findings in scholarly context
The elevation of PQES over PSV and SLS in determining urban spatial integration marks a paradigmatic shift. Traditionally, urban planning has focused on production capacity and residential infrastructure. Our results suggest that perceived ecological quality—though often overlooked—plays a primary role in driving citizen engagement and cross-boundary spatial behaviors. This calls into question the adequacy of traditional infrastructure-first urban policies and aligns more closely with emerging discourses in green urbanism and subjective environmental well-being (58).
The relatively modest direct effect of SLS on DUSI adds nuance to the literature. While past studies have linked residential satisfaction with cohesion and stability (59), our findings suggest that satisfaction alone is insufficient to drive broader spatial integration. It requires activation through mechanisms like shared use and intergroup interaction, a view that aligns with social exchange theory (60) but has not been empirically tested at this scale.
In contrast, PSV’s influence appears conditional, heavily mediated by DSSR and FSI. This implies that economic vitality or industrial clustering, in isolation, does not enhance integration unless paired with inclusive policies that foster sharing and cross-sectoral engagement. Thus, spatial design for economic zones should also incorporate participatory and community-access components.
Lastly, our results underscore the contingent nature of integration outcomes, shaped significantly by EPPI and PEA. Their moderating effects indicate that similar physical environments can yield divergent integration outcomes depending on policy effectiveness and citizen engagement levels. This calls for a governance-sensitive model of urban spatial development.
4.3 Empirical contributions and methodological innovation
Methodologically, this study offers a robust structural equation model (SEM) incorporating both mediation and moderation effects. The model explains 43.9% of the variance in DUSI—a considerable improvement over traditional two-domain models. This affirms the value of integrating perceptual, behavioral, and structural variables into one analytical schema. Furthermore, the operationalization of PQES as a subjective construct, rather than merely relying on objective ecological indicators, aligns with best practices in environmental psychology but is rarely seen in urban planning models.
The dual-path mediation and cross-variable moderation reflect a more complex urban reality and provide a replicable framework for future studies. The use of DSSR and FSI as sequential mediators, and the inclusion of both policy execution (EPPI) and citizen behavior (PEA) as moderators, demonstrate a sophisticated design capable of capturing the multi-layered nature of urban integration.
4.4 Practical implications
To facilitate urban spatial integration, policymakers and urban planners should prioritize perceptual and behavioral dimensions alongside infrastructural development:
-
Ecological Design and Perception Management: PQES’s significant influence suggests a need to enhance not just the physical attributes of ecological spaces but also how citizens perceive and engage with them. Programs promoting community gardening, participatory design, or ecological storytelling can strengthen this link.
-
Resource Sharing Mechanisms: The role of DSSR implies that spatial integration thrives where institutional arrangements support access equity. This includes open-access policies, shared-use agreements, and cross-sector spatial coordination.
-
Interaction Facilitation: FSI as a key pathway highlights the need for spatial designs and governance strategies that promote movement, exchange, and collaboration across spatial domains. This could involve mixed-use zoning, public events in hybrid spaces, or mobility infrastructure connecting residential, production, and ecological areas.
-
Governance Execution and Civic Engagement: The moderating roles of EPPI and PEA point to a dual imperative: effective implementation of integration-friendly policies and citizen empowerment through education and participatory governance structures.
4.5 Theoretical implications
This study advances urban spatial integration theory in three keyways:
-
From Binary to Triadic Integration Models: Most previous research considers dyadic relationships (e.g., living-ecological). We introduce a triadic, system-level model that better reflects urban complexity.
-
Behavioral Mediation over Structural Determinism: The study shifts the analytical focus from static structural indicators to dynamic mediators—sharing and interaction—underscoring the behavioral mechanisms through which space qualities translate into system outcomes.
-
Policy and Perception as Conditional Enablers: By validating EPPI and PEA as moderators, the study embeds urban integration within broader governance and cultural contexts, challenging universalist assumptions in spatial planning theory.
4.6 Directions for future research
Based on the study’s findings and limitations, we recommend the following targeted future research directions:
-
Experimental Interventions in PQES Perception: Since PQES emerged as the strongest predictor of DUSI, future studies should test causal interventions that enhance ecological perception—such as augmented reality ecological layers or citizen-led ecological assessments—to evaluate their effect on integration pathways.
-
Cross-regional Comparative Validation: To test the model’s external validity, researchers should apply it in cities with varying levels of ecological endowment, governance quality, and civic engagement. This can reveal boundary conditions for the observed effects.
-
Qualitative Studies on EPPI and PEA: The moderating effects of policy and awareness deserve deeper exploration. Future research can deploy interviews, focus groups, or ethnographic methods to understand how citizens perceive policy execution and environmental narratives and how these perceptions shape sharing and interaction behaviors.
5 Conclusion
This study proposes and validates a novel theoretical framework explaining how the vitality of production space, satisfaction with living space, and perceived quality of ecological space collectively influence urban spatial integration through two key mediators—spatial resource sharing and spatial interaction frequency. The research confirms that ecological perception, often undervalued in urban planning, plays a central role in shaping integrative spatial behaviors and outcomes.
Importantly, the study reveals that the same spatial qualities can yield divergent integration results depending on the effectiveness of policy execution and the level of public environmental awareness. This underscores the need for cities to adopt a dual strategy: improving the perceptual and functional qualities of urban spaces while simultaneously strengthening governance and civic participation mechanisms.
In practice, urban planners should:
-
Prioritize ecological design that enhances not only physical green coverage but also citizen perception and usability.
-
Promote shared space governance mechanisms that lower access barriers and enhance spatial equity.
-
Facilitate spatial interaction through connected and multifunctional urban designs.
-
Empower citizens through environmental education and participatory planning.
Statements
Data availability statement
The raw data supporting the conclusions of this article will be made available by the authors, without undue reservation.
Ethics statement
The studies involving humans were approved by Guangdong University of Science and Technology (approval no. 2024A132). The studies were conducted in accordance with the local legislation and institutional requirements. The participants provided their written informed consent to participate in this study.
Author contributions
XZh: Conceptualization, Data curation, Formal analysis, Funding acquisition, Methodology, Project administration, Validation, Writing – original draft, Writing – review & editing. YL: Formal analysis, Investigation, Project administration, Supervision, Writing – original draft. XZe: Formal analysis, Methodology, Project administration, Software, Writing – original draft. YY: Data curation, Formal analysis, Investigation, Methodology, Project administration, Software, Validation, Writing – review & editing.
Funding
The author(s) declare that financial support was received for the research and/or publication of this article. This research was funded by the Doctoral Research Start-up Program of Guangdong University of Science and Technology. The project, titled “Mechanisms and Strategies for Enhancing College Students’ Physical Fitness through Exercise Participation” (grant no. GKY-2025BSQDW-30), provided financial support for the principal investigator, Xiangfei Zhu.
Acknowledgments
The authors express their sincere gratitude to all the participants and institutions involved in this study for their invaluable support and cooperation. Special thanks to the reviewers for their constructive feedback, which greatly improved the quality of this manuscript.
Conflict of interest
The authors declare that the research was conducted in the absence of any commercial or financial relationships that could be construed as a potential conflict of interest.
Generative AI statement
The author(s) declare that no Gen AI was used in the creation of this manuscript.
Any alternative text (alt text) provided alongside figures in this article has been generated by Frontiers with the support of artificial intelligence and reasonable efforts have been made to ensure accuracy, including review by the authors wherever possible. If you identify any issues, please contact us.
Publisher’s note
All claims expressed in this article are solely those of the authors and do not necessarily represent those of their affiliated organizations, or those of the publisher, the editors and the reviewers. Any product that may be evaluated in this article, or claim that may be made by its manufacturer, is not guaranteed or endorsed by the publisher.
Supplementary material
The Supplementary material for this article can be found online at: https://www.frontiersin.org/articles/10.3389/fpubh.2025.1651646/full#supplementary-material
Abbreviations
PSV, Production Space Vitality; SLS, Satisfaction with Living Space; PQES, Perceived Quality of Ecological Space; DUSI, Degree of Urban Spatial Integration; DSSR, Degree of Shared Access to Spatial Resources; FSI, Frequency of Spatial Interaction; EPPI, Effectiveness of Urban Planning Policy Implementation; PEA, Public Environmental Awareness.
References
1.
Un-Habitat . World cities report 2020: The value of sustainable urbanization. Nairobi, Kenya: UN-Habitat. (2020), 102–218.
2.
Cannatella D . Industrial transformation and sustainable urban planning in the Pearl River Delta: a landscape-based approach In: Nijhuis S, Sun Y, and Lange E, editors. Adaptive urban transformation: Urban landscape dynamics, regional design and territorial governance in the Pearl River Delta, China. Cham: Springer International Publishing (2023). 209–32.
3.
Yigitcanlar T Dizdaroglu D . Ecological approaches in planning for sustainable cities: a review of the literature. Glob J Environ Sci Manage. (2015) 1:159–88. doi: 10.7508/gjesm.2015.02.008
4.
Liang Y Zhou Z Li X . Dynamic of regional planning and sustainable development in the Pearl River Delta, China. Sustainability. (2019) 11:6074–93. doi: 10.3390/su11216074
5.
Wang X-R Hui EC-M Choguill C Jia S-H . The new urbanization policy in China: which way forward?Habitat Int. (2015) 47:279–84. doi: 10.1016/j.habitatint.2015.02.001
6.
Chu Y-w . China's new urbanization plan: progress and structural constraints. Cities. (2020) 103:102736. doi: 10.1016/j.cities.2020.102736
7.
Hu Q Zhang Y Wang J Huo R Feng Z . The evaluation of territorial spatial planning from the perspective of sustainable development goals. Sustainability. (2024) 16:2965–76. doi: 10.3390/su16072965
8.
Zhang Y Zheng M Qin B . Optimization of spatial layout based on ESV-FLUS model from the perspective of “production-living-ecological”: a case study of Wuhan City. Ecol Model. (2023) 481:110356. doi: 10.1016/j.ecolmodel.2023.110356
9.
Hu Z Wu Z Yuan X Zhao Z Liu F . Spatial–temporal evolution of production–living–ecological space and layout optimization strategy in eco-sensitive areas: a case study of typical area on the Qinghai-Tibetan plateau, China. Environ Sci Pollut Res. (2023) 30:79807–20. doi: 10.1007/s11356-023-27611-z
10.
Hu J Ye X Gu S . The impact of subjective consumer knowledge on consumer behavioral loyalty through psychological involvement and perceived service quality: sports clubs. Asia Pac J Mark Logist. (2024) 36:1988–2007. doi: 10.1108/APJML-10-2023-0993
11.
Liu C . Association of public sports space perception with health-related quality of life in middle-aged and older adults—evidence from a survey in Shandong, China. Behav Sci (Basel). (2023) 13:736–46. doi: 10.3390/bs13090736
12.
Liu D Shi Y . The influence mechanism of urban spatial structure on urban vitality based on geographic big data: a case study in downtown Shanghai. Buildings. (2022) 12:569–93. doi: 10.3390/buildings12050569
13.
Shan B Zhang Q Ren Q Yu X Chen Y . Spatial heterogeneity of urban–rural integration and its influencing factors in Shandong province of China. Sci Rep. (2022) 12:14317–29. doi: 10.1038/s41598-022-18424-0
14.
Wang L Han X He J Jung T . Measuring residents’ perceptions of city streets to inform better street planning through deep learning and space syntax. ISPRS J Photogramm Remote Sens. (2022) 190:215–30. doi: 10.1016/j.isprsjprs.2022.06.011
15.
Fu X . Overcoming inertia for sustainable urban development: understanding the role of stimuli in shaping residents' participation behaviors in neighborhood regeneration projects in China. Environ Impact Assess Rev. (2023) 103:107252. doi: 10.1016/j.eiar.2023.107252
16.
Wang J Li J Cheng J . Spatial disparity of sports infrastructure development and urbanization determinants in China: evidence from the sixth national sports venues census. Appl Spat Anal Policy. (2024) 17:573–98. doi: 10.1007/s12061-023-09557-4
17.
Zheng Z Zhu Y Pei Y Wang L . Spatial–temporal heterogeneity and influencing factors of the coupling between industrial agglomeration and regional economic resilience in China. Environ Dev Sustain. (2023) 25:12735–59. doi: 10.1007/s10668-022-02588-w
18.
Zhao J Zhao Y . Synergy/trade-offs and differential optimization of production, living, and ecological functions in the Yangtze River economic belt, China. Ecol Indic. (2023) 147:109925. doi: 10.1016/j.ecolind.2023.109925
19.
Weck S Madanipour A Schmitt P . Place-based development and spatial justice. European Planning Studies. (2022) 30:791–806. doi: 10.1080/09654313.2021.1928038
20.
Du Y . Associations between neighborhood environment and sense of community belonging in urban China: examining mediation effects of neighborly interactions and community satisfaction. Front Public Health. (2023) 10:1105473. doi: 10.3389/fpubh.2022.1105473
21.
Khazaie H Norouzi E Rezaie L Safari-Faramani R . Effect of physical activity on sleep quality in patients with major depression disorder: a systematic review and meta-analysis of randomized controlled trials. Curr Psychol. (2023) 42:28846–56. doi: 10.1007/s12144-022-03810-8
22.
Constantinescu M Orîndaru A Căescu Ș-C Pachițanu A . Sustainable development of urban green areas for quality of life improvement—argument for increased citizen participation. Sustainability. (2019) 11:4868–92. doi: 10.3390/su11184868
23.
Geng Y Fujita T Park H-s Chiu ASF Huisingh D . Recent progress on innovative eco-industrial development. J Clean Prod. (2016) 114:1–10. doi: 10.1016/j.jclepro.2015.09.051
24.
Peng C . Expanding social, psychological, and physical indicators of urbanites’ life satisfaction toward residential community: a structural equation modeling analysis. Int J Environ Res Public Health. (2021) 18:4–27. doi: 10.3390/ijerph18010004
25.
Ng MK Yeung TC Kwan M-P Tieben H Lau TYT Zhu J et al . Place qualities, sense of place and subjective well-being: a study of two typical urban neighbourhoods in Hong Kong. Cities Health. (2022) 6:1122–33. doi: 10.1080/23748834.2021.1993038
26.
Su Y Zhang X Chen X . How to alleviate alienation from the perspective of urban community public space—evidence from urban young residents in China. Habitat Int. (2023) 138:102836. doi: 10.1016/j.habitatint.2023.102836
27.
Wang X Ouyang L Lin J An P Wang W Liu L et al . Spatial patterns of urban green-blue spaces and residents’ well-being: the mediating effect of neighborhood social cohesion. Land. (2023) 12:1454–69. doi: 10.3390/land12071454
28.
Guo X Yang X Mao S . Study on the impact of rural public sports facilities and instructors on residents’ participation in sports activities in China. Front Public Health. (2025) 13:1475321–36. doi: 10.3389/fpubh.2025.1475321
29.
Pang Y Zhang W Jiang H . A socio-spatial exploration of rural livability satisfaction in megacity Beijing, China. Ecol Indic. (2024) 158:111368. doi: 10.1016/j.ecolind.2023.111368
30.
Bowers AW Creamer EG . A grounded theory systematic review of environmental education for secondary students in the United States. Int Res Geogr Environ Educ. (2021) 30:184–201. doi: 10.1080/10382046.2020.1770446
31.
Mansoor M Wijaksana TI . Predictors of pro-environmental behavior: moderating role of knowledge sharing and mediatory role of perceived environmental responsibility. J Environ Plan Manag. (2023) 66:1089–107. doi: 10.1080/09640568.2021.2016380
32.
Guo X Yang Y Cheng Z Wu Q Li C Lo T et al . Spatial social interaction: an explanatory framework of urban space vitality and its preliminary verification. Cities. (2022) 121:103487. doi: 10.1016/j.cities.2021.103487
33.
Jiang H Luo Y Xia J Hitt M Shen J . Resource dependence theory in international business: progress and prospects. Glob Strateg J. (2023) 13:3–57. doi: 10.1002/gsj.1467
34.
Guo W . Improving higher education resource allocation efficiency and its spatial correlation for sustainable development in China. Decision Making: Applications Manag Eng. (2024) 7:591–607. doi: 10.31181/dmame7220241321
35.
Webber QM Webber QMR Albery GF Farine DR Pinter‐Wollman N Sharma N et al . Behavioural ecology at the spatial–social interface. Biol Rev. (2023) 98:868–86. doi: 10.1111/brv.12934
36.
Lin G Jiang D Fu J Zhao Y . A review on the overall optimization of production–living–ecological space: theoretical basis and conceptual framework. Land. (2022) 11:345–60. doi: 10.3390/land11030345
37.
Cavalluzzo KS Cavalluzzo LC Wolken JD . Competition, small business financing, and discrimination: evidence from a new survey. J Bus. (2002) 75:641–79. doi: 10.1086/341638
38.
Prezza M Costantini S . Sense of community and life satisfaction: investigation in three different territorial contexts. J Community Appl Soc Psychol. (1998) 8:181–94.
39.
Ibrahim DMFOJGB Economics C . Enhancing the streetscape of sidewalks for sustainability and liveability in shared streets. Green Building Construction Econ. (2023) 4:225–40. doi: 10.37256/gbce.4220232244
40.
Jiang D Lin G Fu J-y . Discussion on scientific foundation and approach for the overall optimization of" production-living-ecological" space. J Nat Resour. (2021) 36:1085–101. doi: 10.31497/zrzyxb.20210501
41.
Dong Q Cai J Chen S He P Chen X . Spatiotemporal analysis of urban green spatial vitality and the corresponding influencing factors: a case study of Chengdu, China. Land. (2022) 11:1820–37. doi: 10.3390/land11101820
42.
Li B Jin C Jansen SJT van der Heijden H Boelhouwer P . Understanding the relationship between residential environment, social exclusion, and life satisfaction of private renters in Shenzhen. J Housing Built Environ. (2023) 38:2449–72. doi: 10.1007/s10901-023-10049-7
43.
Hillier B Penn A Hanson J Grajewski T Xu J . Natural movement: or, configuration and attraction in urban pedestrian movement. Environ Planning B: Planning Design. (1993) 20:29–66.
44.
Fornell C Larcker DF . Evaluating structural equation models with unobservable variables and measurement error. Journal of marketing research. (1981) 18:39–50. doi: 10.1177/002224378101800104
45.
Rasoolimanesh SM . Discriminant validity assessment in PLS-SEM: a comprehensive composite-based approach. Data Analysis Perspectives J. (2022) 3:1–8. Available at: https://www.scriptwarp.com
46.
Henseler J Schuberth F . Partial least squares as a tool for scientific inquiry: comments on Cadogan and lee. Eur J Mark. (2023) 57:1737–57. doi: 10.1108/EJM-06-2021-0416
47.
Hair JF Sarstedt M . Explanation plus prediction—the logical focus of project management research. Proj Manag J. (2021) 52:319–22. doi: 10.1177/8756972821999945
48.
Sarstedt M Hair JF Pick M Liengaard BD Radomir L Ringle CM . Progress in partial least squares structural equation modeling use in marketing research in the last decade. Psychol Mark. (2022) 39:1035–64. doi: 10.1002/mar.21640
49.
Benson AB Venook AP al-Hawary MM Arain MA Chen YJ Ciombor KK et al . Colon cancer, version 2.2021, NCCN clinical practice guidelines in oncology. J Natl Compr Cancer Netw. (2021) 19:329–59. doi: 10.6004/jnccn.2021.0012
50.
Gajić T Ranjbaran A Vukolić D Bugarčić J Spasojević A Đorđević Boljanović J et al . Tourists’ willingness to adopt AI in hospitality—assumption of sustainability in developing countries. Sustainability. (2024) 16:3663–72. doi: 10.3390/su16093663
51.
Yu H Du S Zhang J Chen J . Spatial evolution and multi-scenario simulation of rural “production–ecological–living” space: a case study for Beijing, China. Sustainability. (2023) 15:1844–63. doi: 10.3390/su15031844
52.
Zhang Y Cheng L . The role of transport infrastructure in economic growth: empirical evidence in the UK. Transp Policy. (2023) 133:223–33. doi: 10.1016/j.tranpol.2023.01.017
53.
Du X Zhang H Han Y . How does new infrastructure investment affect economic growth quality? Empirical evidence from China. Sustainability. (2022) 14:3511–41. doi: 10.3390/su14063511
54.
Faraz NA Ahmed F Ying M Mehmood SA . The interplay of green servant leadership, self-efficacy, and intrinsic motivation in predicting employees’ pro-environmental behavior. Corp Soc Responsib Environ Manag. (2021) 28:1171–84. doi: 10.1002/csr.2115
55.
Steeves-Reece AL Totten AM Broadwell KDB Richardson DM Nicolaidis C Davis MM . Social needs resource connections: a systematic review of barriers, facilitators, and evaluation. Am J Prev Med. (2022) 62:e303–15. doi: 10.1016/j.amepre.2021.12.002
56.
Waddell A Lennox A Spassova G Bragge P . Barriers and facilitators to shared decision-making in hospitals from policy to practice: a systematic review. Implement Sci. (2021) 16:74–97. doi: 10.1186/s13012-021-01142-y
57.
Digdoyo E. Danial E. Bestari P. “Civic engagement in promoting urban ecological awareness.” in 3nd annual international conference on natural and social science education (ICNSSE 2023). Atlantis Press. (2024).
58.
Papastergiou E . The greener, the better? A comprehensive framework for studying the effect of urban green spaces on subjective well-being. Discover Cities. (2025) 2:23–48. doi: 10.1007/s44327-025-00062-6
59.
Braun-Lewensohn O. Salutogenesis and the sense of coherence during the adolescent years. in The Handbook of Salutogenesis, M. B. M. G. F. Bauer, Editors. (2022), The handbook of salutogenesis: University of Zürich. p. 139-150. doi: 10.1007/978-3-030-79515-3
60.
Ahmad R Nawaz MR Ishaq MI Khan MM Ashraf HA . Social exchange theory: systematic review and future directions. Front Psychol. (2023) 13:1015921. doi: 10.3389/fpsyg.2022.1015921
Summary
Keywords
urban spatial integration, structural equation modeling, mediation effect, policy implementation, environmental awareness
Citation
Zhu X, Liu Y, Zeng X and Yan Y (2025) How ecological, production, and living spaces jointly shape urban spatial integration through resource sharing and interaction. Front. Public Health 13:1651646. doi: 10.3389/fpubh.2025.1651646
Received
22 June 2025
Accepted
18 August 2025
Published
04 September 2025
Volume
13 - 2025
Edited by
Sameh Al-Shihabi, University of Sharjah, United Arab Emirates
Reviewed by
Dalia Perkumiene, Vytautas Magnus University, Lithuania
Muhammad Kashif Javed, University of Naples Federico II, Italy
Updates
Copyright
© 2025 Zhu, Liu, Zeng and Yan.
This is an open-access article distributed under the terms of the Creative Commons Attribution License (CC BY). The use, distribution or reproduction in other forums is permitted, provided the original author(s) and the copyright owner(s) are credited and that the original publication in this journal is cited, in accordance with accepted academic practice. No use, distribution or reproduction is permitted which does not comply with these terms.
*Correspondence: Xiangfei Zhu, zhuxiangfei@gdust.edu.cn
Disclaimer
All claims expressed in this article are solely those of the authors and do not necessarily represent those of their affiliated organizations, or those of the publisher, the editors and the reviewers. Any product that may be evaluated in this article or claim that may be made by its manufacturer is not guaranteed or endorsed by the publisher.