Your new experience awaits. Try the new design now and help us make it even better

ORIGINAL RESEARCH article

Front. Educ., 21 January 2025

Sec. Higher Education

Volume 9 - 2024 | https://doi.org/10.3389/feduc.2024.1450499

This article is part of the Research TopicPositive Higher Education: Empowering Students through Learning and WellbeingView all 20 articles

Moderating effect of teacher–student relationship and mediating role of self-efficacy on the relationship between peer-assisted learning and mathematics performance

  • Akenten Appiah-Menka University of Skills Training and Entrepreneurial Development, Kumasi, Ghana

Purpose: The teacher–student relationship and self-efficacy will amplify the positive effect of peer-assisted learning on mathematics performance. A strong teacher–student relationship provides a supportive foundation, while higher self-efficacy equips students with the confidence and resilience to fully benefit from peer-assisted learning. This study examined the effect peer peer-assisted learning on mathematics performance as well as the moderating effect of the teacher–student relationship and the mediating effect of self-efficacy on the relationship between students’ mathematics performance and peer-assisted learning among students.

Design/methodology/approach: For this study, a descriptive-correlation design was used. Three hundred and fifty-one students made up the study’s sample size. Stratified simple random sampling techniques were used to select respondents for this study. A structured questionnaire was employed to collect data from targeted respondents. Structural Equation Modeling (SEM) run in Amos (v.23) was used to address the proposed hypothesized paths for this study.

Findings: This study’s findings revealed that teacher–student relationship, self-efficacy, and peer-assisted learning had a positive and statistically influenced mathematics performance. Moreover, self-efficacy somewhat mediates the relationship between peer-assisted learning and mathematics performance. Finally, the association between peer-assisted learning and students’ mathematics performance was positively and considerably moderated by the teacher–student relationship.

Originality/value: Previous research has looked at how peer-assisted learning, teacher–student relationships, and self-efficacy influence mathematics performance. To contribute to the literature, this study examines the moderating and mediating effects of teacher–student relationships and self-efficacy on the relationship between peer-assisted learning and mathematics performance.

Introduction

Strategies for enhancing students learning in mathematics have become a topic in the last two decades. Various methods are used in teaching and learning mathematics. Methods used in teaching and learning, technology integration, inquiry-based learning, storytelling, and math games. The term “method of teaching and learning mathematics” refers to the systematic and organized approaches, strategies, and techniques employed by educators to facilitate the understanding and acquisition of mathematical concepts and skills by students (Mosimege and Egara, 2022). This encompasses a wide range of instructional practices, pedagogical methods, and learning activities designed to engage students, promote conceptual understanding, and foster critical thinking in the context of mathematics education. Among the notable methods used in teaching and learning mathematics, the peer-assisted learning strategy has been identified as a pedagogical tool in teaching and learning mathematics to enhance and improve student’s performance in mathematics. This study examines the effect of peer-assisted learning on students’ mathematics performance. Moreover, the current study also examines the moderating and mediating effect of self-efficacy and teacher–student relationship on the relationship between peer-assisted learning and students’ mathematics performance.

Akbar et al. (2022) suggested that to help students perform better in mathematics, math teachers should implement the peer-assistance learning approach or strategy. This suggests that using peer-assisted learning as a teaching strategy raises students’ attention levels and boosts their arithmetic proficiency. Arthur (2022) research, however, focused on students’ interest in mathematical modeling. Peer-assisted learning was found to have a substantial beneficial direct influence on mathematics performance when compared to the history of mathematics, students’ perceptions of mathematics, and the effect of peer assistance. Teaching strategy known as peer-assisted learning (PAL) involves having students collaborate in small groups or pairs to accomplish learning goals. Peers assist one another in learning in PAL by exchanging viewpoints, experiences, and expertise. This strategy is frequently applied in educational settings to improve student involvement, comprehension, and teamwork.

Self-efficacy is a concept introduced by psychologist Bandura et al. (1996), referring to an individual’s belief in their ability to successfully perform a specific task or achieve a particular goal. Extensive literature supports the idea that self-efficacy significantly influences individuals’ ability to face challenges, persist in tasks, and achieve goals across various domains. According to Zimmerman (2002), self-efficacy influences the amount of effort individuals invest in activities and their persistence when facing obstacles. They found that self-efficacy for self-regulated learning contributes to academic achievement in mathematics. Students with high self-efficacy are more likely to participate in learning activities, exert effort, and achieve higher academic performance (Pajares, 2010). Self-efficacy is a critical component of self-regulated learning, influencing goal setting, self-monitoring, and self-assessment (Schunk and Rice, 1991).

Sullivan (2011) suggests that effective teaching entails providing clear explanations, demonstrating problem-solving processes, and scaffolding student learning. Research shows that structured and explicit instruction aids students in understanding complex mathematical concepts and procedures (Boaler, 2013). Kapasi and Pei (2022) research on growth mindset emphasizes the importance of teachers encouraging students to perceive challenges as opportunities for growth. Stipek et al. (1998) discovered that positive reinforcement and an engaging learning environment can significantly enhance students’ motivation and self-efficacy in mathematics. Logan (2011) highlights the need for tailored instruction to meet diverse learning styles and abilities. Vygotsky’s (1978) work on the Zone of Proximal Development cited by Van der Veer and Valsiner (1988) indicates that providing appropriate levels of support enables students to reach higher levels of understanding and performance. Bandura’s et al. (1996) social learning theory cited by Patton (2021) suggests that students acquire behaviors and attitudes through observing their teachers. Teachers who exhibit enthusiasm and perseverance in problem-solving can inspire similar attitudes in their students (Givvin et al., 2001).

A gap that remains in literature is the interplay between peer-assisted learning, teacher–student relationship, self-efficacy, and mathematics performance. There is a limited empirical studies that examine the moderating effect of teacher–student relationships and the mediating effect of self-efficacy on the relationship between peer-assisted learning and student performance in mathematics. Most studies focused on the effect of peer-assisted learning on mathematics performance (Arthur et al., 2022; Wood et al., 2020; Zhang and Maconochie, 2022); the effect of teacher–student relationship on mathematics performance (Appiah et al., 2022; Clem et al., 2021; Ma et al., 2022; Zhou et al., 2020); effect of self-efficacy on mathematics performance (Hair et al., 2017; Negara et al., 2021; Özcan and Kültür, 2021; Sides and Cuevas, 2020), without combining these factor in a single study. Again, Du et al. (2023) in their study found that intrinsic motivation and self-efficacy mediate the relationship between TSRs and non-routine problem-solving in ninth-grade mathematics. Also, Graham et al. (2023) in their study of the influence of student belongingness and self-efficacy on their affective and behavioral response to active learning found that belongingness and self-efficacy had a positive direct effect on 579 students’ affective and behavioral response to active learning. Finally, Zhou et al. (2020) in their study of 167 fifth-grade central China found that the teacher–student relationship had a direct positive effect on students’ mathematics problem-solving ability, self-efficacy partially mediates the nexus between teacher–student relationship and student’s mathematical problem-solving ability, and teacher–student relationship affect student mathematical problem-solving through self-efficacy and mathematics anxiety. To contribute to knowledge, this study examine the moderating effect of teacher–student relationship in the relationship between peer-assisted learning and mathematics performance. Moreover, this study also examine the mediating effect of self-efficacy on the relationship between peer-assisted learning and mathematics performance. As highlighted, there is a noticeable gap in research on the moderating role of the teacher–student relationship and the mediating role of self-efficacy on the relationship between peer-assisted learning and mathematics performance within the African context, and particularly in Ghana.

The research aims to examine the relationship between mathematics performance and peer-assisted learning, as well as the moderating influence and mediating function of teacher–student relationships and self-efficacy. Understanding how teacher–student relationships and self-efficacy influence the effectiveness of peer-assisted learning will lead to insights on how to optimize these factors to improve mathematics performance. Investigating the role of teacher–student relationships and self-efficacy in this context will help educators create supportive environments that facilitate effective peer interactions. Moreover, by understanding how teacher–student relationships influence self-efficacy in the context of peer-assisted learning, educators will be able to implement strategies to boost students’ confidence and motivation in mathematics. Furthermore, findings from this study will inform educational practices and interventions aimed at improving mathematics instruction. This study will contribute to the broader body of educational research by exploring the complex interplay between various factors influencing mathematics performance. By examining the specific relationships between teacher–student relationships, self-efficacy, peer-assisted learning, and mathematics performance, researchers will deepen their understanding of effective teaching and learning strategies in mathematics education.

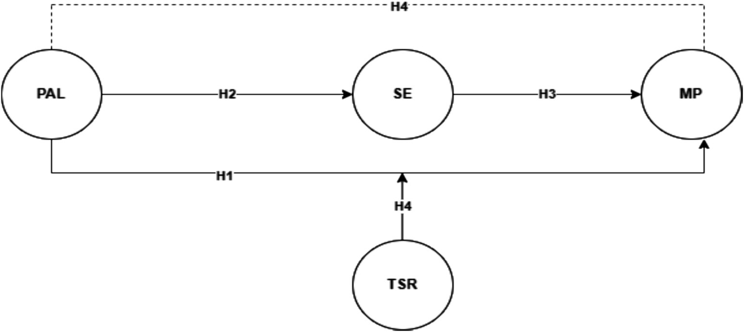
Figure 1 illustrates the conceptual framework for this study. From Figure 1, the dependent variable is mathematics performance (set as MP), the moderating variable is the teacher–student relationship (set as TSR), the mediating variable is self-efficacy (set as SE), and the independent variable is peer-assisted learning (set as PAL). Additionally, peer-assisted learning (PAL) directly affects mathematics performance (MP), and peer-assisted learning (PAL) directly affects self-efficacy (SE), which in turn affects mathematics performance (MP). The relationship between peer-assisted learning (PAL) and mathematics performance (MP) is mediated by self-efficacy (SE). Lastly, the association between peer-assisted learning (PAL) and mathematical performance (MP) is moderated by the teacher–student relationship (TSR).

Figure 1
www.frontiersin.org

Figure 1. Conceptual framework.

Research hypothesis

1. Peer-assisted learning has a significant effect on mathematics performance (H1).

2. Peer-assisted learning has a significant effect on self-efficacy (H2).

3. Self-efficacy has a significant effect on mathematics performance (H3).

4. Teacher–student relationship has a significant effect on mathematics performance (H4).

5. Self-efficacy positively mediates the relationship between peer-assisted learning and mathematics performance (H5).

6. Teacher–student relationship positively moderates the relationship between peer-assisted learning and mathematics performance (H6).

Methodology

Design

This study adopted a descriptive-correlation design, which allows quantitative data to be collected and analyzed using descriptive and inferential statistics. A descriptive-correlational design is a research methodology used to explore the relationships between variables without necessarily implying causation. This design is particularly useful when researchers want to examine the extent to which variables are related or associated with each other in a natural setting.

Population

This study population comprised two (2) Government Senior High Schools in the Asane-Manso-Akroso (AMA) District in Ghana with a total population of 2,800 students. The students study mathematics as part of their course study. The two senior high schools chosen were Akroso Senior High Technical School and Atweaman Senior High Technical School.

Sample size and demographics

This study used Yamane and Sato (1967) sample size determination technique to determine the sample size for the current study. The number of respondents for this study was 350 students based on Yamane and Sato (1967) sample size determination technique.

The demographic information of the students is presented in Table 1. From Table 1, 194 of the students were males representing 55.4% and 156 of the students were females representing 44.6%. Moreover, 64 of the students were from the age range of 14 years to 16 years representing 18.3%, 277 of the students were from the age range of 17 years to 19 years representing 79.1%, and nine (9) students were 20 years and above representing 2.6%. Finally, 72 of the students study General Arts representing 20.6%, 80 of the students study Science representing 22.9%, 55 of the students study Business representing 15.7%, 77 of the students study Visual Arts representing 22.0%, and 66 of the remaining students study Home Economics representing 18.9%.

Table 1
www.frontiersin.org

Table 1. Demographics of students.

Sampling techniques

For this study, a stratified simple random sampling technique was used. Firstly, stratified sampling techniques were used to categorize students into different strata (program of study and level of education). Secondly, participants for this study were selected at random from each stratum to represent the study population.

Questionnaire and measures

This study used structured questionnaires for the data collection. Peer-assisted learning (PAL), teacher–student relationships (TSR), self-efficacy (SE), and mathematics performance (MP) were the constructs used in this study.

From the study of Arthur et al. (2022), nine measuring items for the peer-assisted learning construct were changed and adapted. Ten assessment items for teacher–student relationship were taken from Appiah et al. (2023) and adjusted accordingly. The self-efficacy construct was measured using 10 items that were modified and adapted from Appiah et al. (2023). Additionally, five (5) measurement items for mathematics performance were adapted and modified from Asare et al. (2024). A 5-point Likert scale, with one denoting “strongly agree (SA)” and five denoting “strongly disagree (SD),” was used to measure each of the modified measurement items for this study. This study was controlled with gender (1 = male, 2 = females), age (1 = 14–16 years, 2 = 17–29 years, 3 = 20 years or above), and study program (1 = General Arts, 2 = Science, 3 = Business, 4 = Visual Arts, 5 = Home Economics).

Validity and reliability

To validate the measurement items, the instrument was reviewed by an expert in mathematics education with extensive knowledge of the variable under study. This expert assessed whether each question effectively measures the intended constructs and ensured that any ambiguous terms were clarified to provide precise information. Additionally, results from the exploratory factor analysis (EFA) were used to calculate the reliability of the constructs under study using IBM SPSS (v.23) software. A study construct(s) is/are considered reliable if the Cronbach’s Alpha (α) value(s) is/are at least 0.7 (α ≥ 0.7). The Cronbach’s Alpha (α) value(s) is/are presented in Table 2.

Table 2
www.frontiersin.org

Table 2. Reliability analysis.

From Table 2, the lowest Cronbach’s Alpha Value (α) was 0.950 which is self-efficacy which exceeded the acceptable minimum threshold of 0.7. This suggests that the scales have good internal consistency and that the measurement items are reliable in measuring the constructs they are intended to assess.

Data analysis procedure

Five steps were included in the process of analyzing the data for this study. To determine the respondents’ age ranges, study program, and the number of gender categories (male and female), the first step, known as descriptive analysis (frequency), was carried out. Moreover, to ascertain how many measurement items were loaded at the appropriate construct, a second phase known as exploratory factor analysis was carried out. Furthermore, the measuring items loaded at their correct constructs from phase three (exploratory factor analysis) were tested using confirmatory factor analysis run in Amos (v.23) to examine model fitness, which supports the research of Asare et al. (2023). The goal of the fourth step, known as discriminant validity, was to compare the intercorrelated constructs with the square root of the average variance extracted (√AVEs). If and only if the maximum value for the intercorrelated construct is less than the least value of the square root of the extracted average variance, discriminant validity is obtained. Ultimately, the purpose of the last stage, known as the hypothesized path analysis, was to provide answers to this study’s research hypothesis.

Data analysis

The analysis of the current study data was performed using SPSS (ver. 23) software and Amos Graphics (ver. 23) software.

Exploratory factor analysis (EFA)

To determine the number of measurement items loaded at their rightful construct(s), exploratory factor analysis (EFA) was performed in SPSS (ver. 23) utilizing principal component analysis and Varimax. The EFA is used, as stated by Marsh et al. (2020), to determine the number of measurement items that are loaded at their rightful construct(s) with a minimum threshold of 0.5. Explanatory Factor Analysis (EFA) results are shown in Table 3.

Table 3
www.frontiersin.org

Table 3. Exploratory factor analysis (EFA).

From Table 3, the least loading for the measurement items is 0.852 which was above the acceptable minimum threshold of 0.5. Moreover, three (3) measurement items were loaded for the teacher–student relationship that is TSR5, TSR7, and TSR8. In addition, four (4) measurement items for student self-efficacy that is SE1, SE2, SE4, and SE5. Furthermore, three (3) measurement items were loaded for peer-assisted learning that is PAL1, PAL2, and PAL3, and six (6) measurement items were loaded for mathematics performance that is MP2, MP3, MP4, MP5, MP8, and MP9. Other measurement items for teacher–student relationship, student self-efficacy, and mathematics performance whose loading was below the threshold of 0.5 were deleted or removed.

Furthermore, a significant enough correlation was found between the measurement items for the construct that was worthy of being used, as suggested by Malhotra et al. (1999), with a KMO value of 0.887, or around 88.7%. This indicates that the measurement items that loaded significantly under their respective constructions had an adequate sample. The measurement items revealed a significant value of 0.000 with a chi-square value of 8305.468 and a degree of freedom of 120, indicating that there was sufficient correlation between the measurement items. After extracting all of the constructs, 90.82% of the cumulative variance was explained.

Normality test

Descriptive statistics analysis was used to analyze each item for the research constructs (mean score and standard deviation). Every assessment item for each construct was assessed using a five-point Likert scale, where 1 represented strongly agree and 5 represented strongly disagree. The results of the examination of the normalcy test are shown in Table 4.

Table 4
www.frontiersin.org

Table 4. Normality test.

As the main presumption for multivariate statistics, the measuring items under the four domains (self-efficacy, teacher–student relationship, peer-assisted learning, and mathematical achievement) were examined for normality. Multivariate normality analysis refers to the assessment of whether the data collected from multiple variables follows a multivariate normal distribution (Ebner and Henze, 2020). Multivariate normality is often assumed in many statistical techniques and models, such as multivariate analysis of variance (MANOVA), factor analysis, structural equation modeling (SEM), and linear discriminant analysis (LDA). Table 4 also presents the results for skewness and kurtosis which indicate that skewness and kurtosis results are within the accepted threshold of <|4| and <|8| as recommended by Kline (2018).

Confirmatory factor analysis

Amos Graphics (ver. 23) was used to conduct confirmatory factor analysis. To ascertain if the measurement items inserted at their right construct match the model, CFA was used. The confirmatory factor analysis model fits if and only if the following conditions are met According to (Dogbe et al., 2019): the PClose result has to be statistically insignificant (PClose >0.5), the TLI and CFI results need to be at least 0.9, the GFI result needs to surpass 0.9, and the RMR and RMSEA results need to be less than 0.6.

By contrasting the current model fitness result, shown in Table 4, with the model criteria result of Dogbe et al. (2019), it is possible to determine that the measurement items fit the model for the current study. Additionally, all of the dependability scores shown in Table 5 were higher than the minimal cutoff point of 0.7. Additionally, Sujati et al. (2020) study’s discriminant validity results are supported by the fact that the AVEs and CR results shown in Table 5 were above the 0.6 and 0.7 thresholds.

Table 5
www.frontiersin.org

Table 5. Confirmatory factor analysis (CFA).

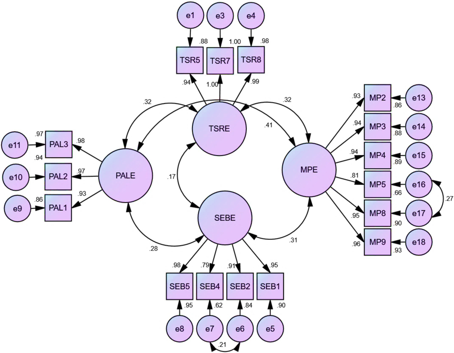
Confirmation factor analysis (CFA) illustration

Figure 2 presents the graphical representation of Table 5. From Figure 3, peer-assisted learning (PA) had three measurement items that measure peer-assisted learning. Moreover, the teacher–student relationship had three measurement items. In addition, students’ self-efficacy had four measurement items. Finally, mathematics performance had six measurement items. All the measurement items correspond to the result from Exploratory Factor Analysis (EFA). Finally, e6, e7, e16, and e17 were joined purposely for model fitness.

Figure 2
www.frontiersin.org

Figure 2. Confirmatory factor analysis (CFA).

Figure 3
www.frontiersin.org

Figure 3. Hypothesized paths analysis (HPA).

Descriptive statistics and discriminant validity

The results of the study’s discriminant validity and descriptive statistics are shown in Table 6. The interaction between teachers and students had the greatest mean score (2.4352) in Table 6, whereas peer-assisted learning had the lowest mean score (18476). The research concept was assessed using a 5-point Likert scale, with 1 denoting strongly agree and 5 denoting extremes disagree. A score of 5 was the highest projected mean score. While there are other methods for evaluating discriminant validity, this study used the square roots of AVEs (AVEs) against the root-correlations procedures, as done in previous studies such as Asare et al. (2023). The discriminant validity result was generated using a plug-in tool in Amos Graphics (ver. 23) software.

Table 6
www.frontiersin.org

Table 6. Discriminant validity.

Discriminant validity is achieved if and only if the least value for the square root of AVEs exceeds the highest value for the correlation coefficient (Rönkkö and Cho, 2022). As shown in Table 6, the lowest value for the square root of AVE was 0.909 (that is, self-efficacy) while the highest correlation coefficient value was 0.415 (that is, the relationship between peer-assisted learning and mathematics performance). Based on the result, discriminant validity was therefore achieved in the dataset for the current study.

Research results

The proposed pathways run in Amos (ver. 23) software were modeled using structural equation modeling (SEM). Table 7 and Figure 3 illustrate the findings. The program, age, and gender were the three control factors. The results displayed in Table 7 showed that mathematics performance was negatively and statistically insignificantly impacted by gender (β = −0.076; C.R = −0.739). This suggests that, on occasion, male students were around 55.4% more likely than female students to score poorly in mathematics. Additionally, age had a favorable impact on students’ arithmetic proficiency (β = 0.076; CA =0.638). This suggests that pupils who were between the ages of 17 and 19 did well in mathematics. The program of study, the last control variable, harmed the math performance of the students (β = −0.012; CR = −0.347).

Table 7
www.frontiersin.org

Table 7. Hypothesized paths analysis (HPA).

Peer-assisted learning significantly improved students’ mathematical performance for the main routes, according to Table 7 results (β = 0.199; C.R = 3.579***). This suggests that student’s proficiency in mathematics increased by 19.9% because of peer assistance. Thus, it was determined that H1: Peer-assisted learning directly improves students’ proficiency in mathematics. The findings also showed that self-efficacy was significantly improved by peer-assisted learning (β = 0.305; C.R = 5.289***). This demonstrates that students’ self-efficacy was increased by 30.5% through peer-assisted learning. It was thus confirmed that H2: Peer-assisted learning had a beneficial influence on self-efficacy.

Mathematics performance was significantly improved by self-efficacy (β = 0.192; C.R = 3.783***). It can be seen from this that students who believe in their abilities do 20.5% better in mathematics. H3: Mathematics performance is positively impacted by their sense of self-efficacy, which was subsequently supported. Additionally, the mathematics performance of pupils was significantly improved by the interactions between teachers and students (β = 0.096; C.R = 2.242). This suggests that the interaction between teachers and students raises arithmetic proficiency among pupils by 9.6%. Thus, H4: The interaction between teachers and students directly improves mathematics performance.

Furthermore, the association between mathematics performance and peer-assisted learning is somewhat mediated by self-efficacy ( β = 0.100***). The hypothesis that self-efficacy mediates the association between mathematics performance and peer-assisted learning was therefore validated (H5). Lastly, the association between peer-assisted learning and students’ mathematics performance is considerably moderated by the teacher–student relationship (β = 0.042; C.R = 3.776***). H6: As a result, it was shown that the interaction between teachers and students positively moderates the association between peer-assisted learning and students’ mathematical performance.

Paths analysis illustration

The graphical representation for Table 7 is shown in Figure 3. According to Figure 3, self-efficacy (SE) and mathematics performance (MP) are positively impacted by peer-assisted learning (PAL). Additionally, self-efficacy had a beneficial impact on mathematics performance (MP). Furthermore, there was a direct positive correlation between the teacher–student relationship (TSR) and mathematics performance (MP). Furthermore, the association between peer-assisted learning and mathematical performance was mediated by self-efficacy (SE). Lastly, the association between peer-assisted learning and mathematics performance is moderated by the teacher–student relationship.

As seen in Figure 4, the favorable correlation between peer-assisted learning and mathematics performance is strengthened by the teacher–student relationship, which shows that mathematics performance is significantly influenced by both teacher–student relationships and peer-assisted learning. This suggests that when students support one another in teaching and learning alongside the teacher, using the teacher as a guide to inquire about the challenges they have while peer teaching, it significantly affects students’ comprehension of mathematical ideas, which in turn affects their performance in the subject.

Figure 4
www.frontiersin.org

Figure 4. Moderating effect of self-efficacy.

Discussion

The first study question examined whether or not peer-assisted learning enhances students’ mathematics performance. The results of Table 7 show that students’ competency in mathematics was greatly increased by peer-assisted learning. The impact of peer-assisted learning on students’ arithmetic proficiency was 19.9%. The new conclusion corroborated other studies on how peer-assisted learning affects students’ mathematical proficiency. For instance, Thurston et al. (2020) in their study on the effect of social relationships on mathematics outcomes when using peer tutoring from 20 elementary schools found that students’ mathematics outcomes increase when using peer tutoring. Moreover, Malik et al. (2022) also emphasized that peer tutoring has a significant impact on peer socialization and peer academic progress. In addition, Alegre et al. (2020) conducted quasi quasi-experiment with a pretest-posttest without a control group on academic achievement and peer tutoring in mathematics. Their study result indicated there was a significant effect when using peer tutoring in teaching. In a similar vein, Rayner and Papakonstantinou's (2018) research found that peer-assisted learning improved the fundamentals of biology students’ comprehension of evolution. Roy and Verma (2020) concluded that the ability of students to answer word problems in mathematics improved with peer assistance.

Moreover, determining the impact of peer-assisted learning on students’ self-efficacy in learning mathematics is the second study goal. Peer-assisted learning significantly improved students’ self-efficacy in studying mathematics, according to Table 7‘s results. Peer-assisted learning can energize students’ ability to learn mathematics. The current result conforms with another past study such as Downes et al. (2021). His study found that observing student, performance by students has a positive impact on their confidence in mathematics performance. Moreover, Arthur et al. (2022) noticed that when students actively participated in peer-assisted learning it had a significant impact on their self-efficacy. In a similar vein, Ginsburg-Block et al. (2006) in their longitudinal study found that Peer-assisted learning interventions improved students’ self-efficacy in studying mathematics.

In addition, the third research question looks at whether mathematics performance is improved by their sense of self-efficacy. The results of Table 7 demonstrate that mathematics performance was positively and significantly impacted by their self-efficacy. The results indicate that mathematics performance was impacted by their self-efficacy by 19.2%. This study’s findings are consistent with earlier research on the impact of students’ self-efficacy on their mathematical performance. For example, Adams et al. (2020) looked at how student participation with feedback affected their achievement and how important academic self-efficacy was. Using a sample of 232 first-year students, it was shown that academic achievement and students’ confidence (self-efficacy) were positively correlated. Furthermore, it was demonstrated by Oppermann and Lazarides (2021) that self-efficacy among primary school teachers had a major impact on pupils’ performance and interest in mathematics. Parallel to this, Pitsia et al. (2017) discovered that students’ self-efficacy had a substantial impact on predicting students’ mathematical success in their investigation of the function of student self-efficacy, motivation, and attitude in predicting students’ mathematics achievement (Manzano-Sanchez et al., 2018) concluded that Latina/o academic performance in the US was positively impacted by self-efficacy.

On the other hand, the goal of the fourth study question was to ascertain if a positive teacher–student relationship improves mathematics performance. Table 7 indicates that there was a statistically significant favorable impact of the teacher–student interaction on the mathematics performance of the pupils. According to Table 5, the impact of the teacher–student interaction on the mathematics performance of the students was 9.6%. The current study’s findings on the impact of teacher–student relationships on students’ mathematical performance were supported by earlier research in the field. For instance, Appiah et al. (2022) used 400 sample students, 112 of whom were male and 293 of whom were female, who were chosen at random from two public senior high schools in the Ashanti area. Finding out how the teacher–student relationship affected the mathematics performance of the pupils was the aim of their investigation. Their study’s findings suggested that teacher–student relationships had a beneficial but statistically negligible impact on students’ arithmetic proficiency. Similarly, Appiah et al. (2023) used a sample size of 320 s-year students from all senior high schools in the Atwima North District to investigate the relationship between the teacher–student relationship and student mathematics achievement as mediated by students’ perception of mathematics, self-efficacy, and corporative learning strategies. Their research yielded results that were at odds with the present findings, which indicate that student-teacher relationships improve arithmetic ability.

The moderating influence of the teacher–student relationship on the relationship between peer-assisted learning and student mathematics performance was the first innovative aspect of the current study, as it had not been demonstrated in previous research. The impact of teacher–student relationships and peer assistance on math achievement have both been the subject of several studies. The relationship between the teacher and the student, or the mediating construct between the direct relationship that is, the association between peer-assisted learning and mathematical performance, is something that this study adds to the body of literature. According to the current study, there is a stronger correlation between peer-assisted learning and mathematical ability when there is a teacher–student relationship.

Finally, another significant innovation of the current study was its attention to the mediating role of self-efficacy in the relationship between mathematics performance and peer-assisted learning. The impact of peer support on math performance, the impact of peer support on self-efficacy, and the impact of self-efficacy on mathematics performance have all been the subject of numerous research. The current study adds to the body of literature by investigating how self-efficacy mediates the relationship between mathematics performance and peer-assisted learning. The association between peer-assisted learning and mathematical performance is shown to be somewhat mediated by self-efficacy, according to the current study.

Practical implications

As practical implications, the study suggests that teachers should create structured peer tutoring programs where higher-achieving students are paired with peers who may need additional support. These sessions can be scheduled during or after regular class hours. This approach allows students to achieve personalized assistance, reinforce concepts, and build confidence through collaborative learning. Moreover, teachers should identify and showcase students who demonstrate strong problem-solving skills in mathematics. These students can model their approach to solving math problems in front of the class or in smaller groups. Seeing peers successfully solve problems boosts other students’ belief in their ability to tackle similar tasks, thereby increasing their self-efficacy. In addition, teachers should allow students to make choices in their learning, such as selecting math problems to solve or choosing the methods they prefer to use. This provides opportunities for independent learning and exploration. Giving students a sense of control over their learning process boosts their confidence and self-efficacy, leading to better engagement and performance in mathematics.

Conclusion

The embodiment for the study was the moderating and mediating role of teacher–student relationship and self-efficacy on the relationship between peer-assisted learning and students’ mathematics performance with selected two senior high schools Asane Manso Akroso (AMA) District. The major purpose of the study was to examine the effect of peer-assisted learning on self-efficacy and students’ mathematics performance; the effect of self-efficacy on students’ mathematics performance; and the effect of teacher–student relationship on student mathematics performance. Moreover, to examine the mediating role of self-efficacy on the relationship between peer-assisted learning and students’ mathematics performance. Moreso, to examine the moderating effect of the teacher–student relationship in the relationship between peer-assisted learning and students’ mathematics performance. Structure Equation Modeling (SEM); exploratory factor analysis; confirmatory factor analysis; and discriminant validity were used to examine the research hypothesis. The hypothesized paths analysis from structure equation modeling results indicated that peer-assisted learning had a significant positive effect on students’ mathematics performance. In addition, peer-assisted learning had a positive statistically significant effect on students’ self-efficacy. In a similar vein, students’ self-efficacy had a positive significant effect on students’ mathematics performance. Again, students’ self-efficacy partially mediates the relationship between peer-assisted learning and students’ mathematics performance. Fi the teacher–student relationship positively and significantly moderates the relationship between peer-assisted learning and students’ mathematics performance. Also, the findings provide an opportunity to explore whether the observed patterns align with those identified in studies conducted in other regions. In conclusion, the exploration of the Ghanaian curriculum’s potential impact and the comparison with global patterns not only enrich our understanding of the moderating and mediating role of the teacher–student relationship and self-efficacy in the relationship between peer-assisted learning and students’ mathematics performance but also highlight the need for more localized research in diverse educational settings.

Limitations and suggestions for further studies

The research’s scope was restricted to two public senior high schools from the Asane Akroso Manso (AMA) District: Akroso Senior High Technical School and Atweaman Senior High Technical School. These schools were not sufficiently representative of the study population to allow meaningful conclusions to be drawn. The Asane Akroso Manso (AMA) District’s senior high schools, both public and private, must be the subject of future research. The study concentrated on the district’s public senior high school; subsequent research must explore the impact of employing both private and public junior high schools within the district on students’ mathematical performance. Additionally, the only method of gathering data from the students in this study was a questionnaire. Future research must employ interviews to investigate how students perceive the impact of using peer-assisted learning as a teaching and learning strategy on their performance in mathematics, as well as the importance of the teacher–student relationship in mathematics education.

Data availability statement

The raw data supporting the conclusions of this article will be made available by the authors, without undue reservation.

Ethics statement

The studies involving humans were approved by the Akenten Appiah-Menka University of Skills Training and Entrepreneurial Development (AAMUSTED), Kumasi. The studies were conducted in accordance with the local legislation and institutional requirements. Written informed consent for participation in this study was provided by the participants’ legal guardians/next of kin.

Author contributions

BA: Conceptualization, Data curation, Formal analysis, Funding acquisition, Investigation, Methodology, Project administration, Resources, Software, Supervision, Validation, Visualization, Writing – original draft, Writing – review & editing.

Funding

The author(s) declare that no financial support was received for the research, authorship, and/or publication of this article.

Conflict of interest

The author declares that the research was conducted in the absence of any commercial or financial relationships that could be construed as a potential conflict of interest.

Publisher’s note

All claims expressed in this article are solely those of the authors and do not necessarily represent those of their affiliated organizations, or those of the publisher, the editors and the reviewers. Any product that may be evaluated in this article, or claim that may be made by its manufacturer, is not guaranteed or endorsed by the publisher.

References

Adams, A. M., Wilson, H., Money, J., Palmer-Conn, S., and Fearn, J. (2020). Student engagement with feedback and attainment: the role of academic self-efficacy. Assess. Eval. High. Educ. 45, 317–329. doi: 10.1080/02602938.2019.1640184

Crossref Full Text | Google Scholar

Akbar, A., Ayub, M. N., Atif, M., Jawad, H., Mumtaz, H., and Iftikhar, T. (2022). Peer assisted learning; the perspective of peer tutors. Annal. PIMS-Shaheed Zulfiqar Ali Bhutto Med. Univ. 18, 201–211. doi: 10.48036/apims.v18i3.686

Crossref Full Text | Google Scholar

Alegre, F., Moliner, L., Maroto, A., and Lorenzo-Valentin, G. (2020). Academic achievement and peer tutoring in mathematics: a comparison between primary and secondary education. SAGE Open 10:295. doi: 10.1177/2158244020929295

Crossref Full Text | Google Scholar

Appiah, J. B., Arthur, Y. D., Boateng, F. O., and Akweittey, E. (2023). Teacher–student relationship and students’ mathematics achievement: mediating roles of students’ perception of mathematics, students’ self-efficacy, and cooperative learning strategies. J. Mathematics. Sci. Teacher 3:em041. doi: 10.29333/mathsciteacher/13193

PubMed Abstract | Crossref Full Text | Google Scholar

Appiah, J. B., Korkor, S., Arthur, Y. D., and Obeng, B. A. (2022). Mathematics achievement in high schools, the role of the teacher–student relationship, students’ self-efficacy, and students’ perception of mathematics. Int. Electr. J. Math. Educ. 17:em0688. doi: 10.29333/iejme/12056

PubMed Abstract | Crossref Full Text | Google Scholar

Arthur, Y. D. (2022). Modeling student’s interest in mathematics: role of history of mathematics, peer-assisted learning, and student’s perception. EURASIA 18:em2168. doi: 10.29333/ejmste/12458

PubMed Abstract | Crossref Full Text | Google Scholar

Arthur, Y. D., Dogbe, C. S. K., and Asiedu-Addo, S. K. (2022). Enhancing performance in mathematics through motivation, peer assisted learning, and teaching quality: the mediating role of student interest. EURASIA Educ. 18:em2072. doi: 10.29333/EJMSTE/11509

PubMed Abstract | Crossref Full Text | Google Scholar

Asare, B., Arthur, Y. D., and Boateng, F. O. (2023). Exploring the impact of ChatGPT on mathematics performance: the influential role of student interest. Educ. Sci. Manage. 1, 158–168. doi: 10.56578/esm010304

Crossref Full Text | Google Scholar

Asare, B., Welcome, N. B., and Arthur, Y. D. (2024). Investigating the impact of classroom management, teacher quality, and mathematics interest on mathematics achievement. J. Pedagogic. Sociol. Psychol. 6, 30–46. doi: 10.33902/jpsp.202426232

Crossref Full Text | Google Scholar

Bandura, A., Barbaranelli, C., Caprara, G. V., and Pastorelli, C. (1996). Multifaceted impact of self-efficacy beliefs on academic functioning. Child Dev. 67, 1206–1222. doi: 10.1111/j.1467-8624.1996.tb01791.x

PubMed Abstract | Crossref Full Text | Google Scholar

Boaler, J. (2013). Ability and mathematics: the mindset revolution that is reshaping education. Forum 55:143. doi: 10.2304/forum.2013.55.1.143

Crossref Full Text | Google Scholar

Clem, A. L., Rudasill, K. M., Hirvonen, R., Aunola, K., and Kiuru, N. (2021). The roles of teacher-student relationship quality and self-concept of ability in adolescents’ achievement emotions: temperament as a moderator. European Journal of Psychology of Education, 36, 263–286. doi: 10.1007/s10212-020-00473-6

Crossref Full Text | Google Scholar

Dogbe, C. S. K., Bamfo, A. B., and Sarsah, A. S. (2019). Determinants of Bank selection by university students in Ghana. Int. J. Dev. Emerg. Econ. 7, 13–28.

Google Scholar

Downes, P. E., Crawford, E. R., Seibert, S. E., Stoverink, A. C., and Campbell, E. M. (2021). Referents or role models? The self-efficacy and job performance effects of perceiving higher performing peers. J. Appl. Psychol. 106, 422–438. doi: 10.1037/apl0000519

PubMed Abstract | Crossref Full Text | Google Scholar

Du, X., Yuan, L., and Liu, J. (2023). The link between teacher–student relationships and non-routine problem-solving in ninth-grade mathematics: a moderated mediation model. Educ. Psychol. 43, 1044–1064. doi: 10.1080/01443410.2023.2280449

Crossref Full Text | Google Scholar

Ebner, B., and Henze, N. (2020). Tests for multivariate normality—a critical review with emphasis on weighted $$L^2$$-statistics. Test 29, 845–892. doi: 10.1007/s11749-020-00740-0

Crossref Full Text | Google Scholar

Ginsburg-Block, M. D., Rohrbeck, C. A., and Fantuzzo, J. W. (2006). A meta-analytic review of social, self-concept, and behavioral outcomes of peer-assisted learning. J. Educ. Psychol. 98, 732–749. doi: 10.1037/0022-0663.98.4.732

Crossref Full Text | Google Scholar

Givvin, K. B., Stipek, D. J., Salmon, J. M., and MacGyvers, V. L. (2001). In the eyes of the beholder: students’ and teachers’ judgments of students’ motivation. Teach. Teach. Educ. 17, 321–331. doi: 10.1016/S0742-051X(00)00060-3

Crossref Full Text | Google Scholar

Graham, M. C., Jacobson, K., Husman, J., Prince, M., Finelli, C., Andrews, M. E., et al. (2023). The relations between students’ belongingness, self-efficacy, and response to active learning in science, math, and engineering classes. Int. J. Sci. Educ. 45, 1241–1261. doi: 10.1080/09500693.2023.2196643

Crossref Full Text | Google Scholar

Hair, J. F., Hult, G. T. M., Ringle, C. M., Sarstedt, M., and Thiele, K. O. (2017). Mirror, mirror on the wall: a comparative evaluation of composite-based structural equation modeling methods. Journal of the Academy of Marketing Science, 45, 616–632. doi: 10.1007/s11747-017-0517-x

Crossref Full Text | Google Scholar

Kapasi, A., and Pei, J. (2022). Mindset theory and school psychology. Can. J. Sch. Psychol. 37, 57–74. doi: 10.1177/08295735211053961

Crossref Full Text | Google Scholar

Kline, R. B. (2018). Response to Leslie Hayduk’s review of principles and practice of structural equation modeling. Can. Stud. Popul. 45, 188–195. doi: 10.25336/csp29418

Crossref Full Text | Google Scholar

Logan, B. (2011). Examining differentiated instruction: teachers respond. Res. High. Educ. J. 13, 1–15.

Google Scholar

Ma, L., Liu, J., and Li, B. (2022). The association between teacher-student relationship and academic achievement: The moderating effect of parental involvement. Psychology in the Schools 59, 281–296. doi: 10.1002/pits.22608

Crossref Full Text | Google Scholar

Malhotra, N. K., Peterson, M., and Kleiser, S. B. (1999). Marketing research: a state-of-the-art review and directions for the twenty-first century. J. Acad. Mark. Sci. 27, 160–183. doi: 10.1177/0092070399272004

Crossref Full Text | Google Scholar

Malik, S., Jumani, N. B., Malik, S., and Azeem, F. (2022). Peer tutoring: an effective route to accomplish positive peer socialization and academic Progress. XIII 31, 119–131.

Google Scholar

Manzano-Sanchez, H., Outley, C., Gonzalez, J. E., and Matarrita-Cascante, D. (2018). The influence of self-efficacy beliefs in the academic performance of Latina/o students in the United States: a systematic literature review. In. Hisp. J. Behav. Sci. 40, 176–209. doi: 10.1177/0739986318761323

Crossref Full Text | Google Scholar

Marsh, H. W., Guo, J., Dicke, T., Parker, P. D., and Craven, R. G. (2020). Confirmatory factor analysis (CFA), exploratory structural equation modeling (ESEM), and set-ESEM: optimal balance between goodness of fit and parsimony. Multivar. Behav. Res. 55, 102–119. doi: 10.1080/00273171.2019.1602503

PubMed Abstract | Crossref Full Text | Google Scholar

Mosimege, M. D., and Egara, F. O. (2022). Perception and perspective of teachers towards the usage of ethno-mathematics approach in mathematics teaching and learning. Multicult. Educ. 8:2022.

Google Scholar

Negara, H. R. P., Nurlaelah, E., Wahyudin, H., and Tamur, M. (2021). Mathematics self-efficacy and mathematics performance in online learning. J. Phys. Conf. Ser. 1882:012050. doi: 10.1088/1742-6596/1882/1/012050

PubMed Abstract | Crossref Full Text | Google Scholar

Oppermann, E., and Lazarides, R. (2021). Elementary school teachers’ self-efficacy, student-perceived support, and students’ mathematics interests. Teach. Teach. Educ. 103:103351. doi: 10.1016/j.tate.2021.103351

Crossref Full Text | Google Scholar

Özcan, B., and Kültür, Y. Z. (2021). The Relationship Between Sources of Mathematics Self-Efficacy and Mathematics Test and Course Achievement in High School Seniors. SAGE Open, 11. doi: 10.1177/21582440211040124

Crossref Full Text | Google Scholar

Pajares, F. (2010). Gender and perceived self-efficacy in self-regulated learning. Theor. Prac. 41, 116–125. doi: 10.1207/s15430421tip4102

Crossref Full Text | Google Scholar

Patton, M. (2021). Creative efficacy toolbox: introducing a professional development model for creatives. College Music Symp. 61, 76–85. doi: 10.18177/sym.2020.61.1.sr.11518

Crossref Full Text | Google Scholar

Pitsia, V., Biggart, A., and Karakolidis, A. (2017). The role of students’ self-beliefs, motivation, and attitudes in predicting mathematics achievement A multilevel analysis of the programme for international student assessment data. Learn. Individ. Differ. 55, 163–173. doi: 10.1016/j.lindif.2017.03.014

Crossref Full Text | Google Scholar

Rayner, G., and Papakonstantinou, T. (2018). The use of peer-assisted learning to enhance foundation biology students’ understanding of evolution. Int. J. Innov. Sci. Mathematics Educ. 26, 65–77.

Google Scholar

Rönkkö, M., and Cho, E. (2022). An updated guideline for assessing discriminant validity. Organ. Res. Methods 25:614. doi: 10.1177/1094428120968614

Crossref Full Text | Google Scholar

Roy, K., and Verma, P. (2020). Original research Article_Effectiveness of peer-assisted learning strategies in solving mathematical word problems. Indian J. Mental Health 7:364. doi: 10.30877/ijmh.7.4.2020.364-369

Crossref Full Text | Google Scholar

Schunk, D. H., and Rice, jo, M. (1991). Learning Goals and Progress Feedback during Reading Comprehension Instruction. Journal of Literacy Research, 23, 351–364. doi: 10.1080/10862969109547746

Crossref Full Text | Google Scholar

Sides, J. D., and Cuevas, J. A. (2020). Effect of goal setting for motivation, self-efficacy, and performance in elementary mathematics. International Journal of Instruction, 13, 1–16. doi: 10.29333/iji.2020.1341a

Crossref Full Text | Google Scholar

Stipek, D., Givvin, K. B., Salmon, J. M., and Macgyvers, V. L. (1998). Can a teacher intervention improve classroom practices and student motivation in mathematics? J. Exp. Educ. 66, 319–337. doi: 10.1080/00220979809601404

Crossref Full Text | Google Scholar

Sujati, H., Sajidan, A., and Gunarhadi, M. (2020). Testing the construct validity and reliability of the curiosity scale using confirmatory factor analysis. J. Educ. Soc. Res. 10, 229–237. doi: 10.36941/JESR-2020-0080

Crossref Full Text | Google Scholar

Sullivan, P. (2011). Australian education review teaching mathematics: using research-informed strategies. Educ. Res. 84:3.

Google Scholar

Thurston, A., Roseth, C., Chiang, T.-H., Burns, V., and Topping, K. J. (2020). The influence of social relationships on outcomes in mathematics when using peer tutoring in elementary school. Int. J. Educ. Res. Open 1:100004. doi: 10.1016/j.ijedro.2020.100004

PubMed Abstract | Crossref Full Text | Google Scholar

Wood, J., Oh, J., Park, J., and Kim, W. (2020). The Relationship Between Work Engagement and Work-Life Balance in Organizations: A Review of the Empirical Research. Human Resource Development Review, 19, 240–262. doi: 10.1177/1534484320917560

Crossref Full Text | Google Scholar

Van der Veer, R., and Valsiner, J. (1988). Lev Vygotsky and Pierre Janet: on the origin of the concept of sociogenesis. Dev. Rev. 8, 52–65. doi: 10.1016/0273-2297(88)90011-1

Crossref Full Text | Google Scholar

Vygotsky, L. S. (1978). Mind in society: The development of higher psychological processes. Massachusetts: Harvard University Press.

Google Scholar

Yamane, I., and Sato, K. (1967). Effect of temperature on the decomposition of organic substances in flooded soil. Soil Sci. Plant Nutr. 13, 94–100. doi: 10.1080/00380768.1967.10431981

Crossref Full Text | Google Scholar

Zhang, Y., and Maconochie, M. (2022). A meta-analysis of peer-assisted learning on examination performance in clinical knowledge and skills education. BMC Medical Education, 22, 1–14. doi: 10.1186/s12909-022-03183-3

Crossref Full Text | Google Scholar

Zhou, D., Du, X., Hau, K. T., Luo, H., Feng, P., and Liu, J. (2020). Teacher–student relationship and mathematical problem-solving ability: mediating roles of self-efficacy and mathematical anxiety. Educ. Psychol. 40, 473–489. doi: 10.1080/01443410.2019.1696947

Crossref Full Text | Google Scholar

Zimmerman, B. J. (2002). Becoming a self-regulated learner: an overview. Theory Pract. 41, 64–70. doi: 10.1207/s15430421tip4102_2

Crossref Full Text | Google Scholar

Keywords: mathematics performance, peer-assisted learning, self-efficacy, teacher–student relationship, moderating effect, mediating role

Citation: Asare B (2025) Moderating effect of teacher–student relationship and mediating role of self-efficacy on the relationship between peer-assisted learning and mathematics performance. Front. Educ. 9:1450499. doi: 10.3389/feduc.2024.1450499

Received: 17 June 2024; Accepted: 16 December 2024;
Published: 21 January 2025.

Edited by:

Maria M. da Silva Nascimento, University of Trás-os-Montes e Alto Douro, Portugal

Reviewed by:

Ann Dowker, University of Oxford, United Kingdom
Gregory Siy Ching, National Chengchi University, Taiwan

Copyright © 2025 Asare. This is an open-access article distributed under the terms of the Creative Commons Attribution License (CC BY). The use, distribution or reproduction in other forums is permitted, provided the original author(s) and the copyright owner(s) are credited and that the original publication in this journal is cited, in accordance with accepted academic practice. No use, distribution or reproduction is permitted which does not comply with these terms.

*Correspondence: Bright Asare, YXNhcmVicmlnaHQ2NTkyQGdtYWlsLmNvbQ==

Disclaimer: All claims expressed in this article are solely those of the authors and do not necessarily represent those of their affiliated organizations, or those of the publisher, the editors and the reviewers. Any product that may be evaluated in this article or claim that may be made by its manufacturer is not guaranteed or endorsed by the publisher.