Your new experience awaits. Try the new design now and help us make it even better

METHODS article

Front. Educ., 30 January 2026

Sec. Higher Education

Volume 10 - 2025 | https://doi.org/10.3389/feduc.2025.1667571

This article is part of the Research TopicReimagining Higher Education: Responding Proactively to 21st Century Global ShiftsView all 53 articles

From data to action – the Focus Forward methodology: a participatory, multistakeholder approach for solution prioritization and action plan development

  • 1Veterinary Public Health Program, Department of Veterinary Preventive Medicine, College of Veterinary Medicine, The Ohio State University, Columbus, OH, United States
  • 2College of Public Health, The Ohio State University, Columbus, OH, United States
  • 3Antimicrobial Resistance Program (PRAMIICA), Agricultural Health and Food Safety and Quality (SAIA), Inter-American Institute for Cooperation on Agriculture (IICA), San José, Costa Rica
  • 4Colombian Association of Veterinarians and Zootechnicians ACOVEZ, Bogotá, Colombia

Introduction: As global conditions change, graduates require a new set of skills. Consequently, universities must review their curricula and teaching methods to adapt to this evolving landscape. This requires intentional and organized efforts, which are best supported by well-structured action plans. While creating action plans is a common practice and there has been progress in improving their development, there is still a lack of systematic and collaborative approaches described in the literature to address the needs of higher education institutions.

Methods: This methods paper describes the Focus Forward methodology - a participatory and multistakeholder approach for action plan development. This methodology is centered around a 1.5-day workshop to socialize evidence of the problems to be addressed, to analyze the root causes of such problems, and to identify and prioritize potential innovative solutions to address such causes. To ensure thorough preparation and effective execution of the workshop, this methodology is operationalized through three major stages including Workshop Planning, Workshop Implementation, and Action Plan Writing, thoroughly described in this manuscript.

Results: This methodology has been implemented in five different settings to date. To illustrate each step, we provide real-life examples drawn from across these five implementations, highlighting key differences between them.

Discussion: The FF methodology is in alignment with many good practices identified previously in the literature which focused on maximizing the potential of a participatory multistakeholder workshop for the development of purposeful action plans. This methodology has proven to be both scalable and adaptable, supporting organizations, higher education institutions and beyond, navigating complex challenges.

1 Introduction

As the global landscape changes, higher education institutions must seek thoughtful solutions for arising challenges. With emerging health threats, climate change, and rapid technological advancements, health-related programs can be particularly affected - not only these changes call for a new set of knowledge and skills from the new graduates, but also for innovative teaching methods and collaborations that help prepare them for real-world needs. However, to keep these education programs aligned with such requirements, proactive and organized efforts are necessary and best supported by a well-structured action plan.

An action plan is roadmap of activities and actions that must take place to achieve specific goals (Community Tool Box, 2025b). The relevance of creating and implementing action plans is well recognized in health, with many health-related action plans publicly available (Centers for Disease Control and Prevention, 2024; World Health Organization, 2025). This is also evident from the development of tools designed to streamline the design process of those action plans, such as the National Action Plan for Health Security (NAPHS), National Bridging Workshops (NBW), and OH-SMART (Pelican et al., 2019). However, while action plans have been widely used to enhance health security and collaboration across health disciplines, little evidence was found of systematic approaches for developing action plans to revise and update veterinary education curricula. Given that veterinary education is essential for improving animal health services, the One Health workforce, and overall health outcomes in humans and animals, this shortfall highlights the need for structured methodologies to guide curriculum revisions in a way that aligns with the growing professional demands and global challenges. After extensive research, four manuscripts were found describing thorough approaches for curricular revision in veterinary schools (Irons et al., 2017; Lloyd et al., 2003, 2004; Wijayawardhane et al., 2020). These publications describe good methodological practices to identify problems, such as the use of strong evidence to inform the development of solutions (e.g., needs assessment reports) and participatory and collaborative approaches through internal and external stakeholder engagement in focus groups or small group meetings. However, none of these publications focused on offering a detailed systematic methodology to go from data to action by developing purposeful action plans.

To fill this gap in the literature, this manuscript explains the Focus Forward (FF) methodology. This methodology was first introduced in 2016 as a participatory and multistakeholder approach to analyze gaps in the University of Gondar College of Veterinary Medicine and Animal Sciences (UoG-CVMASc) curriculum and prioritize solutions in the context of Ethiopia (Hoet et al., 2020). This unique methodology allowed the individuals to share and discuss recognized problems, analyze root causes, identify potential solutions, and prioritize interventions by anonymous real-time polling, all in one event. In turn, this supported the development of an effective action plan. Due to its adaptable and scalable nature, the FF methodology has gone on to be used successfully in other animal health sectors beyond education, as will be described in this manuscript.

This article details the FF methodology, providing reasoning for each decision and elements to consider during implementation, allowing the reader to customize this methodology to their situation and needs. By doing so, the authors aim to guide higher education institutions to find solutions for increasingly complex challenges that can benefit from the input of multiple stakeholders. Additionally, the paper also contributes to expand the range of frameworks available for participatory solution identification and action plan development beyond the field of education.

2 Methods

The Focus Forward methodology is centered around a 1.5-day workshop. Day 1 has three major aims: (1) to socialize or share with the participants evidence of the problems to be addressed

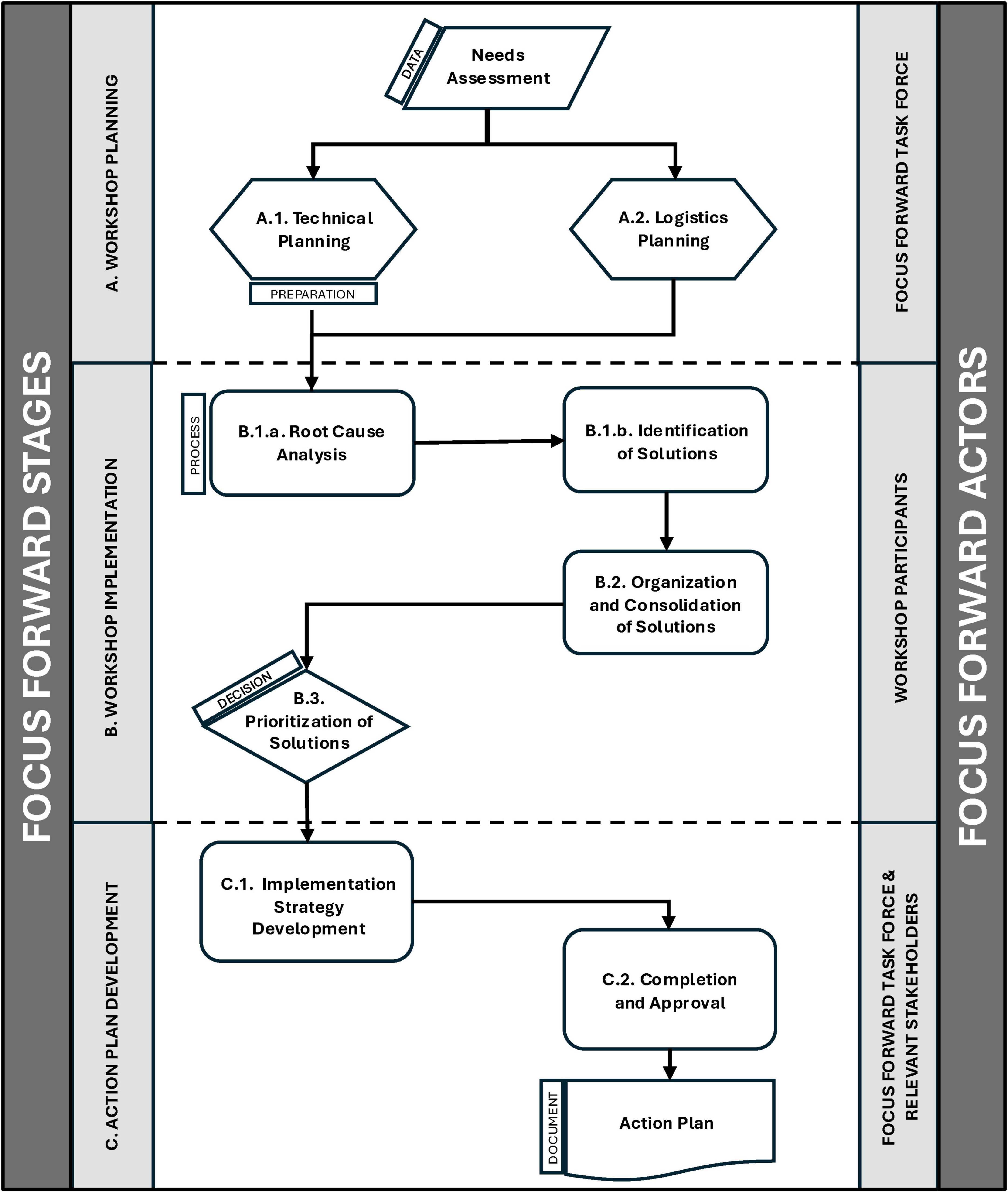
(2) to analyze the causes of the problems by performing a root cause analysis; and (3) to identify potential solutions to address such causes. Objectives 2 and 3 are accomplished through focus group discussions, where facilitators lead structured conversations. On Day 2, the main aim is for the participants to prioritize the identified solutions. This information is later used to develop the action plan. To ensure thorough preparation and effective execution of the workshop, this methodology is operationalized through three major stages: Workshop Planning, Workshop Implementation, and Action Plan Writing (Figure 1). The stages and respective activities are detailed in the following sections.

FIGURE 1
Flowchart illustrating the Focus Forward Stages: Workshop Planning, Workshop Implementation, and Action Plan Development. It details steps from Needs Assessment to Action Plan and the main actors involved on each stage. Arrows indicate process flow through technical and logistics planning, root cause analysis, solution identification, organization, prioritization, strategy development, to completion and approval.

Figure 1. Flow chart of the Focus Forward methodology representing the planning, implementation, and action plan development stages, key actors involved in each stage, and sequence of activities under this framework.

A. Workshop planning

The first step in the Workshop Planning stage is the assembly of the FF Task Force. It is recommended that this task force consists of people directly involved in all three FF stages. Table 1 outlines the roles of each task force member, providing essential context for understanding the methodology and how its implemented. The FF Task Force responsibilities includes convening regular meetings prior to the workshop to manage the Technical Planning (see section “A.1 Technical planning”). This encompasses decisions related to workshop content, including prioritization of the main themes and discussion topics, and creation of the necessary audiovisual and facilitator/participant materials. Additionally, the FF Task Force will also manage the identification and invitation of the workshop participants, prepare the agenda and handle event logistics, as part of the Logistics Planning (see section “A.2 Logistics Planning”). The composition of the FF Task Force and expectations from each group are detailed on Table 1, along with the description of other relevant roles of the FF methodology.

TABLE 1
www.frontiersin.org

Table 1. Focus Forward Task Force and other relevant actors of the Focus Forward methodology – terminology and roles.

A.1 Technical planning

A.1.1 Selection of workshop topics

The need to develop an action plan arises from the identification of gaps or problems that must be addressed to obtain the desired outcome(s), for example, advancing veterinary education. Therefore, to start developing an action plan, it is key to analyze and interpret existing data to identify the most relevant problems that are preventing the desired outcome(s). Inputs can include data generated by the government or regulatory agencies (e.g., surveillance and monitoring programs), self-generated data (e.g., needs assessment reports), or data that is publicly available (e.g., peer-reviewed research). Most importantly, inputs must be evidence-based and provide tangible metrics to avoid bias and subjectivity in the action plan. Because this process typically identifies a considerable number of issues of varying complexity, it is very unlikely that they could all be properly discussed in just a one-day workshop. Therefore, it is necessary for the FF Task Force to undergo an internal prioritization exercise to select only those problems that are most relevant or are expected to have the highest impact if solved.

This prioritization process should allow the creation of a manageable list of topics for in-depth discussion. It is important to note that the final number of topics to be covered during the FF workshop can vary significantly based on the structure and dynamics of the tables, number of participants, the complexity of the problems discussed, and/or how controversial they are. However, it can be used as guidance that with about 50 participants, eight groups can be formed, with each pair of groups addressing the same topics to support result validation; considering the group discussions are conducted over a single day, four discussion sessions can be held, allowing for a total of 16 topics or problems to be addressed. Once the list of topics is finalized, the next step is to organize them to start shaping the discussion and inform the development of audiovisual materials. To do so, the FF Task Force might search for common themes across the topics to cluster them into sections. These themes will help guide the discussion, the event itself, and the action plan.

A.1.2 Workshop inquiry questions

To properly guide the discussions and foster innovative solutions among the participants, inquiry questions need to be thoughtfully prepared. For the FF workshop, it is recommended that each topic is discussed using at least two key inquiry questions: one focused on root cause analysis (e.g., What are the barriers for faculty/instructors to gain expertise or knowledge to teach a specific subject?) and another to identify potential solutions or interventions (e.g., What potential interventions could address the identified barriers?). Following good practices of focus group discussions described elsewhere (Community Tool Box, 2025a; Krueger, 2002), it is crucial to ensure that questions are open-ended, not dichotomous. Additionally, since complex questions might limit the breadth of insights gathered, questions should be clear and concise, avoiding clustering multiple issues together. It is not appropriate to design questions to assess the knowledge level of the participants on a particular topic (e.g., What do you know about andragogical methods?), nor their personal believes or feelings (e.g., Are you satisfied with the new curriculum?). Instead, questions are intended to collect participants’ experience with a particular issue, and how, from their point of view and expertise, that issue could be addressed. Therefore, it is important to have insights from multiple perspectives; while new graduates and faculty can provide more creative ideas, administrators will provide the limits of what is possible to implement.

Once the questions are drafted, it is recommended to pilot them ensure the inquiry questions are clear, relevant, and appropriate. If possible, consider conducting a pilot test of the questions with individuals who resemble the workshop participants’ profile. This process will help identify unforeseen inconsistencies and misunderstandings and increase the quality of discussion for the actual event.

A.1.3 Workshop materials

Significant attention should be paid during the WP stage to the development of workshop materials such as the participants’ and facilitators’ folders, as these will play a significant role in enhancing engagement and understanding throughout the event. Within the participants’ documentation folder, we suggest including the event agenda, the inputs supporting the need to act (e.g., needs assessment report), and hard copies of the discussion guides outlining the inquiry questions. These guides are designed to help facilitate and frame the discussions, while at the same time allowing the participants to provide written comments if they are uncomfortable sharing them publicly or if they want to further expand upon a shared idea. Facilitators play a pivotal role in maintaining the direction and focus of each group discussion; therefore, it is advised that their documentation folder include a checklist enumerating their tasks, as well as guidelines to support a productive debate and a pertinent discussion. A digital spreadsheet version of the discussion guides should be provided to allow the facilitators to record participants’ ideas during the focus group discussions in real-time. Ideally, the facilitator has experience in that role, is familiar with the topic, and relates well to the focus group participants (Community Tool Box, 2025a). To achieve this, we recommend conducting a pre-workshop training, allowing facilitators to study the discussion guides, and become comfortable with their role and tasks. Importantly, this training must also offer guidance on basic facilitation techniques to foster an effective and impartial discussion and to avoid influencing or biasing the group’s responses with the facilitator’s own opinions. In some situations, depending on the complexity of the groups or topics, it may be helpful to have a notetaker to support the facilitator in accurately documenting the ideas and insights.

When developing workshop materials (including presentations), good communication practices should always be considered. For example, different sections could be color-coded across all the workshop materials for easier traceability and user friendliness, improving the event logistics and dynamics. Also, avoid using complex terminology, niche acronyms, and professional jargon as some participants may not be familiar with such terms. Additionally, it is preferable to produce materials in the local language to decrease the likelihood of misunderstandings and improve the accuracy of information gathered. In the presentations, the authors recommend including inspirational stories about successful implementation of solutions addressing similar issues. If possible, consider inviting guest motivational speakers who have experience in designing and implementing such solutions and who will relate to the participants.

A polling system is required during the workshop prioritization phase. For this selection, key considerations include anonymity, the possibility of real-time tallying votes, scalability to accommodate high number of participants, cost, accessibility, and additional resources necessary to support the polling system. For example, online systems will require participants’ access to devices like cell phones or tablets and availability of reliable internet. Real-time display of results is highly recommended as it promotes a more interactive and transparent process; however, it is also prudent to have paper-based backup plan in case the internet connection or electricity are unstable. These materials are also helpful in the event that some participants are not comfortable using the online polling system.

A.2 Logistics planning

A.2.1 Workshop participants selection and group formation

The selection and grouping of participants are crucial during the workshop planning stage. Who is present and how they are grouped significantly affect the workshop’s dynamics and, ultimately, its outcomes. FF workshop participants should consist of both internal and external stakeholders, with careful consideration of their level of power and interest in the process (Thamma, 2023). Internal stakeholders include the people who are directly affected by the problems that the organizers are looking to address (e.g., faculty, staff, and students); they play a pivotal role in understanding the root causes of each problem and are motivated to find solutions. External stakeholders include both boundary partners and top decision makers; these individuals or organizations have substantial influence on the strategy design and implementation of interventions (e.g., National Veterinary Association, Ministry of Education, Ministry of Agriculture). Therefore, it is encouraged to involve all these relevant partners early in the process of action planning to increase buy-in and improve the likelihood of successful implementation, making this process a multistakeholder, multiagency, and multidisciplinary methodology.

Once selected, the participants should then be purposefully clustered in small groups, ideally with 6 to 8 participants (Krueger, 2002), besides the facilitator. Some aspects to be balanced in the tables include the representation of the different stakeholders, institutions/organizations, senior and junior partners/personnel, introverted and extroverted participants, peer to peer relationship, and personal character (i.e., strong personalities), if known. This is crucial to ensure that no perspective is over- or underrepresented in each discussion and to foster an environment in which participants feel comfortable talking as well as listening to different points of view. Besides the distribution of participants in groups, the FF Task Force should distribute the participants across the topics to be discussed. Based on the authors’ experience, it is key to consider each participant’s expertise and allocate to them the topics about which they have the most knowledge and experience to ensure they contribute effectively. However, it is not always possible to achieve combinations of people that satisfy both the group dynamics and the expertise level. In that case, prioritizing the group dynamics will have the biggest impact in the workshop outcomes.

When working on the distribution of topics, it is important to be mindful of the number of tables/groups that will discuss the same issue. Ideally, each problem should be addressed by at least two groups to avoid collecting biased data that cannot be validated against another table and to increase the chances of obtaining innovative ideas.

B. Workshop implementation

B.1 Focus group discussions

The FF workshop begins with a focus group discussion for root cause analysis and solution identification (Day 1). The FF Task Force will introduce each section, ensuring that all participants have a common understanding of the concepts and problems to be addressed. Following initial overview of the problems, participants at each table, who have been pre-assigned to specific topics, should have at least 30 min to discuss the inquiry questions among themselves.

Before the first discussion starts, participants should briefly introduce themselves to their group and select a spokesperson (ideally a different person for each section), who is expected to briefly share an overview of the group’s discussion and brainstorming with the other groups. During the discussion period, the group will systematically address all inquiry questions assigned to them with guidance from the facilitator.

As emphasized in the facilitators’ documentation folder and training, they are expected to provide probing questions to foster insightful interventions from the participants such as “How would such a solution be implemented?” and “Who would be involved?.”(Krueger, 2002) It is important to emphasize, however, that facilitators are not part of the discussion and should refrain from providing their own opinions. Facilitators are also responsible for capturing all the participants’ comments and ideas, preferably in a digital format (e.g., using a customized spreadsheet template) to be easily shared with the rest of the FF Task Force. However, when possible, it is best to have a person fully dedicated to taking notes. Furthermore, it is advisable that they keep track of the time of discussion to ensure that the group will be able to complete the assignment on the allocated time. To help with this task, it is recommended to have a countdown clock visible to everyone in the room.

After the discussion, the group spokesperson shares the discussion highlights with the rest of the room, focusing on the identified solutions, using no more than 2 min per group. This information will be relevant for all the participants, who can use the hard copies of the discussion guides to write down further comments about their or other groups’ topics. This step is especially important because while it is not feasible for every group to discuss each topic, it is crucial to empower participants to provide their perspectives on all topics.

This process will then be repeated for each section during Day 1. Regarding seating dynamics, there are advantages and disadvantages in rotating participants among groups between sections. The advantage of rotating is that you can assign specific topics to participants that could be subject matter experts and contributes to keep people consistently engaged and active throughout the day. The disadvantages are that people need to be re-introduced in each session and that the coordination could be very logistical demanding. Therefore, it is crucial that the hosting organization considers the tradeoffs of each seating dynamics to determine which best fits the purpose and aligns with how participants prefer to work.

Alongside the discussion sections, it is essential to have a dedicated team from the FF Task Force, which we refer to as data managers. They are tasked with transcribing, compiling, and consolidating all the information collected in each individual section, including both the notes from the facilitators and the comments provided by the participants in the discussion guide copies.

B.2 Organization and consolidation of solutions

After Day 1, FF Task Force members, facilitators, and data managers convene to analyze and consolidate the participants’ proposed solutions. This activity can take several hours to complete, depending on the volume and quality of insights gathered. Factors that can expedite this process include using an online software for data collection in which the data managers can be working as data is collected and preparing the facilitators to collect accurate and relevant data, particularly actionable interventions rather than the desirable outcomes. During this process, it is crucial to preserve the original meaning and ensure that no participants’ ideas are lost. Therefore, it is appropriate that the neutral coordinators oversee this step.

The expected result from this exercise is a list of clear solutions/interventions for each of the problems addressed in the focus groups. Such solutions are then incorporated into the selected polling system.

B.3 Prioritization of solutions

Day 2 of the FF Workshop is dedicated to solutions prioritization. Through this process, participants anonymously select the ideas they believe will better address the problems. By doing so, they generate quantitative data, determining the solutions to include in the action plan.

Before polling, the FF task force should provide a summary of the activities that took place on the previous day using the same sequence as they were introduced. It is also useful to describe the process that the organizers followed to consolidate the participants’ ideas from the previous day. This ensures transparency, which helps to maintain the engagement and commitment of the participants. From this point forward, the problems being addressed and their respective lists of potential solutions from the focus groups are presented and discussed one at a time. Participants are given the opportunity to request clarification as needed. Participants should be discouraged from engaging in lengthy discussions, criticizing others’ ideas, or marketing their own. During this consultation period, if an individual tries to introduce new ideas that were not previously discussed, inquire with the rest of the participants if they would like to include this proposed new solution for voting. In the case that consensus is reached, incorporate it as a new option or as part of an existing one. Before the first vote, explain/test the polling system and inform the participants of the number of solutions that they would be able to vote on for each listed problem. If a real-time polling system is used, results can then be shown upon completion of the polling, and the speaker can provide a brief summary, indicating the participants’ favorite solution(s). In the event of tied results, the FF Task Force, particularly the host organization, will decide if an additional solution could be included into the plan. Moreover, it is important to note that solutions not prioritized during the workshop can still be considered in the future. However, the opposite should be avoided; eliminating any of the solutions that the group agreed should be prioritized is strongly discouraged.

At the end of the voting, the organizers will have a list of prioritized solutions, weighted by how many participants supported each one, to help decide what goes into the action plan. The final presentation of the workshop is intended to focus on the next steps that will be followed, including an explanation of how the data collected will be integrated into the action plan and implementation strategy.

C. Action plan development

This final stage of the FF methodology is focused on developing and refining the strategy to operationalize the prioritized solutions, followed by action plan writing, its socialization, and publication. Importantly, it is recommended that these steps of data management and action plan writing receive oversight from the neutral coordinators to ensure that the action plan accurately reflects the results from the FF workshop (and the different stakeholders) and not only the preferences of the hosting organization.

The solutions prioritized during the workshop form the foundation of the strategy and can be analyzed using the SMART criteria (Centers for Disease Control and Prevention, 2025): Are they specific, measurable, achievable, relevant, and time-bound? To ensure this, each solution must be broken down into clear components, including the activities that make up the solution, the expected outputs from those activities, and the timeline for their implementation, following a traditional strategic planning.

Some of the selected solutions may be deemed not actionable or achievable, especially those beyond stakeholders’ domain of work. In any case, these solutions should still be listed in the plan, indicating the reason no action would be taken to implement them. By not developing an intervention that are unlikely to be successful, the Task Force is preventing the risk of setting unattainable goals, which can undermine the full implementation of the created plan. However, listing such activities instead of omitting them help to promote transparency. Similarly, in the case of solutions that cannot be attained within the specific implementation period defined for the action plan, the effort should be on including all the necessary interim/preliminary activities associated with these solution(s). This will still allow the organizers to keep the momentum forward and implementing the action plan.

To provide a clear framework for action, it is crucial to define who needs to be involved in each solution, their roles and responsibilities, and necessary resources. It is also essential to define indicators and means of verification to enable tracing the progress of action plan implementation. These parameters lay the foundation for an effective implementation strategy (C.1., Figure 1).

After completing the analysis and breakdown of each solution, it is important to identify overlapping activities to be combined (eliminating duplicative work), as well as complementary activities to be implemented sequentially or cooperatively. This consolidation and alignment of all proposed solutions will help to ensure a more streamlined and efficient approach when implementing the plan. In this step, it is important to pay close attention to the language being used so that consistent terminology is applied throughout the document, followed by a comprehensive review, to identify mistakes and inconsistencies.

The next step (C.2., Figure 1) is to narrate the implementation strategy in the final action plan document, followed by review and approval by the FF Task Force. After that, it is recommended to conduct an external review process, reengaging the external stakeholders, particularly those with high influential power who will have a major impact on the implementation of the plan (i.e., high-level administrators, government officials, donors/investors). This review process reinforces the plan’s validity and contributes to successful execution. The last step would be to socialize the action plan before its launch and implemented.

3 Results

This methodology has been successfully implemented in different fields, serving organizations beyond veterinary education establishments. Particularly, this methodology has also been implemented to support the agricultural sector generating solutions to address antimicrobials resistance in different production systems.

Tables 2, 3 and the following section presents a brief description of the various iterations of the FF methodology, focusing on the development and implementation aspects described before, and highlighting the major differences between iterations. To develop an effective action plan, the FF process must address problems identified and prioritized by the hosting organization. Therefore, in every iteration of the FF, multiple sources of information have been used to help frame the problem and justify the need for intervention. In the absence of reliable and tangible evidence to support the problems to be addressed, it would not be possible to create an effective action plan nor proper mitigation strategies, changes could not be correctly measured, and improvements would be subjective. For example, the self-assessment report of the UoG veterinary curriculum quantified the proficiency of the graduates in Day 1 Competencies, providing a clear baseline and justification of the problems to be addressed by the FF (The Ohio State University, 2025). By focusing on objective, evidence-based problems, workshops have generated greater participant interest and engagement in the activities. This approach enhances the legitimacy of the entire process and, ultimately, strengthens the resulting action plan.

TABLE 2
www.frontiersin.org

Table 2. Description of past iteration of the Focus Forward methodology in the context of veterinary education.

TABLE 3
www.frontiersin.org

Table 3. Description of past iteration of the Focus Forward methodology, adapted to address non-veterinary education issues.

It is worth noting the role of the different organizations in each Task Force. For example, in the case of 2019 and 2021 FF in Colombia, PorkColombia was the leading agency; The Inter-American Institute for Cooperation on Agriculture (IICA) and OSU provided technical guidance and acted as neutral coordinators among stakeholders with potentially differing interests; and the Colombian Institute of Agriculture and Livestock (ICA) staff worked as technical experts, providing access to relevant information and data that justified and supported the identified problems to be targeted in the FF. Importantly, ICA also played an important role in ensuring essential connections for action plan implementation, working as boundary partners as well. This approach seems to increase buy in and contribute to action plan implementation.

Neutral coordinators, like OSU and IICA personnel, are the most suitable choices for facilitating the FF focus group discussions. However, this was not always feasible, and facilitators were often recruited from the leading or hosting agency. This poses a potential limitation as they might favor solutions according to the agency’s interests, potentially introducing bias into the discussion and the action plan. In this case, to minimize their conflict of interest and impact, three safeguard practices were put in place: (1) two to three tables were assigned the same topic to create redundancy and one of the tables had assigned a neutral party facilitating the discussion; (2) the organization and preparation of the solutions for the prioritization exercise was done by the neutral coordinators (in this case, OSU and IICA); and (3) none of the FF Task Force members, including the facilitators, were allowed to vote to prioritize the solutions. With these safeguards, the use of facilitators from the hosting organization is still of value, as they were highly familiar with the issues under discussion and related with the participants, enabling them to ask insightful probing questions and helping to refine the solutions suggested by the participants. Additionally, it conserved resources by minimizing the need for additional external personnel.

In our experience, it is key to have a motivational speaker(s) between presentation of the problem(s) that need to be addressed and the start of the group discussions. Following the example of Ethiopia, the Task Force can select a speaker within the team. This approach is less costly and can still offer the necessary motivation to the participants if the selected speaker has indeed successful and relatable stories to share on how such problems have been addressed previously. However, when there is no such person in the Task Force, it may be appropriate to invite external motivational speakers, which was the case in the three iterations of the FF in Colombia. In those iterations, highly recognized or experienced international professionals were invited to share their experiences in addressing the identified problem(s) in their respective countries and/or organizations, showing that such problem(s) can be successfully solved.

Participants selection requires thoughtful consideration to achieve the desired representation of the sector. For example, the workshops in Ethiopia promoted the participation and collaboration of professors and other faculty members, as well as veterinary associations and government officials, while the workshops in Colombia included private sector and pharmaceutical industry representatives, producers, and veterinary associations, as well as academia. However, it is important to note that the overall stakeholder structure is the same; in all five iterations, there was a combination of internal and external stakeholders with various levels of influence and interest in the process. To maximize such diversity, seating arrangements are a key element that must be considered as described before (see Workshop participant selection and group formation).

The FF methodology has offered flexibility not only in terms of subject matter and participants, but also in its implementation modality. The 2021 iteration highlights the use of an online format, which allowed the FF workshop to take place during the COVID-19 pandemic. Even though evidence suggests that in-person discussions can be more productive for generation of ideas (Brucks and Levav, 2022), the online modality allowed the workshop to go forward when in-person gatherings were restricted. This adaptability allowed the development and implementation of an action plan before the issues being addressed escalated. Furthermore, the ability to execute the workshop remotely might offer significant benefits to avoid long distance travel and related expenses.

As per the recommendation, the data from all FF iterations was managed by the neutral coordinators (IICA, OSU). However, in the case of the 2023 iteration in Colombia, results were analyzed by the hosting organization alone (FENAVI). While that is not recommended, it might be the most logistically feasible option in some circumstances. In this case, the team writing the action plan needs to be even more careful, as there is a greater risk of introducing bias. Additionally, the review process with external stakeholders becomes even more crucial to ensure that their ideas were effectively captured and are accurately reflected in the action plan.

4 Discussion

The earlier sections detailed the FF methodology as it was shaped primarily by practical experience. In this discussion, the methodology is analyzed through the lens of existing literature to explore its strengths and limitations.

The hosting organization works together with the technical experts and neutral partners to identify priority problems based on existing data, bridging technical knowledge and local-identified needs. The methodology uses focus groups as it is a powerful method to facilitate meaningful debates among diverse stakeholders. In veterinary medicine specifically, focus groups have also proven useful to improve education outcomes (Moore et al., 2002). While they are primarily employed as a pure research method, they often are not used in a way that empowers participants to influence final decisions, which is a notable distinction of the FF methodology. This methodology maximizes the value of bringing stakeholders together for a focus group discussion by combining it with a participatory prioritization process to identify the solutions receiving most support to integrate the action plan. These characteristics match the core ideas of Community-Based Participatory Research (CBPR), Participatory Action Research (PAR), Transactive Planning, and Empowerment Ethics particularly as it empowers the hosting organization at all stages, working with them rather than for them (Boudreau LeBlanc et al., 2022; Chevalier and Buckles, 2019; Friedman and Huxley, 1985; Lantz et al., 2006).

Recognizing potential asymmetries in power is central to the FF methodology. These dynamics must be carefully considered within the FF Task Force, within the hosting organization, and among workshop participants. Therefore, considerations of power dynamics and stakeholder reflexivity (specifically considering and critically examining the assumptions, beliefs, and influences of the organization and the participants that could affect the actions and outcomes) are essential throughout the Focus Forward process, as in any participatory approach (Boudreau LeBlanc et al., 2022). To support this, the FF methodology incorporates several intentional design choices. For example, engaging neutral coordinators at every stage helps maintain transparency and reinforces the legitimacy of the process by ensuring that the priorities identified and selected by participants during the workshop guide the final action plan, thereby minimizing potential conflicts of interest for the hosting organizing. Seating arrangements are planned to prevent certain individuals from dominating discussions. Moreover, to support participants who may feel uncomfortable speaking in a public forum alongside individuals in positions of authority, participants can handwrite their ideas, which are later analyzed anonymously alongside the notetaker’s records. Power dynamics also influenced the decision of using anonymous voting for prioritizing solutions, helping prevent concept dominance or the use of authority and influence of one individual in the group to impose their opinions on others and therefore, influencing the solutions proposed. Another example of how the FF methodology managed these challenges is the collection of quantitative data through polling, which ensures that the results reflect unbiased stakeholder preferences for solutions to be integrated into the action plan. Despite these intentional efforts, this methodology still has space for improvement regarding reflexivity on power dynamics within the FF Task Force itself. Future iterations could benefit from a more systematic, prior analysis of the task force’s internal structure and the relative influence of the hosting organization, technical experts, and neutral coordinators.

The final stage, when the action plan is developed, largely follows traditional strategic planning (Buehring and Bishop, 2020), using the SMART framework to support the design of a roadmap for practical and feasible implementation. Although strategic foresight and scenario planning are not explicitly used (Buehring and Bishop, 2020), the process still considers potential organizational changes, especially shifts in administration and/or leadership, and how these might affect implementation of the final action plan. This is done by involving multiple team members throughout all stages of the FF to build broad buy-in, including from possible future administrators. It also allows activities to be adjusted during implementation, provided they continue to address the core problem they are intended to target. This approach keeps the clarity and accountability enabled by the SMART framework while ensuring the plan remains flexible and adaptable. Lastly, while the action plan is informed by stakeholder perspectives, all equally considered in shaping priorities, the process is ultimately driven by pragmatism, as the FF Task Force translates the prioritized ideas into actionable strategies considering the feasibility of each solution and the hosting organization’s scope of work (Boudreau LeBlanc et al., 2022).

Based on this discussion, several key strengths can be highlighted. Particularly, the FF methodology is truly participatory, engaging multiple stakeholders at all stages; it is grounded in local needs identified by the hosting organization, incorporates strategies to manage power dynamics, is action-oriented and transparent, and can be implemented at different levels (from local to national level), across sectors (academia, non-profit, private, and public sectors) and disciplines (e.g., veterinary education, agriculture sector).

However, some limitations must be acknowledged. It is resource-intensive, requiring several months of preparation and follow-up work; also, as an overwhelming number of ideas can be generated through the workshop, the organization and consolidation of solutions can become very challenging, especially due to the short turn around (few hours between day 1 and 2). This process is highly dependent on good facilitation and notetaking, which is also noted as a potential limitation of the methodology. Furthermore, successful facilitation requires fostering a shared understanding of the key concepts under discussion, hence the need to provide good training and guidance materials; however, greater emphasis could be given on co-constructing a common language within the FF Task Force and among workshop participants (Boudreau LeBlanc et al., 2022). Finally, a key limitation is that the timed workshop format can lead to superficial discussions, limited deliberation, and does not allow for analysis of barriers to implementation, as performed by other authors (Lloyd et al., 2004). This addition could help participants prioritize solutions that are more feasible to implement, ultimately leading to an action plan with a higher likelihood of success.

Despite these areas for improvement, the FF methodology has consistently proven successful in three key indicators: (1) participants consistently provide highly positive feedback on the FF workshop (feedback scores 4.4–4.8/5), (2) it has allowed for the development of functional action plans, which hosting organizations have successfully implemented; and (3) these action plans resulted in tangible outcomes. For example, the first iteration of the FF in Ethiopia led to the development and implementation of a new World Organisation for Animal Health (WOAH) harmonized curriculum for the University of Gondar. In Colombia, the results allowed to inform the AMR mitigation strategy in the pork sector, resulting in the allocation of budgetary resources and the implementation of training and awareness campaigns for producers. For the poultry sector, it allowed the organization to study successful cases, study strategies for controlling drug residues, and strengthen the baseline of the pathogen reduction and AMR mitigation program, helping them to create an action plan which is currently being implemented.

This manuscript introduces and documents the FF methodology to approach curriculum analysis and action planning through multistakeholder participation, thereby filling a gap in the literature as stated in the introduction. The detailed explanation of each stage is meant to allow any reader to replicate this methodology, contributing to increase the reach of truly participatory methodologies that empower the hosting organization and contribute to shift from top-down to bottom-up approaches (Boudreau LeBlanc et al., 2022; Chevalier and Buckles, 2019; Friedman and Huxley, 1985; Lantz et al., 2006). As such, this methodology is most valuable to align existing programs with external standards and to address complex problems that benefit from inputs from multiple stakeholders. In situations where urgent action is required, however, this methodology may not be a good fit.

This methodology is centered on a participatory, multistakeholder workshop that enables systematic problem identification and solution prioritization. Using the FF, organizations will be able to address institution-specific needs and design clear roadmaps for tackling complex challenges.

Data availability statement

The original contributions presented in this study are included in this article/supplementary material, further inquiries can be directed to the corresponding author.

Ethics statement

Ethical approval was not required for the study involving humans in accordance with the local legislation and institutional requirements. Written informed consent to participate in this study was not required from the participants or the participants’ legal guardians/next of kin in accordance with the national legislation and the institutional requirements.

Author contributions

AH: Conceptualization, Writing – original draft, Methodology, Funding acquisition, Writing – review & editing, Project administration, Supervision. AM: Writing – original draft, Visualization, Writing – review & editing. EC: Methodology, Writing – review & editing, Funding acquisition. CR: Writing – review & editing, Methodology, Resources.

Funding

The author(s) declared that financial support was not received for this work and/or its publication.

Conflict of interest

The author(s) declared that this work was conducted in the absence of any commercial or financial relationships that could be construed as a potential conflict of interest.

Generative AI statement

The author(s) declared that generative AI was not used in the creation of this manuscript.

Any alternative text (alt text) provided alongside figures in this article has been generated by Frontiers with the support of artificial intelligence and reasonable efforts have been made to ensure accuracy, including review by the authors wherever possible. If you identify any issues, please contact us.

Publisher’s note

All claims expressed in this article are solely those of the authors and do not necessarily represent those of their affiliated organizations, or those of the publisher, the editors and the reviewers. Any product that may be evaluated in this article, or claim that may be made by its manufacturer, is not guaranteed or endorsed by the publisher.

References

Bessler, A., Hoet, A., Nigatu, S., Swisher, S., Fentie, T., Admassu, B., et al. (2024). Advancing One Health through veterinary education: A mixed methods needs assessment for implementing a WOAH-harmonized national veterinary medicine curriculum in Ethiopia. Front. Vet. Sci. 11:1357855. doi: 10.3389/fvets.2024.1357855

PubMed Abstract | Crossref Full Text | Google Scholar

Boudreau LeBlanc, A., Williams-Jones, B., and Aenishaenslin, C. (2022). Bio-ethics and one health: A case study approach to building reflexive governance. Front. Public Health 10:648593. doi: 10.3389/fpubh.2022.648593

PubMed Abstract | Crossref Full Text | Google Scholar

Brucks, M., and Levav, J. (2022). Virtual communication curbs creative idea generation. Nature 605, 108–112. doi: 10.1038/s41586-022-04643-y

PubMed Abstract | Crossref Full Text | Google Scholar

Buehring, J., and Bishop, P. (2020). Foresight and design: New support for strategic decision making. She Ji J. Design Econ. Innov. 6, 408–432. doi: 10.1016/j.sheji.2020.07.002

Crossref Full Text | Google Scholar

Centers for Disease Control and Prevention. (2024). Public health professionals gateway. National health initiatives, strategies & action plan. Atlanta: CDC.

Google Scholar

Centers for Disease Control and Prevention. (2025). Youth advisory councils. SMART Framework. Atlanta: CDC.

Google Scholar

Chevalier, J. M., and Buckles, D. J. (2019). “Ins and outs of participatory action research,” in participatory action research: Theory and methods for engaged inquiry, 2nd Edn, ed. Routledge (Taylor & Francis Group) (Milton Park: Routledge), 1–26.

Google Scholar

Community Tool Box. (2025a). Conduct focus groups. Lawrence, KS: University of Kansas.

Google Scholar

Community Tool Box. (2025b). Develop action plans. Lawrence, KS: University of Kansas.

Google Scholar

Friedman, J., and Huxley, M. (1985). Transactive planning and life space. Urban Policy Res. 3, 37–40. doi: 10.1080/08111148508522595

Crossref Full Text | Google Scholar

Hoet, A., Feyes, E., Fentie, T., Melaku, A., Nigatu, S., Tomasi, S., et al. (2020). Development of an OIE harmonized day 1 competency-based veterinary school curriculum in Ethiopia: A Partnership model for curriculum evaluation and implementation. J. Vet. Med. Educ. 47, 8–19. doi: 10.3138/jvme-2019-0115

PubMed Abstract | Crossref Full Text | Google Scholar

Hoet, A., Swisher, S., Berrian, A., Bessler, A., and Grozdic, I. (2024). Assessment and Implementation of WOAH Day 1 Competencies (AID-1C): A cyclical methodology for curriculum harmonization with international standards. Front. Vet. Sci. 11:1390779. doi: 10.3389/fvets.2024.1390779

PubMed Abstract | Crossref Full Text | Google Scholar

Irons, P., Holm, D., and Annandale, C. (2017). Curricular renewal at the Southern tip of Africa: The 2016 veterinary curriculum at the University of Pretoria. J. Vet. Med. Educ. 44, 440–449. doi: 10.3138/jvme.0316-062R

PubMed Abstract | Crossref Full Text | Google Scholar

Krueger, R. (2002). Designing and conducting focus group interviews. Minneapolis: University of Minnesota, MN.

Google Scholar

Lantz, P. M., Israel, B. A., Schulz, A. J., and Reyes, A. (2006). “Community-based participatory research: Rationale and relevance for social epidemiology,” in Methods in social epidemiology, eds J. M. Oakes and J. S. Kaufman (Hoboken, NJ: Jossey-Bass), 239–266.

Google Scholar

Lloyd, J., King, L., Klausner, J., and Harris, D. (2003). National workshop on core competencies for success in the veterinary profession. J. Vet. Med. Educ. 30, 280–284. doi: 10.3138/jvme.30.3.280

PubMed Abstract | Crossref Full Text | Google Scholar

Lloyd, J., King, L., Maccabe, A., and Heider, L. (2004). Skills, knowledge, aptitudes, and attitudes colloquium. J. Vet. Med. Educ. 31, 435–440. doi: 10.3138/jvme.31.4.435

PubMed Abstract | Crossref Full Text | Google Scholar

Moore, D., Klingborg, D., Brenner, J., and Gotz, A. (2002). Using focus groups for continuing veterinary medical education needs assessment and program planning. J. Vet. Med. Educ. 29, 101–104. doi: 10.3138/jvme.29.2.101

PubMed Abstract | Crossref Full Text | Google Scholar

Pelican, K., Salyer, S., Barton Behravesh, C., Belot, G., Carron, M., Caya, F., et al. (2019). Synergising tools for capacity assessment and One Health operationalisation: -EN- -FR- Créer des synergies entre les outils d’évaluation des capacités en vue de de l’opérationnalisation d’Une seule santé -ES- Creación de sinergias entre distintas herramientas de evaluación de capacidades para hacer efectiva la puesta en práctica de Una sola salud [Synergising tools for capacity assessment and One Health operationalization: -EN- -EN- Create synergies between capacity assessment tools in view of the operationalization of One Health]. Rev. Sci. Tech. OIE 38, 71–89. Occitan. doi: 10.20506/rst.38.1.2942

PubMed Abstract | Crossref Full Text | Google Scholar

Thamma, R. (2023). Stakeholder analysis using the power interest grid. Available online at: https://www.projectmanagement.com/wikis/368897/stakeholder-analysis–using-the-power-interest-grid#_=_ (accessed April 14, 2023).

Google Scholar

The Ohio State University. (2025). UOg-OSU OIE twinning program 2nd annual report. Available online at: https://vet.osu.edu/sites/default/files/documents/UOg-OSU%20OIE%20Twinning%20Program%202nd%20Annual%20Report.pdf15 (accessed January 13, 2025).

Google Scholar

Wijayawardhane, N., Rabel, C., McIntyre, L., Parkinson, T. J., Ariyarathne, S., and Abeygunawardena, H. (2020). Institutional experience with curricular renewal during the OIE veterinary education twinning program between the university of Peradeniya, Sri Lanka, and Massey University, New Zealand. J. Vet. Med. Educ. 47, 58–66. doi: 10.3138/jvme-2019-0113

PubMed Abstract | Crossref Full Text | Google Scholar

World Health Organization. (2025). Library of national action plans. Geneva: WHO.

Google Scholar

Keywords: action plan development, participatory approach, prioritization, root cause analysis, solution identification

Citation: Hoet AE, Matos A, Calderón E and Rodríguez CM (2026) From data to action – the Focus Forward methodology: a participatory, multistakeholder approach for solution prioritization and action plan development. Front. Educ. 10:1667571. doi: 10.3389/feduc.2025.1667571

Received: 16 July 2025; Revised: 02 December 2025; Accepted: 29 December 2025;
Published: 30 January 2026.

Edited by:

Walter Alexander Mata López, University of Colima, Mexico

Reviewed by:

Antoine Boudreau LeBlanc, McGill University, Canada
Bhavana Nair, Mohammed Bin Rashid University of Medicine and Health Sciences, United Arab Emirates

Copyright © 2026 Hoet, Matos, Calderón and Rodríguez. This is an open-access article distributed under the terms of the Creative Commons Attribution License (CC BY). The use, distribution or reproduction in other forums is permitted, provided the original author(s) and the copyright owner(s) are credited and that the original publication in this journal is cited, in accordance with accepted academic practice. No use, distribution or reproduction is permitted which does not comply with these terms.

*Correspondence: Armando E. Hoet, aG9ldC4xQG9zdS5lZHU=

Disclaimer: All claims expressed in this article are solely those of the authors and do not necessarily represent those of their affiliated organizations, or those of the publisher, the editors and the reviewers. Any product that may be evaluated in this article or claim that may be made by its manufacturer is not guaranteed or endorsed by the publisher.