Your new experience awaits. Try the new design now and help us make it even better

ORIGINAL RESEARCH article

Front. Environ. Sci., 17 October 2025

Sec. Environmental Policy and Governance

Volume 13 - 2025 | https://doi.org/10.3389/fenvs.2025.1622148

The climate mitigation effect of legal institutions: environmental courts and urban carbon balance

Updated
Ziyang LongZiyang Long1Junhan ZhouJunhan Zhou2Shutang Feng
Shutang Feng3*
  • 1Economics and Management School, Wuhan University, Wuhan, China
  • 2School of Finance and Public Economics, Shanxi University of Finance and Economics, Taiyuan, China
  • 3Lingnan College, Sun Yat-sen University, Guangzhou, China

As climate change accelerates, the role of legal institutions in climate governance remains insufficiently understood despite extensive research on environmental regulation. This study introduces an urban carbon balance index that integrates both emissions and sinks, and exploits the staggered establishment of environmental courts in China as a quasi-natural experiment. Using a staggered difference-in-differences framework, we find that environmental courts significantly improve urban carbon balance by reducing carbon emissions and increasing carbon sinks, with the primary effect concentrated on emission reductions. Mechanism analysis suggests that environmental courts improve urban carbon balance by raising public and media awareness of environmental issues, prompting governments to prioritize environmental issues, and strengthening administrative enforcement of environmental laws. The effects are most pronounced in jurisdictions with weaker judicial foundations and higher economic growth pressures. These findings highlight that strengthening environmental judiciary can serve as a powerful institutional lever for carbon mitigation, underscoring the need not only to refine China’s legal framework but also to enhance enforcement capacity—lessons that are equally relevant for other emerging economies seeking effective climate governance.

1 Introduction

Cities concentrate population and economic activity, covering only a small proportion of the global terrestrial surface yet generating close to 70% of global carbon dioxide emissions (Luqman et al., 2023). Within urban boundaries, carbon balance is determined by the relationship between anthropogenic carbon emissions and natural carbon sinks. Urban carbon balance (UCB) can be conceptualized either as a ratio or a difference: when emissions equal sinks, cities achieve equilibrium; when emissions exceed sinks, a carbon deficit arises; and when sinks surpass emissions, a carbon surplus is attained. Compared with the absolute indicator of emissions, this framework provides a more comprehensive measure of progress toward carbon neutrality. Against this backdrop, a large literature has assessed administrative, market-based, and informal regulations—typically using emissions outcomes (Xuan et al., 2020; Ai et al., 2023; Shen et al., 2023). By contrast, whether judicial enforcement—operationalized through specialized Environmental Courts (ECs)—causally improves city-level UCB remains unknown. Judicial remedies could complement or substitute for administrative oversight, especially where local protectionism weakens routine enforcement (Zhang et al., 2019; Lai et al., 2024a). Yet the net effect on carbon balance is theoretically ambiguous because courts can deter polluting activity and protect ecological assets while also changing firms’ compliance costs and innovation incentives.

This paper asks whether specialized ECs causally improve city-level UCB, through which channels they operate, and under what institutional conditions they are most effective. Our empirical setting is the staggered national rollout of ECs in China, which combines the world’s largest concentration of urban emissions and substantial ecological sinks with a centrally mandated reform implemented by local governments. China merits attention because movements in its urban carbon ledger are consequential for global mitigation, the breadth and sequencing of the reform provide identification strength rarely available elsewhere, and the central–local principal–agent tension that ECs are designed to address is characteristic of decentralized governance more broadly. At the same time, the outcome we study—UCB—can be constructed wherever standard energy accounts and satellite-based vegetation carbon are available, and the identification logic extends to settings in which judicial remedies or environmental tribunals diffuse unevenly across space and time. Viewed through this lens, the heterogeneous effects we document clarify when courts complement administrative and market instruments and offer design-relevant guidance for jurisdictions considering court-centered enforcement beyond the Chinese case.

We take a carbon-balance perspective and organize prior work by whether regulation operates on the emissions side or the sinks side of the ledger. Prior work has largely examined regulatory instruments on the emissions side, showing that administrative command-based, market-based, and informal regulations significantly reduce carbon emissions through technology adoption, efficiency improvements, and reallocation (Xuan et al., 2020; Ai et al., 2023; Shen et al., 2023). These findings point to potential gains in balance, but emissions-only designs cannot establish the net effect on balance because activity rebound, changes in industrial composition, and land expansion may concurrently erode ecological sinks (Ye and Chuai, 2022). A smaller strand speaks to the sinks side, where land-use regulation, forest conservation, and ecosystem restoration—often backed by judicial or quasi-judicial enforcement—can raise or protect vegetation carbon (Liu J. et al., 2023). What is missing is evidence that evaluates both sides jointly at the city level, so that the effect of regulation on the urban carbon ledger can be assessed in a single outcome.

While ECs play an important role in judicial practice and have been widely discussed in legal scholarship, their direct impact on carbon balance remains underexplored. Legal scholarship documents how ECs structure adjudication and compliance in environmental matters (Walters and Westerhuis, 2013; Preston, 2014; Smith, 2018). At the firm margin, ECs have been associated with higher environmental expenditures and more green patenting—consistent with emissions abatement—while financing frictions may temper the quality of innovation (Zhang et al., 2019; Huang et al., 2023; Zhou et al., 2023; Gao et al., 2024). At the regional margin, studies report lower energy intensity and reduced industrial pollutants without measurable productivity losses (Fan and Zhao, 2019; Yuan et al., 2023; He and Wang, 2024). The pollution haven effect of ECs has been studied, with Huang et al. (2022) concluding that these courts impose higher costs on environmental violations, deterring foreign direct investment. Crucially for carbon balance, ECs also adjudicate land, forest, and resource cases (Minchun and Bao, 2012), which can safeguard sinks by raising the cost of encroachment and improving compliance. Yet existing empirical work remains predominantly emissions-focused (e.g., Zhao et al., 2022) and rarely measures sink protection or the net effect on city-level balance.

Between 2018 and 2022, China’s ECs resolved 64,788 criminal cases involving the destruction of forest resources, resulting in judgments against 82,704 individuals (Xinhua, 2023). It provides an ideal setting for studying the impact of ECs on urban carbon balance. Although China established ECs later than some other countries, their rapid expansion presents a unique opportunity for research. This study employs a staggered difference-in-differences (DID) method to assess the impact of ECs on urban carbon balance through a quasi-natural experiment. It addresses potential endogeneity concerns, as the Supreme People’s Court’s directive to establish ECs was not influenced by local government incentives. We find that the establishment of ECs significantly improves UCB. The improvement is driven primarily by reductions in energy-related emissions, with complementary evidence of enhanced protection of ecological sinks. Mechanism tests indicate that ECs raise public and media awareness of environmental issues, prompt local governments to prioritize environmental oversight, and strengthen the enforcement of environmental law. The effects are larger in jurisdictions with weaker baseline judicial capacity and stronger economic-growth pressures, suggesting that judicial remedies are particularly effective where enforcement credibility is weak. Taken together, the evidence indicates that ECs can operate as a scalable complement to administrative and market instruments in urban climate governance.

This research makes three key contributions. First, we move beyond the traditional emissions-based approach by constructing a novel UCB index, defined as the ratio of vegetation carbon sinks to energy-related emissions. This shift from “emissions” to “balance” provides a conceptually sharper measure of progress toward carbon neutrality. Second, we examine ECs as a judicial regulatory instrument, complementing the existing literature that largely emphasizes administrative and market-based tools. Exploiting the staggered rollout of ECs, we identify their causal effects on UCB through a multi-period DID design. Third, we shed light on the underlying mechanisms, showing that ECs can promote carbon balance not only by reducing emissions but also by safeguarding ecological sinks and by amplifying social oversight. Together, these contributions demonstrate how judicial governance can play a distinctive and previously overlooked role in advancing carbon neutrality.

The structure of this paper is as follows: Section two provides the institutional background and theoretical framework. Section three presents the data and model specifications. Section four reports the empirical results and their interpretation. Section five conducts mechanism analysis and heterogeneity tests. The final section provides conclusions and discussion.

2 Institutional background and theoretical mechanisms

2.1 Institutional background

An effective legal system is crucial for linking environmental law enforcement with regulations, ensuring the local implementation of environmental policies. Since the promulgation of the Environmental Protection Law of the People’s Republic of China in 1989, China has consistently reinforced its legal framework for environmental protection. Hundreds of laws and regulations aimed at safeguarding environmental and ecological systems have been introduced at both national and provincial levels. Despite these efforts, the country’s environmental judiciary continues to face significant challenges, including noncompliance, difficulties in penalizing violations, and insufficient oversight. To address these issues and enhance legal protection for public environmental interests, China established ECs. The first pilot project began in 2007 with the establishment of an EC in Qingzhen, marking the beginning of China’s environmental judicial reform. In 2014, the Supreme People’s Court formally launched the Environmental Resources Tribunal, solidifying the EC system. According to the Supreme People’s Court report China Environmental and Resource Adjudication (2020), by the end of 2020, 1,993 specialized environmental and resource trial institutions had been established nationwide, including 617 environmental and resource courts, 1,167 collegial panels, and 209 people’s courts and circuit courts. Furthermore, 22 high people’s courts implemented centralized trial systems for environmental and resource cases, covering criminal, civil, administrative, and enforcement matters, using either a “three-in-one” or “four-in-one” format.

The establishment of ECs offers several significant benefits. First, ECs have adopted a “four-in-one” trial mode for civil, administrative, criminal, and enforcement cases, or a “three-in-one” trial mode for civil, administrative, and criminal cases. This unification of judicial standards streamlines environmental litigation and provides efficient judicial services for litigants. Second, the centralized trial of environmental cases optimizes judicial resources, reduces costs, enhances trial efficiency, and meets the growing demand for environmental litigation. Third, it assembles specialized talent, forming a team of judges with expertise in environmental cases. This promotes the specialization of environmental trials and ensures effective dispute resolution. Fourth, it strengthens environmental judicial supervision and activates local horizontal supervision mechanisms, urging local governments and relevant environmental departments to strictly perform their environmental protection duties. Lastly, the designated jurisdiction system grants ECs the authority to adjudicate cross-regional cases, addressing the limitations of administrative enforcement and reducing the impact of local protectionism.

2.2 Theoretical mechanisms

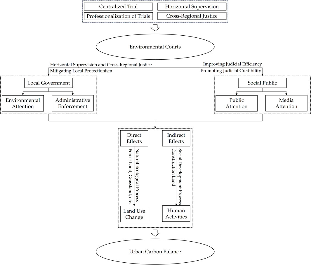
The establishment of ECs as part of environmental judicial specialization represents a significant institutional reform aimed at improving the efficiency of environmental judicial processes and addressing local protectionism. Unlike traditional judicial institutions and environmental administrative agencies, ECs have the potential to directly or indirectly contribute to urban carbon balance. Figure 1 illustrates the theoretical mechanisms.

Figure 1
Flowchart illustrating the influence of environmental courts on urban carbon balance. Centralized trials and horizontal supervision lead to increased public and local government attention to environmental issues. Horizontal supervision enhances cross-regional justice, boosts judicial efficiency, and promotes credibility. Local government focuses on environmental attention and administrative enforcement. This impacts land use change, with direct effects on natural ecological processes like forests and grasslands, and indirect effects on human activities and construction. Public and media attention are also factors. Ultimately, these interactions affect the urban carbon balance.

Figure 1. Theoretical mechanisms.

By improving judicial efficiency and credibility, ECs encourage public and media involvement in resolving environmental issues through legal channels. Judicial credibility plays a key role in fostering public participation in the judiciary (Mauerhofer, 2016). ECs have adopted “three-in-one” or “four-in-one” trial frameworks, consolidating civil, administrative, criminal, and enforcement cases under their authority. This consolidation ensures more comprehensive and standardized handling of environmental cases, increasing trial efficiency and precision. Beyond upholding environmental laws and ensuring fairness, ECs protect citizens’ environmental rights during the execution phase. For example, these courts collaborate with local environmental protection agencies, procuratorates, and public security bureaus to enforce environmental judgments, strengthening the judicial response to environmental crimes. Public interest litigation cases have significantly enhanced the credibility of environmental judicature, as victims increasingly trust the judiciary to defend their rights through legal channels. This trust draws greater public and media attention to environmental issues, leading to an increase in environmental cases. By increasing litigation risks and penalties for offenders, ECs effectively reduce environmental and ecological infringements. This, in turn, promotes carbon balance directly and indirectly through ecological and social development processes. Indirectly, civil, criminal, and administrative laws penalize pollution violations related to air, water, and soil, thus reducing carbon emissions (Xian et al., 2024). Directly, ECs address ecological violations such as vegetation destruction, protecting natural resources like forests and grasslands, which enhance carbon sinks.

Through horizontal supervision and cross-regional judicature, ECs help mitigate local protectionism and enhance the enforcement of environmental regulations. Historically, the relatively underdeveloped environmental judiciary in China has led to government administrative agencies playing a dominant role in adjudicating environmental and ecological infringement cases (Zhang and Wen, 2008). Local governments, motivated by promotion incentives and jurisdictional competition, often exhibit inertia in addressing environmental and ecological issues, weakening efforts in these areas (Shi et al., 2024). Environmental administrative public interest litigation enables local procuratorates to oversee the actions of local administrative departments, ensuring they fulfill their duties related to environmental and ecological protection. If these departments fail to rectify actions that harm public interests, the procuratorate can issue pre-litigation recommendations or initiate environmental administrative public interest litigation. This process urges local governments to strictly implement environmental policies, correct regulatory deviations, and strengthen local environmental and ecological protections, thereby promoting urban carbon balance. Additionally, environmental disputes often span multiple administrative regions, complicating case handling based on local boundaries, especially in the context of local protectionism. Cross-regional ECs address these challenges by overcoming administrative boundaries, reducing collusion between local governments and environmental violators (Liu et al., 2024), and minimizing administrative interference in judicial activities. This strengthens the independence of environmental judicature, improves environmental judicial governance, and ultimately promotes carbon balance.

3 Data and model design

3.1 Data and sample selection

To address the potential bias from two-way fixed effects (TWFEs) and the impact of the COVID-19 pandemic, this study uses data from 282 cities at the prefecture level and above, spanning the period from 2005 to 2020. Provincial carbon emission data are sourced from the China Energy Statistical Yearbook, while night light data (from DMSP/OLS and NPP/VIIRS satellites) are obtained from the Earth Observation Group. Net primary productivity data are sourced from NASA’s MODIS Net Primary Productivity Product (MOD17A3). These data are allocated to cities using vector cutting to ensure accuracy and timeliness. Data on ECs are manually collected from the official websites of intermediate people’s courts and relevant news reports, cross-referenced with information from the China Environmental Resources Trial issued by the Supreme People’s Court and provincial high people’s courts. Economic and social variables are obtained from the China City Statistical Yearbook, and natural environment data are sourced from the China Meteorological Data Network (https://data.cma.cn/). Public and media attention to environmental issues is derived from the Baidu Index, and government environmental regulation data is obtained from the JUFA Case website (https://www.jufaanli.com/). Legal data on the rule of law in each province is sourced from the China Legal Yearbook. Information on economic growth pressures and government environmental priorities is derived from city government work reports. Missing values were imputed using linear interpolation, and cities with excessive missing data were excluded from the analysis. All continuous variables were winsorized at the 1% level to address outliers.

3.2 Variables

3.2.1 Dependent variable

The dependent variable is the urban carbon balance (UCB), which refers to the ratio of vegetation carbon sinks (CS) to energy-consumption carbon emissions (CE). This ratio provides a more accurate reflection of a region’s progress toward carbon neutrality. Based on the work of Ma et al. (2022), the urban carbon balance index is calculated as UCB = CS/CE. The UCB index can be categorized into three states: a UCB value of 1 indicates equilibrium between carbon emissions and carbon sinks, reflecting carbon balance; a value less than 1 suggests excessive emissions and insufficient sinks, indicating a carbon deficit; and a value greater than 1 implies that emissions fall within the ecosystem’s capacity, indicating a carbon surplus. Vegetation carbon sinks result from natural processes, including soil respiration and vegetation changes driven by land-use structure, scale, layout, and management practices. Based on the methodology of Chen et al. (2020), carbon sinks are estimated using net primary productivity (NPP), which measures the production of organic dry matter by green plants per unit of time and area, accounting for autotrophic respiration. Vegetation absorbs CO2 during photosynthesis and releases oxygen, following the equation: 6CO2 + 6H2O → C6H12O6 + 6O2. This process fixes 1.62 g of CO2 per Gram of dry matter, with carbon content comprising approximately 45% of net primary productivity. The formula for calculating vegetation carbon sinks is CS = (NPP/0.45) × 1.62. Energy-consumption carbon emissions, on the other hand, are linked to human socio-economic activities. These emissions are estimated by integrating night light data (from DMSP/OLS and NPP/VIIRS) with provincial carbon emission data using the particle swarm optimization algorithm (Shan et al., 2020). The relationship between provincial carbon emissions and night light data (sum of DN values) is modeled, and this sum is used to estimate urban carbon emissions through a weighted average.

It should be noted that estimating vegetation carbon sinks from satellite-based NPP data is subject to some uncertainty, particularly for urban-level accuracy. Potential sources of error include the coarse resolution of remote-sensing products, the challenge of capturing fragmented vegetation within heterogeneous urban landscapes, and the possible omission of below-ground biomass and soil respiration. These limitations may affect the absolute precision of carbon sink values. Nevertheless, our empirical analysis emphasizes relative variations across cities and over time, which alleviates systematic bias provided that potential errors remain stable across years.

3.2.2 Independent variable

The independent variable is a dummy variable for the EC policy (Reform). If an intermediate people’s court in a city establishes an EC in a given year or subsequent years, the Reform value is 1; otherwise, it is 0. ECs in China are primarily categorized into four types: trial courts, collegial courts, circuit courts, and dispatched courts. Dispatched courts, located in grassroots courts, are excluded from this study as they are not considered exogenous shocks. Circuit courts, due to their close ties with administrative agencies and limited ability to reflect judicial independence, are also excluded. This study, therefore, focuses on trial courts and collegial courts as the main subjects of analysis.

3.2.3 Control variables

Considering that carbon balance is influenced by both human activities and environmental factors, control variables are selected from two domains: economic and social characteristics, and natural environmental characteristics. The economic and social characteristic variables, which include the following indicators, are: economic development (PGDP), measured by the logarithm of per capita GDP; government intervention (Gov), measured by the ratio of government fiscal expenditure to GDP; foreign direct investment (FDI), measured by the ratio of the number of foreign-invested enterprises to the number of industrial enterprises above designated size; financial development level (Fin), measured by the ratio of deposit and loan balances of financial institutions to GDP; industrial structure (Str), measured by the proportion of added value of the secondary and tertiary industries. The natural environmental characteristic variables include: sunshine degree (Sun), measured by the logarithm of average annual sunshine hours in the city; precipitation (Pre), measured by the logarithm of average annual precipitation in the city; temperature (Tem), measured by the average annual temperature. Descriptive statistics of the variables are shown in Table 1.

Table 1
www.frontiersin.org

Table 1. Descriptive statistics.

3.3 Model design

ECs have been gradually established in various cities across China since 2007, starting in Qingzhen. This quasi-natural experiment presents a valuable opportunity for empirical analysis. Given that the establishment of ECs occurs over multiple periods, this study uses a staggered DID model to account for varying implementation times. Traditional DID methods assume that all treatment groups receive the intervention at the same time, which can introduce bias when regions adopt the policy at different points in time. The staggered DID model accounts for these differences, providing a more accurate estimate of real-world policy rollouts and improving the precision of the estimated effects (Lai et al., 2024b). The detailed model specification is outlined below.

yit=α+βReformit+λXit+γt+μi+εit(1)

Here, subscripts i and t represent city and year, respectively. y includes urban carbon balance and mechanism variables; Reform is a dummy variable for the EC, which equals 1 if the intermediate people’s court in the city has established or started an EC in that year, and 0 otherwise; X is a set of control variables; μi is the city fixed effect; γt is the time fixed effect; and εit is the random error term.

The validity of using the staggered DID model to identify the relationship between ECs and the carbon balance index depends on the parallel trend hypothesis. This requires that the carbon balance index trends of pilot cities and non-pilot cities follow a parallel trajectory prior to the implementation of the policy. To test this assumption, this paper employs the event study method, with the specific formula as Equation 2:

UCBit=α+k=6,k16βkDitk+λXit+γt+μi+εit(2)

where: Ditk is a dummy variable for the establishment of an EC in city i, which is defined as follows: Assume ti is the year in which the EC is established in city i, k = t - ti. The model takes the year before the policy implementation as the base period.

Based on Equation 1, we further set up a moderation effect model for heterogeneity analysis. The specific settings are as Equation 3:

yit=α+β1Reformit×Mit+β1Reformit+β3Mit+λXit+γt+μi+εit(3)

Mit is the moderating variable, and the other variable settings are consistent with Equation 1.

4 Results

4.1 Measurement results of urban carbon balance

Figure 2 illustrates the spatial distribution of urban carbon balance, revealing significant geographical variations across China. Carbon deficit areas are primarily concentrated in the Bohai Rim, Yangtze River Delta, and Pearl River Delta regions. These cities have undergone rapid economic development and urban expansion, reducing the extent of carbon sink areas, such as forests, grasslands, cultivated land, and water bodies. In contrast, carbon surplus regions are mainly found in the southwest, central, Chengdu-Chongqing, and northeast areas. Notably, the southwest region and the Greater Khingan Range in the northeast show a particularly strong carbon surplus due to their extensive forest land, grasslands, and water bodies, which serve as significant carbon sinks. The carbon deficit in the Bohai Rim, Yangtze River Delta, Hubei, and Hunan provinces has been worsening, indicating increasing resource and environmental pressures in these areas. However, since the 18th National Congress of the Communist Party of China in November 2012, following the strengthening of ecological civilization efforts, the rate of carbon deficit worsening has slowed. Despite this, the number of cities facing a carbon deficit continues to rise, though at a slower pace.

Figure 2
Four maps display urban carbon balance across regions in China, each labeled (a) to (d). Colors range from red to green, indicating different balance levels. Red represents lower balance, while green indicates higher balance. Each map includes a legend and a scale bar. Differences among the maps are in the balance ranges specified in the legends, showing varied classifications of carbon balance across regions.

Figure 2. Spatial distribution of urban carbon balance. (a) year 2005. (b) year 2010. (c) year 2015. (d) year 2020.

4.2 Benchmark results

Table 2 presents the regression results for Equation 1. In Column 1, without the inclusion of control variables, the regression coefficient for the EC policy on urban carbon balance is 0.115, statistically significant at the 1% level. In Column 2, after incorporating a set of control variables, the coefficient remains statistically significant at the 1% level, with a value of 0.096. These results indicate that, irrespective of control variables, the estimated coefficients for the EC policy are significantly positive. This underscores the critical role of judicial power in advancing climate action.

Table 2
www.frontiersin.org

Table 2. Benchmark results.

4.3 Robustness tests

4.3.1 Event-study results

Figure 3 presents the results of the event-study specification. The estimated coefficients for all pre-treatment periods are close to zero and statistically insignificant, confirming that there was no systematic difference in carbon balance between pilot and non-pilot cities prior to the establishment of ECs. This supports the validity of the parallel trends assumption underlying the DID framework. Additionally, the carbon balance levels in the treatment group became significantly higher than those in the control group starting in the third year after the establishment of the ECs. This suggests that it takes time for the ECs to have a meaningful impact.

Figure 3
Line graph displaying policy effects over time points, ranging from negative six to positive six. The line remains near zero for earlier points, then rises significantly after zero, with plotted points and error bars showing variance.

Figure 3. Dynamic effect analysis.

4.3.2 Synthetic DID

The synthetic DID method uses individual and time weights to align the pre-treatment trends of individuals in the treatment and control groups, ensuring balance between pre- and post-treatment periods and making the control group samples more comparable. Arkhangelsky et al. (2021) found through theoretical analysis and empirical testing that the synthetic DID method produces more robust and accurate coefficients compared to the synthetic control and traditional DID methods. In this study, the synthetic DID test is conducted by transforming the sample into balanced panel data, with bootstrapping used for statistical inference. Table 3 reports the results, showing that the regression coefficient for Reform remains significantly positive, confirming the robustness of the findings.

Table 3
www.frontiersin.org

Table 3. Synthetic DID results.

4.3.3 Tests for heterogeneous treatment effects

The EC was first implemented in Qingzhen, with the pilot gradually expanding over time. As a result, the reform’s impact on the sample is not synchronous. In the baseline regression, the TWFEs estimator can be decomposed into two-group/two-period DID estimators (Goodman-Bacon, 2021). However, using samples already affected by the pilot as the control group may introduce estimation bias. Following the decomposition method proposed by Baker et al. (2022), the degree of bias is assessed. Since the time frame of this study predates the earliest pilot, the estimator is divided into three components using the Bacon decomposition method. Panel B of Table 4 shows that the control group in the “Treated later vs. earlier” comparison was affected by the policy and therefore serves as an inappropriate control group. If this weight is high, the estimated coefficients may be biased. In contrast, the other two control groups were not affected by the policy, and their treatment effects are unbiased. According to the decomposition results, the weight of the inappropriate treatment effect is only 6.3%, indicating that the bias in the TWFEs estimator is minimal. Additionally, the weight for the “Treated earlier vs. later” comparison is 14.3%, and its coefficient is negative, suggesting that the baseline results are underestimated.

Table 4
www.frontiersin.org

Table 4. Tests for heterogeneous treatment effects.

While Bacon decomposition helps identify sources of TWFEs bias, it does not resolve the issue. To address this, we apply the Callaway and Sant’Anna DID method for robustness testing, as proposed by Callaway and Sant’Anna (2021). This approach avoids the bias associated with TWFEs estimators by dividing the sample into different groups, estimating the treatment effects for each group separately, and then aggregating them to calculate the average treatment effect (ATT). The aggregation strategy reduces the weight of groups that may cause bias. The specific results are presented in Table 4, Panel A. We find that the ATT for all four types indicates that the establishment of ECs significantly promotes urban carbon balance, which is consistent with the baseline results, demonstrating the robustness of the conclusion.

4.3.4 Placebo tests

To further investigate potential confounding events and any bias they may introduce, we conducted three placebo tests: the time-based placebo test, the spatial placebo test, and the mixed placebo test (Chen et al., 2023). Following the principle of counterfactual testing, the time-based placebo test designates a pre-treatment period as a placebo treatment period and uses only the pre-treatment sample data for DID estimation. The spatial placebo test randomly selects 125 cities from the 282 samples to form the placebo treatment group, with the remaining 157 cities forming the placebo control group. The mixed placebo test randomly selects the placebo treatment group and then randomly assigns a placebo treatment time for each city from a uniform distribution between the earliest and latest EC establishment times, followed by DID estimation. This process is repeated 1000 times to generate 1000 regression coefficients. In the unconstrained mixed placebo test, the original group structure is not maintained, while in the constrained mixed placebo test, it is. The results, presented in Figure 4, show that the coefficients from the time-based placebo test are not statistically significant. The estimated baseline treatment effect lies to the right of the distributions obtained from both the spatial and mixed placebo tests, indicating that the placebo tests are valid.

Figure 4
Four-panel image illustrating placebo tests. (a) Line graph titled

Figure 4. Placebo tests. (a) In-time placebo test. (b) In-space placebo test. (c) Unrestricted mixed placebo test. (d) Restricted mixed placebo test.

5 Further study

5.1 Dual effects of emission reduction and sink enhancement

As discussed in Section 2.2, ECs influence urban carbon balance through both direct and indirect effects. Directly, they impact natural ecological processes, increasing carbon sinks through land-use changes. Indirectly, they affect social development, reducing carbon emissions from construction land by altering economic and social activities. Table 5 presents the estimation results for the natural logarithm of carbon emissions (lnCE) and the natural logarithm of carbon sinks (lnCS). Columns (1) and (3) show results without control variables, while columns (2) and (4) include control variables. In both cases, the estimated coefficient for lnCE is negative and passes the 1% significance test, indicating that ECs significantly reduce urban carbon emissions, thereby promoting carbon balance. The estimated coefficient for lnCS is positive and passes the 5% significance test, suggesting that ECs also enhance carbon sequestration capacity. Notably, the estimated coefficient for lnCS is smaller than the absolute value of the estimated coefficient for lnCE, indicating that ECs primarily promote urban carbon balance by reducing emissions. This suggests that the role of carbon sinks requires further attention.

Table 5
www.frontiersin.org

Table 5. Dual effects of emission reduction and sink enhancement.

5.2 Mechanism tests

This section follows an “institutional shock—information/incentives—governance response” mechanism: courts raise media/public salience and oversight and increase governmental agenda salience and enforcement. The four mediators map to two complementary channels—information/oversight and administration/enforcement—and we identify relative post-reform changes in a two-way FE panel.

As discussed in Section 2.2, the establishment of ECs has improved the efficiency of environmental judicature, leading to the optimization of local environmental governance. It also has the potential to stimulate public oversight of environmental issues. Public opinion can be divided into two spheres: media public opinion and general public opinion. The creation of ECs, as a local news event, naturally attracts the attention of public media, increasing the prominence of environmental issues in news coverage. Additionally, by addressing local environmental disputes, ECs enhance the ecological welfare of local communities, which may further increase public interest. To measure this effect, the Baidu media index for environmental-related terms is used as a proxy for media environmental attention (MEA), and the Baidu search index for environmental-related terms serves as a proxy for public environmental attention (PEA) (El Ouadghiri et al., 2021; Wu et al., 2024). Columns (1) and (2) of Table 6 present the empirical results using MEA and PEA as mechanism variables. The findings indicate that the establishment of ECs significantly increases both media and public attention to environmental issues, with impact coefficients significant at the 10% and 5% levels, respectively.

Table 6
www.frontiersin.org

Table 6. Mechanism tests.

Nevertheless, these proxies have inherent limitations. Online search intensity may be influenced by temporary shocks, regional disparities in internet penetration, or selective media reporting, while the media index reflects issue salience but can be affected by editorial preferences or political agendas. As such, these indicators capture the salience of environmental issues rather than direct behavioral engagement. To mitigate these concerns, we complement them with government attention and regulation variables. Future research could further strengthen the evidence base by incorporating more direct data sources, such as firm-level environmental complaints, NGO litigation participation, or detailed social media interactions, to more precisely capture the channels of public oversight.

Local governments are primarily responsible for ensuring environmental quality. After the establishment of ECs, these courts can raise awareness of the severity of local environmental pollution from a judicial perspective, encouraging governments to place greater emphasis on environmental issues. Additionally, ECs can reduce local protectionism and strengthen environmental administrative enforcement through horizontal supervision and cross-regional judicature. Based on this, the study uses the natural logarithm of the frequency of environment-related terms in government work reports to measure government environmental attention (GEA) and the natural logarithm of environmental administrative penalty cases to measure government environmental regulation (GER) (Liu X. et al., 2023). Columns (3) and (4) of Table 6 present the estimation results using GEA and GER as mechanism variables. The findings show that the establishment of ECs has significantly increased both government attention to environmental issues and the number of local environmental penalty cases.

5.3 Heterogeneity analyses

One of the key functions of ECs is to enhance judicial efficiency and credibility. However, does the effectiveness of ECs vary across regions with different judicial levels? Investigating this question can provide insights into where to strengthen environmental judiciary and further confirm the crucial role of judicial power in climate action. To explore this, we use the case closure rate of each province (the ratio of cases closed to cases accepted) to represent the judicial environment, and Equation 3 is applied to assess how judicial level influences the role of ECs in promoting carbon balance. Column (1) of Table 7 reports the heterogeneous impact of the judicial environment (JE). The Reform × JE coefficient is negative at the 5% significance level, indicating that ECs have a more pronounced impact in areas with lower judicial levels. Meanwhile, the JE coefficient is positive at the 10% significance level, suggesting that higher judicial levels contribute to promoting urban carbon balance. These findings further validate the robustness of the baseline and mechanism results. The rationale is that in low-judicial-capacity regions, enforcement credibility is generally weak. ECs directly compensate for this weakness by providing independent adjudication and stronger deterrence, so the marginal effect of ECs is amplified when the baseline judicial capacity is low.

Table 7
www.frontiersin.org

Table 7. Heterogeneity analyses.

The pursuit of economic growth by local governments is a key institutional driver of local protectionism (Fang et al., 2022). Local governments may have incentives to relax environmental regulations on polluting enterprises in exchange for improved economic growth (Chen et al., 2024). However, ECs can effectively mitigate local protectionism and encourage stricter enforcement of administrative laws through horizontal supervision and cross-regional judicature. This raises the question: Are ECs more effective in regions with higher economic growth pressure? To explore this, we categorize economic growth constraints as either hard constraints (HC) or soft constraints (SC) based on the adverbs used in economic growth targets within government work reports (Yu and Pan, 2019). When targets are modified by terms such as “above,” “strive for,” or “ensure,” they are considered hard constraints and assigned a value of 1. Targets modified by terms like “approximately” or “between” are classified as soft constraints, also assigned a value of 1. Column (2) of Table 7 reports the heterogeneous impact of economic growth pressure. The estimated coefficient of Reform × HC is positive at the 5% significance level, indicating that establishing ECs in areas with higher economic growth pressure more effectively promotes urban carbon balance. Additionally, the HC coefficient is negative at the 5% significance level, suggesting that economic growth pressure negatively impacts urban carbon balance. The rationale is that in regions facing strong growth pressure, local governments are more likely to sacrifice environmental quality for economic targets. ECs, by constraining local discretion and imposing external supervision, play a stronger corrective role in such contexts, which explains their larger marginal effect under high growth constraints. These findings further support the mechanism results of this study.

6 Conclusions and discussion

China’s ECs have evolved from scattered local initiatives to a nationally recognized pillar of modern environmental governance. In this context, clarifying the role of ECs is critical for understanding their position within the broader environmental governance system. The key findings of this study are summarized as follows: First, the establishment of local ECs has significantly improved local carbon balance, primarily through a reduction in carbon sources. Second, local governments and the public are the primary channels through which ECs exert influence. The creation of these courts has heightened public and media attention to environmental issues and prompted local governments to strengthen environmental regulation. Finally, ECs are more effective in regions with lower judicial capacity and greater economic growth pressures. These findings have significant theoretical and policy implications.

The theoretical significance of this study is twofold. First, future research on environmental judicial systems should place greater emphasis on ECs. The empirical analysis in this paper demonstrates that, while the primary goal of establishing ECs is to improve local environmental governance, other entities such as the government and media also benefit from their creation. Second, the success of ECs challenges the traditional notion that the judiciary is solely responsible for resolving individual cases. As the EC example illustrates, the judiciary has become an integral part of the national governance system in China. While settling disputes remains a critical function, it is not the judiciary’s only role. In the future, the judiciary is expected to play a more prominent role in social governance. To explore judicial policies effectively, scholars should transcend disciplinary boundaries and foster greater interdisciplinary collaboration.

The policy significance of this study can be summarized in three key points:

First, the establishment of ECs should be promoted based on local conditions. Environmental judicature is now deeply embedded in local governance systems. To further enhance its role in environmental governance, efforts should focus on expanding local ECs, particularly in regions with weaker legal systems and higher economic growth pressures. These areas should be prioritized in future environmental judicature initiatives. Additionally, to address challenges faced by ECs in practice, the court system should ensure their efficient operation by issuing judicial interpretations, building specialized support systems, and increasing the number of qualified personnel.

Second, fostering synergy among various actors in the environmental governance system is crucial. This study shows that ECs have unexpectedly improved governance outcomes through active engagement with the government and society. The policy implication here is that the modern environmental governance system functions as an integrated whole. Government, judicature, and society must not only perform their respective roles but also collaborate closely to maximize the overall effectiveness of environmental governance. At the central level, a formal collaborative governance mechanism should be developed to coordinate all parties, while allowing room for informal collaborations to enhance the practical effectiveness of environmental governance.

Third, designing effective carbon reduction and sequestration strategies is crucial for enhancing a city’s capacity for carbon neutrality. ECs influence carbon balance by addressing both carbon emissions and carbon sinks. Thus, advancing carbon reduction and enhancing carbon sinks is critical for improving carbon balance. To reduce carbon emissions, efforts should focus on optimizing the energy structure and coordinating revisions to key laws, such as the Energy Law, Electricity Law, Coal Law, Renewable Energy Law, and Energy Conservation Law. For carbon sinks, policies should aim to enhance the carbon sequestration capacity of nature reserves, coordinating revisions to laws such as the Nature Reserve Law, National Park Law, Wetland Protection Law, and related regulations.

To ease implementation resistance, three safeguards are advisable: a central fiscal support mechanism linked to performance to ensure sustained inputs in underdeveloped regions; cross-regional circuit trials and alternative venue arrangements to mitigate potential local interference; and strengthened vertical management of judicial personnel and budgets with external evaluation, consolidating the independence, professionalism, and stable operation of environmental courts.

Beyond the Chinese context, this study also holds broader implications for other developing economies. While the establishment of ECs in China is shaped by its unique institutional background, their fundamental functions—enhancing judicial independence, mitigating local protectionism, and mobilizing public oversight—address challenges that are common across many developing countries. For nations where administrative enforcement is weak and environmental degradation is closely tied to local growth imperatives, specialized ECs can serve as a complementary governance tool. By integrating judicial authority into the broader environmental governance system, ECs offer a replicable model of institutional innovation that could help other developing economies balance economic growth with long-term carbon neutrality goals.

Data availability statement

The raw data supporting the conclusions of this article will be made available by the authors, without undue reservation.

Author contributions

ZL: Writing – review and editing, Writing – original draft. JZ: Writing – original draft, Writing – review and editing. SF: Writing – review and editing, Writing – original draft.

Funding

The author(s) declare that no financial support was received for the research and/or publication of this article.

Conflict of interest

The authors declare that the research was conducted in the absence of any commercial or financial relationships that could be construed as a potential conflict of interest.

Correction note

A correction has been made to this article. Details can be found at: 10.3389/fenvs.2025.1730108.

Generative AI statement

The author(s) declare that no Generative AI was used in the creation of this manuscript.

Any alternative text (alt text) provided alongside figures in this article has been generated by Frontiers with the support of artificial intelligence and reasonable efforts have been made to ensure accuracy, including review by the authors wherever possible. If you identify any issues, please contact us.

Publisher’s note

All claims expressed in this article are solely those of the authors and do not necessarily represent those of their affiliated organizations, or those of the publisher, the editors and the reviewers. Any product that may be evaluated in this article, or claim that may be made by its manufacturer, is not guaranteed or endorsed by the publisher.

References

Ai, H., Tan, X., Zhou, S., Zhou, Y., and Xing, H. (2023). The impact of environmental regulation on carbon emissions: evidence from China. Econ. Analysis Policy 80, 1067–1079. doi:10.1016/j.eap.2023.09.032

CrossRef Full Text | Google Scholar

Arkhangelsky, D., Athey, S., Hirshberg, D. A., Imbens, G. W., and Wager, S. (2021). Synthetic difference-in-differences. Am. Econ. Rev. 111 (12), 4088–4118. doi:10.1257/aer.20190159

CrossRef Full Text | Google Scholar

Baker, A. C., Larcker, D. F., and Wang, C. C. (2022). How much should we trust staggered difference-in-differences estimates? J. Financial Econ. 144 (2), 370–395. doi:10.1016/j.jfineco.2022.01.004

CrossRef Full Text | Google Scholar

Callaway, B., and Sant’Anna, P. H. (2021). Difference-in-differences with multiple time periods. J. Econ. 225 (2), 200–230. doi:10.1016/j.jeconom.2020.12.001

CrossRef Full Text | Google Scholar

Chen, J., Gao, M., Cheng, S., Hou, W., Song, M., Liu, X., et al. (2020). County-level CO2 emissions and sequestration in China during 1997–2017. Sci. data 7 (1), 391. doi:10.1038/s41597-020-00736-3

PubMed Abstract | CrossRef Full Text | Google Scholar

Chen, Q., Qi, J., and Yan, G. (2023). Didplacebo: implementing placebo tests for difference-in-differences estimations. Jinan, China: Shandong University (working paper).

Google Scholar

Chen, J., Shi, X., Zhang, M. A., and Zhang, S. (2024). Centralization of environmental administration and air pollution: evidence from China. J. Environ. Econ. Manag. 126, 103016. doi:10.1016/j.jeem.2024.103016

CrossRef Full Text | Google Scholar

El Ouadghiri, I., Guesmi, K., Peillex, J., and Ziegler, A. (2021). Public attention to environmental issues and stock market returns. Ecol. Econ. 180, 106836. doi:10.1016/j.ecolecon.2020.106836

CrossRef Full Text | Google Scholar

Fan, Z., and Zhao, R. (2019). Does rule of law promote pollution control? Evidence from the establishment of the environmental court. Econ. Res. 54 (3), 21–37. (in Chinese).

Google Scholar

Fang, H., Li, M., and Wu, Z. (2022). Tournament-style political competition and local protectionism: theory and evidence from China (NBER Working Paper No. 30780). Cambridge, MA: National Bureau of Economic Research. doi:10.3386/w30780

CrossRef Full Text | Google Scholar

Gao, W., Wang, Y., Wang, F., and Mbanyele, W. (2024). Do environmental courts break collusion in environmental governance? Evidence from corporate green innovation in China. Q. Rev. Econ. Finance 94, 133–149. doi:10.1016/j.qref.2024.01.005

CrossRef Full Text | Google Scholar

Goodman-Bacon, A. (2021). Difference-in-differences with variation in treatment timing. J. Econ. 225 (2), 254–277. doi:10.1016/j.jeconom.2021.03.014

CrossRef Full Text | Google Scholar

He, W., and Wang, B. (2024). Environmental jurisdiction and energy efficiency: evidence from China's establishment of environmental courts. Energy Econ. 131, 107358. doi:10.1016/j.eneco.2024.107358

CrossRef Full Text | Google Scholar

Huang, X., Liu, W., and Cao, Z. (2022). Environmental courts and foreign direct investments: evidence from China. Environ. Sci. Pollut. Res. 29, 31400–31412. doi:10.1007/s11356-021-17520-4

PubMed Abstract | CrossRef Full Text | Google Scholar

Huang, X., Liu, W., Zhang, Z., Zou, X., and Li, P. (2023). Quantity or quality: environmental legislation and corporate green innovations. Ecol. Econ. 204, 107684. doi:10.1016/j.ecolecon.2022.107684

CrossRef Full Text | Google Scholar

Lai, A., Du, Q., and Wang, Q. (2024a). One region’s gain is another’s loss: the impact of market segmentation on renewable energy development in China. Energy Policy 192, 114215. doi:10.1016/j.enpol.2024.114215

CrossRef Full Text | Google Scholar

Lai, A., Li, Z., Hu, X., and Wang, Q. (2024b). Does digital economy improve city-level eco-efficiency in China? Econ. Analysis Policy 81, 1198–1213. doi:10.1016/j.eap.2024.02.006

CrossRef Full Text | Google Scholar

Liu, X., Feng, H., Tian, G., and Zhang, T. (2024). Environmental legal institutions and management earnings forecasts: evidence from the establishment of environmental courts in China. Int. Rev. Econ. and Finance 93, 545–573. doi:10.1016/j.iref.2024.05.004

CrossRef Full Text | Google Scholar

Liu, J., Wang, Z., Duan, Y., Li, X., Zhang, M., Liu, H., et al. (2023). Effects of land use patterns on the interannual variations of carbon sinks of terrestrial ecosystems in China. Ecol. Indic. 146, 109914. doi:10.1016/j.ecolind.2023.109914

CrossRef Full Text | Google Scholar

Liu, X., Cifuentes-Faura, J., Zhao, S., and Wang, L. (2023). Government environmental attention and carbon emissions governance: firm-level evidence from China. Econ. Analysis Policy 80, 121–142. doi:10.1016/j.eap.2023.07.016

CrossRef Full Text | Google Scholar

Luqman, M., Rayner, P. J., and Gurney, K. R. (2023). On the impact of urbanisation on CO2 emissions. NPJ Urban Sustain. 3 (1), 6. doi:10.1038/s42949-023-00084-2

CrossRef Full Text | Google Scholar

Ma, L., Xiang, L., Wang, C., Chen, N., and Wang, W. (2022). Spatiotemporal evolution of urban carbon balance and its response to new-type urbanization: a case of the middle reaches of the yangtze river urban agglomerations, China. J. Clean. Prod. 380, 135122. doi:10.1016/j.jclepro.2022.135122

CrossRef Full Text | Google Scholar

Mauerhofer, V. (2016). Public participation in environmental matters: compendium, challenges and chances globally. Land Use Policy 52, 481–491. doi:10.1016/j.landusepol.2014.12.012

CrossRef Full Text | Google Scholar

Minchun, Z., and Bao, Z. (2012). Specialised environmental courts in China: status quo, challenges and responses. J. Energy and Nat. Resour. Law 30 (4), 361–390. doi:10.1080/02646811.2012.11435303

CrossRef Full Text | Google Scholar

Preston, B. J. (2014). Characteristics of successful environmental courts and tribunals. J. Environ. law 26 (3), 365–393. doi:10.1093/jel/equ019

CrossRef Full Text | Google Scholar

Shan, Y., Huang, Q., Guan, D., and Hubacek, K. (2020). China CO2 emission accounts 2016–2017. Sci. data 7 (1), 54. doi:10.1038/s41597-020-0393-y

PubMed Abstract | CrossRef Full Text | Google Scholar

Shen, Q., Pan, Y., and Feng, Y. (2023). Identifying and assessing the multiple effects of informal environmental regulation on carbon emissions in China. Environ. Res. 237, 116931. doi:10.1016/j.envres.2023.116931

PubMed Abstract | CrossRef Full Text | Google Scholar

Shi, B., Zhu, G., and Li, N. (2024). Does economic growth targets setting lead to carbon emissions? An empirical study from China. J. Environ. Manag. 368, 122084. doi:10.1016/j.jenvman.2024.122084

PubMed Abstract | CrossRef Full Text | Google Scholar

Smith, D. C. (2018). Environmental courts and tribunals: changing environmental and natural resources law around the globe. J. Energy and Nat. Resour. Law 36 (2), 137–140. doi:10.1080/02646811.2018.1446404

CrossRef Full Text | Google Scholar

Walters, R., and Westerhuis, D. S. (2013). Green crime and the role of environmental courts. Crime, law Soc. change 59, 279–290. doi:10.1007/s10611-013-9415-4

CrossRef Full Text | Google Scholar

Wu, J., Lai, A., Li, Z., and Wang, Q. (2024). Investment efficiency of renewable energy enterprises when exposed to air pollution: evidence from China. Int. Rev. Econ. and Finance 96, 103722. doi:10.1016/j.iref.2024.103722

CrossRef Full Text | Google Scholar

Xian, B., Xu, Y., Chen, W., Wang, Y., and Qiu, L. (2024). Co-benefits of policies to reduce air pollution and carbon emissions in China. Environ. Impact Assess. Rev. 104, 107301. doi:10.1016/j.eiar.2023.107301

CrossRef Full Text | Google Scholar

Xinhua (2023). Chinese courts bolster forest resource protection. Available online at: https://english.news.cn/20230814/c311fc567d9d4fd2a0f632649c1288fb/c.html.

Google Scholar

Xuan, D., Ma, X., and Shang, Y. (2020). Can China’s policy of carbon emission trading promote carbon emission reduction? J. Clean. Prod. 270, 122383. doi:10.1016/j.jclepro.2020.122383

CrossRef Full Text | Google Scholar

Ye, X., and Chuai, X. (2022). Carbon sinks/sources’ spatiotemporal evolution in China and its response to built-up land expansion. J. Environ. Manag. 321, 115863. doi:10.1016/j.jenvman.2022.115863

PubMed Abstract | CrossRef Full Text | Google Scholar

Yu, Y., and Pan, Y. (2019). The mystery of the coexistence of China’s rapid economic growth and the lagging service industry structure upgrade—An explanation based on the perspective of local economic growth target constraints. Econ. Res. 54 (3), 150–165. (in Chinese).

Google Scholar

Yuan, H., Zou, L., and Feng, Y. (2023). How to achieve emission reduction without hindering economic growth? The role of judicial quality. Ecol. Econ. 209, 107839. doi:10.1016/j.ecolecon.2023.107839

CrossRef Full Text | Google Scholar

Zhang, K. M., and Wen, Z. G. (2008). Review and challenges of policies of environmental protection and sustainable development in China. J. Environ. Manag. 88 (4), 1249–1261. doi:10.1016/j.jenvman.2007.06.019

PubMed Abstract | CrossRef Full Text | Google Scholar

Zhang, Q., Yu, Z., and Kong, D. (2019). The real effect of legal institutions: environmental courts and firm environmental protection expenditure. J. Environ. Econ. Manag. 98, 102254. doi:10.1016/j.jeem.2019.102254

CrossRef Full Text | Google Scholar

Zhao, Y., Zheng, L., and Zhu, J. (2022). Could environmental courts reduce carbon intensity? Evidence from cities of China. J. Clean. Prod. 377, 134444. doi:10.1016/j.jclepro.2022.134444

CrossRef Full Text | Google Scholar

Zhou, K., Luo, H., and Qu, Z. (2023). What can the environmental rule of law do for environmental innovation? Evidence from environmental tribunals in China. Technol. Forecast. Soc. Change 189, 122377. doi:10.1016/j.techfore.2023.122377

CrossRef Full Text | Google Scholar

Keywords: environmental judicature, environmental courts, urban carbon balance, carbon emissions, carbon sinks

Citation: Long Z, Zhou J and Feng S (2025) The climate mitigation effect of legal institutions: environmental courts and urban carbon balance. Front. Environ. Sci. 13:1622148. doi: 10.3389/fenvs.2025.1622148

Received: 05 May 2025; Accepted: 07 October 2025;
Published: 17 October 2025; Corrected: 10 November 2025.

Edited by:

Chenxi Li, Xi’an University of Architecture and Technology, China

Reviewed by:

Digambar Chavan, RMIT University, Australia
Lai Aolin, Nanjing University of Aeronautics and Astronautics, China
Zhenshuang Wang, Dongbei University of Finance and Economics, China

Copyright © 2025 Long, Zhou and Feng. This is an open-access article distributed under the terms of the Creative Commons Attribution License (CC BY). The use, distribution or reproduction in other forums is permitted, provided the original author(s) and the copyright owner(s) are credited and that the original publication in this journal is cited, in accordance with accepted academic practice. No use, distribution or reproduction is permitted which does not comply with these terms.

*Correspondence: Shutang Feng, c2h1dGFuZ2ZlbmdzeXN1QDE2My5jb20=

Disclaimer: All claims expressed in this article are solely those of the authors and do not necessarily represent those of their affiliated organizations, or those of the publisher, the editors and the reviewers. Any product that may be evaluated in this article or claim that may be made by its manufacturer is not guaranteed or endorsed by the publisher.