Abstract
Background:
Ecotourism as a responsible travel to natural areas is proposed as a strategy for forest conservation by enhancing the livelihoods of local communities. However, engaging in environmentally friendly behaviors during forest visit is a crucial factor in achieving this conservation. This study aimed to examine the determinants of intention and actual environmental behavior among ecotourists during their visits to forests.
Methods:
Utilizing social cognitive theory as the theoretical framework, the data from 409 visitors of recreational forest were analyzed. After confirming the validity and reliability of the data, structural equation modeling was employed for analysis.
Results:
The results indicated that the model could explain 59% of the behavioral intention and 27% of the actual environmentally friendly behaviors of ecotourists during their forest visits. Additionally, social influence and the behaviors of other ecotourists were identified as two significant determinants of individuals’ behavioral intention. Self-efficacy and behavioral intention also emerged as significant factors which shape the actual environmental behaviors of tourists, positively.
Discussion:
The findings suggest that social expectations, learning from fellow tourists, and enhancing individuals’ abilities while addressing barriers to exhibiting environmentally friendly behaviors should be prioritized in promotional planning for ecotourism.
1 Introduction
As global consciousness of environmental challenges continues to rise, ecotourism has gained prominence as a vital and influential segment of the tourism industry (Guerrero-moreno, 2024; Zainal et al., 2024). This growth is largely driven by an increasing desire among travelers to engage with nature in a responsible and sustainable manner (Miller et al., 2023). Ecotourism enables individuals to explore and appreciate natural environments while playing a crucial role in advancing conservation efforts and supporting local communities (Forje et al., 2021; Xu et al., 2024). It provides a unique platform to raise awareness about the importance of preserving biodiversity and maintaining healthy ecosystems, all while fostering a deeper, more meaningful connection between people and the natural world (Chen et al., 2024; Tiwari et al., 2024). Travelers who choose ecotourism contribute to the protection of fragile habitats and endangered species and help empower local populations by providing economic benefits (Alam and Nayak, 2024), educational opportunities, and cultural exchange (Barabadi et al., 2020; Qiao et al., 2024). The forested areas, rich in biodiversity and critical ecosystem services such as carbon sequestration and water purification, become increasingly popular ecotourism destinations (Latifinia et al., 2022; Gezahegn et al., 2024), they face new challenges. The growing number of visitors to sensitive environments underscores a complex dilemma: while ecotourism offers valuable opportunities for environmental education, landscape appreciation, and community economic development, it also introduces risks that could undermine the very ecosystems it aims to protect (Firs et al., 2018; Bakhsh et al., 2023). Therefore, ecotourism has the potential to be a powerful tool for environmental preservation and sustainable development, provided that it is managed carefully to balance tourism and conservation effectively (Miller et al., 2023). The presence of tourists in forest areas, especially when not managed properly, can lead to a range of negative environmental impacts. These include soil erosion, disturbance to wildlife, vegetation damage, and pollution from waste (Latifinia et al., 2022). Unregulated or irresponsible behaviors, such as littering, disturbing wildlife, or venturing off designated paths, can cause irreversible harm to fragile ecosystems. On the other hand, when tourists are informed and motivated to act responsibly, their presence can contribute to conservation efforts, both through direct actions like participating in clean-up activities (Maleknia and ChamCham, 2024a) and indirectly by supporting local economies that prioritize environmental protection (Samal and Dash, 2023).
Given these challenges and opportunities, understanding the environmental behaviors of tourists in forest areas becomes crucial for ensuring the sustainability of ecotourism. Environmental behavior encompasses actions by individuals or groups designed to reduce negative environmental impacts or actively support its restoration. This concept includes a variety of behaviors, such as recycling, conserving energy and water, using sustainable products, and engaging in environmental advocacy (Lange and Dewitte, 2019; Tian and Liu, 2022). The environmental behavior of tourists in forested areas can be influenced by various factors. Several studies have confirmed that demographic characteristics, such as age, education level, gender, or individual and household income, significantly affect environmental behavior during visits to forested areas (Barabadi et al., 2020; Azizipor et al., 2024; Maleknia and ChamCham, 2024b). Additionally, some studies have examined environmental behavior or the willingness to engage in participatory actions for the management of recreational forests using behavioral models. For instance, the theory of planned behavior (Maleknia and ChamCham, 2024a; Maleknia and Salehi, 2024) and the value-belief-norm model (Latifinia et al., 2022) are commonly used to analyze tourists’ environmental behavior in forested areas. The findings from these studies suggest that the variables within these models can effectively explain certain aspects of tourist behavior. However, the models used in this study are not solely capable of accounting for all variations in the intention or behaviors of tourists, as these variables may be influenced by various other behavioral factors.
Research into what drives or hinders responsible behavior among tourists is essential for developing effective strategies to mitigate negative impacts and enhance the positive contributions of ecotourism to forest conservation. This understanding is not only vital for protecting the ecological integrity of these natural areas but also for ensuring that ecotourism remains a viable and sustainable industry that benefits both people and the environment. Given these challenges, there is an urgent need to understand the environmental behaviors of tourists in forest areas. It is essential to identify the factors that motivate or deter tourists from engaging in behaviors that support forest conservation. Social Cognition Theory (SCT) offers a comprehensive framework for exploring these dynamics. Originating from the broader field of social psychology, SCT emphasizes the interplay between individual cognition, social influence, and environmental factors in shaping human behavior (Bandura, 2004). The theory suggests that behaviors are not merely a result of individual preferences but are influenced by a combination of personal beliefs, perceived social norms, and the anticipated consequences of one’s actions (Yazdanpanah et al., 2015). Applying SCT to the study of environmental behaviors in forest tourism allows for a nuanced exploration of how tourists’ actions are shaped by their knowledge, attitudes, and social contexts. Key constructs within SCT, such as self-efficacy, observational learning, and outcome expectations, provide insight into the cognitive processes that underlie decision-making in environmental contexts. This study seeks to delve into the environmental behaviors of tourists in forest areas, guided by the principles of SCT. By examining how tourists’ beliefs about the environment, their perceived responsibilities, and the influence of social norms converge to shape their behaviors, this research aims to uncover the cognitive and social determinants of environmentally responsible tourism. The findings from this study will have significant implications for both the management of forest tourism and the broader field of environmental conservation. By identifying the key drivers of responsible behavior, policymakers, tourism operators, and conservation organizations can develop targeted interventions to promote sustainable tourism in forested areas. These might include educational programs that enhance tourists’ environmental knowledge, social marketing campaigns that shift norms towards more sustainable behaviors, and the design of experiences that increase tourists’ confidence in their ability to make a positive impact. Ultimately, this research will contribute to the growing body of knowledge on how to balance the needs of tourism with the imperative to conserve our planet’s forests, ensuring that these vital ecosystems can be enjoyed by future generations without compromising their integrity.
2 Theoretical framework
2.1 Social cognition theory
Originally developed by Albert Bandura SCT is a psychological framework that explores how individuals acquire and maintain behavior patterns through the interaction of cognitive, environmental, and social factors (Bandura, 2004). The SCT emphasizes the role of observational learning, social experiences, and the cognitive processes that underpin behavior, making it a widely applicable theory in understanding human actions across various contexts, including health, education, and environmental behaviors (Lee and Tseng, 2024; Zhao et al., 2024). The SCT emphasizes that people learn behaviors by observing others, especially those they perceive as role models or authority figures (Savari et al., 2022). This process, known as observational learning or modeling, allows individuals to acquire new behaviors without direct experience. For example, tourists may observe a guide or fellow tourists engaging in environmentally responsible actions. The SCT posits that behavior is the result of a dynamic and reciprocal interaction between personal factors, environmental influences, and behavior itself (Bandura, 2004). This concept of reciprocal determinism suggests that individuals are not merely passive recipients of environmental stimuli but are active participants in shaping their own behaviors and the environment around them (Yazdanpanah et al., 2015). Self-efficacy is a core concept within SCT, referring to an individual’s belief in their ability to perform a specific behavior successfully (Savari et al., 2022). High self-efficacy increases the likelihood of engaging in and persisting with a behavior, even in the face of challenges. In the context of environmental behaviors, tourists with high self-efficacy are more likely to engage in actions such as minimizing their ecological footprint or participating in conservation efforts, as they believe they can make a meaningful impact. Outcome expectations refer to the anticipated consequences of a behavior (Bandura, 2004; Lee and Tseng, 2024). These expectations can be positive or negative and play a significant role in determining whether an individual will engage in a particular action. If tourists believe that their environmentally responsible behaviors, such as reducing waste or conserving forests, will lead to positive outcomes, such as preserving natural beauty or supporting wildlife, they are more likely to perform these actions. Conversely, if they expect no significant impact from their behavior, they may be less motivated to act. Social influence which is defined by encompasses the effects of social norms, peer pressure, and the expectations of others on an individual’s behavior (Savari et al., 2022). Within SCT, social influence is recognized as a powerful determinant of behavior. Tourists are often influenced by the behaviors and attitudes of those around them, including peers, family members, and tour guides. If a social group values and practices environmental responsibility, individuals within that group are more likely to adopt similar behaviors (Maleknia and Salehi, 2024). The advantage of using SCT in exploring ecotourism behaviors in forest areas lies in its holistic approach to understanding the interplay between cognitive processes, social influences, and behavior. Unlike the theory of planned behavior, which primarily focuses on intention and perceived control, or the value-belief-norm theory, which emphasizes values and moral obligations, SCT incorporates elements of observational learning and self-efficacy. This allows for a more nuanced analysis of how ecotourists’ intention and behaviors are shaped by personal beliefs as well as social norms and environmental cues. By focusing on these dynamic interactions, SCT provides valuable insights into promoting sustainable ecotourism practices that are responsive to both individual and community-level factors. The hypotheses of research were developed according to SCT as:
H1: outcome expectations of ecotourists affect their intention to behave environmentally in forests, significantly.
H2: perceived social influence of ecotourists affects their intention to behave environmentally, significantly.
H3: perceived other forest visitors’ behavior by ecotourists affect their intention to behave environmentally, significantly.
H4: self-efficacy of ecotourists influences their intention to behave environmentally, significantly.
H5: intention of ecotourists to conserve forests is a significant determinant of their behavior.
H6: self-efficacy of ecotourists determines their environmental behavior, significantly. The hypotheses of study are summarized in Figure 1.
Figure 1

The hypotheses of study.
3 Materials and methods
3.1 Study area
This study was conducted in the oak forests of western Iran as a case study. The Arghavan Vally forests, a popular tourist destination in Ilam province in western Iran, were selected as the research area. Oak trees, the dominant tree species in these forests, and the natural landscapes make these forests a significant natural tourist attraction. The unique conditions of this region make it an important case for similar forests worldwide, and the findings and methodology used in this research can be applied to other regions. These forests hold significant social and ecological value. The Zagros forests, which supply approximately 40% of the country’s water, play a crucial role in soil conservation and support local livelihoods, making their importance felt on local, national, and even international scales (Khedrizadeh et al., 2017; Khezri et al., 2017). However, the dependence of local communities on these resources, coupled with the degradation caused by this usage, has led to the suggestion of alternative livelihood strategies as a solution to the crises facing these forests (Khosravi et al., 2016; Delpasand et al., 2022). Among the proposed strategies, ecotourism stands out due to its social, economic, and environmental roles. The goal of developing ecotourism in these areas is to generate supplementary income for local communities and reduce their reliance on the forests. However, the presence of tourists can itself be a cause of degradation (Latifinia et al., 2022). Therefore, examining their conservation behavior in this context is essential.
3.2 Sampling method and participants
The required sample size for this study was determined using the table of Krejcie and Morgan (1970), which indicated a necessary sample of 386 participants. However, to ensure greater accuracy in the research, 420 individuals were included in the study. After excluding some participants due to incomplete or flawed data, 409 participants were used in the final analysis. The sampling was conducted randomly among the forest visitors.
3.3 Data collection
Data for this study was collected using a questionnaire designed based on the components of SCT. The first section of the questionnaire included items related to the theory’s components. The outcome expectations component was assessed using 4 statements, while social influence and perceived behavior of others were each evaluated with 4 questions. Self-efficacy was also measured through 4 questions. Both the intention and conservation behavior of tourists were assessed using 4 statements each. To assess the research items, a five-point Likert scale was employed. This scale is a commonly used method for measuring attitudes and perceptions related to the items in the study. The final section of the questionnaire gathered demographic data from forest visitors. To build trust and encourage honest responses, these demographic questions were placed at the end of the questionnaire. Before the data collection phase, the questionnaire was evaluated by a team of experts from various disciplines related to the research topic. This team included individuals with backgrounds in sociology, tourism, forestry, and natural resources. The questionnaire was revised based on the feedback received from these experts, and after final approval by the team, it was employed for data collection. Data were collected during the peak tourism season in March and April 2024. The questionnaires were completed face-to-face at the site. During the data collection process, participants were provided with necessary explanations regarding the study. The purpose of the research, the procedure for completing the questionnaire, and assurances about maintaining the confidentiality of the research data were communicated to all participants. Additionally, individuals were asked to sign a written consent form to participate in the study.
3.4 Data analysis
Data analysis was conducted in two parts. In the first part, the data were examined for validity and reliability. Several relevant indices were utilized for this assessment, including Cronbach’s alpha, composite reliability, and discriminant validity. The acceptable threshold for Cronbach’s alpha was set at 0.7 for each component (Cronbach, 1951). The threshold for composite reliability was established at 0.5 (Hair et al., 2017). Discriminant validity indicated the appropriateness of the questions for measuring the intended constructs (Fornell and Larcker, 1981). This index demonstrates that the questions were well-selected for assessing each component and effectively measured the intended construct. After confirming the validity and reliability of the research instruments, the data were analyzed using structural equation modeling (SEM). This analytical method combines regression analysis with factor analysis to provide a comprehensive understanding of relationships among variables (Chamcham et al., 2024). The research data were analyzed using Smart PLS software.
4 Results
4.1 Demographic characteristics of participants
The socio-economic characteristics of participants are shown in Table 1. The study included a total of 409 participants. Gender distribution was relatively even, with 53% (n = 216) identifying as male and 47% (n = 193) as female. In terms of marital status, 57% (n = 235) of the participants were single, while 43% (n = 174) were married. The age distribution revealed that the predominant age group was 31–40 years, representing 42% (n = 170) of the participants. The next largest group was those aged 41–50 years, making up 29% (n = 120). Participants aged 21–30 years accounted for 13.3% (n = 55), while 8.6% (n = 35) were in the 51–60 years category. Those over 61 years were the smallest group, at 2.2% (n = 9). Regarding educational attainment, the majority of participants had a diploma (38.2%, n = 155), followed by those with school-level education (32%, n = 132). University degree holders comprised 24.2% (n = 99) of the sample, and 5.6% (n = 23) were illiterate. In terms of frequency of nature visits per month, most participants (57.4%, n = 235) reported visiting nature four times a month. Additionally, 23.3% (n = 95) visited once per month, 12% (n = 49) visited eight times a month, and 7.3% (n = 30) visited more than eight times a month (see Table 2).
Table 1
| Constructs | Questions | References |
|---|---|---|
| Outcome expectations | I will Contribute to the preservation of the forest ecosystem by environmental behavior. | Yazdanpanah et al. (2015), Komendantova et al. (2018), Savari et al. (2022), Maleknia and ChamCham (2024a) |
| Environmental behavior results in personal satisfaction. | ||
| My environmental behavior encourages Encouraging other tourists to behave responsibly. | ||
| My environmental behaviors Reduce my impact on the forest | ||
| Social influence | Most people I know would approve of me engaging in environmental behaviors during my forest visits. | |
| I feel a sense of responsibility to protect the forest environment while visiting. | ||
| I think all forests visitors expect me to do environmental behaviors | ||
| Forest managers expect me to do responsible and environmental-friendly behaviors. | ||
| Others’ behavior | I am influenced by the behavior of other tourists when deciding how to act in the forest. | |
| I think other tourists’ behaviors have some lessons for me to learn. | ||
| Other tourists always take care of forests ecosystems. | ||
| Self-efficacy | I can Avoid actions that could harm the forest environment. | |
| I can Participate in activities that promote forest conservation. | ||
| I have knowledge to Make informed decisions about my actions based on environmental impact. | ||
| I have essential skills to behave environmentally during my visit of forests. | ||
| Intention | I want to follow all environmental guidelines provided by the park or forest management. | |
| I will participate in organized conservation activities. | ||
| I want to support local communities that practice sustainable forest management. | ||
| I intend to do environmental behaviors in my visit of forests | ||
| Behavior | I always Take care of forest environment during my visit. | |
| I guide other tourists to do environmental behaviors. | ||
| I consider forest environmental during my visits. | ||
| I always try to reduce my impacts on forests ecosystems. |
Questions of research.
Table 2
| Properties | Categories | Frequency | Percentage |
|---|---|---|---|
| Gender | Male | 216 | 53 |
| Female | 193 | 47 | |
| Marital status | Single | 235 | 57 |
| Married | 174 | 43 | |
| Age | <20 | 20 | 4.9 |
| 21–30 | 55 | 13.3 | |
| 31–40 | 170 | 42 | |
| 41–50 | 120 | 29 | |
| 51–60 | 35 | 8.6 | |
| >61 | 9 | 2.2 | |
| Educational level | Illiterate | 23 | 5.6 |
| School | 132 | 32 | |
| Diploma | 155 | 38.2 | |
| University degrees | 99 | 24.2 | |
| Nature visit monthly | 1 | 95 | 23.3 |
| 4 | 235 | 57.4 | |
| 8 | 49 | 12 | |
| >8 | 30 | 7.3 |
Socio-economic characteristics of participants.
4.2 Validity and reliability
To assess the robustness of the measurement model, we evaluated the reliability and validity of each construct using Cronbach’s alpha, composite reliability, and average variance extracted (AVE) (Table 3). Outcome expectations exhibited a Cronbach’s alpha of 0.768 and a composite reliability of 0.852, with an AVE of 0.593. Other tourists’ behavior showed a Cronbach’s alpha of 0.724 and a composite reliability of 0.845, with an AVE of 0.646. Social influence demonstrated a Cronbach’s alpha of 0.755 and a composite reliability of 0.845, with an AVE of 0.579. Self-efficacy had a Cronbach’s alpha of 0.791 and a composite reliability of 0.866, with an AVE of 0.619. Intention recorded a Cronbach’s alpha of 0.79 and a composite reliability of 0.864, with an AVE of 0.613. Behavior showed a Cronbach’s alpha of 0.725 and a composite reliability of 0.83, with an AVE of 0.553. These results meet the acceptable criteria, demonstrating reliable constructs and adequate convergent validity (Cronbach, 1951; Hair et al., 2017). The constructs in this study exhibit satisfactory reliability and validity, affirming the overall robustness of the measurement model.
Table 3
| Constructs | Cronbach’s alpha | Composite reliability | Average Variance extracted |
|---|---|---|---|
| Behavior | 0.725 | 0.83 | 0.553 |
| Intention | 0.79 | 0.864 | 0.613 |
| Other behavior | 0.724 | 0.845 | 0.646 |
| Outcome expectations | 0.768 | 0.852 | 0.593 |
| Self-efficacy | 0.791 | 0.866 | 0.619 |
| Social influence | 0.755 | 0.845 | 0.579 |
The validity and reliability results.
Discriminant validity was assessed by comparing the square root of the AVE for each construct with the correlations between constructs (Table 4). The square root of the AVE should be greater than the correlations between the construct and any other construct to confirm discriminant validity. Behavior had square root of the AVE of 0.743, indicating that it is distinct from other constructs. The correlations between behavior and other constructs intention (0.417), other tourists’ behavior (0.421), outcome expectations (0.358), self-efficacy (0.489), and social influence (0.456)—are lower than the square root of the AVE, demonstrating that behavior maintains good discriminant validity. Intention showed square root of the AVE of 0.783. The correlations between intention and other constructs—other tourists’ behavior (0.638), outcome expectations (0.49), self-efficacy (0.529), and social influence (0.737) are lower than the square root of the AVE, confirming adequate discriminant validity for intention. Other tourists’ behavior exhibited square root of the AVE of 0.804. The correlations with other constructs outcome expectations (0.462), self-efficacy (0.56), and social influence (0.65) are below the square root of the AVE, indicating that other tourists’ behavior is distinct from the other constructs. Outcome expectations had square root of the AVE of 0.77. The correlations with other constructs self-efficacy (0.586) and social influence (0.564) are less than the square root of the AVE, supporting the discriminant validity of this construct. Self-efficacy recorded square root of the AVE of 0.786. The correlations with other constructs—social influence (0.564) are below the AVE, showing that self-efficacy maintains discriminant validity. Social influence had square root of the AVE of 0.761. The correlation with self-efficacy (0.564) is lower than the square root of the AVE, confirming that social influence is sufficiently distinct from other constructs. The discriminant validity analysis indicates that each construct is sufficiently distinct from the others, as evidenced by the lower correlations relative to the square root of the AVE (Fornell and Larcker, 1981).
Table 4
| Constructs | Behavior | Intention | Other tourists’ behavior | Outcome expectations | Self-efficacy | Social influence |
|---|---|---|---|---|---|---|
| Behavior | 0.743 | |||||
| Intention | 0.417 | 0.783 | ||||
| Other behavior | 0.421 | 0.638 | 0.804 | |||
| Outcome expectations | 0.358 | 0.49 | 0.462 | 0.77 | ||
| Self-efficacy | 0.489 | 0.529 | 0.56 | 0.586 | 0.786 | |
| Social influence | 0.456 | 0.737 | 0.65 | 0.564 | 0.564 | 0.761 |
Discriminant validity result.
4.3 The path analysis and hypotheses test
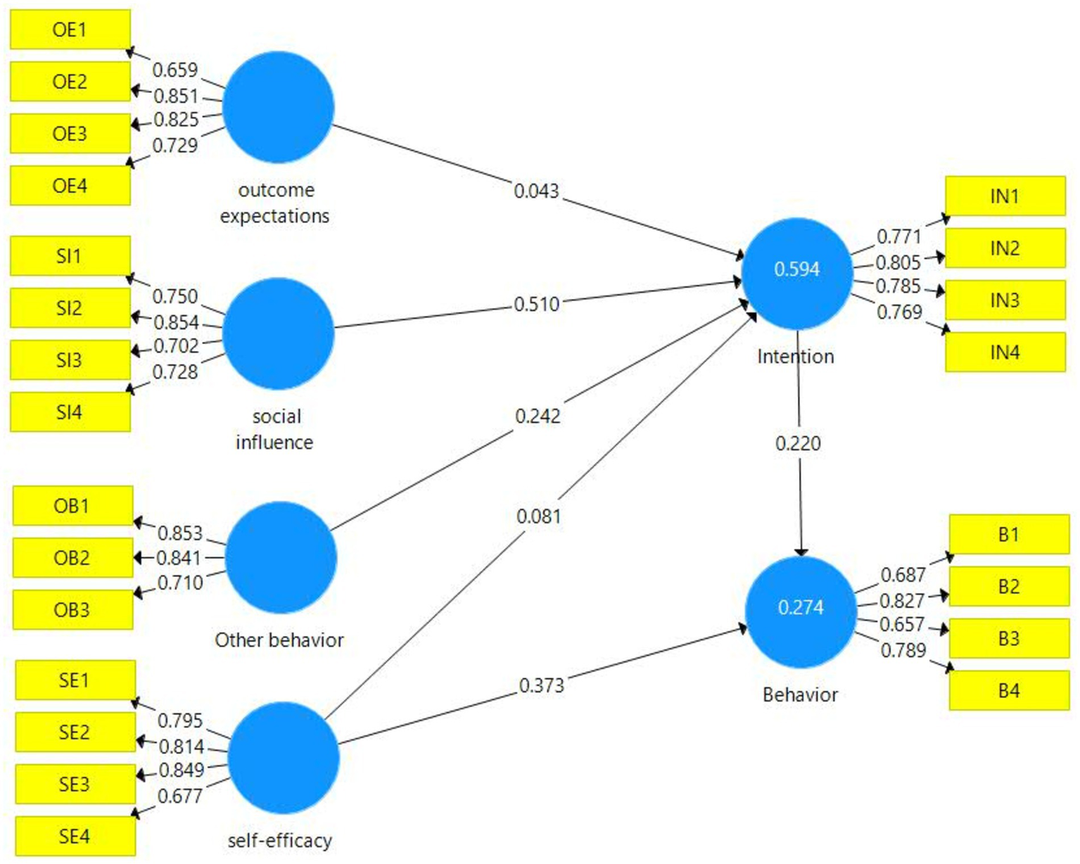
The results of the path analysis are presented in Figure 2. These findings indicate that the social theory variables can explain 59% of tourists’ behavioral intention to engage in environmentally friendly behaviors in forested areas. Additionally, the model accounts for 27% of the actual environmental behaviors exhibited by tourists in these regions. The results further demonstrate that while all intention of tourists to engage in environmentally friendly behaviors in these areas are noted, they do not necessarily translate into actual behavior.
Figure 2

The path analysis of study with path coefficients.
The path analysis with t-values is illustrated in Figure 3, and the results of the hypothesis tests are presented in Table 5. The subsequent sections will detail the effects of the various variables and assess their significance individually. The outcome expectations exhibited a weak direct effect on intention (β = 0.043), suggesting minimal impact on shaping individuals’ intention. The hypothesis regarding outcome expectations (H1) and intention was not supported (t-value: 0.845, p-value: 0.399). In contrast, social influence (H2) demonstrated a strong positive influence on intention (β = 0.510), (t-value: 10.986, p-value: 0.000) highlighting its crucial role in shaping ecotourists’ intention. Other ecotourists’ behavior had a moderate positive significant effect on intention (H3) (β = 0.242), (t-value: 5.302, p-value: 0.000), indicating that observing the behavior of other tourists contributes to shaping one’s intention. Self-efficacy showed a significant positive effect on intention (H4) (β = 0.594), (t-value: 1.883, p-value: 0.060) and also had a substantial impact on behavior (H6) (β = 0.373), (t-value: 6.034, p-value: 0.000), reinforcing the importance of confidence in one’s abilities. Intention positively influenced behavior (H5) (β = 0.220), (t-value: 3.866, p-value: 0.000), indicating that individuals with stronger intention are more likely to engage in the desired behavior.
Figure 3

The path analysis with t-values.
Table 5
| Hypotheses | t-value | p-value | Result | |
|---|---|---|---|---|
| H1 | Outcome expectations affect intention | 0.845 | 0.399 | Rejected |
| H2 | Social influence effects on intention | 10.986 | 0.000 | Confirmed |
| H3 | Others’ behavior influence on intention | 5.302 | 0.000 | Confirmed |
| H4 | Self-efficacy influences on intention | 1.883 | 0.060 | Rejected |
| H5 | Intention influence on behavior | 3.866 | 0.000 | Confirmed |
| H6 | Self-efficacy influences on behavior | 6.034 | 0.000 | Confirmed |
The results hypotheses test.
5 Discussion
This study aimed to investigate the intention and environmental behavior of ecotourists in forested areas using SCT. The results indicated that the model employed could explain 59% of ecotourists’ intention to engage in environmentally friendly behaviors. Other studies have similarly shown that this model is effective in elucidating individuals’ behavioral intention (Komendantova et al., 2018; Savari et al., 2022). However, despite the relatively high explanatory power regarding behavioral intention, the model accounted for only about 27% of the actual behavior of individuals. Findings from other research have also indicated that individuals’ behavioral intention may not always translate into environmental behaviors (Maleknia and ChamCham, 2024a; Maleknia et al., 2024). Various factors, such as the presence of necessary conditions or some barriers to action, can influence the conversion of intention into actual environmental behavior. Therefore, it is essential for future studies to examine the barriers to the expression of environmental behaviors among tourists in forested areas. Identifying these obstacles or factors affecting the manifestation of environmental behaviors can enhance the likelihood of such behaviors being adopted by tourists.
The hypothesis testing rejected the first hypothesis of the study. According to the findings, outcome expectations did not have a significant impact on tourists’ intention to engage in environmentally friendly behaviors during their visits to forests. SCT posits that this factor is an important determinant of behavior (Bandura, 2004), and its positive influence on individuals’ intention has been confirmed in various studies (Savari et al., 2022; Zhao et al., 2024). In this research, however, the variable demonstrated a positive but non-significant effect. This issue may be attributed to individuals’ uncertainty regarding the outcomes of their environmental behaviors. Specifically, individuals may lack confidence in the results of their environmentally friendly actions. Research has shown that assurance of personal efficacy can be crucial for protective behaviors in forests (Khedrizadeh et al., 2017; Maleknia and ChamCham, 2024b). Therefore, it can be argued that providing education and promotional programs to familiarize individuals with the impact of their actions on forests during recreation can enhance their awareness of the outcomes of their behaviors. Furthermore, it is essential to assure individuals that their environmentally friendly actions are recognized by planners in collaborative forest conservation programs, thereby strengthening this factor among tourists. The hypothesis testing confirmed the impact of social influence on tourists’ intention to engage in environmentally friendly behaviors (H3) during their visits to recreational forests. Accordingly, social expectations can positively and significantly influence individuals, leading to environmentally friendly actions (Juma-Michilena et al., 2024; Tan et al., 2024). The effect of social expectations and the influence of others and groups on individuals’ behavioral intention to undertake environmental actions have been established in various studies (Savari and Gharechaee, 2020; Maleknia and ChamCham, 2024a). Social expectations or the influence of society on individuals is also a determinant of intention in other behavioral models, such as the theory of planned behavior (Opdenbosch and Hansson, 2023; Juma-Michilena et al., 2024). Therefore, it can be asserted that individuals are likely to develop intention to engage in behaviors, such as environmentally friendly actions during forest visits, under the influence of societal expectations. Promoting environmental actions through influential individuals in the community or via media can enhance individuals’ behavioral intention to manifest these actions. The fourth hypothesis of the study confirmed the effect of other people’s behaviors on tourists’ intention to engage in environmentally friendly actions. This influence has been validated in various fields, such as water conservation (Yazdanpanah et al., 2015), soil protection (Savari et al., 2022), and health issues (Zhao et al., 2024). This finding underscores the significant impact that the behaviors of others can have on individuals’ intention. Specifically, forest visitors learn from observing the environmentally friendly actions of fellow visitors. Learning as a component of SCT illustrates how one individual’s behavior can influence the intention of others (Bandura, 2004). Thus, it can be argued that educating tourists about environmentally friendly behaviors serves a dual purpose: it not only increases the likelihood of individuals engaging in such behaviors but also establishes these actions as a behavioral model for other tourists. This highlights the importance of promoting environmental behavior education among tourists. The two key determinants of tourists’ intention to adopt environmentally friendly behaviors were social factors, including social influence and the behaviors of other tourists. This conclusion clearly emphasizes the necessity of widespread education and increased community awareness regarding environmental behaviors in tourism.
Two hypotheses of the study focused on the determinants of actual environmental behavior among tourists during forest visits. The fifth hypothesis confirmed the impact of behavioral intention on the actual behaviors of ecotourists, while the sixth hypothesis demonstrated a positive and significant effect of self-efficacy on the actual environmental behaviors of visitors. Both variables were identified as determinants of actual behavior; however, self-efficacy had a stronger influence on actual behavior. Behavioral intention was established as a primary determinant of actual behavior (Lam, 1999), a finding supported by various studies (Komendantova et al., 2018; Maleknia and Salehi, 2024). Although behavioral intention serves as a foundational factor for individual behavior, this result indicates that a person’s ability to perform an action, such as engaging in environmentally friendly behaviors during forest visits, is crucial for its manifestation (Ding et al., 2023). The discrepancy between the explanatory power of behavioral intention and actual behavior can be attributed to this aspect. Therefore, empowering ecotourists to engage in environmentally friendly actions is essential for promoting such behaviors. Educating them about environmental practices, along with providing facilities and resources to support these actions, are necessary conditions for achieving this goal.
This study represents a novel investigation into the determinants of environmentally friendly behavior among ecotourists in forested areas. However, like any research, it has certain limitations. First, when generalizing the results to other regions, it is important to consider the geographical differences and social contexts in which the study was conducted. Second, due to the nature of the research and the responses provided by visitors, there is a possibility that they may have exaggerated their answers to present themselves as environmentally conscious individuals. Consequently, conducting studies based on the observation of actual behaviors could be a viable approach to overcome this limitation. Additionally, this study was conducted in a specific forested area. Therefore, caution should be exercised when generalizing the results to other natural resources. It is recommended that future research be carried out in other natural attractions, such as grasslands or mountainous regions, to gain a deeper understanding of the determinants of environmentally friendly behavior among ecotourists.
6 Policy and empirical implications
The results of this study offer insights for policy-making and suggestions for future research. Based on the findings, social influences and learning through the behaviors of other tourists were identified as two primary determinants of individuals’ environmentally friendly behaviors. Therefore, it is recommended that educational initiatives aimed at promoting environmentally friendly behaviors among ecotourists in forested areas be strengthened. Such education not only impacts individuals’ behavioral intention but also influences the environmental behaviors of other visitors. It is suggested that educational programs be developed to leverage this dual effect on both individuals and their peers in enhancing behavioral intention. It is recommended that future studies examine the impact of training and promotional programs on the behavioral intention and actions of tourists. Given that only a small portion of individuals’ behavioral intention translated into actual environmentally friendly behaviors, future studies should investigate the reasons and barriers that inhibit this transformation. Additionally, self-efficacy was identified as the most significant determinant of actual environmental behavior. It is recommended that future research explore the factors influencing self-efficacy, and that this finding be incorporated into promotional programs. Such programs should aim to enhance individuals’ capacities to engage in environmentally friendly behaviors, ensuring that necessary support is provided to facilitate these actions. Investigating the factors influencing environmental intention and behaviors of ecotourists in various forest ecosystems could provide valuable insights. Comparative studies could assess how contextual factors, such as biodiversity, cultural significance, and local community engagement, affect the application of social cognitive theory in different ecological settings.
7 Conclusion
This study aimed to identify the determinants of environmentally friendly behavior among ecotourists in forested areas, utilizing social cognitive theory as its theoretical foundation. The results indicated that the model could explain 59% of the behavioral intention and 27% of the actual behaviors of tourists in these forested regions regarding environmentally friendly actions. The two variables, social influence and the behavior of other tourists, played a significant role in shaping individuals’ behavioral intention. Additionally, self-efficacy and behavioral intention emerged as the primary determinants of actual behavior. The findings underscore the important roles of social effects and the behaviors of fellow tourists in the formation of behavioral intention, as well as the empowerment of individuals to engage in actual behaviors.
Statements
Data availability statement
The raw data supporting the conclusions of this article will be made available by the authors, without undue reservation.
Ethics statement
Written informed consent was obtained from the individual(s) for the publication of any potentially identifiable images or data included in this article.
Author contributions
SE: Conceptualization, Methodology, Writing – original draft, Writing – review & editing. RM: Conceptualization, Data curation, Formal analysis, Methodology, Writing – original draft, Writing – review & editing. AH: Formal analysis, Writing – review & editing.
Funding
The author(s) declare that financial support was received for the research, authorship, and/or publication of this article. This study was supported by the initial Funding for Research and Development from Huanggang Normal University, China (No. 2042023017).
Acknowledgments
The authors of the manuscript express their gratitude to all those who contributed to this work. We extend our thanks to the experts who assisted in the preparation, review, and revision of the questionnaire. Additionally, we would like to thank Maryam Maleknia and Ali Hatamnia for their assistance in data collection.
Conflict of interest
The authors declare that the research was conducted in the absence of any commercial or financial relationships that could be construed as a potential conflict of interest.
Publisher’s note
All claims expressed in this article are solely those of the authors and do not necessarily represent those of their affiliated organizations, or those of the publisher, the editors and the reviewers. Any product that may be evaluated in this article, or claim that may be made by its manufacturer, is not guaranteed or endorsed by the publisher.
References
1
Alam R. Nayak D. (2024). Developing local support for wildlife conservation through community-based ecotourism: a study of Jim Corbett Tiger Reserve, India. Tour. Plan. Dev.1–25, 1–25. doi: 10.1080/21568316.2024.2347227
2
Azizipor Z. Maleknia R. Rahimian M. (2024). Analysis of willingness to participate in Forest management: investigating socio-economic factors and barrier in Khorram Abad’s urban forests. J. Wood For. Sci. Technol.30, 74–91. doi: 10.22069/JWFST.2024.21945.2047
3
Bakhsh Q. Syed B. Shah N. Iqbal N. Sheeraz M. Asadullah M. (2023). Impact of tourism development upon environmental sustainability: a suggested framework for sustainable ecotourism. Environ. Sci. Pollut. Res. Int.30, 5917–5930. doi: 10.1007/s11356-022-22496-w
4
Bandura A. (2004). Health promotion by social cognitive means. Heal. Educ. Behav.31, 143–164. doi: 10.1177/1090198104263660
5
Barabadi S. M. Maleknia R. Shayan H. Gracicutea F. A. (2020). Do the demographic factors can predict pro-environmental behavior of ecotourists?J. Nat. Environ.73, 369–382. doi: 10.22059/jne.2020.294429.1872
6
Chamcham J. Pakravan-Charvadeh M. R. Maleknia R. Flora C. (2024). Media literacy and its role in promoting sustainable food consumption practices. Sci. Rep.14:18831. doi: 10.1038/s41598-024-69627-6
7
Chen K. Ping Y. Pan X. Ye M. Wang Y. (2024). Does ecotourism in nature reserves have an impact on farmers’ income? Counterfactual estimates based on propensity score matching. Agriculture14:576. doi: 10.3390/agriculture14040576
8
Cronbach L. J. (1951). Coefficient alpha and the internal structure of tests. Psychometrika16, 297–334. doi: 10.1007/BF02310555
9
Delpasand S. Maleknia R. Naghavi H. (2022). REDD+: the opportunity for sustainable management in Zagros forests. J. Sustain. For.42, 1004–1019. doi: 10.1080/10549811.2022.2130359
10
Ding J. Chen X. Lu P. Yang Z. Li X. Du Y. (2023). DialogueINAB: an interaction neural network based on attitudes and behaviors of interlocutors for dialogue emotion recognition. J. Supercomput.79, 20481–20514. doi: 10.1007/s11227-023-05439-1
11
Firs T. D. Jodi N. Firs S. T. D. Td N. Brandt S. Surname T. D. et al . (2018). A global systematic review of empirical evidence of ecotourism impacts on forests in biodiversity hotspots percentage of GDP from tourism study site. Curr. Opin. Environ. Sustain.32, 112–118. doi: 10.1016/j.cosust.2018.04.004
12
Forje G. W. Tchamba M. N. Eno-nku M. (2021). Determinants of ecotourism development in and around protected areas: the case of campo Ma’ an National Park in Cameroon. Sci. African11:e00663. doi: 10.1016/j.sciaf.2020.e00663
13
Fornell C. Larcker D. F. (1981). Evaluating structural equation models with unobservable variables and measurement error. J. Mark. Res.18, 39–50. doi: 10.1177/002224378101800104
14
Gezahegn B. Girma Z. Debele M. (2024). Local community attitude towards forest‐based ecotourism development in Arbegona and Nensebo Woredas, southern Ethiopia. Int. J. For. Res.2024:4617793. doi: 10.1155/2024/4617793
15
Guerrero-moreno M. A. (2024). Approaches, trends, and gaps in community-based ecotourism research: a bibliometric analysis of publications between 2002 and 2022. Sustainability16:2639. doi: 10.3390/su16072639
16
Hair J. F. Hault G. T. M. Ringle C. M. Sardtedt M. Thiele K. O. (2017). Mirror, mirror on the wall: a comparative evaluation of composite-based structural equation modeling methods. J. Acad. Mark. Sci45, 616–632. doi: 10.1007/s11747-017-0517-x
17
Juma-Michilena I.-J. Ruiz-Molina M.-E. Gil-Saura I. Belda-Miquel S. (2024). Pro-environmental behaviours of generation Z: a cross-cultural approach. Int. Rev. Public Nonprofit Mark.21, 1–29. doi: 10.1007/s12208-024-00395-9
18
Khedrizadeh M. Maleknia R. Adeli K. Henareh J. (2017). Survey of barriers and potential field to involve local people in the forest management process (case study: local communities in Nameshir, Baneh). J. Wood For. Sci. Technol.24, 35–48. doi: 10.22069/jwfst.2017.12024.1634
19
Khezri E. Maleknia R. Zeinivand H. Badehin Z. (2017). Mapping natural resources vulnerability to droughts using multi-criteria decision making and GIS (case study: Kashkan Basin Lorestan Province, Iran). J. Rangel. Sci.7, 1–3.
20
Khosravi S. Maleknia R. Khedrizadeh M. (2016). Understanding the contribution of non-timber forest products to the livelihoods of Forest dwellers in the northern Zagros in Iran. Small-scale For.16, 235–248. doi: 10.1007/s11842-016-9353-y
21
Komendantova N. Yazdanpanah M. Shafiei R. (2018). Studying young people’ views on deployment of renewable energy sources in Iran through the lenses of social cognitive theory. AIMS Energy6, 216–228. doi: 10.3934/energy.2018.2.216
22
Krejcie R. V. Morgan D. W. (1970). Determining sample size for research activities. Educ. Psychol. Meas.30, 607–610. doi: 10.1177/001316447003000308
23
Lam S. (1999). Predicting intentions to conserve water from the theory of planned behavior, perceived moral obligation, and perceived water right. J. Appl. Soc. Psychol.29, 1058–1071. doi: 10.1111/j.1559-1816.1999.tb00140.x
24
Lange F. Dewitte S. (2019). Measuring pro-environmental behavior: review and recommendations. J. Environ. Psychol.63, 92–100. doi: 10.1016/j.jenvp.2019.04.009
25
Latifinia A. Maleknia R. Rahimian M. (2022). The use of value-belief-norm model to investigate conservation behavior based on the participation of the ecotourism host community in Zagros forests (case study: Ghaleh-Gol forest, Lorestan). J. Wood For. Sci. Technol. Print29, 73–91. doi: 10.22069/jwfst.2022.20579.1982
26
Lee K. Tseng Y. (2024). The international journal of management education driving the dual learning process of management knowledge: a social cognitive theory perspective. Int. J. Manag. Educ.22:100940. doi: 10.1016/j.ijme.2024.100940
27
Maleknia R. ChamCham J. (2024a). Participatory intention and behavior towards riparian peri-urban forests management; an extended theory of planned behavior application. Front. Psychol.15:13723545. doi: 10.3389/fpsyg.2024.1372354
28
Maleknia R. ChamCham J. (2024b). Socio-economic factors and mountaineers’ conservation willingness: a riparian Peri-urban Forest study. Iran. J. For., 1–16. doi: 10.22034/ijf.2024.429800.1957
29
Maleknia R. Heindorf C. Rahimian M. Saadatmanesh R. (2024). Do generational differences determine the conservation intention and behavior towards sacred trees?Trees For. People16:100591. doi: 10.1016/J.TFP.2024.100591
30
Maleknia R. Salehi T. (2024). Exploring the drivers behind women’s intentions towards climate change mitigation through urban Forest conservation. Urban For. Urban Green.97:128395. doi: 10.1016/J.UFUG.2024.128395
31
Miller A. B. Cox C. Morse W. C. (2023). Ecotourism, wildlife conservation, and agriculture in Costa Rica through a social-ecological systems lens. Front. Sustain. Tour.2:1179887. doi: 10.3389/frsut.2023.1179887
32
Opdenbosch H. Hansson H. (2023). Farmers’ willingness to adopt silvopastoral systems: investigating cattle producers’ compensation claims and attitudes using a contingent valuation approach. Agrofor. Syst.97, 133–149. doi: 10.1007/s10457-022-00793-0
33
Qiao G. Hou S. Huang X. Jia Q. (2024). Inclusive tourism: applying critical approach to a web of science bibliometric review. Tour. Rev. doi: 10.1108/TR-04-2024-0332
34
Samal R. Dash M. (2023). Ecotourism, biodiversity conservation and livelihoods: understanding the convergence and divergence. Int. J. Geoheritage Park.11, 1–20. doi: 10.1016/j.ijgeop.2022.11.001
35
Savari M. Gharechaee H. (2020). Application of the extended theory of planned behavior to predict Iranian farmers’ intention for safe use of chemical fertilizers. J. Clean. Prod.263:121512. doi: 10.1016/j.jclepro.2020.121512
36
Savari M. Yazdanpanah M. Rouzaneh D. (2022). Factors affecting the implementation of soil conservation practices among Iranian farmers. Sci. Rep.12, 8396–8313. doi: 10.1038/s41598-022-12541-6
37
Tan Y. Ge J. Gao W. Ying X. Wang S. Zhao X. (2024). Residents’ willingness to engage in carbon generalized system of preferences – a personality insight study based on the extended theory of planned behavior. J. Environ. Manag.361:121224. doi: 10.1016/j.jenvman.2024.121224
38
Tian H. Liu X. (2022). Pro-environmental behavior research: theoretical progress and future directions. Int. J. Environ. Res. Public Health19:6721. doi: 10.3390/ijerph19116721
39
Tiwari S. Phuoc T. Nguyen L. (2024). Towards social equity and sustainable economic prosperity through ecotourism: a case of caste diversified community along Annapurna sanctuary trail (AST), Nepal. World Dev. Perspect.34:100592. doi: 10.1016/j.wdp.2024.100592
40
Xu A. Jin L. Yang J. (2024). Balancing tourism growth, Fintech, natural resources, and environmental sustainability: findings from top tourist destinations using MMQR approach. Resour. Policy89:104670. doi: 10.1016/j.resourpol.2024.104670
41
Yazdanpanah M. Feyzabad F. R. Forouzani M. Mohammadzadeh S. Burton R. J. F. (2015). Predicting farmers’ water conservation goals and behavior in Iran: a test of social cognitive theory. Land Use Policy47, 401–407. doi: 10.1016/j.landusepol.2015.04.022
42
Zainal S. Yunanda R. Ilham I. (2024). Actualizing local knowledge for sustainable ecotourism development in a protected forest area: insights from the Gayonese in Aceh Tengah, Indonesia development in a protected forest area: insights from the Gayonese. Cogent Soc. Sci.10:2302212. doi: 10.1080/23311886.2024.2302212
43
Zhao J. Wang Y. Xiao B. Ye F. Chen J. Huang Y. et al . (2024). Behaviors and influencing factors of Chinese oncology nurses towards hospice care: a cross-sectional study based on social cognitive theory in 2022. BMC Palliat. Care23, 53–12. doi: 10.1186/s12904-024-01385-8
Summary
Keywords
self-efficacy, forest-based ecotourism, forest conservation, pro-environmental behavior, ecotourism
Citation
Erfanian S, Maleknia R and Halalisan AF (2024) Application of social cognitive theory to determine shaping factors of environmental intention and behaviors of ecotourist in forest areas. Front. For. Glob. Change 7:1489170. doi: 10.3389/ffgc.2024.1489170
Received
31 August 2024
Accepted
07 October 2024
Published
21 October 2024
Volume
7 - 2024
Edited by
Mohammad Imam Hasan Reza, Centre for Environment and Sustainability, Presidency Education, Bangladesh
Reviewed by
Moslem Savari, Khuzestan University of Agricultural Sciences and Natural Resources, Iran
Kiomars Sefidi, University of Mohaghegh Ardabili, Iran
Updates
Copyright
© 2024 Erfanian, Maleknia and Halalisan.
This is an open-access article distributed under the terms of the Creative Commons Attribution License (CC BY). The use, distribution or reproduction in other forums is permitted, provided the original author(s) and the copyright owner(s) are credited and that the original publication in this journal is cited, in accordance with accepted academic practice. No use, distribution or reproduction is permitted which does not comply with these terms.
*Correspondence: Rahim Maleknia, maleknia.r@lu.ac.ir
Disclaimer
All claims expressed in this article are solely those of the authors and do not necessarily represent those of their affiliated organizations, or those of the publisher, the editors and the reviewers. Any product that may be evaluated in this article or claim that may be made by its manufacturer is not guaranteed or endorsed by the publisher.