ORIGINAL RESEARCH article
Front. Nutr.
Sec. Nutritional Immunology
This article is part of the Research TopicHealth Effects of Natural Compounds from PlantsView all 20 articles
Shikimic Acid Attenuates Oxidative Stress-Induced Senescence in 3D4/21 Cells by Modulating PARP1 Activity and DNA Damage Response
Provisionally accepted- South China Agricultural University, Guangzhou, China
Select one of your emails
You have multiple emails registered with Frontiers:
Notify me on publication
Please enter your email address:
If you already have an account, please login
You don't have a Frontiers account ? You can register here
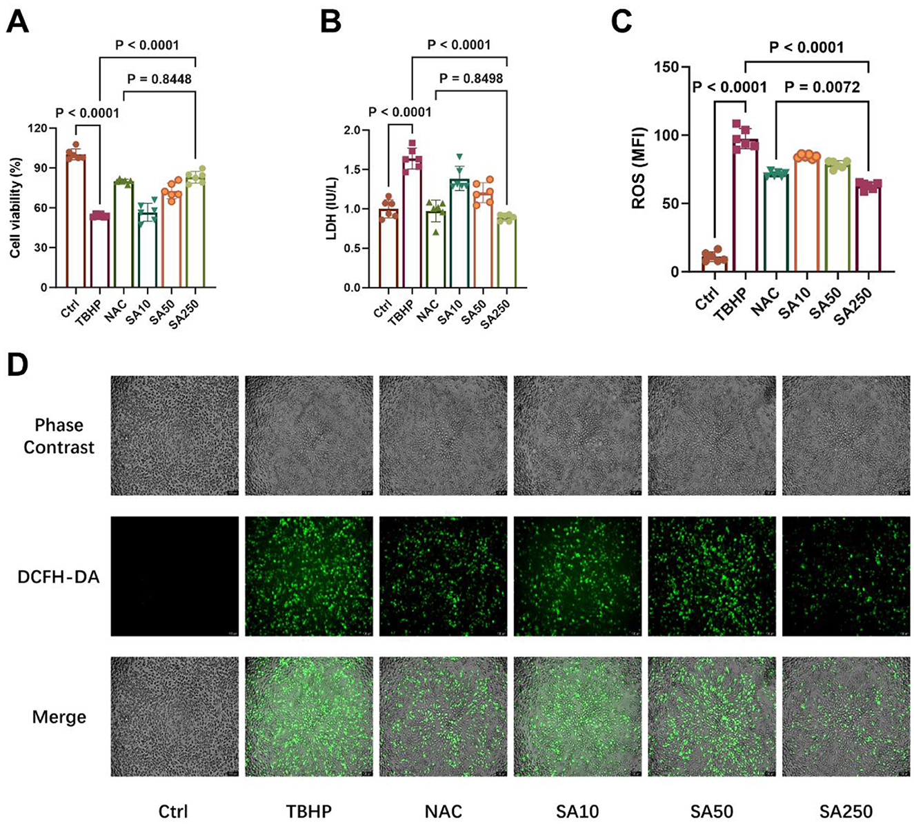
Abstract Background: Alveolar macrophage (AM) dysfunction driven by oxidative stress contributes significantly to human chronic lung diseases like COPD and IPF. This oxidative stress often leads to DNA damage and cellular senescence, perpetuating inflammation. Shikimic acid (SA), a natural compound with antioxidant potential, requires investigation for its specific protective mechanisms in AMs, particularly regarding DNA repair and senescence modulation, to evaluate its therapeutic relevance. Methods: Porcine AMs (3D4/21 cells) were pretreated with SA and the positive control N-Acetyl-L-cysteine, respectively, before oxidative challenge with tert-butylhydroperoxide (TBHP). We assessed cell viability (CCK-8), cytotoxicity (LDH), oxidative stress and inflammation markers (ROS, NO, iNOS, COX-2). Transcriptomics identified global gene/pathway changes. Western blotting validated key DNA damage response (DDR) proteins (XRCC1 and PARP1) and poly (ADP-ribose) (PAR) levels (indicative of PARP1 activity). Senescence was determined via senescence-associated β-galactosidase (SA-β -gal) staining and ELISA for senescence-associated secretory phenotype (SASP) factors (TNF-α, IL-1β, IL-6, IL-8). Results: SA pretreatment significantly enhanced cell viability, decreased LDH release (P < 0.05), and markedly reduced intracellular ROS and NO levels (P < 0.05) compared to TBHP-stressed controls. Pro-inflammatory iNOS and COX-2 expression was also significantly lowered by SA (P < 0.05). Transcriptomics revealed significant alterations in gene expression, highlighting enrichment in DNA repair and senescence pathways. Mechanistically, SA significantly counteracted the TBHP-induced upregulation of XRCC1 and PARP1 protein levels, and PAR levels (P < 0.05), suggesting normalization of the DDR. Furthermore, SA substantially decreased the percentage of senescent (SA-β -gal positive) cells (P < 0.05) and suppressed the secretion of multiple SASP factors (P < 0.05). Conclusion: SA effectively restores homeostasis in oxidatively injured 3D4/21 cells by concurrently mitigating oxidative stress and inflammation, modulating the DDR, particularly PARP1 activation and associated factors, and attenuating cellular senescence. This positions SA as a promising candidate for further investigation as a therapeutic agent for human lung diseases characterized by macrophage dysfunction and oxidative pathology.
Keywords: Shikimic Acid, Oxidative Stress, 3D4/21 cells, cellularsenescence, Inflammation, Transcriptomics
Received: 18 Apr 2025; Accepted: 11 Nov 2025.
Copyright: © 2025 Mo, Wu, Wu, Zhang, Yang, Li and Huang. This is an open-access article distributed under the terms of the Creative Commons Attribution License (CC BY). The use, distribution or reproduction in other forums is permitted, provided the original author(s) or licensor are credited and that the original publication in this journal is cited, in accordance with accepted academic practice. No use, distribution or reproduction is permitted which does not comply with these terms.
* Correspondence:
Li Li, lili007@scau.edu.cn
Xianhui Huang, xhhuang@scau.edu.cn
Disclaimer: All claims expressed in this article are solely those of the authors and do not necessarily represent those of their affiliated organizations, or those of the publisher, the editors and the reviewers. Any product that may be evaluated in this article or claim that may be made by its manufacturer is not guaranteed or endorsed by the publisher.
