ORIGINAL RESEARCH article
Front. Nutr.
Sec. Nutritional Epidemiology
This article is part of the Research TopicThe role of Lipids in Relation to Preventing Inflammation and Chronic DiseasesView all 6 articles
Diagnostic efficacy of Remnant Cholesterol Inflammatory Index in Diabetic Kidney Disease: Machine Learning Approaches
Provisionally accepted- General Hospital of Shenyang Military Command, Shenyang, China
 
Select one of your emails
You have multiple emails registered with Frontiers:
Notify me on publication
Please enter your email address:
If you already have an account, please login
You don't have a Frontiers account ? You can register here
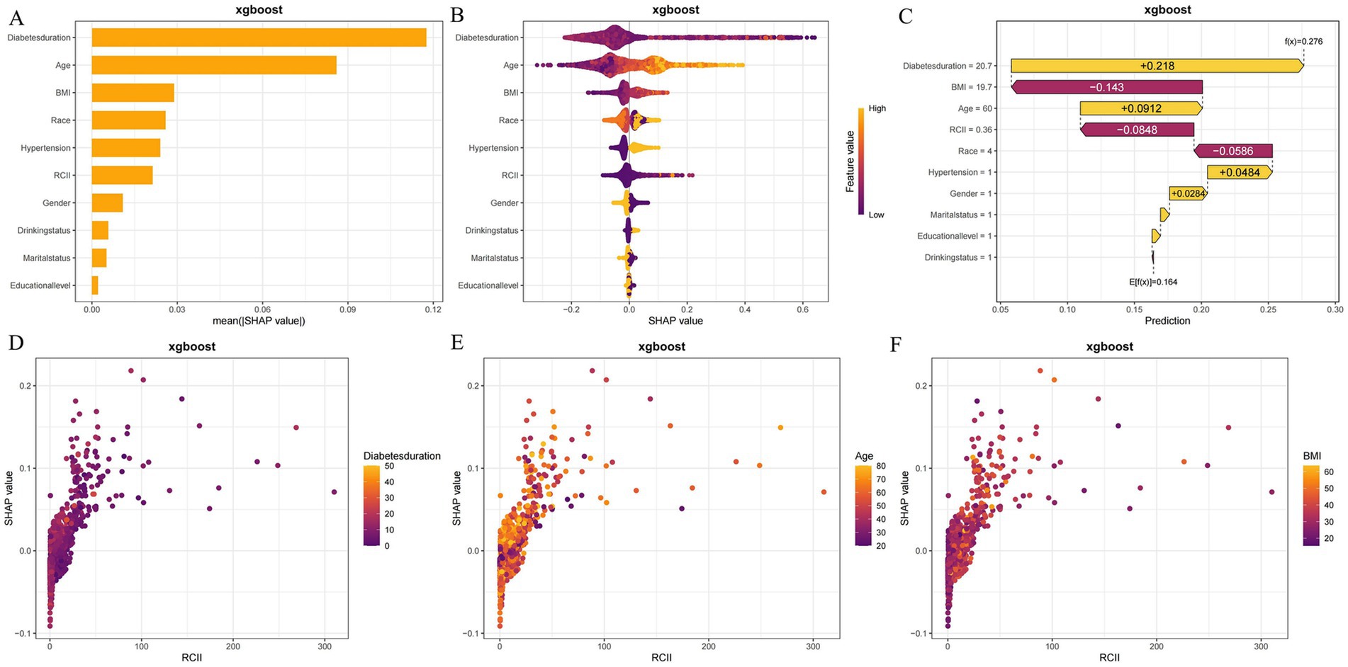
Background: Emerging evidence indicates that remnant cholesterol (RC) and inflammation play a crucial role in diabetic kidney disease (DKD) pathogenesis. The association and diagnostic efficacy of remnant cholesterol inflammatory index (RCII), integrating RC and inflammatory markers, with DKD remains underexplored. Methods: This cross-sectional study analyzed data from the National Health and Nutrition Examination Survey (NHANES) 2015-2020, including 5 943 participants. DKD was defined by diabetes, urine albumin to creatinine ratio (ACR) ≥ 30 mg/g and an estimated glomerular filtration rate (eGFR) < 60 mL/min/1.73 m². RC was calculated as total cholesterol minus high-density and low-density lipoprotein cholesterol, while RCII was derived by multiplying RC by high-sensitivity C-reactive protein (hs-CRP). Logistic regression and restricted cubic spline analysis were used to evaluate associations and dose-response relationship between RC and RCII and DKD. We assessed RCII diagnostic efficacy measured by five machine learning algorithms. Results: Our study observed 1 014 cases of DKD (17.06%), with a higher prevalence among males (14.1%) compared to females (11.7%). The highest RC (OR: 2.73, 95% CI: 2.12-3.52, P for trend<0.001) and RCII (OR: 2.29, 95% CI: 1.77-2.97, P for trend <0.001) levels were significantly associated with increased DKD risk after full adjustment. The result showed both overall and nonlinear positive correlations between the risk of DKD and both RC (P for overall <0.001, P for nonlinear = 0.049) and RCII (P for overall <0.001, P for nonlinear <0.001). Machine learning models incorporating RCII and traditional risk factors demonstrated robust diagnostic efficacy, with extreme gradient boosting (XGBoost) achieving the highest AUC
Keywords: Diabetic kidney disease, Remnant cholesterol, Inflammatory, machine learning, Diagnostic model
Received: 06 Jun 2025; Accepted: 04 Nov 2025.
Copyright: © 2025 Xie, Li, Gao, Zhao and Jia. This is an open-access article distributed under the terms of the Creative Commons Attribution License (CC BY). The use, distribution or reproduction in other forums is permitted, provided the original author(s) or licensor are credited and that the original publication in this journal is cited, in accordance with accepted academic practice. No use, distribution or reproduction is permitted which does not comply with these terms.
* Correspondence: Chen  Jia, jc838703809@163.com
Disclaimer: All claims expressed in this article are solely those of the authors and do not necessarily represent those of their affiliated organizations, or those of the publisher, the editors and the reviewers. Any product that may be evaluated in this article or claim that may be made by its manufacturer is not guaranteed or endorsed by the publisher.
