ORIGINAL RESEARCH article
Front. Nutr.
Sec. Nutritional Immunology
Protective effects of Exocarpium Citri Grandis against sepsis-induced acute lung injury via PANoptosis inhibition
Provisionally accepted- 1Science and Technology Innovation Center, Guangzhou University of Chinese Medicine, Guangzhou, China
- 2Hainan Medical University, Haikou, China
Select one of your emails
You have multiple emails registered with Frontiers:
Notify me on publication
Please enter your email address:
If you already have an account, please login
You don't have a Frontiers account ? You can register here
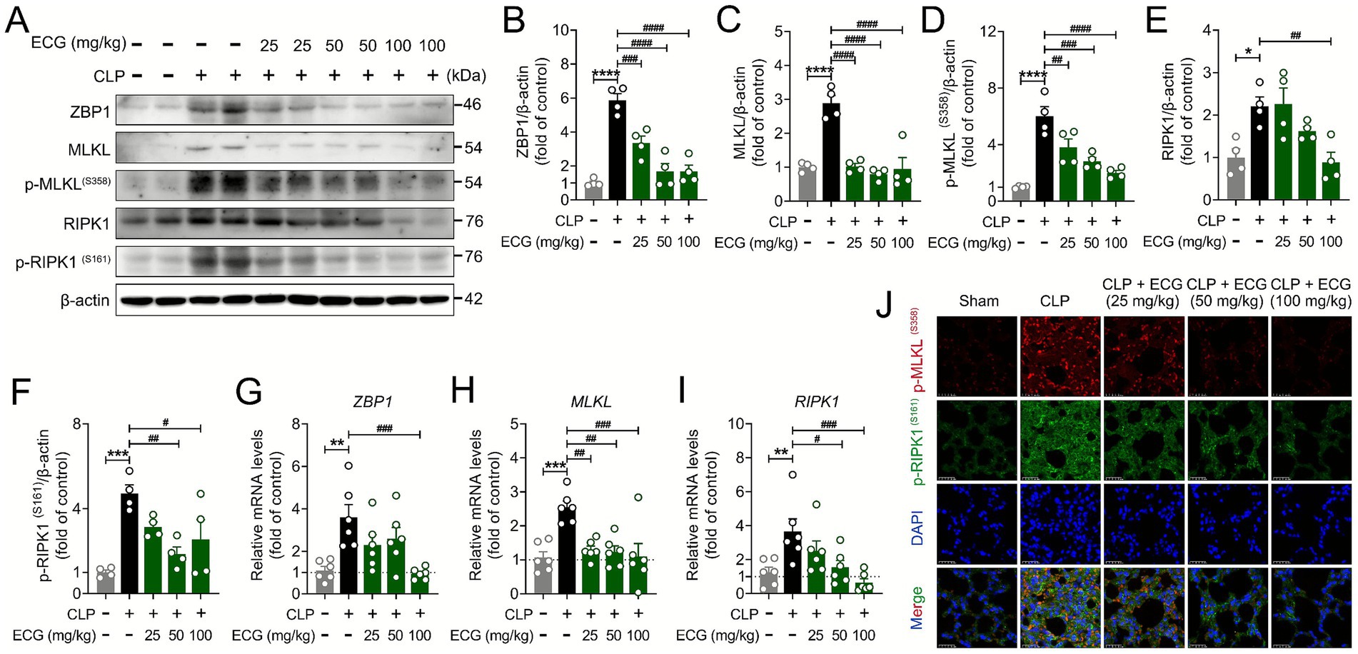
Abstract: Sepsis-induced acute lung injury (ALI) is a life-threatening condition with high mortality, driven by dysregulated inflammation and programmed cell death. Exocarpium Citri Grandis (ECG), which refers to the dried outer rind of the Rutaceae plant Citrus grandis 'Tomentosa' or Citrus grandis (L.) Osbeck, has a history of use in treating pulmonary inflammatory diseases, yet its mechanism of action against sepsis-induced ALI remains unexplored. In this study, we investigated the therapeutic potential of ECG in a murine model of sepsis induced by cecal ligation and puncture (CLP). This study reveals that ECG significantly reduces the levels of IL-1β, IL-6, and TNF-α in both serum, bronchoalveolar lavage fluid (BALF) and in lung tissue. Additionally, ECG downregulates the abnormal expression of chemokine genes. Molecular dynamics simulations revealed that Naringin and Neohesperidin, active compounds of ECG, form stable complexes with the PANoptosis-related proteins ZBP1 and RIPK1. The protective effect of ECG was mediated through the simultaneous targeting of multiple programmed cell death pathways, as it inhibited NLRP3/Caspase-1/GSDMD-driven pyroptosis, suppressed Bcl-2/Bax/Caspase-3-dependent apoptosis, and attenuated ZBP1/MLKL/RIPK1-induced necroptosis. Our study identifies ECG as a multi-target therapeutic agent that mitigates sepsis-induced ALI primarily through the inhibition of PANoptosis, providing a mechanistic foundation for its potential development as a functional food or dietary intervention strategy.
Keywords: Sepsis, Acute Lung Injury, Exocarpium citri grandis, PANoptosis, Inflammation
Received: 09 Jul 2025; Accepted: 27 Nov 2025.
Copyright: © 2025 Xu, Wang, Hu, Chen, Qiu, Cai, Luo and Huang. This is an open-access article distributed under the terms of the Creative Commons Attribution License (CC BY). The use, distribution or reproduction in other forums is permitted, provided the original author(s) or licensor are credited and that the original publication in this journal is cited, in accordance with accepted academic practice. No use, distribution or reproduction is permitted which does not comply with these terms.
* Correspondence: Jiawen Huang
Disclaimer: All claims expressed in this article are solely those of the authors and do not necessarily represent those of their affiliated organizations, or those of the publisher, the editors and the reviewers. Any product that may be evaluated in this article or claim that may be made by its manufacturer is not guaranteed or endorsed by the publisher.
