ORIGINAL RESEARCH article
Front. Nutr.
Sec. Nutrition, Psychology and Brain Health
This article is part of the Research TopicThe Foundational Components and Elements of Plant Foods for Neurological Nutrition and Well-beingView all 12 articles
Screening of antidepressant effective active components of Pueraria and investigation of the mechanism
Provisionally accepted- 1department of clinical laboratory, first affiliated hospital of anhui medical university, hefei, China
- 2Department of Clinical Laboratory, The First Affiliated Hospital of Wannan Medical College (Yijishan Hospital of Wannan Medical College), Wu Hu, China
- 3Department of Clinical Laboratory, The Second Affiliated Hospital of Wannan Medical College, Wu Hu, China
- 4Department of Hepatology, Wuhu Third People's Hospital, Wuhu 241001, China, Wu Hu, China
Select one of your emails
You have multiple emails registered with Frontiers:
Notify me on publication
Please enter your email address:
If you already have an account, please login
You don't have a Frontiers account ? You can register here
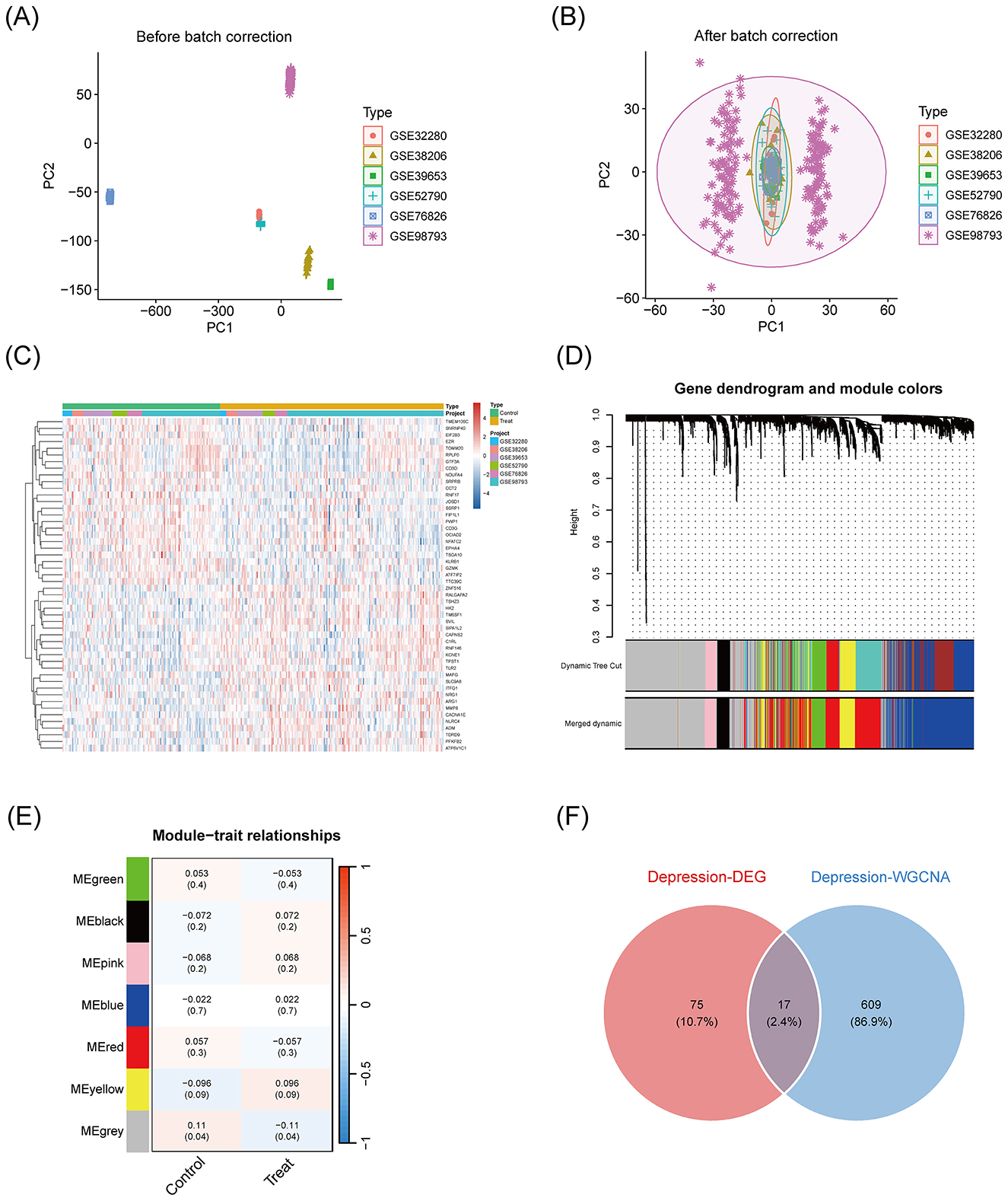
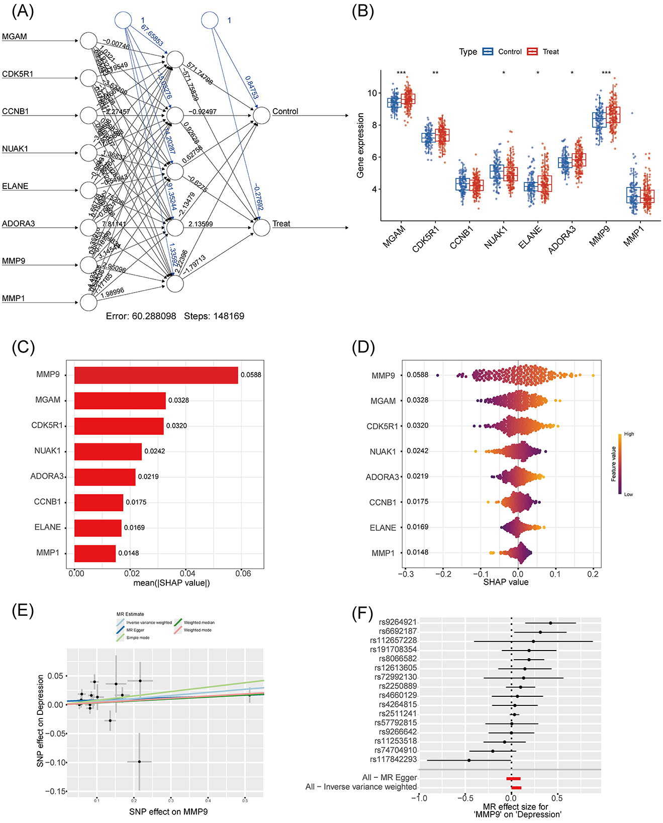
Background: Depression is a prevalent mental disorder, with its incidence rising alongside the increasing pressures of modern social life. Although medications remain a cornerstone of treatment, first-line antidepressants are often associated with significant side effects. Pueraria, a plant rich in isoflavonoid active ingredients, has demonstrated neuroprotective effects; however, the specific mechanisms behind its antidepressant components have not been fully elucidated. Methods: This study employed an integrated approach combining network pharmacology, transcriptomics, and machine learning to explore the mechanisms of Pueraria's antidepressant active ingredients. Multiple transcriptomic datasets were analyzed, and active ingredients, depression-related genes, and key targets were identified through the GEO, HERB, TCMSP, GWAS, and PDB databases. Molecular docking simulations were used to assess the binding affinity between the key active ingredients (daidzein and methyl p-coumarate) and the primary targets of Pueraria extracts. In vivo validation was conducted using a chronic mild stress (CMS) mouse model to evaluate the antidepressant effects of daidzein and methyl p-coumarate. Results: We identified eight signature genes related to both Pueraria and depression, with MMP9, MGAM, and CDK5R1 being of particular importance. Molecular docking revealed that daidzein and methyl p-coumarate strongly bind to these three key genes, supporting their neuroprotective efficacy. In vivo experiments confirmed that both daidzein and methyl p-coumarate reversed depressive-like behaviors in CMS mice, with daidzein demonstrating a particularly significant antidepressant effect. Conclusion: Pueraria, as a traditional medicinal herb with both food and medicinal uses, shows promising antidepressant potential through its active ingredient daidzein. This not only offers a novel approach for the prevention and treatment of depression but also provides new theoretical perspectives and research pathways for understanding antidepressant mechanisms.
Keywords: Pueraria, Depression, Network Pharmacology, machine learning, Neuroprotection
Received: 28 Aug 2025; Accepted: 28 Oct 2025.
Copyright: © 2025 Li, Gao, Yan, Guan, Qin, Ye and Li. This is an open-access article distributed under the terms of the Creative Commons Attribution License (CC BY). The use, distribution or reproduction in other forums is permitted, provided the original author(s) or licensor are credited and that the original publication in this journal is cited, in accordance with accepted academic practice. No use, distribution or reproduction is permitted which does not comply with these terms.
* Correspondence: 
Kai  Ye, yekai_16@163.com
Tao  Li, limedical1974@126.com
Disclaimer: All claims expressed in this article are solely those of the authors and do not necessarily represent those of their affiliated organizations, or those of the publisher, the editors and the reviewers. Any product that may be evaluated in this article or claim that may be made by its manufacturer is not guaranteed or endorsed by the publisher.
