ORIGINAL RESEARCH article
Front. Nutr.
Sec. Nutrition and Food Science Technology
This article is part of the Research TopicFermented Foods and Innovative Mycotoxin Detection and DetoxificationView all articles
Multi-omics techniques revealing the mechanism of Polygonatum sibiricum Huangjiu in alleviating hyperlipidemia in mice
Provisionally accepted- 1Shaanxi Province Key Laboratory of Bio-resources, College of bioscience and bioengineering, Shaanxi University of Technology,, Hanzhong, China
- 2School of Food Science and Technology, Jiangnan University, Wuxi, China
Select one of your emails
You have multiple emails registered with Frontiers:
Notify me on publication
Please enter your email address:
If you already have an account, please login
You don't have a Frontiers account ? You can register here
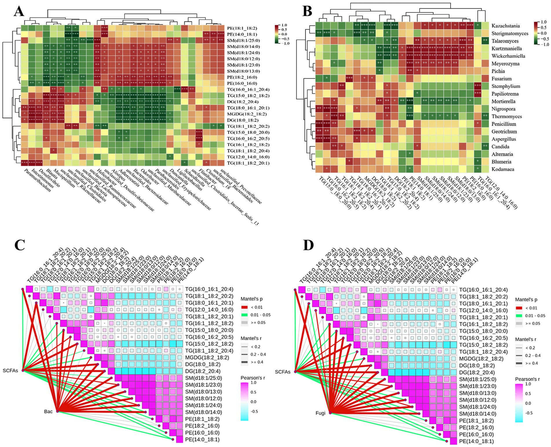
This study examined Polygonatum sibiricum Huangjiu's (PSHJ) ability to alleviate hyperlipidemia in mice brought by a high-fat diet, and the regulatory mechanism was studied via gut microbiome and fecal lipidomics. In the hyperlipidemia mice, PSHJ increased high-density lipoprotein cholesterol (HDL-C) while simultaneously decreasing serum levels of triglycerides (TG), total cholesterol (TC), and low-density lipoprotein cholesterol (LDL-C). Moreover, PSHJ was shown to repair liver, kidney, and small intestine damage in these mice. The regulating mechanism may be that Huangjiu's polysaccharides operate as prebiotics to improve the diversity of the gut microbiota, encourage the growth of functional bacteria that produce short-chain fatty acids (SCFAs), and indirectly raise SCFAs levels. The metabolic pathways of glycerophospholipids, glycerolipids, and fatty acids are then regulated by SCFAs and polysaccharides, promoting the breakdown metabolism of TG and diacylglycerol (DG) in hyperlipidemic mice. Overall, our research shows that PSHJ has active components that can alleviate hyperlipidemia, thereby laying a theoretical foundation for extracting of bioactive substances from Huangjiu for future medical or dietary use.
Keywords: Polygonatum sibiricum Huangjiu, Hyperlipidemia, microbiomics, lipidomics, metabolic
Received: 14 Sep 2025; Accepted: 06 Nov 2025.
Copyright: © 2025 Geng, Zhang, Dong, Tian and Lou. This is an open-access article distributed under the terms of the Creative Commons Attribution License (CC BY). The use, distribution or reproduction in other forums is permitted, provided the original author(s) or licensor are credited and that the original publication in this journal is cited, in accordance with accepted academic practice. No use, distribution or reproduction is permitted which does not comply with these terms.
* Correspondence: Jianwei Dong, jwdong@snut.edu.cn
Disclaimer: All claims expressed in this article are solely those of the authors and do not necessarily represent those of their affiliated organizations, or those of the publisher, the editors and the reviewers. Any product that may be evaluated in this article or claim that may be made by its manufacturer is not guaranteed or endorsed by the publisher.
