ORIGINAL RESEARCH article
Front. Nutr.
Sec. Nutrition and Food Science Technology
This article is part of the Research TopicNovel Trends in Cultivated or Cultured Meat Research - Volume IIView all 7 articles
Toward FGF2 Reduction in Cultured Meat Media: Polyphenol Salts Enhance Growth and Differentiation of bESC Aggregates
Provisionally accepted- 1School of Neurobiology, Biochemistry and Biophysics, Tel Aviv University, Tel Aviv, Israel
- 2School of Pharmacy-Faculty of Medicine, The Hebrew University of Jerusalem, Jerusalem, Israel
- 3Hebrew University of Jerusalem Robert H Smith Faculty of Agriculture Food and Environment, Rehovot, Israel
Select one of your emails
You have multiple emails registered with Frontiers:
Notify me on publication
Please enter your email address:
If you already have an account, please login
You don't have a Frontiers account ? You can register here
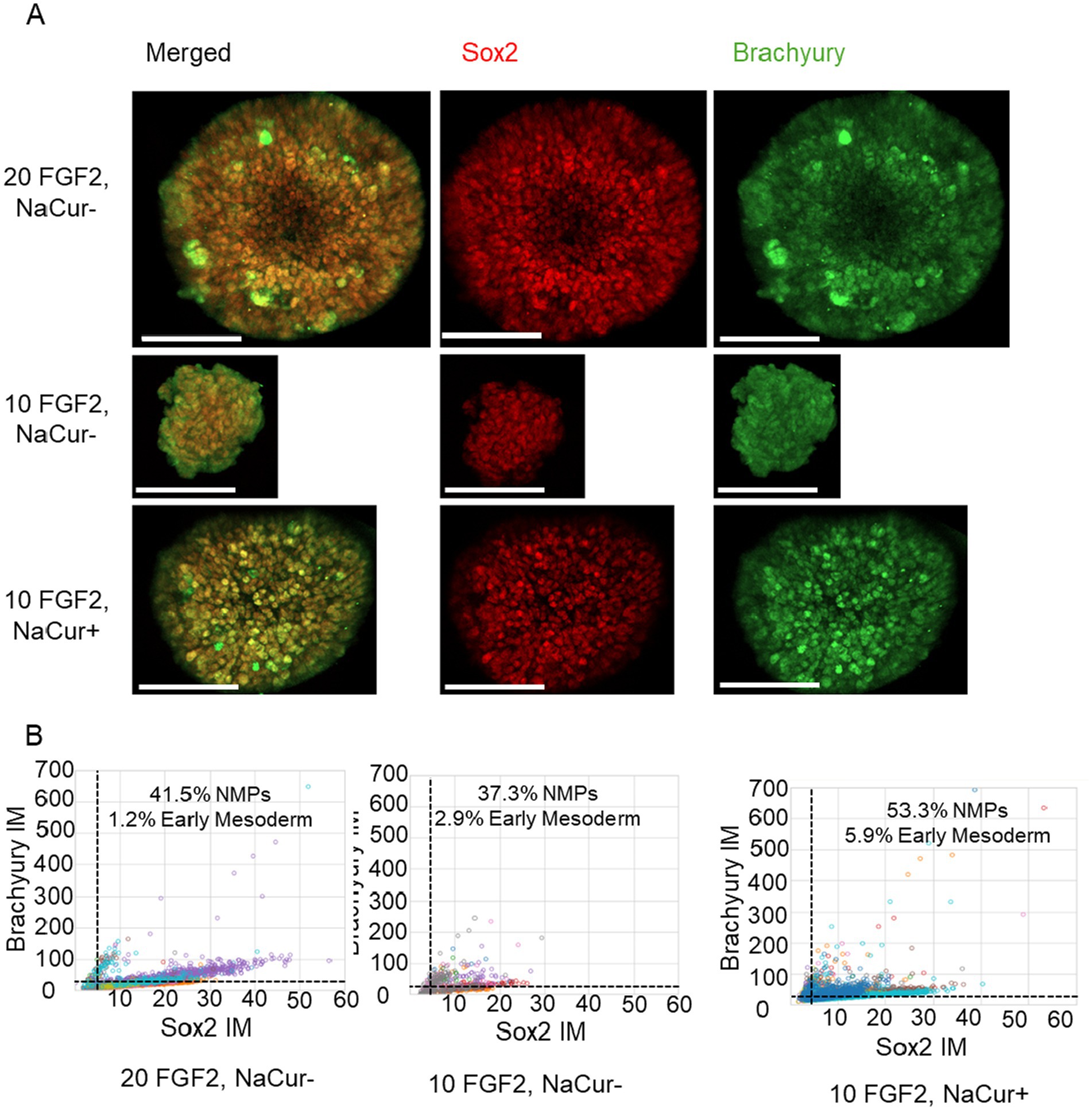
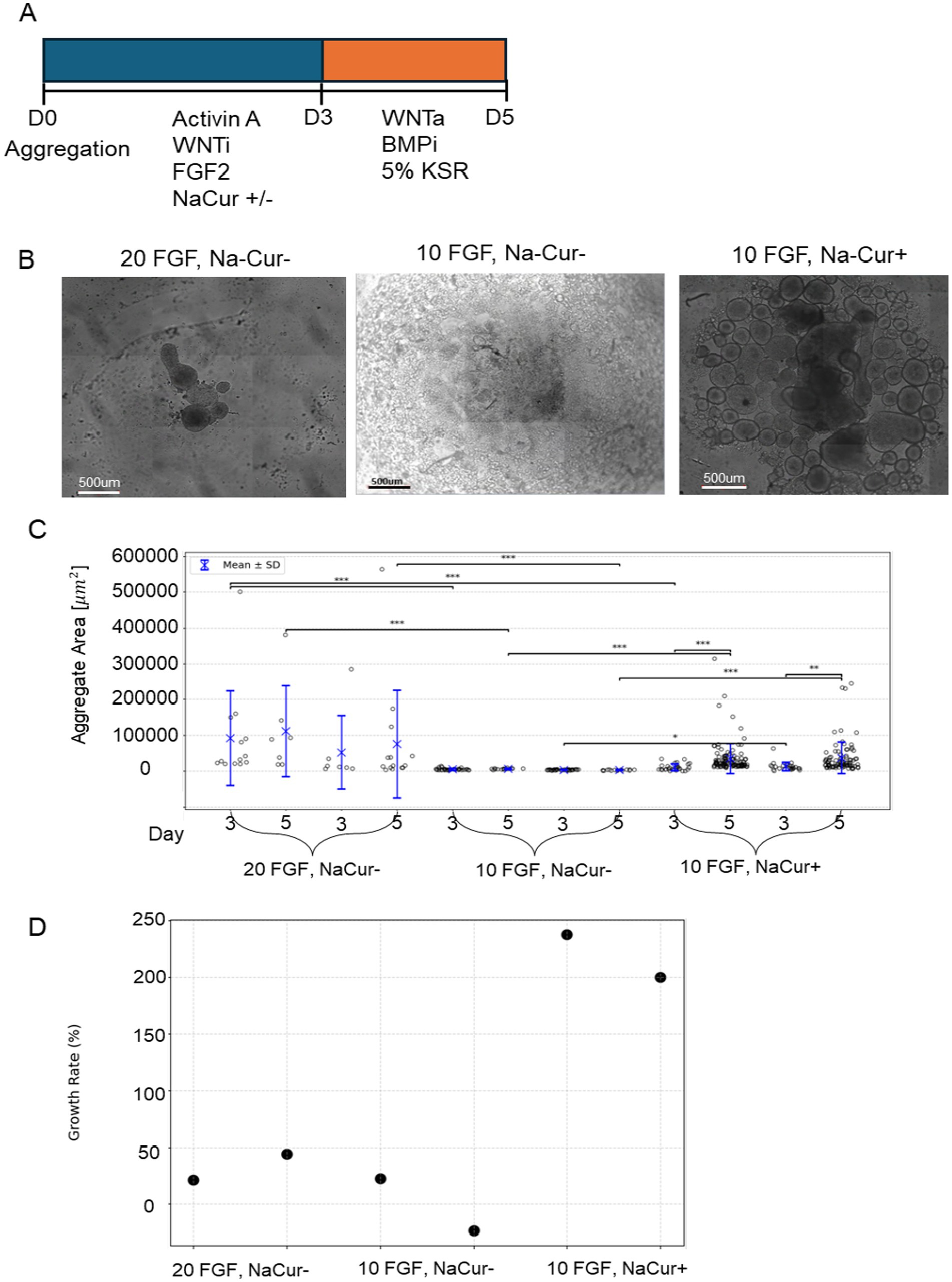
Recombinant growth factors, particularly fibroblast growth factor 2 (FGF2), are major cost drivers in the production of cultured meat. In this study, we investigated the potential of polyphenol salts to reduce reliance on FGF2 in media supporting the proliferation and mesodermal differentiation of bovine embryonic stem cell (bESC) aggregates. The activation potential of these salts was first verified using a luciferase reporter assay in COS-7 cells expressing human FGFR1. Several compounds, particularly Na-Quercetin, induced strong, dose-dependent FGFR1 activation with sub-nanomolar EC₅₀ values, comparable to FGF2. We then evaluated the use of three of the salts (Sodium-Curcumin (NaCur), Potassium-Naringenin (K-Ng) and Sodium-Quercetin (Na-Q) on bESC aggregates. NaCur significantly enhanced aggregate growth under reduced FGF2 conditions, restoring proliferation to levels exceeding those observed with 20 ng/mL FGF2 alone. Additionally, NaCur supported mesodermal differentiation, as indicated by Brachyury expression, when combined with low-dose FGF2. K-Ng and Na-Q improved aggregate growth in the absence of FGF2 serum-free conditions but were insufficient to support mesodermal differentiation. These findings suggest that NaCur can reduce the required concentration of recombinant FGF2 while supporting both proliferation and differentiation, whereas K-Ng and Na-Q may be better suited for the early expansion phase. Our results highlight the potential of using polyphenol supplementation as a strategy to lower medium costs in cultured meat production systems.
Keywords: Low cost media, Bovine embryonic stem cells, Cell aggregate, Polyphenols, Serum free media
Received: 20 Jul 2025; Accepted: 06 Nov 2025.
Copyright: © 2025 Savyon, Haq, Lankry, Saadon, Bistritz, Benny, Levavi-Sivan, Domb and Nachman. This is an open-access article distributed under the terms of the Creative Commons Attribution License (CC BY). The use, distribution or reproduction in other forums is permitted, provided the original author(s) or licensor are credited and that the original publication in this journal is cited, in accordance with accepted academic practice. No use, distribution or reproduction is permitted which does not comply with these terms.
* Correspondence:
Gaya Savyon, gayasavyon.g@gmail.com
Iftach Nachman, iftachn@tauex.tau.ac.il
Disclaimer: All claims expressed in this article are solely those of the authors and do not necessarily represent those of their affiliated organizations, or those of the publisher, the editors and the reviewers. Any product that may be evaluated in this article or claim that may be made by its manufacturer is not guaranteed or endorsed by the publisher.
