ORIGINAL RESEARCH article
Front. Phys.
Sec. Social Physics
This article is part of the Research TopicSecurity, Governance, and Challenges of the New Generation of Cyber-Physical-Social Systems, Volume IIView all 15 articles
A Flexible Finite State Birth-Death Model for the Number of Active Users in a Cognitive Network Environment
Provisionally accepted- 1International Islamic University Islamabad, Islamabad, Pakistan
- 2University of Engineering and Technology, Taxila, Taxila, Pakistan
- 3University of Swat, Saidu Sharif, Pakistan
- 4Imam Muhammad Ibn Saud Islamic University, Riyadh, Saudi Arabia
Select one of your emails
You have multiple emails registered with Frontiers:
Notify me on publication
Please enter your email address:
If you already have an account, please login
You don't have a Frontiers account ? You can register here
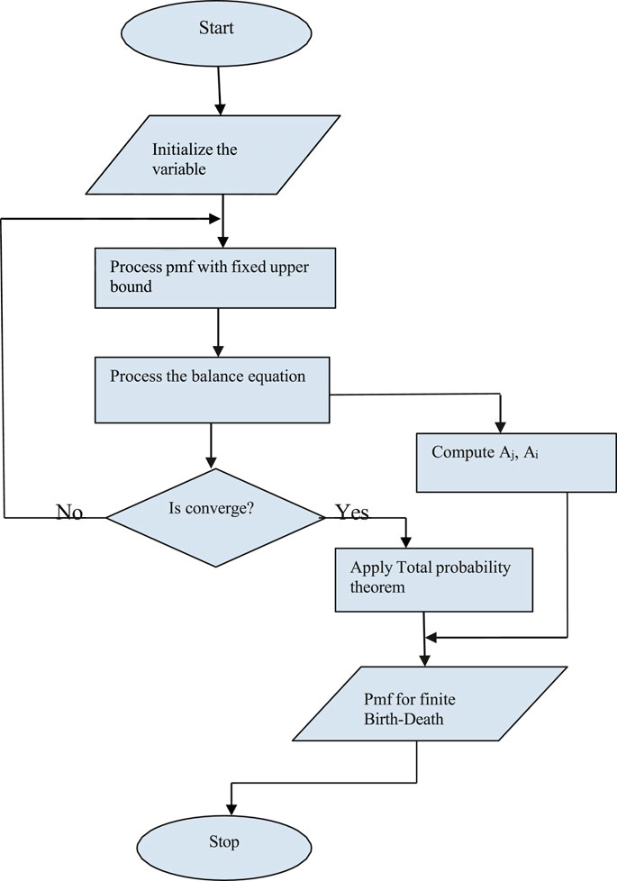
Word count: 174 A reliable handover strategy in Cognitive Radio Networks (CRNs) is the requirement of the times. The problem becomes more challenging when the upper limit of allowable users is stochastic. Moreover, the arrival and service rates for the number of active users in the existing Queue are used to be changing with time. Ultimately, the entire setup is modeled as a generalized Birth-Death Queuing system with variable rates and a flexible upper limit. A flexible finite state Birth-Death stochastic model for the active number of users in a cognitive network at a specific moment has been developed in this research article. The forward and backward transition rates are not stationary; instead, they vary depending on the peak hours, and the transitions are assumed to be possible only in the adjacent states. The proposed work is an application of the popular Global Balance Equation to develop the theoretical framework of the problem under consideration. This work will potentially provide a basis for device useful handover strategies. Simulations have been performed in diversified environments for performance evaluation.
Keywords: Arrival and departure rate, queuing theory, and cognitive radio network, Birth-death process, Handover strategy
Received: 10 Jul 2025; Accepted: 07 Oct 2025.
Copyright: © 2025 Malik, Munir, Mehmood, Malik, Ali, Habib and Sultana. This is an open-access article distributed under the terms of the Creative Commons Attribution License (CC BY). The use, distribution or reproduction in other forums is permitted, provided the original author(s) or licensor are credited and that the original publication in this journal is cited, in accordance with accepted academic practice. No use, distribution or reproduction is permitted which does not comply with these terms.
* Correspondence: Muhammad Asif Habib, maabid@imamu.edu.sa
Disclaimer: All claims expressed in this article are solely those of the authors and do not necessarily represent those of their affiliated organizations, or those of the publisher, the editors and the reviewers. Any product that may be evaluated in this article or claim that may be made by its manufacturer is not guaranteed or endorsed by the publisher.
