ORIGINAL RESEARCH article
Front. Mater.
Sec. Mechanics of Materials
Multi-Field Numerical Model and LSTM-Based Neural Networks for Thermal Field Predictions of Concrete-Filled Steel Tubes
Provisionally accepted- 1State Grid Jiangsu Electric Power Co Ltd, Nanjing, China
- 2College of International Students, Southeast University, Nanjing, China
Select one of your emails
You have multiple emails registered with Frontiers:
Notify me on publication
Please enter your email address:
If you already have an account, please login
You don't have a Frontiers account ? You can register here
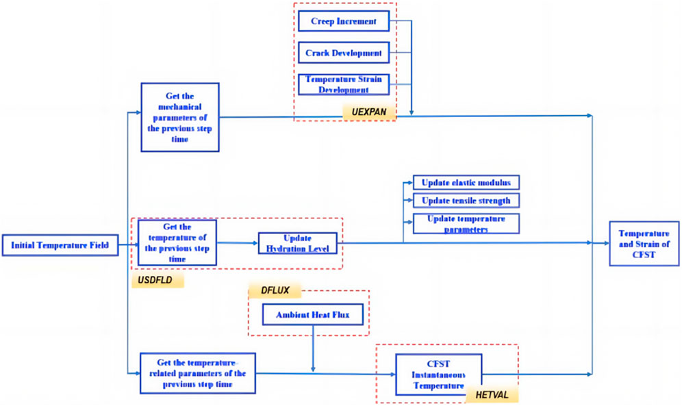
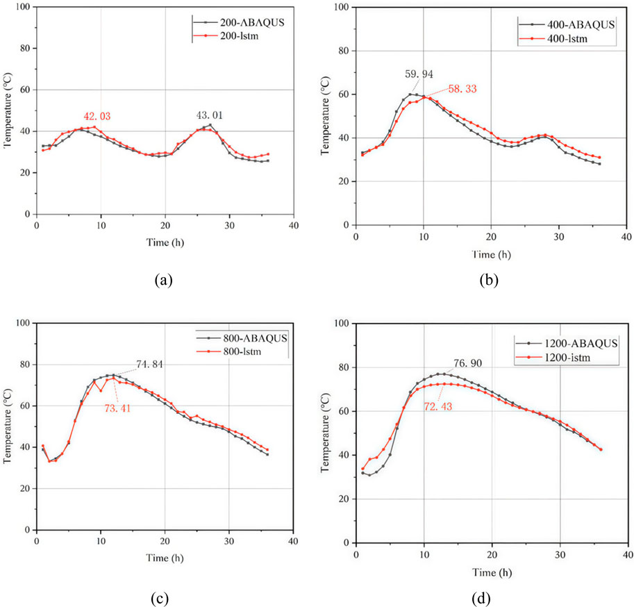
Concrete-filled steel tube (CFST) columns are widely applied in long-span bridges due to their high strength, ductility, and construction efficiency. However, in large-diameter CFST members, early-age hydration heat may induce excessive temperature rise and thermal cracking, threatening structural integrity. This study integrates in-situ measurements, multi-field finite element (FE) modeling, and Long Short-Term Memory (LSTM) neural networks to predict thermal behavior of CFST members. Two full-scale columns (2.1 m diameter) and several scaled specimens were tested to record hydration-induced temperature and strain evolution. A chemo-thermal-mechanical coupled FE model was developed and validated against experimental results. Parametric studies revealed the influence of water-to-cement ratio, cement dosage, hydration heat release, and CFST diameter on core temperature evolution. Furthermore, an LSTM network trained on FE-simulated datasets accurately predicted both temperature history and maximum core temperatures, with 99.4% of predictions within 5% relative error. Compared with existing FE–AI hybrid approaches, the novelty of this study lies in the large-diameter CFST range (>2 m), the explicit coupling of chemo-thermal-mechanical fields, and the systematic parameterization of the LSTM training database. The proposed framework provides a reliable and efficient tool for design optimization and risk mitigation in large-scale bridge engineering.
Keywords: CFST, Large diameter, hydration, Multi-field, Neural Network
Received: 24 Jul 2025; Accepted: 06 Oct 2025.
Copyright: © 2025 Huang, Liu, Liu, Wang and Zhao. This is an open-access article distributed under the terms of the Creative Commons Attribution License (CC BY). The use, distribution or reproduction in other forums is permitted, provided the original author(s) or licensor are credited and that the original publication in this journal is cited, in accordance with accepted academic practice. No use, distribution or reproduction is permitted which does not comply with these terms.
* Correspondence: Chenyi Zhao, 220231537@seu.edu.cn
Disclaimer: All claims expressed in this article are solely those of the authors and do not necessarily represent those of their affiliated organizations, or those of the publisher, the editors and the reviewers. Any product that may be evaluated in this article or claim that may be made by its manufacturer is not guaranteed or endorsed by the publisher.
