- 1School of Liberal Arts and Humanities, Sichuan Vocational College of Finance and Economics Chengdu, Chengdu, China
- 2School of Mathematical Sciences and V.C. and V.R. Key Lab, Sichuan Normal University Chengdu, Chengdu, China
- 3Pengzhou Tianfu Road Primary School Chengdu, Chengdu, Sichuan, China
This paper focuses on obtaining the exact solutions to the variable-coefficient forced Korteweg-de Vries (KdV) equation for modeling spatial inhomogeneity in fluids. By combining the direct similarity reduction-based CK method with the (G'/G) expansion method, three new similarity solutions are obtained for this variable-coefficient forced KdV equation.
1 Introduction
The forced KdV equation with variable coefficients plays a crucial role in researching the waves motion and nonlinear phenonmeno [1], and it attracts more and more research attentions [2]. In this paper, we examine the forced KdV equation with variable coefficients:
where
In this context, we suppose that the external force effect function has the following form according to [5]:
In particular, when
Various methods have been applied to search for exact solutions to nonlinear evolution equations (see [14–23]), including the
In general, solving ordinary differential equations is easier than directly constructing partial differential equations. However, owing to variable coefficients, it remains difficult to solve an ordinary differential equation with variable coefficients. In the present work, first, by applying the direct similarity reduction-based CK method, we transform the partial differential equation shown in (1.1) into an ordinary differential equation. Then, solutions are obtained for the above ordinary differential equation via the
2 Direct similarity reduction-based CK method
We hypothesize that the solution to Equation 1.1 takes the following form:
Indeed, Equation 2.1 may represent the general form of the similarity solutions for Equation 1.1 (see [25]), and it is sufficient to consider the solutions for Equation 1.1 in the form of Equation 2.1. By substituting Equations 1.2, 2.1 into (1.1), we obtain
where
where
After an integration step, we obtain
where
After an integration process, we obtain
where
Letting
Next, we compute
For the above equation to reduce to a solvable equation with respect to
Remark 1. We adopt the coefficient of
Remark 2. Uppercase Greek letters are reserved for undetermined functions of
Remark 3. Three degrees of freedoms exist in the determination of
(i) if
(ii) if
(iii) if
The general similarity reduction of Equation 1.1 can be determined via this method.
For Equation 2.2 to be reduced to an ordinary differential equation in terms of
where
The coefficient of
where
From Remark 2, after applying a scale transformation, we have
An integration step yields the following:
where
Integrating again gives
where
where
By substituting Equation 2.9 into Equation 2.7, we have that
With the coefficient of
where
From Remark 3(i), we obtain
Substituting Equations 2.9–2.11 into (Equation 2.2), we have
We proceed to transform Equation 2.12 into an ordinary differential equation for
where
By comparing the coefficients of
Let
and
It follows from Equations 2.18, 2.19, 2.16, 2.17 that
where
By substituting Equations 2.20–2.21 into Equation 2.13, we obtain
where
where
Next, we try to compute the exact solutions for Equation 2.22 based on the
where
where
where
Then, we obtain
The following exact solution forms exist for Equation 2.22, and they can be acquired by substituting Equation 2.26 into Equation 2.24.
Case 1.If
Case 2.If
Case 3. If
3 Conclusion
Substitute Equation 2.27–2.29 into Equation 2.23 and the following forms of similarity solutions exist for Equation 1.1.
Case 1. If
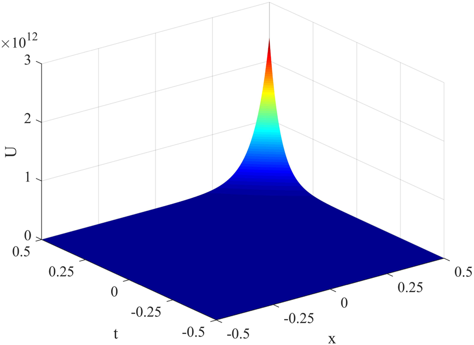
The similar solution corresponding to Case 1 is expressed in Figure 1.
The values determined for
Case 2. If

Figure 1. The values determined for u1(x, t) when λ = 1, μ = −1, A1 = 100, A2 = A = B = A0 = B0 = a(t) = b(t) = d(t) = 1.
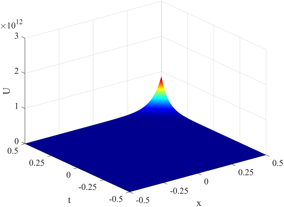
The similar solution corresponding to Case 2 is expressed in Figure 2.

Figure 2. The values determined for u2(x, t) when λ = 1, μ = 1, A1 = 100, A2 = A = B = A0 = B0 = a(t) = b(t) = d(t) = 1.
The values determined for
Case 3. If
The similar solution corresponding to Case 3 is expressed in Figure 3.

Figure 3. The values determined for u3(x, t) when λ = 2, A1 = 100, μ = A2 = A = B = A0 = B0 = a(t) = b(t) = d(t) = 1.
The values determined for
According to the above discussion, the shape of the graphic is sensitive to the values of
In the present work, we investigate the variable-coefficient forced KdV equation. As a result, this paper not only reduces the equation to an ordinary differential equation via the direct similarity reduction-based CK method but also obtains similarity solutions from the solutions of the above ordinary differential equation. This provides a simpler method for studying the variable-coefficient forced KdV equation. It simplifies the mathematical solution process and facilitates fluctuation control and application design in engineering practice. Many other variable-coefficient nonlinear partial differential equations can also be investigated via this method.
Data availability statement
The original contributions presented in the study are included in the article/supplementary material, further inquiries can be directed to the corresponding author.
Author contributions
JW: Conceptualization, Writing – original draft, Writing – review and editing. JF: Writing – review and editing, Visualization. JD: Visualization, Writing – original draft, Writing – review and editing.
Funding
The author(s) declare that no financial support was received for the research and/or publication of this article.
Conflict of interest
The authors declare that the research was conducted in the absence of any commercial or financial relationships that could be construed as a potential conflict of interest.
Generative AI statement
The author(s) declare that no Generative AI was used in the creation of this manuscript.
Publisher’s note
All claims expressed in this article are solely those of the authors and do not necessarily represent those of their affiliated organizations, or those of the publisher, the editors and the reviewers. Any product that may be evaluated in this article, or claim that may be made by its manufacturer, is not guaranteed or endorsed by the publisher.
References
1. Tian SF, Zhang HQ. On the integrability of a generalized variable-coefficient forced Korteweg-de Vries equation in fluids. Stud Appl Math (2014) 132(3):212–46. doi:10.1111/sapm.12026
2. Mohammed WW, Al-Askar FM. New stochastic solitary solutions for the modified Korteweg-de Vries equation with stochastic term/random variable coefficients. AIMS Math (2024) 9(8):20467–81. doi:10.3934/math.2024995
3. Demiray H. The effect of a bump on wave propagation in a fluid-filled elastic tube. Int J Eng Sci (2004) 42(2):203–15. doi:10.1016/s0020-7225(03)00284-2
4. Holloway PE, Pelinovsky E, Talipova T. A generalized Korteweg-de Vries model of internal tide transformation in the coastal zone. J Geophys Res C (1999) 104:18333–50. doi:10.1029/1999jc900144
5. Yu X, Sun ZY, Zhou KW, Shen YJ. Spacial inhomogeneity and nonlinear tunneling for the forced KdV equation. Appl Math Lett (2018) 75:30–6. doi:10.1016/j.aml.2017.05.015
6. Korteweg DJ, de Vries G. On the change of form of long waves advancing in a rectangular canal and on a new tipe of long stationary waves. Phil Mag 39(1895):422–43. doi:10.1080/14786449508620739
7. Xu F. Application of exp-function method to symmetric regularized long wave (SRLW) equation. Phys Lett A (2008) 372:252–7. doi:10.1016/j.physleta.2007.07.035
8. Demiray HL. Forced KdV equation in a fluid-filled elastic tube with variable initial stretches. Chaos Solitons Fractals (2009) 42(3):1388–95. doi:10.1016/j.chaos.2009.03.067
9. Demiray HL. Weakly nonlinear waves in water of variable depth: variable-coefficient Korteweg-de Vries equation. Comput Math Appl (2010) 60(6):1747–55. doi:10.1016/j.camwa.2010.07.005
10. Zhang CY, Yao ZZ, Zhu HW, Xu T, Li J, Meng XH, et al. Exact AnalyticN-soliton-like solution in wronskian form for a generalized variable-coefficient Korteweg-de Vries model from plasmas and fluid dynamics. Chin Phys Lett (2007) 24:1173–6. doi:10.1088/0256-307x/24/5/013
11. Tian B, Wei GM, Zhang CY, Shan WR, Gao YT. Transformations for a generalized variable-coefficient Korteweg-de Vries model from blood vessels, Bose-Einstein condensates, rods and positons with symbolic computation. Phys Lett A (2006) 356(1):8–16. doi:10.1016/j.physleta.2006.03.080
12. Khalique CM, Adeyemo OD, Monashane MS. Exact solutions, wave dynamics and conservation laws of a generalized geophysical Korteweg de Vries equation in ocean physics using Lie symmetry analysis. Adv Math Models Appl (2024) 9:147–72. doi:10.62476/amma9147
13. Yu X, Gao YT, Sun ZY, Liu Y. Solitonic propagation and interaction for a generalized variable-coefficient forced Korteweg-de Vries equation in fluids. Phys Rev E (2011) 83:056601. doi:10.1103/physreve.83.056601
14. Bluman GW, Cole JD. The general similarity solution of the heat equation. J Math Fluid Mech (1969) 18:1025–42. doi:10.1512/iumj.1969.18.18074
15. Clarkson PA, Kruskal MD. New similarity reductions of the Boussinesq equation. J Math Phys (1989) 30(10):2201–13. doi:10.1063/1.528613
16. Gardner CS, Greene JM, Kruskal MD, Martin DK, Robert MM. Method for solving the Korteweg-de Vries equation. Phys Rev Lett (1967) 19(19):1095–7. doi:10.1103/physrevlett.19.1095
17. Guo Q, Liu J. New exact solutions to the nonlinear Schrödinger equation with variable coefficients. Results Phys (2020) 16:102857. doi:10.1016/j.rinp.2019.102857
18. Hirota R. Exact solution of the kortewegde Vries equation for multiple collisions of solitons. Phys Rev Lett (1971) 27(18):1192–4. doi:10.1103/physrevlett.27.1192
19. Wu GC, Xia TC. A new method for constructing soliton solutions and periodic solutions of nonlinear evolution equations. Phys Lett A (2008) 372(5):604–9. doi:10.1016/j.physleta.2007.07.064
20. Wu GC, Xia TC. Uniformly constructing exact discrete soliton solutions and periodic solutions to differential-difference equations. Comput Math Appl (2009) 58:2351–4. doi:10.1016/j.camwa.2009.03.022
21. Wu GC. Uniformly constructing soliton solutions and periodic solutions to Burgers-Fisher equation. Comput Math Appl (2009) 58:2355–7. doi:10.1016/j.camwa.2009.03.023
22. Wang ML, Li XZ, Zhang JL. The (G/G)-expansion method and travelling wave solutions of nonlinear evolution equations in mathematical physics. Phys Lett A (2008) 372(4):417–23. doi:10.1016/j.physleta.2007.07.051
23. Adeyemo OD, Khalique CM, Gasimov YS, Villecco F. Variational and non-variational approaches with Lie algebra of a generalized (3+ 1)-dimensional nonlinear potential Yu-Toda-Sasa-Fukuyama equation in Engineering and Physics. Alexandria Eng J (2023) 63:17–43. doi:10.1016/j.aej.2022.07.024
24. Koç DA, Gasimov YS, Bulut H. A study on the investigation of the traveling wave solutions of the mathematical models in physics via (m + (1/G))-expansion method. Adv Math Models Appl (2024) 9(1):5–13. doi:10.62476/amma9105
Keywords: forced KdV equation, direct similarity reduction-based CK method, variable coefficient, similarity solution, exact solution
Citation: Wang J, Fu J and Dai J (2025) Analytical solutions for the forced KdV equation with variable coefficients. Front. Phys. 13:1569964. doi: 10.3389/fphy.2025.1569964
Received: 02 February 2025; Accepted: 25 March 2025;
Published: 09 May 2025.
Edited by:
Jisheng Kou, Shaoxing University, ChinaReviewed by:
Yusif Gasimov, Azerbaijan University, AzerbaijanSegun Oke, Alabama A and M University, United States
Copyright © 2025 Wang, Fu and Dai. This is an open-access article distributed under the terms of the Creative Commons Attribution License (CC BY). The use, distribution or reproduction in other forums is permitted, provided the original author(s) and the copyright owner(s) are credited and that the original publication in this journal is cited, in accordance with accepted academic practice. No use, distribution or reproduction is permitted which does not comply with these terms.
*Correspondence: Ji Wang, MTM5ODA1Nzk0NDlAMTYzLmNvbQ==