ORIGINAL RESEARCH article
Front. Psychol.
Sec. Psychology of Language
Cognitive Load Scale for AI-Assisted L2 Writing: Scale Development and Validation
Provisionally accepted- 1Hangzhou Innovation Institute, Beihang University, Hangzhou, China
- 2The Hong Kong Polytechnic University, Hong Kong, Hong Kong, SAR China
- 3University of Macau, Taipa, Macao, SAR China
Select one of your emails
You have multiple emails registered with Frontiers:
Notify me on publication
Please enter your email address:
If you already have an account, please login
You don't have a Frontiers account ? You can register here
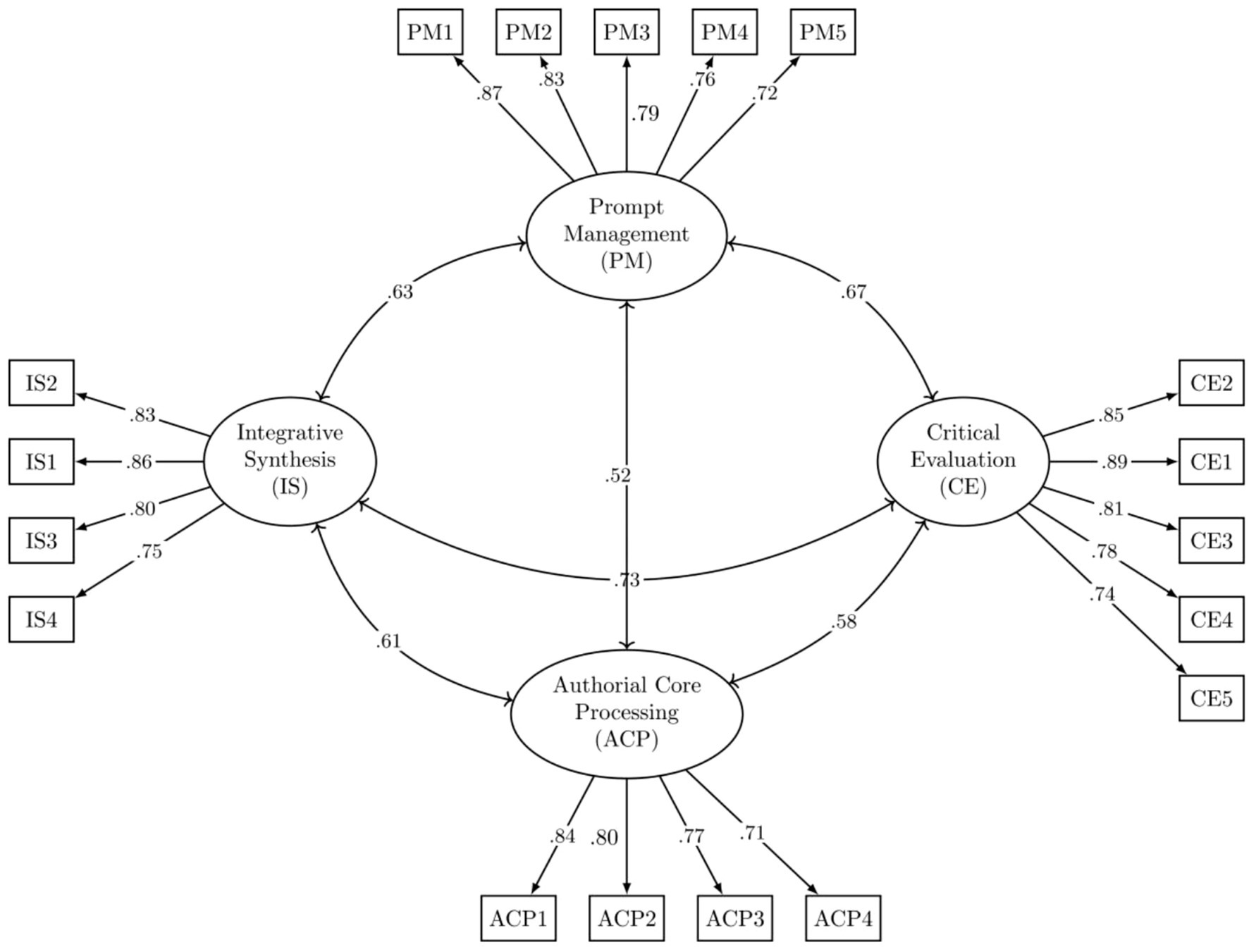
This study developed and validated the Cognitive Load Scale for AI-Assisted L2 Writing (CL-AI-L2W), an instrument designed to measure the unique cognitive demands of human-AI collaborative writing. As generative AI becomes integral to second language (L2) composition, understanding its impact on cognitive processes is critical. Using a mixed-methods approach grounded in cognitive writing theory and human-AI interaction research, an initial item pool was refined through expert feedback and interviews. An Exploratory Factor Analysis (N = 241) on a 35-item draft scale revealed a four-factor structure. A subsequent Confirmatory Factor Analysis (N = 305) confirmed this structure with excellent model fit. The final 18-item scale measures four distinct dimensions of cognitive load: (1) Prompt Management, (2) Critical Evaluation, (3) Integrative Synthesis, and (4) Authorial Core Processing. The scale demonstrated excellent internal consistency and strong criterion-related validity through significant correlations with writing anxiety, self-efficacy, and perceived mental effort. As the first validated instrument of its kind, the CL-AI-L2W offers a crucial tool for advancing writing theory and informing pedagogy in AI-enhanced learning environments.
Keywords: AI-assisted writing, Cognitive Load, Second language writing, scale development, Generative AI, Human-AI interaction
Received: 16 Jul 2025; Accepted: 03 Oct 2025.
Copyright: © 2025 Fan and Yao. This is an open-access article distributed under the terms of the Creative Commons Attribution License (CC BY). The use, distribution or reproduction in other forums is permitted, provided the original author(s) or licensor are credited and that the original publication in this journal is cited, in accordance with accepted academic practice. No use, distribution or reproduction is permitted which does not comply with these terms.
* Correspondence: Lingxi Fan, lingxi.fan@connect.polyu.hk
Disclaimer: All claims expressed in this article are solely those of the authors and do not necessarily represent those of their affiliated organizations, or those of the publisher, the editors and the reviewers. Any product that may be evaluated in this article or claim that may be made by its manufacturer is not guaranteed or endorsed by the publisher.
