ORIGINAL RESEARCH article
Front. Psychol.
Sec. Health Psychology
Safety performance behaviors of hospital nurses from the perspective of social cognition theory
Provisionally accepted- 1Quanzhou Medical College, Quanzhou, China
- 2Fujian Medical University Affiliated First Quanzhou Hospital, Quanzhou, China
Select one of your emails
You have multiple emails registered with Frontiers:
Notify me on publication
Please enter your email address:
If you already have an account, please login
You don't have a Frontiers account ? You can register here
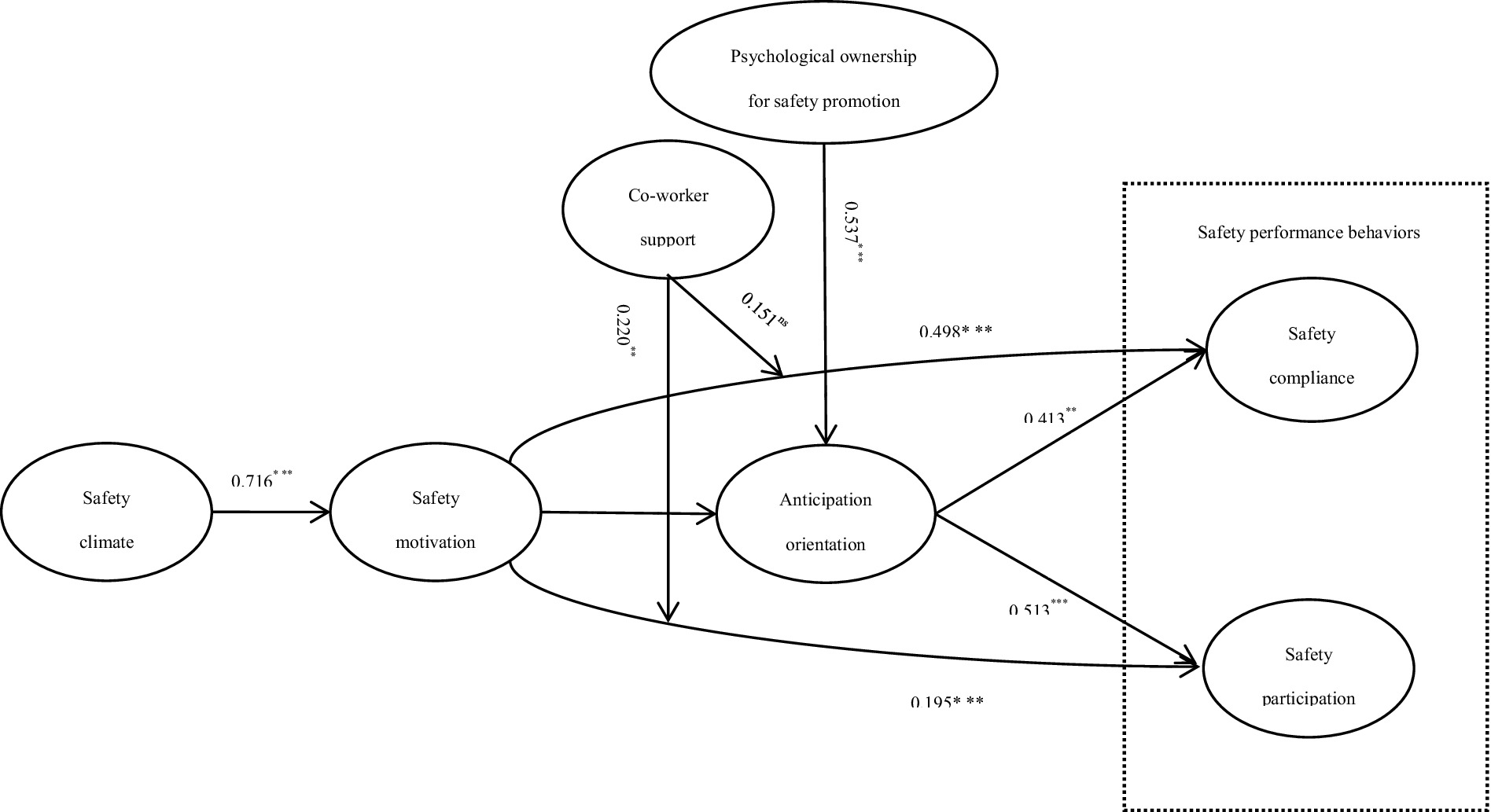
This study explores the safety performance behaviors of nurses, vital for patient safety and healthcare quality enhancement, through the lens of social cognitive theory (SCT). We developed and tested a model to assess how organizational, individual, and social factors influence nurses' safety behaviors, focusing on workplace safety climate, safety motivation, anticipation orientation, psychological ownership for safety promotion, and co-worker support. Data were collected via surveys from 269 nurses across multiple hospitals in Quanzhou, China. Results indicate that a positive safety climate boosts safety motivation, which subsequently enhances safety compliance and participation. Additionally, anticipation orientation mediates the link between safety motivation and safety behaviors, while co-worker support amplifies safety motivation's effect on safety participation. Psychological ownership for safety promotion emerges as a key predictor of anticipation orientation. These findings deepen the understanding of cognitive and social drivers behind nurses' safety behaviors, providing actionable insights for healthcare institutions to improve safety practices and reduce clinical risks. The study provides practical recommendations for hospital managers, who need to prioritize strengthening the safety atmosphere, cultivating psychological ownership of safety, and designing peer support networks to transform motivation into practical safety behaviors. This helps improve patient safety outcomes and provides information for healthcare policies aimed at system safety. However, this study has limitations, including its cross-sectional design and the fact that it was conducted in a single geographical setting (Quanzhou, China), which may limit the generalizability of the findings.
Keywords: Safety performance, Nurses' Safety Behaviors, social cognitive theory, Anticipation Orientation, structural equation modeling (SEM)
Received: 30 Jul 2025; Accepted: 14 Nov 2025.
Copyright: © 2025 Chi, Gong, Zhang, Cai, Chen and Jiang. This is an open-access article distributed under the terms of the Creative Commons Attribution License (CC BY). The use, distribution or reproduction in other forums is permitted, provided the original author(s) or licensor are credited and that the original publication in this journal is cited, in accordance with accepted academic practice. No use, distribution or reproduction is permitted which does not comply with these terms.
* Correspondence: Changde Chi, 2018036@qzmc.edu.cn
Disclaimer: All claims expressed in this article are solely those of the authors and do not necessarily represent those of their affiliated organizations, or those of the publisher, the editors and the reviewers. Any product that may be evaluated in this article or claim that may be made by its manufacturer is not guaranteed or endorsed by the publisher.
