Your new experience awaits. Try the new design now and help us make it even better

REVIEW article

Front. Psychol., 05 July 2019

Sec. Quantitative Psychology and Measurement

Volume 10 - 2019 | https://doi.org/10.3389/fpsyg.2019.01530

Virtual Reality in Marketing: A Framework, Review, and Research Agenda

  • 1Instituto de Investigación e Innovación en Bioingeniería, Universitat Politècnica de València, Valencia, Spain
  • 2Department of Marketing and Market Research, Faculty of Economics, University of Valencia, Valencia, Spain

Marketing scholars and practitioners are showing increasing interest in Extended Reality (XR) technologies (XRs), such as virtual reality (VR), augmented reality (AR), and mixed reality (MR), as very promising technological tools for producing satisfactory consumer experiences that mirror those experienced in physical stores. However, most of the studies published to date lack a certain measure of methodological rigor in their characterization of XR technologies and in the assessment techniques used to characterize the consumer experience, which limits the generalization of the results. We argue that it is necessary to define a rigorous methodological framework for the use of XRs in marketing. This article reviews the literature on XRs in marketing, and provides a conceptual framework to organize this disparate body of work.

Introduction

Digital information and communication technologies (ICT) have, in recent years, significantly improved marketing research, as they have in many other fields, leading to a concept of digital marketing recently defined as “an adaptive, technology-enabled process by which firms collaborate with customers and partners to jointly create, communicate, deliver, and sustain value for all stakeholders” (Kannan and Li, 2017). Several studies have analyzed the considerable influence that digital technologies, such as the Internet and social networks, have had on marketing research (Brady et al., 2008; You et al., 2015; Babić Rosario et al., 2016; Kannan and Li, 2017).

One of the most exciting and successful applications of digital marketing is e-commerce, also named e-retail. E-commerce is defined as the process of selling goods and services using electronic media, particularly the Internet (Dennis et al., 2004). In recent years, there has been growing retailer interest in e-retail activities, as the worldwide growth in the e-retail market demonstrates. Its growth is slower in mature markets, such as North America and Western Europe, in comparison to the more rapid growth seen in the developing markets of Asia and Eastern Europe (Nielsen, 2017; Statista, 2017a).

With the advent of more sophisticated technologies that enable high-fidelity reproduction of environments, objects, and persons, e-retailers see Extended Reality (XR) technologies (XRs) as very promising technological tools, able to produce satisfactory consumer experiences resembling those experienced in physical stores. In the present study we use the term XR technologies to encompass virtual reality (VR), augmented reality (AR), and mixed reality (MR). VR is immerses users people into a completely virtual environments, AR provides is creating an overlay of virtual content, but does not allow the user to can’t interact with the (3-D) environment; MR is mixes of VR and the reality, it creating virtual objects that can interact with the actual environment. The use of XRs in retailing to create new computer-mediated indirect experiences has been conceptualized as virtual commerce, or v-commerce (Nguyen et al., 2016).

Extended Reality technologies have already been successfully applied as methodological tools in other scientific disciplines, such as neuroscience (Fox et al., 2009), psychology (Teo et al., 2016), education (Bruer, 2008), medicine (Chicchi Giglioli et al., 2017; McGrath et al., 2018), and human resources (Alcañiz et al., 2018). Therefore, it is not surprising that marketing researchers are showing interest in XRs as a new e-commerce marketing channel with great interactive capacity and totally innovative contents that, to date, have been unavailable to marketing scholars and industry. Prior studies into the use of XRs in marketing are beginning to help us understand the vast potential of these tools for marketing research. The economic impact of VR and AR is forecast to be 29.5 billion United States dollars in 2020. The retail industry’s spending on AR and VR is expected to increase at a compound annual growth rate of 238.7%; it will, thus, become the sector spending most on AR and VR by 2020 (Statista, 2017b).

This new e-commerce channel is of particular interest for the digital native generation. According to recent studies, marketing campaigns using AR have an average dwell time of 75 s (traditional radio and TV ads have dwell times of just 2.5 s), and 71% of shoppers would shop at a retailer more often if they were offered AR (Hackl and Wolfe, 2017).

It is worth emphasizing that there is a growing number of XR related publications and increasing interest in XR among marketing scholars; this will undoubtedly have positive benefits for the field. This article attempts to clarify how XRs are being used in marketing. First, we take a broad perspective of the scientific papers published on the application of XRs in marketing. In recent years, this work has had an important impact on the study of XRs in marketing. However, the inconsistencies within, and the difficulties in interpreting, this growing body of work highlight the need for a systematic approach. From an overall perspective, we found that the field is significantly fragmented in terms of the technologies used and their applications. This tendency can be a motivating factor for the development of a useful framework for classifying the use of XRs in marketing. In the second part of the present study we develop arguments to define the concept of virtual experience in research in marketing (VEM); we then develop and describe a framework for the use of VEMs for research in marketing that highlights the relevant, crucial information that VEM studies must provide.

Definitions and Framework

Previous Works on Virtual Experience in Marketing

Through analyzing previous works related to the v-commerce concept (for a recent review, see Bonetti et al., 2018), it has been possible both to understand how VEM has evolved and to revisit the concept in the light of the recent technical advances in XR technologies; this leads us to propose a new definition of VEM.

Some pioneering works about v-commerce used non-immersive graphic interfaces based on computer screens, displaying representations of web-based 2D virtual stores (Gummesson, 1987; Chen and Tan, 2004). Users interacted with the content through traditional input devices (e.g., mouse, keyboard) in a non-natural way. Although these interfaces had low immersion, these works identified several factors that contribute to positive user acceptance of virtual 2D stores, such as product offering, information richness and perceived service quality (Lin and Lu, 2000; Liu and Arnett, 2000).

These 2D web-based virtual stores evolved with the introduction of dynamic 3D product models; these upgraded websites added a new level of buyer–product interaction (Zhang et al., 2004). With this technology, users could interact with the product (e.g., rotate, zoom in/out) using 2D input devices. Several works analyzed the influence of dynamic 3D models on brand attitude, product knowledge and purchase intention (Li et al., 2003; Daugherty et al., 2008).

These two types of experience are limited to an interaction with a virtual replica of the product outside of its traditional sale context, the physical store. Thus, they do not feature other fundamental aspects of user interaction in physical stores, such as navigation, among many others. The experiences also neglected testing or trying on the products, which is important to consumers.

Retailers started to use VR and AR applications at the end of the 1990s. Early pioneers proposed AR technology applications as a research topic (Perid and Steiger, 1998; Brody and Gottsman, 1999; Jones and Biasiotto, 1999), using mobile phones as visual and interaction interfaces with low immersive capabilities. Early VR studies investigated the use of virtual environments in consumers’ homes; they used computer screen visual interfaces and traditional input devices to simulate physical shopping experiences by means of low immersive systems (Gold, 1993; Leinfuss, 1996; Donna and Novak, 1997). In-store VR applications began using screen-based interfaces (Carpenter et al., 1997). The first use of head-mounted display (HMD) interfaces was in 1995, to undertake supermarket redesigns with reduced costs (within Second Life).

Research into VR during the 2000s looked at virtual worlds, which allowed navigation in virtual stores, for example, Second Life© (Linden Labs, San Francisco, CA, United States). When Second Life was launched in 2003, researchers saw it as a useful tool for undertaking social psychology experiments as it offers easy access to large samples. Second Life became a technology of real interest for marketers and advertisers; virtual shopping malls in 3D environments provided interactive and engrossing social interactions with spokes-avatars in a new form of interactive marketing (Kaplan and Haenlein, 2009a). Some works have since analyzed the role of Second Life as a new advertising/communication channel (Barnes, 2011), as a tool for virtual product sales (Jin and Bolebruch, 2009) and for marketing research (Kaplan and Haenlein, 2009b). The virtual experiences offered by online virtual worlds offer low graphical realism, low immersive visual interfaces and unnatural interaction metaphors based on keyboards, a mouse or joysticks. Thus, given the immersive capabilities offered now by XRs, the conclusions drawn from these studies have weak current validity.

Virtual reality has also been used as a tool by test laboratories to obtain metrics to predict consumer behavior in physical stores (Burke, 1996, 2002; Campo et al., 1999; Vrechopoulos et al., 2004, 2009; Breen, 2009; Bigné et al., 2016).

Also during the 2000s, AR applications began to use fishtank interfaces in in-store contexts as virtual try-on tools (Koontz and Gibson, 2002; Barlow et al., 2004; Zhu and Owen, 2008).

In the 2010s, we have witnessed an increase in the number of studies using VR interfaces, but most of them still rely on displays with medium- or low-immersion levels, such as fishtank or large stereo-screen systems.

Pantano and Servidio (2012) used a low immersive stereoscopic powerwall setup (a large screen with stereoscopic vision to investigate consumer reactions to XR technologies. Papagiannidis et al. (2013) used a virtual two-floor fashion clothing store which participants explored through a desktop computer. The participants browsed in the virtual world and undertook assigned tasks using a keyboard or joystick.

Some studies proposed a 3D web-based virtual supermarket to study consumer reactions to marketing strategies, such as price and product labeling (Waterlander et al., 2015), emotional responses to retail environments (Massara et al., 2010) and responses to empty shelf space (Van Herpen et al., 2009). All these studies used low-immersive desktop visual interfaces with mouse-based interactions.

Van Herpen et al. (2016) compared a choice task using VR to a shopping trip in a brick-and-mortar supermarket (with a similar choice task) and a choice task using photographs of products. The virtual supermarket was displayed on a PC and three 42″ LCD screens, which resulted in a 180-degree field-of-view, and participants navigated through the scenario using keyboard and mouse.

A recent study using an immersive VR interface investigated how customers perceived, and if they would purchase, misshapen fruit and vegetables (Verhulst et al., 2017). The participants visualized a virtual supermarket through an immersive HMD and interacted via an Xbox One controller pad. The authors provided a detailed technical description of both the software contents of the virtual environment and the hardware used as visualization and interaction interfaces.

Bigné et al. (2018) compared subjects’ eye gaze patterns during the viewing of a 360-degree video and a 3D display. A more recent exploratory study compared, using a quantitative methodology, the effect of interactivity on emotion during a 360-degree video ad with the effect during a traditional ad (Castellanos et al., 2018). The key question is, does a 360-degree video ad, where the viewer has a free and omnidirectional viewpoint, cause more arousal and positive emotions than the same ad presented in a traditional format, with a fixed point of view?

To our knowledge, these last studies are among the few that use high-immersive visual interfaces based on HMDs for research into marketing, the last being the only one to use a natural motion tracking-based navigation metaphor.

Recently, some studies have started to investigate how consumers react to MR interfaces, such as Microsoft HoloLens (Kalantari and Rauschnabel, 2018).

Table 1 provides a comparative timeline of developments in VEM, indicating the XRs used, the user interfaces, location and disciplinary origins of the research.

TABLE 1
www.frontiersin.org

Table 1. Comparative timeline of developments in VEM.

Definition of Virtual Experience in Marketing (VEM)

In traditional marketing frameworks, consumers learn about products through both direct and indirect experiences. Direct experiences are the physical interactions of the consumer with objects (e.g., products) and subjects (e.g., sellers). This direct communication involves a rich multisensory interaction with products and sellers. Indirect experiences in marketing involve different aspects, such as stores, devices (e.g., computers and smartphones), mass media communication-mediated channels, such as advertising (visual: brochures, billboards, newspapers, and magazines; audio: radio; audio-visual: television) and digital media. One of the most important goals of any e-retailer is to create an optimal shopping experience for the shopper, through computer-mediated communication, predominantly the Internet (Hoffman and Novak, 1996; Dennis et al., 2004). E-commerce has expanded worldwide due to greater internet access, search engines, and different social media formats, such as aggregators, for example, Kayak.com (Dellarocas et al., 2013), online consumer reviews (Zhu and Zhang, 2010) and social networks [e.g., Facebook, Instagram (You et al., 2015)]. Despite this expansion, e-commerce focuses mainly on fashion, travel, books, and music (Nielsen, 2017).

Any consumer experience has its origin in two types of relationship: the buyer–product relationship (Mathwick, 2001) and the buyer–seller relationship (Bagozzi and Verbeke, 2014). Extensive literature identifies what creates a satisfying consumer experience (Szymanski and Hise, 2000). Several advantages/disadvantages of e-retailing for both retailers and buyers have been characterized (Kolesar and Wayne Galbraith, 2000). Interactivity has been identified as a critical advantage of any e-retail system (Merrilees, 2002); it helps the buyer participate, act and learn, and improves feedback from the buyer to the retailer to help him/her produce a very pleasant and enjoyable shopping experience, and develop a close buyer–retailer relationship, thus facilitating good two-way communication.

In contrast, one of the most important disadvantages of e-retailing for consumers is that, up to now, e-retail sites have not been able to reproduce the enjoyable and emotionally important shopping experiences that they enjoy in physical stores. Consumers say that, with e-retail, they do not have as rich an experience as they do in physical stores, which includes multisensory interactions with the product, the store, and salespersons (Lee and Tan, 2003; Bonetti et al., 2018).

The use of XR as a new computer-mediated indirect experience has led to the concept of virtual commerce, or v-commerce (Nguyen et al., 2016). Through XR, the online shopping experience has developed from traditional drag and drop into a cart on 2D websites to a real-time, immersive experience, where users can navigate in virtual shops, and interact with virtual versions of physical products and sellers, just as they do in actual stores.

Some authors define this emerging buyer experience as a virtual experience (Li et al., 2003). Although the term had been schematically used previously (Klein, 1998), Li et al. (2003) characterized a virtual experience as “a vivid, involving, active, and affective psychological state that consumers encounter when interacting with 3D products in a computer-mediated environment.Daugherty et al. (2008), suggested that “A virtual experience is a simulation of a real or physical experience, which occurs within a computer-mediated environment, and has been constructed to be located between direct (i.e., product trial) and indirect (i.e., traditional advertising) experience along the spectrum of consumer learning.

As Hunt (1983a, b) posited, “marketing science is the behavioral science that seeks to explain exchange relationships (p. 12).” Expanding this view, VR can be seen as a technology directed at consummating or facilitating exchanges. More recent approaches, such as service-dominant logic (Vargo and Lusch, 2008), have highlighted the increasing role of consumers in creating value through interaction between products, customer, and sellers. Thus, Allimamy et al. (2019) posited that service-dominant logic and co-creation explain why the use of AR technology reduces customer perceived risks while increasing trust, and importantly, the interaction between buyer and seller are likely to increase.

Virtual experiences and traditional indirect experiences are indirect experiences mediated by a communication channel. Traditional indirect experiences use print communications (e.g., brochures, magazines, and newspapers) and more advanced communication channels, such as TV and 2D websites displayed on computers or smartphones. In traditional print communication, the interaction between consumer and product is entirely static. The perceptual channels rely exclusively on sight; no multiple angle manipulation of the product is possible. The product is presented in a static view, with contextual information embedded in pictures of the product and enhanced by written information containing persuasive messages. This situation is similar to radio ads, where audio is the only sense stimulated. In TV advertising/communication and on 2D websites, the product is presented dynamically with accompanying sensory-rich contextual information. Computers, tablets, and smartphones stimulate almost exclusively the sight and audio senses. The evolution of 2D websites toward 3D multimedia enriched sites enables consumers to interact (e.g., rotate to zoom in/out) in quite similar ways to direct product-buyer experiences. However, the manipulation is indirect, using input devices (e.g., mouse, keyboard) and does not allow the use of more natural interactions (e.g., hand gestures). Moreover, the product is visualized allocentrically (third person). With the addition of stereoscopic interfaces, it is possible to give the viewer a sense of depth; a stereo image of a three-dimensional (3D) scene is displayed on a monitor using a perspective projection coupled to the head position of the observer, known as a fishtank interface (Ware et al., 1993).

The main difference between a virtual experience, and an indirect experience derived from traditional advertising, is that the former provides a richer experience. This difference has its origin in a set of interface characteristics known as affordances. The affordances of human experience in marketing are the interaction expected between consumers and products (Norman, 1998). It is clear that the affordances offered by virtual experiences (virtual affordances) can exceed the affordances the consumer is likely to find in physical environments (physical affordances). Thus, one of the most exciting possibilities of the virtual experience is the fabrication of entirely new situations, impossible to create in the real world, and the development of contexts that will never be experienced by most people in real life. By using XRs we can develop new consumer-product and consumer-context interactions that are not possible in the real world. XRs are not subject to the same space-time restrictions that humans are in the real world. That is, virtual affordances not only match physical affordances, they exceed them. Virtual affordances provide richer communication channels between the consumer and the product than traditional advertising, and much the same interaction with a product as direct experience. In other words, consumers may learn better in a virtual experience than in a direct experience.

In any virtual indirect experience, the content can be presented to the user in accordance with the “Reality–Virtuality” continuum established by Milgram and Kishino (1994). Inspired by this framework, we propose a new classification for direct and indirect experiences in marketing, shown in Figure 1.

FIGURE 1
www.frontiersin.org

Figure 1. Classification for contents in VEM.

The left side of the continuum depicts the direct observation of a real-world scene – direct consumer experience – through conventional formats (newspaper, radio, TV, computer screen), that is, a traditional indirect consumer experience. The remainder of the continuum shows different situations that occur in virtual experiences. These situations go from AR scenarios, where virtual products are superposed on a real-life scene, to VR scenarios where everything is virtual, passing through augmented virtuality, where the virtual product and the virtual context is augmented with real-life information. We found in the literature several examples of AR experiences, with furniture (Lee, 2017), sunglasses (Grinspan, 2012), make-up (Nesbit, 2014) and fashion clothes (Zugara, 2015). Virtual experiences are also being used in in-store contexts (Tabuchi, 2015; Howland, 2016) in spaces specially designed for immersive experiences (Howland, 2016) and in at-home contexts (Alshaal et al., 2016).

Given this classification, we adopt a more restrictive perspective and define Virtual Experience in Marketing as “any indirect experience in marketing that makes use of XR technologies.” In any VEM, by using XRs, the user is isolated from physical reality by VR aspects or surrounded by virtual elements (AR and MR). Body movements and the sensory flow of the virtual environment are synchronized. Body and head movements are tracked so that the visual and auditory experience reflects the physical body and head movements (Fuchs et al., 2006). XR includes an important new property, the possibility of emulating the eye–hand coordination that occurs in the real-life interaction of the consumer with the product. By using different types of 3D tracking devices, the user can interact with the product as in real life.

In addition, XR allows both allocentric and egocentric (first person) product views. On 3D multimedia-enriched websites, exhibiting products such as cars and real-estate, users can only interact with the products allocentrically. With XR, the product surrounds the consumer, who can have egocentric views, as in real life.

With this proposed definition of VEM, we argue that indirect experiences in marketing mediated by non-immersive technologies (e.g., TV, radio, and 2D websites) cannot be considered VEMs.

We have only just started to explore the benefits to the customer that might be brought by the technical potential of current XRs to generate VEMs.

A New Methodological Research Framework for Virtual Experiences in Marketing (VEM)

Research Frameworks in Digital Marketing

Several recent works have proposed different frameworks and taxonomies for research in digital marketing. The framework proposed by Yadav and Pavlou (2014) focuses on marketing in computer-mediated environments. Other frameworks have highlighted other components related to consumer psychology (Lamberton and Stephen, 2016). In methodological issues in marketing analytics by the advent of digital (Wedel and Kannan, 2016), the authors identify XRs as a technological trend that will shape marketing analytics as a discipline as well as marketing analytics education. Indeed, customer experience is recognized as one of the most promising marketing approaches in consumer research (Homburg et al., 2017). This approach complements the digital interactive perspective by emphasizing the customer journey rather than the valuable contribution of the technology itself. Since VR is recognized as an experience in a virtual environment, the role of the experience within this technology must be highlighted. Based on this approach, Farah et al. (2019) discussed how VR could enhance the consumer experience in the consumer journey in retailing. Their findings suggested that VR directly impacts on the users’ sensory elements and therefore enhances the customer experience.

One of the most recent works proposed a framework based on vital touchpoints where digital technologies are having, or are likely to have, a significant impact: environment, company, outcomes, market research, and marketing strategies (Kannan and Li, 2017). Several associated questions for future research are identified at each touchpoint, in which XR evolves as a key enabling technology for the environment touchpoint and, more specifically, for contextual interactions. Kannan and Li (2017) identified XRs as one of the broad categories of technologies that are likely to impact marketing in the near future. In this proposed framework, the authors present several open areas of research for the use of XRs in marketing research, outlining different XR capabilities that can lead to new opportunities. From this analysis, they proposed several open research questions, such as “With the advent of virtual reality (VR) and augmented reality (AR), contextual interactions become significant. Is the impact of these technologies different in a digital environment vis-à-vis a brick-and-mortar environment? Would they be different for products versus services? How can firms selling customer experiences online (travel, hospitality, vacation packages) benefit from such technology and how can they incorporate the technology in their online decision aids? Can VR and AR technologies increase customer equity?” (Kannan and Li, 2017).

A Proposed Research Framework for the Use of VEM in Marketing Research

The literature analyzed in Section “Previous Works on Virtual Experience in Marketing” shows the significant advances in the use of XRs in marketing. We are beginning to realize the enormous potential that XRs have to enhance our understanding of consumer behavior, defining models that analyze the influence that each of the increasingly numerous and complex variables that surround consumers has on their behavior. As previously noted, XR is a tool whose technological capabilities can be of great help to marketing researchers. However, the capability has been adopted and used by only a few pioneering researchers, who are working to understand how XRs can contribute to marketing research. In short, XRs can become commonplace tools in marketing research. Before that, however, it will be necessary to conduct rigorous studies to clarify how XRs might adequately simulate the complex reality that today surrounds the consumer and to analyze the influence that the factors that make up this reality have on his, or her, behavior.

A global analysis of the above-cited works leads us to the following conclusions. First, it is worth emphasizing the growing number of related publications and the increasing interest in XRs among marketing scholars, which will undoubtedly have positive benefits for the field. However, at the global level, the field is significantly fragmented both in terms of the technologies used and in their applications. Also, it is noteworthy that most of the works do not provide enough technical details of the XRs technologies being used. In addition, very few provide an adequate description of the 3D user interfaces used, which is crucial for the reproduction of any XR study.

Partial results from previous studies allow us to conclude that XRs can be used to assess several marketing-related constructs. In comparison to retrospective self-reports, XRs have the potential to be a ‘gold standard’ assessment. To reach that stage, however, they must pass robust tests of reliability and validity, which, as yet, is far from the case. For example, applying A/B testing – which is already standard practice in consumer research – to VEM research, would give marketing researchers the tools to investigate the impact of even minor changes in the virtual environments used in VEM experiments. Some recent pioneering studies are starting to consider XR’s potential as an assessment tool. For example, Allimamy et al. (2019) shows that researching, working on, and testing alternative versions of XRs, in this case AR, will likely affect risk perceptions, increase trust, and increase customer willingness to interact with the company that offers AR rather than conventional communication. To achieve this, we argue that it is necessary to define a rigorous methodological framework for the use of XRs for marketing purposes. In this paper, we propose a framework, outlined in Figure 2.

FIGURE 2
www.frontiersin.org

Figure 2. Methodological framework for VEM.

Following a detailed analysis of previous related works, we conclude that the use of XRs in marketing can be classified into three main groups: as a new communication channel for existing or future products (Bonetti et al., 2018), as a tool for testing new store design concepts (Massara et al., 2010), and for studying different aspects of consumer behavior (Verhulst et al., 2017). In all of these groups, XRs are used to observe participants’ responses in laboratory settings, with controlled stimuli, both at behavioral and neurophysiological level, while immersed in virtual environments. XRs can be used for tracking various responses. Using VR low-cost body-motion tracking systems it is possible to measure users’ behavior in real time during virtual experiences. These systems allow the tracking of non-verbal expressions during VR-mediated interactions. In addition, low-cost eye-tracking systems integrated into VR goggles allow the analysis of gaze activity, which provides very valuable information about cognitive states. Miniaturized wearables can be used to obtain psycho-physiological signals which, after processing, provide a valuable indirect source of information related to the brain correlates of participants’ behavior. The synchronization of these signals with the stimuli in the virtual environment (VE) provides the background to cognitively link relevant information in the VE to body responses (Parsons, 2015; Fusaro et al., 2016).

As noted above, VEM facilitates fine-grained recording of implicit human behavior measures, integrated with self-reported descriptions of the experience, to build a more comprehensive and complete model of human responses. Marketing scholars find it difficult, even impossible, to achieve such a high degree of multisensory stimulation, synchronized with human behavior analysis techniques, using other methods. In traditional marketing research, laboratory experimental tasks enable the monitoring of the potentially influential variables that affect subjects’ responses. However, usually, the subject is confronted with controlled stimuli that do not include various variables that are present in real-life situations. Thus, the ecological validity of these methodologies is quite limited. Conversely, it is not easy to study human responses in real-life situations because of the experimenter’s inability to control the stimuli involved in the experience.

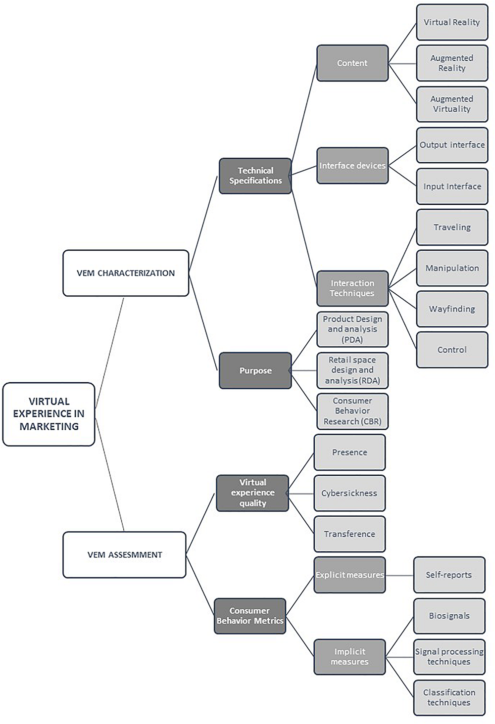
The use of VEM for marketing research includes two main processes, the multisensory stimulation of the subject using XRs and the measurement of the subject’s behaviors. For this reason, in our proposed classification we include two main blocks:

VEM characterization: That must include the relevant information that characterizes any immersive experience, thus allowing VEM experiments to be replicated and compared.

VEM assessment: That must include not only relevant information about the techniques used to analyze subjects’ behaviors but also metrics related to the quality of the user experience.

In the remainder of this section, we provide a detailed analysis of the sub-components included in each main group in our proposed research framework.

Technical Specification of VEM

The technical specifications block should contain a detailed description of each component that characterizes any virtual experience (Alcañiz et al., 2003), that is:

XR technology: The XR technology used following the classification outlined in Figure 2, together with a description of the software used and the contents of the virtual environments.

Interface devices: The hardware and software components that present information to the users and allows them to interact with the virtual environment.

Interaction techniques component: The interaction techniques method used to accomplish a given task using the output and input interfaces.

There are many possible choices within each of the three groups of components. Each component has been shown to have a strong influence on the mental processes that give rise to the subjective reality perceived by the user (IJsselsteijn et al., 2001; Clemente et al., 2014; Lorenz et al., 2015; Higuera-Trujillo et al., 2017).

Interface device – The output interface

An integral element of any virtual experience is the hardware that presents information to the user. The hardware, known as display interfaces, or output devices, presents information to one or more of the user’s senses through the human perceptual system; the majority focus on stimulating the visual and auditory senses. More recently, several solutions have emerged that stimulate the user’s haptic (i.e., force and touch) senses (Xia, 2018), the olfactory system (Ischer et al., 2014) and taste (Ranasinghe et al., 2012). There are still great technical difficulties in producing portable and high-fidelity output devices for the haptic, olfactory and taste senses. Output devices are shown to have a significant influence on the quality of virtual experiences, in factors such as sense of presence (Baños et al., 2008), immersion (Pausch et al., 1997) and engagement (Buttussi and Chittaro, 2017); and cognitive processes, such as attention, memory, and social relationships (Schnall et al., 2012; Menezes et al., 2017). VEM studies should include a description of the output interfaces used, based on previous works that provide classification taxonomies, such as Krevelen and Poelman (2010) for AR interfaces, Stanney and Hale (2014) for VR visual displays, Bayousuf et al. (2018) for haptic devices, and Stanney and Hale (2014) for olfactory interfaces. For a general classification, see LaViola et al. (2017).

Interface device – The input interface

An equally important part of developing a virtual experience is choosing the appropriate set of input devices to allow the user to communicate with the 3D environment, such as 2D desktop input devices (mouse, joysticks), 3D tracking input devices and more natural man–machine interfaces (e.g., voice, natural body movements, bioelectric and brain inputs). Several works provide strong evidence of the effects of input devices on the quality of the user experience (Jerald, 2017) and human performance (MacKenzie and Ware, 1993), among other factors. For a general classification of input interfaces, see LaViola et al. (2017).

Interaction techniques

Interaction techniques are software methods that permit the user to interact with the virtual environment by means of interface devices. These techniques can be grouped under selection/manipulation, traveling, wayfinding and system control (LaViola et al., 2017). The interaction techniques used have a profound effect on the quality of the user’s virtual experience, in factors such as presence (Seibert and Shafer, 2018), cognitive load (Varma and Nathan-Roberts, 2017), and human performance (Li, 2017). For a general classification of interaction techniques, see LaViola et al. (2017) and for a more detailed classification of navigation techniques, see Kruijff and Riecke (2018).

It is worth emphasizing that people interacting in the physical world unconsciously handle a series of cues, restrictions, and affordances that are so varied and complex that it is difficult to reproduce them in virtual-reality simulations. Therefore, it is highly recommended that researchers pay attention to the input devices and interaction techniques that generate 3D user interfaces adapted to 3D virtual content. Simply adapting traditional WIMP (Windows, Icons, Menus, Pointer) interfaces to 3D, which is the method followed in the majority of related works, does not provide an adequate solution to the problem. It is necessary to generate 3D user interfaces that not only interact with virtual contents, but also overcome barriers found in the physical world and, what is more important, to analyze the effect that these interfaces have on the consumer experience.

For this reason, it is necessary to carry out experiments that increase our knowledge of the influence that the options in each component group have on aspects of the consumer’s behavior, such as enjoyment, purchase intention, engagement, and consumer learning. To date, very few works address this type of experiment, and those that have done focus almost exclusively on the first group, related to type of content (Tikkanen et al., 2009; Huang et al., 2016; Scholz and Smith, 2016).

On the other hand, as to device components and interaction techniques, the majority of works use low immersive screen-based visualization interfaces coupled with primary input interfaces. Given the rapid evolution of XRs, VEM experiments should use, where possible, the most immersive technologies to emphasize the clear distinction between traditional indirect experiences and virtual indirect experiences. The use of XRs with limited virtual affordances significantly compromises experimental conclusions. In addition, no VEM work addresses the influence of stimulating other sensory channels, such as hearing or smell.

It is beyond the scope of this paper to provide guidelines on how to characterize a virtual experience; for detail on this, see, for example, LaViola et al. (2017). Nonetheless, as a starting point, we argue that any experimental description of a VEM should describe the basic 3D user interface characteristics. It is important in any VEM-related scientific activity to provide detailed information on the options chosen from each of the three groups of components that we propose characterize VEMs. In the VEM related scientific literature we note, in general, a lack of description of the components chosen and, therefore, it is challenging to reproduce the experience to undertake future, enriched versions of the experiments.

Purpose of a VEM

A review of the literature on virtual retail reveals that related works can be categorized into three groups, based on the final goals of the studies.

Virtual presentations of physical products (PDA type)

The final goal is either to use XR as a new communication channel for existing products (Brody and Gottsman, 1999), or as a means to analyze the consumer’s reactions to mock-ups of future products that do not yet exist (Jaeger and Porcherot, 2017; Rieuf et al., 2017; Van Kerrebroeck et al., 2017).

Retail spaces design and analysis (RDA type)

Extended Reality technologies are used to test new store design concepts before construction (Wu et al., 2013; Van Herpen et al., 2016) and to test new product displays and retail layouts (Meißner et al., 2017).

Consumer behavior research (CBR type)

A new use of VEM to study in detail the different aspects of consumer behavior. Previous studies proposed VEM as a means of predicting consumer behaviors in real stores using virtual stores (Bressoud, 2013; Van Herpen et al., 2016; Burke, 2018). Other studies analyzed the influence of XR on consumers in aspects such as enjoyment, consumer learning, engagement, and purchase intention (Barnes, 2011; Pantano and Servidio, 2012; Papagiannidis et al., 2013; Torrecilla et al., 2016; Alcañiz et al., 2017; Ausín et al., 2017; Bigné et al., 2018).

Virtual Experience Quality Measures

In any experiment in which VEM is used for marketing research, the scientific success of XRs depends on them providing a convincing sense of reality in which participants tend to respond realistically to situations and events portrayed within a virtual replica of a real-life situation and, therefore, give a “response-as-if-real” (RAIR). Therefore, it is highly recommended that RAIR quality experience be assessed. The following measures have proven to be crucial for assessing its effectiveness.

Presence measures

Presence is a metric applicable to any XR experience and, thus, to any VEM. It is worth noting that, to date, very few VEM studies have used presence measures. We found in the literature several methods for measuring presence in virtual environments. These are usually classified as either subjective or objective measures. Subjective measures derive from questionnaires and self-reports solicited during or just after VR exposure. Despite the criticisms aimed at questionnaires, since presence is a qualitative experience, they are the most common approach to its measurement. Among the most used presence questionnaires are the Presence Questionnaire (Witmer and Singer, 1998); the Immersive Tendencies Questionnaire (Witmer and Singer, 1998); and the SUS scale (Usoh et al., 2000). Objective measures of presence are based on correlations of presence with psychophysiological signals, such as heart variability and skin conductance (Meehan et al., 2002; Guger et al., 2004), neuroimaging (Clemente et al., 2013, 2014), behavioral measures and task performance. For a detailed description of presence measurement techniques, see van Baren and IJsselsteijn (2004) and Skarbez et al. (2018).

Cybersickness measures

One of the adverse effects suffered by VR users is cybersickness (CS). While several definitions have been proposed, in this work we follow the definition of Stanney: “CS is a constellation of symptoms of discomfort and malaise produced by VR exposure” (Stanney and Hale, 2014). Several studies report behavioral indicators of CS, such as the early termination of the VR experience (Kinsella, 2014) and reduced task competence (Nalivaiko et al., 2015). For this reason, we also state that VEM assessments should include a CS measure of the virtual experience. No VEM-based studies, to date, include a CS measure.

As for sense of presence, both objective and subjective measures have been proposed to measure CS. The most commonly used measures of CS are the Simulator Sickness Questionnaire (Kennedy et al., 2003) and the Fast Motion Sickness Scale (Keshavarz and Hecht, 2011). For a more detailed description of assessment methods for presence and CS and their relationships, see Mazloumi Gavgani et al. (2018).

Transference

Transference measures are common in VR studies and compare user behavior in a real environment to behavior when interacting with a virtual replica of the environment. When a virtual environment is used as a skills acquisition simulator, as in flight or surgical simulations, the most critical measure of the simulator is its transference capability. The technique is based on a comparison of the user’s two interactions (in the virtual and the real world). To date, transference studies have focused on comparing behavioral measures, such as trajectories, task sequences and task execution time, in fields such as medicine (Latorre et al., 2018) and marketing (Burke, 2018). Very few studies compare cognitive and emotional states by comparing psychophysiological and/or brain activity. This approach would facilitate the development of predictive models of consumer behavior. A recently published study is a first attempt in this regard (Marín-Morales et al., 2018).

Consumer Behavior Metrics

Virtual experience in marketing assessments should include measures to evaluate its final goal, that is, to generate consumer behaviors that are as close as possible to reality. For this reason, VEMs must include a set of metrics to evaluate consumer behavior. Although a detailed analysis of all the types of measurement used to characterize consumer behavior is beyond the scope of this paper, we include a list of the metrics most used to date.

Explicit measures

Traditionally, in marketing research, the assessment methods most widely used and validated are self-report questionnaires, interviews, and projective measures (Bearden and Netemeyer, 1999). The most used scales can be grouped under the following two categories:

Value for the customer: Customer satisfaction, brand equity, long-term relationships, brand awareness, brand attachment, brand love, customer engagement, and brand engagement.

Customer value: Purchase, retention, brand loyalty, and customer life value (CLV).

Implicit measures

To date, most of the theoretical constructs used in consumer behavior are based on explicit measures, such as self-report questionnaires, interviews, and projective measures. The reliability and validity of these techniques can be negatively affected by effects such as social desirability (Grimm, 2010), data interpretation and subject knowledge (Chan, 2009).

A growing number of marketing scholars are paying greater attention to the influence that implicit processes have on consumer behavior (Lee et al., 2007), which has led to the emergence of a new multidisciplinary field, consumer neuroscience (CN). Consumer neuroscience uses neuroscientific insights and methods to enhance the understanding of consumer behavior (Lee et al., 2007; Kenning and Plassmann, 2008; Fisher et al., 2010), using both implicit and explicit measures, thus helping marketing scholars develop more complete and integrated theories of consumer behavior.

In recent times, several techniques for the implicit measurement of consumer behavior have been proposed, based on psychophysiological signals, brain activity measures and/or behavioral measures. For a recent review of the various techniques see, for example, Chark (2018). In Table 2, we summarize the main biometric signals that are being used, the metrics derived from each signal and the psychological constructs related to the metrics.

TABLE 2
www.frontiersin.org

Table 2. Most used techniques for implicit measures of consumer behavior.

The methodology normally used to relate the measurements of biometric signals to consumer behavior metrics is to apply signal processing techniques, followed by computational methods to automatically classify the different consumer behavior metrics. Regarding classification methods, we are witnessing an increased use of machine learning (Mars, 2018) and deep learning techniques (Yu and Deng, 2011; LeCun et al., 2015).

To date, VEM has not been proposed as an experimentation tool to analyze the influence of the different components of products, stores, and sellers on the consumer’s behavior. We suggest that VEM can be used to better understand and model essential elements of consumer behavior, such as purchase intention, engagement, value, and consumer learning. We propose that VEM is a very promising tool to examine various behavioral patterns in dynamic, complex, and realistic situations, that will enhance our knowledge of new models of buyer–product and buyer–seller relationships. In this case, VEMs would not contain virtual replicas of existing products or simulations of future products and stores. On the contrary, they would be used to accurately analyze the influence of general aspects of the product and its contexts on consumer behavior.

Conclusion

The impact that XRs are going to have on many aspects of our lives is predicted in several studies (Slater and Sanchez-Vives, 2016); almost every aspect related to consumer behavior patterns will be affected by these emerging technologies. Several studies predict that technology-mediated human communications will evolve from today’s smartphones to MR interfaces coupled with artificial intelligence techniques to interpret user activities in most aspects of our lives (Bailenson, 2018) and, more specifically, in our consumer habits and behaviors (Brohm et al., 2017; Grewal et al., 2017). Some recent studies by marketing scholars consider this issue and have proposed a framework for research in digital marketing where VR and AR, that is, XRs, are identified as critical digital technologies that will lead to new marketing opportunities. The capacity of XR to generate new virtual realities will allow the development of controlled laboratory situations in which to study the factors that affect the acceptability of new products and retail spaces and the influence that the different elements that surround consumers have on their decisions.

We predict that the use of interactive and immersive 3D virtual stores will soon become general, and that two purchase channels will coexist. A channel with virtual stores, in which it will be possible to interact virtually with products and virtual sellers, and another channel with physical flagship stores in which it will be possible for the consumer to have a real interaction with real products and real sellers. These physical stores must “compete” with virtual stores and offer the consumer those aspects of the shopping experience that are quite difficult, for now, to provide in virtual stores, such as touching or tasting the product or experiencing the proprioceptive sensations elicited by the product. However, in virtual stores, it will be possible to have at-home consumer experiences, without having to travel, and to collaborate by making purchases, for example, with physically distant friends. These two complementary channels will reinforce the new omni-channel retailing scenario (Neslin et al., 2006; Verhoef et al., 2015). We are in an era of huge advances in XRs. Having been researched for decades, and having been shown to be efficient in many other fields, the ongoing release of consumer-targeted XR hardware platforms signals an opportune moment to develop the next generation of VEMs for widespread dissemination.

Multidisciplinary teams synergizing different scientific disciplines, in our case, engineering, computer science, neuroscience, and marketing, require a period of adaptation so that they can understand their respective needs and capacities. For example, on the one hand, computer science, engineering, and neuroscience researchers, as in this case, have to understand the needs of marketing researchers and their analytical and measurement tools. On the other hand, marketing researchers need to understand the capabilities and limitations of XR technologies.

In this work, we analyze the state of the art of the use of XRs in marketing. As a first result, we conclude that the research field is quite fragmented. Perhaps this is due, in part, to the fact that it is a multidisciplinary field combining several research areas, such as social and technological sciences, with profound methodological differences. Therefore, we argue that it is necessary to define a rigorous and standardized methodological framework. This work makes the first proposal for a framework which allows the classification of research activities in the field.

The vast majority of papers published to date about VEMs have been produced by marketing researchers, who propose the use of XRs to improve our knowledge about consumer behavior. Therefore, it is understandable that these works lack a certain methodological rigor regarding the proposed use of XRs. Published scientific papers that propose the use of XRs, in fields such as education, medicine or training, among many others, include at least a technical description of the interfaces and interaction techniques of XRs. This is essential to ensure the replicability of the experiments and, thus, to make future enhancements to the experiments. These works also include measures to evaluate the quality of the virtual experience, such as presence. This is a fundamental aspect for any work that proposes the use of XRs. As previously noted, in the works published about VEM, there is a lack of detail in the description of both the technical characterization of the proposed XRs and the quality of the virtual experience. Moreover, the lack of clarity in the published works regarding their objectives led us to propose that all VEM studies should be classified based on their key aims. Therefore, we propose to include a detailed description of implicit measures in the proposed framework. Finally, almost all works use metrics based on explicit responses as measures of consumer behavior. Given the growing interest by marketing researchers in implicit measures, it will be necessary to make a distinction between explicit and implicit metrics used in future studies.

The purpose of the proposed methodology is to provide a classification framework that allows the characterization of any VEM study and to provide the minimum information for each of the proposed four groups, that is, technical specifications, purpose, virtual experience quality, and consumer behavior metrics.

Author Contributions

All authors made substantial contributions to the conception and development of the work. MA is responsible for the general idea of the manuscript. EB and JG participated in drafting the work and revised it in-depth and provided new ideas based on their experience. MA supervised the entire work, reviewed the manuscript, and approved the final version to be submitted.

Funding

This work was supported by the Spanish Ministry of Science, Innovation and Universities funded project – ATHENEA-DPI2017-91537-EXP and by the European Commission project RHUMBO – H2020-MSCA-ITN-2018-813234.

Conflict of Interest Statement

The authors declare that the research was conducted in the absence of any commercial or financial relationships that could be construed as a potential conflict of interest.

References

Alcañiz, M., Bigné, E., and Guixeres, J. (2017). Neuromarketing: midiendo en realidad y en realidad mixta. Investig. Mark. 134, 5–9.

Google Scholar

Alcañiz, M., Chicchi Giglioli, I. A., and Parra Vargas, E. (2018). Virtual reality as an emerging methodology for leadership assessment and training. Front. Psychol. 9:1658. doi: 10.3389/fpsyg.2018.01658

PubMed Abstract | CrossRef Full Text | Google Scholar

Alcañiz, M., Lozano, J. A., and Rey, B. (2003). Technological background of VR. Stud. Health Technol. Inform. 99, 199–214.

Google Scholar

Allimamy, S., Deans, K. R., and Gnoth, J. (2019). The effect of co-creation through exposure to augmented reality on customer perceived risk, trust and purchase intent – an empirical analysis. Int. J. Technol. Hum. Interact. 7, 103–117.

Google Scholar

Alshaal, S. E., Michael, S., Pamporis, A., Herodotou, H., Samaras, G., and Andreou, P. (2016). “Enhancing virtual reality systems with smart wearable devices,” in Proceedings of the 2016 17th IEEE International Conference on Mobile Data Management (MDM), Vol. 1, Porto, 345–348.

Google Scholar

Ausín, J. M., Guixeres, J., Bigné, E., and Alcañiz, M. (2017). “Facial expressions to evaluate advertising: a laboratory versus living room study,” in Advances in Advertising Research VIII, eds V. Zabkar and M. Eisend (Wiesbaden: Springer Fachmedien Wiesbaden), 109–122. doi: 10.1007/978-3-658-18731-6_9

CrossRef Full Text | Google Scholar

Babić Rosario, A., Sotgiu, F., De Valck, K., and Bijmolt, T. H. (2016). The effect of electronic word of mouth on sales: a meta-analytic review of platform, product, and metric factors. J. Mark. Res. 53, 297–318. doi: 10.1509/jmr.14.0380

CrossRef Full Text | Google Scholar

Bagozzi, R. P., and Verbeke, W. (2014). “Biomarketing: an emerging paradigm linking neuroscience, endocrinology, and genetics to buyer–seller behavior,” in The Routledge Companion to the Future of Marketing, eds L. Moutinho, E. Bigné, and A. K. Manrai (London: Routledge), 107–133.

Google Scholar

Bailenson, J. (2018). Experience on Demand: What Virtual Reality Is, how it Works, and what it Can Do. New York, NY: W. W. Norton & Company.

Google Scholar

Baños, R. M., Botella, C., Rubió, I., Quero, S., García-Palacios, A., and Alcañiz, M. (2008). Presence and emotions in virtual environments: the influence of stereoscopy. Cyberpsychol. Behav. 11, 1–8. doi: 10.1089/cpb.2007.9936

PubMed Abstract | CrossRef Full Text | Google Scholar

Barlow, A. K., Siddiqui, N. Q., and Mannion, M. (2004). Developments in information and communication technologies for retail marketing channels. Int. J. Retail Distrib. Manag. 32, 157–163. doi: 10.1108/09590550410524948

CrossRef Full Text | Google Scholar

Barnes, S. J. (2011). Understanding use continuance in virtual worlds: empirical test of a research model. Inf. Manag. 48, 313–319. doi: 10.1016/j.im.2011.08.004

CrossRef Full Text | Google Scholar

Bayousuf, A., Al-Khalifa, H. S., and Al-Salman, A. (2018). “Haptics-based systems characteristics, classification, and applications,” in Encyclopedia of Information Science and Technology, 4th Edn, ed. D. B. A. Mehdi Khosrow-Pour (Pennsylvania, PA: IGI Global), 4652–4665. doi: 10.4018/978-1-5225-2255-3.ch404

CrossRef Full Text | Google Scholar

Bearden, W. O., and Netemeyer, R. G. (1999). Handbook of Marketing Scales: Multi-Item Measures for Marketing and Consumer Behavior Research. London: Sage.

Google Scholar

Bigné, E., Alcañiz, M., and Guixeres, J. (2018). Visual Attention in Virtual Reality Settings. Porto: World Marketing Congress.

Google Scholar

Bigné, E., Llinares, C., and Torrecilla, C. (2016). Elapsed time on first buying triggers brand choices within a category: a virtual reality-based study. J. Bus. Res. 69, 1423–1427. doi: 10.1016/j.jbusres.2015.10.119

CrossRef Full Text | Google Scholar

Bonetti, F., Warnaby, G., and Quinn, L. (2018). “Augmented reality and virtual reality in physical and online retailing: a review, synthesis and research agenda,” in Augmented Reality and Virtual Reality, eds T. Jung and M. tom Dieck (Cham: Springer), 119–132. doi: 10.1007/978-3-319-64027-3_9

CrossRef Full Text | Google Scholar

Brady, M., Fellenz, M. R., and Brookes, R. (2008). Researching the role of information and communications technology (ICT) in contemporary marketing practices. J. Bus. Ind. Mark. 23, 108–114. doi: 10.1108/08858620810850227

CrossRef Full Text | Google Scholar

Breen, P. (2009). Shaping Retail: The Use of Virtual Store Simulations in Marketing Research and Beyond. Store Marketing Institute White Paper. Bloomington, IN: In-Store Marketing Institute, 1–23.

Google Scholar

Bressoud, E. (2013). Testing FMCG innovations: experimental real store versus virtual. J. Prod. Brand Manag. 22, 286–292. doi: 10.1108/jpbm-05-2012-0141

CrossRef Full Text | Google Scholar

Brody, A., and Gottsman, E. (1999). “Pocket BargainFinder: a handheld device for augmented commerce,” in Handheld and Ubiquitous Computing, ed. H. W. Gellersen (Berlin: Springer), 44–51. doi: 10.1007/3-540-48157-5_6

CrossRef Full Text | Google Scholar

Brohm, D., Domurath, N., Glanz-Chanos, V., and Grunert, K. G. (2017). “Future trends of augmented reality,” in Augmented Reality for Food Marketers and Consumers, ed. L. W. S. Loijens (Wageningen: Wageningen Academic Publishers), 1681–1685.

Google Scholar

Bruer, J. T. (2008). “Building bridges in neuroeducation,” in The Educated Brain: Essays in Neuroeducation, eds A. M. Battro, K. W. Fischer, and P. J. Léna (New York, NY: Cambridge University Press), 43–58. doi: 10.1017/cbo9780511489907.005

CrossRef Full Text | Google Scholar

Burke, R. (2018). “Virtual reality for marketing research,” in Innovative Research Methodologies in Management, eds L. Moutinho and M. Sokele (Cham: Palgrave Macmillan), 63–82. doi: 10.1007/978-3-319-64400-4_3

CrossRef Full Text | Google Scholar

Burke, R. R. (1996). Virtual shopping: breakthrough in marketing research. Harv. Bus. Rev. 74, 120–131.

Google Scholar

Burke, R. R. (2002). Technology and the customer interface: what consumers want in the physical and virtual store. J. Acad. Mark. Sci. 30, 411–432. doi: 10.1177/009207002236914

CrossRef Full Text | Google Scholar

Buttussi, F., and Chittaro, L. (2017). “Effects of different types of virtual reality display on presence and learning in a safety training scenario,” in Proceedings of the IEEE Transactions on Visualization and Computer Graphics, Sacramento, CA.

Google Scholar

Campo, K., Gijsbrechts, E., and Guerra, F. (1999). Computer simulated shopping experiments for analyzing dynamic purchasing patterns: validation and guidelines. J. Empir. Generalisat. Mark. Sci. 4, 22–61.

Google Scholar

Carpenter, I. D., Ritchie, J. M., Dewar, R. G., and Simmons, J. E. L. (1997). Virtual manufacturing. Manuf. Eng. 76, 113–116.

Google Scholar

Castellanos, M. C., Ausin, J. M., Guixeres, J., and Bigné, E. (2018). “Emotion in a 360-degree vs. traditional format through EDA, EEG and facial expressions,” in Advances in Advertising Research IX, eds V. Cauberghe, L. Hudders, and M. Eisend (Wiesbaden: Springer Gabler), 3–15. doi: 10.1007/978-3-658-22681-7_1

CrossRef Full Text | Google Scholar

Chan, D. (2009). “So why ask me? Are self-report data really that bad,” in Statistical and Methodological Myths and Urban Legends: Doctrine, Verity and Fable in the Organizational and Social Sciences, eds C. E. Lance and R. J. Vandenberg (Boca Raton, FL: CRC Press), 309–336.

Google Scholar

Chark, R. (2018). “Neuromarketing,” in Innovative Research Methodologies in Management, eds L. Moutinho and M. Sokele (Cham: Palgrave Macmillan), 179–198.

Google Scholar

Chen, L.-D., and Tan, J. (2004). Technology adaptation in E - commerce: key determinants of virtual stores acceptance. Eur. Manag. J. 22, 74–86. doi: 10.1016/j.emj.2003.11.014

CrossRef Full Text | Google Scholar

Chicchi Giglioli, I. A., Pravettoni, G., Sutil Martín, D. L., Parra, E., and Raya, M. A. (2017). A novel integrating virtual reality approach for the assessment of the attachment behavioral system. Front. Psychol. 8:959. doi: 10.3389/fpsyg.2017.00959

PubMed Abstract | CrossRef Full Text | Google Scholar

Clemente, M., Rey, B., Rodríguez-Pujadas, A., Barros-Loscertales, A., Baños, R. M., Botella, C., et al. (2013). An fMRI study to analyze neural correlates of presence during virtual reality experiences. Interact. Comput. 26, 269–284. doi: 10.1093/iwc/iwt037

CrossRef Full Text | Google Scholar

Clemente, M., Rodríguez, A., Rey, B., and Alcañiz, M. (2014). Assessment of the influence of navigation control and screen size on the sense of presence in virtual reality using EEG. Expert Syst. Appl. 41, 1584–1592. doi: 10.1016/j.eswa.2013.08.055

CrossRef Full Text | Google Scholar

Daugherty, T., Li, H., and Biocca, F. (2008). Consumer learning and the effects of virtual experience relative to indirect and direct product experience. Psychol. Mark. 25, 568–586. doi: 10.1002/mar.20225

CrossRef Full Text | Google Scholar

Dellarocas, C., Katona, Z., and Rand, W. (2013). Media, aggregators, and the link economy: strategic hyperlink formation in content networks. Manag. Sci. 59, 2360–2379. doi: 10.1287/mnsc.2013.1710

CrossRef Full Text | Google Scholar

Dennis, C., Fenech, T., Pantano, E., Gerlach, S., and Merrilees, B. (2004). E-Retailing. Abingdon: Routledge.

Google Scholar

Donna, L., and Novak, H. T. P. (1997). A new marketing paradigm for electronic commerce. Inf. Soc. 13, 43–54. doi: 10.1080/019722497129278

CrossRef Full Text | Google Scholar

Farah, M. F., Ramadan, Z. B., and Harb, D. H. (2019). The examination of virtual reality at the intersection of consumer experience, shopping journey and physical retailing. J. Retail. Consum. Serv. 48, 136–143. doi: 10.1016/j.jretconser.2019.02.016

CrossRef Full Text | Google Scholar

Fisher, C. E., Chin, L., and Klitzman, R. (2010). Defining neuromarketing: practices and professional challenges. Harv. Rev. Psychiatry 18, 230–237. doi: 10.3109/10673229.2010.496623

PubMed Abstract | CrossRef Full Text | Google Scholar

Fox, J., Arena, D., and Bailenson, J. N. (2009). Virtual reality: a survival guide for the social scientist. J. Media Psychol. 21, 95–113. doi: 10.1027/1864-1105.21.3.95

CrossRef Full Text | Google Scholar

Fuchs, P., Moreau, G., and Burkhardt, J. M. (2006). Le Traité de la Réalité Virtuelle - L’interfaçage: L’immersion et L’interaction en Environnement Virtuel, Vol. 2. Cortlandt, NY: Mines Press, 520.

Google Scholar

Fusaro, M., Tieri, G., and Aglioti, S. M. (2016). Seeing pain and pleasure on self and others: behavioral and psychophysiological reactivity in immersive virtual reality. J. Neurophysiol. 116, 2656–2662. doi: 10.1152/jn.00489.2016

PubMed Abstract | CrossRef Full Text | Google Scholar

Gold, L. N. (1993). Virtual reality now a research reality. Mark. Res. 5:50.

Google Scholar

Grewal, D., Roggeveen, A. L., and Nordfält, J. (2017). The future of retailing. J. Retail. 93, 1–6. doi: 10.1016/j.jretai.2016.12.008

CrossRef Full Text | Google Scholar

Grimm, P. (2010). Social Desirability Bias in Encyclopedia of Marketing. Hoboken, NJ: Wiley.

Google Scholar

Grinspan, I. (2012). Try on Sunglasses from the Street in Bloomingdale’s New Display. Available at: https://ny.racked.com/2012/4/19/7728253/try-on-sunglasses-from-the-street-in-bloomingdales-interactive-display (accessed April 19, 2012).

Google Scholar

Guger, C., Edlinger, G., Leeb, R., and Pfurtscheller, G. (2004). “Heart-rate variability and event-related ecg in virtual environments,” in Proceedings of the 7th Annual International Workshop on Presence, Valencia.

Google Scholar

Gummesson, E. (1987). The new marketing—developing long-term interactive relationships. Long Range Plann. 20, 10–20. doi: 10.1016/0024-6301(87)90151-8

CrossRef Full Text | Google Scholar

Hackl, C., and Wolfe, S. (2017). Marketing New Realities: An Introduction to Virtual Reality and Augmented Reality Marketing, Branding, and Communications. Cold Spring, NY: Meraki Press.

Google Scholar

Higuera-Trujillo, J. L., Maldonado, J. L. T., and Millán, C. L. (2017). Psychological and physiological human responses to simulated and real environments: a comparison between photographs, 360 panoramas, and Virtual Reality. Appl. Ergon. 65, 398–409. doi: 10.1016/j.apergo.2017.05.006

PubMed Abstract | CrossRef Full Text | Google Scholar

Hoffman, D. L., and Novak, T. P. (1996). Marketing in hypermedia computer-mediated environments: conceptual foundations. J. Mark. 60, 50–68. doi: 10.1177/002224299606000304

CrossRef Full Text | Google Scholar

Homburg, C., Joziæ, D., and Kuehnl, C. (2017). Customer experience management: toward implementing an evolving marketing concept. J. Acad. Mark. Sci. 45, 377–401. doi: 10.1007/s11747-015-0460-7

CrossRef Full Text | Google Scholar

Howland, D. (2016). The New Realities of VR and Retail. Available at: http://www.retaildive.com/news/the-new-realities-of-vr-and-retail/414482/ (accessed June, 2019).

Google Scholar

Huang, Y. C., Backman, K. F., Backman, S. J., and Chang, L. L. (2016). Exploring the implications of virtual reality technology in tourism marketing: an integrated research framework. Int. J. Tour. Res. 18, 116–128. doi: 10.1002/jtr.2038

CrossRef Full Text | Google Scholar

Hunt, S. D. (1983a). General theories and the fundamental explananda of marketing. J. Mark. 47, 9–17. doi: 10.1177/002224298304700402

CrossRef Full Text | Google Scholar

Hunt, S. D. (1983b). Marketing Theory: The Philosophy of Marketing Science. Homewood, IL: R.D. Irwin.

Google Scholar

IJsselsteijn, W., de Ridder, H., Freeman, J., Avons, S. E., and Bouwhuis, D. (2001). Effects of stereoscopic presentation, image motion, and screen size on subjective and objective corroborative measures of presence. Presence 10, 298–311. doi: 10.1162/105474601300343621

CrossRef Full Text | Google Scholar

Ischer, M., Baron, N., Mermoud, C., Cayeux, I., Porcherot, C., Sander, D., et al. (2014). How incorporation of scents could enhance immersive virtual experiences. Front. Psychol. 17:736. doi: 10.3389/fpsyg.2014.00736

PubMed Abstract | CrossRef Full Text | Google Scholar

Jaeger, S. R., and Porcherot, C. (2017). Consumption context in consumer research: methodological perspectives. Curr. Opin. Food Sci. 15, 30–37. doi: 10.1016/j.cofs.2017.05.001

CrossRef Full Text | Google Scholar

Jerald, J. (2017). “Human-centered design for immersive interactions,” in Proceedings of the 2017 IEEE Virtual Reality (VR), Los Angeles, CA, 431–432.

Google Scholar

Jin, S. A. A., and Bolebruch, J. (2009). Virtual commerce (V-Commerce) in second life: the roles of physical presence and brand-self connection. J. Virtual Worlds Res. 2, 1–12.

Google Scholar

Jones, K., and Biasiotto, M. (1999). Internet retailing: current hype or future reality? Int. Rev. Retail Distrib. Consum. Res. 9, 69–79. doi: 10.1080/095939699342688

CrossRef Full Text | Google Scholar

Kalantari, M., and Rauschnabel, P. (2018). “Exploring the early adopters of augmented reality smart glasses: the case of Microsoft HoloLens,” in Augmented Reality and Virtual Reality, eds M. tom Dieck and C. T. Jung (Berlin: Springer), 229–245. doi: 10.1007/978-3-319-64027-3_16

CrossRef Full Text | Google Scholar

Kannan, P. K., and Li, H. A. (2017). Digital marketing: a framework, review and research agenda. Int. J. Res. Mark. 34, 22–45. doi: 10.1016/j.ijresmar.2016.11.006

CrossRef Full Text | Google Scholar

Kaplan, A. M., and Haenlein, M. (2009a). Consumer use and business potential of virtual worlds: the case of “second life”. Int. J. Media Manag. 11, 93–101. doi: 10.1080/14241270903047008

CrossRef Full Text | Google Scholar

Kaplan, A. M., and Haenlein, M. (2009b). The fairyland of Second Life: virtual social worlds and how to use them. Bus. Horiz. 52, 563–572. doi: 10.1016/j.bushor.2009.07.002

CrossRef Full Text | Google Scholar

Kennedy, R. S., Drexler, J. M., Compton, D. E., Stanney, K. M., Lanham, D. S., and Harm, D. L. (2003). “Configural scoring of simulator sickness, cybersickness, and space adaptation syndrome: similarities and differences,” in Virtual and Adaptive Environments: Applications, Implications, and Human Performance Issues, eds L. J. Hettinger and M. W. Haas (Mahwah, NJ: Lawrence Erlbaum Associates Publishers), 247–278. doi: 10.1201/9781410608888.ch12

CrossRef Full Text | Google Scholar

Kenning, P. H., and Plassmann, H. (2008). How neuroscience can inform consumer research. IEEE Trans. Neural Syst. Rehabil. Eng. 16, 532–538. doi: 10.1109/TNSRE.2008.2009788

PubMed Abstract | CrossRef Full Text | Google Scholar

Keshavarz, B., and Hecht, H. (2011). Validating an efficient method to quantify motion sickness. Hum. Factors 53, 415–426. doi: 10.1177/0018720811403736

PubMed Abstract | CrossRef Full Text | Google Scholar

Kinsella, A. J. (2014). The Effect of 0.2 Hz and 1.0 Hz Frequency and 100 ms and 20-100 ms Amplitude of Latency on Simulatory Sickness in a Head Mounted Display. Doctoral dissertation, Clemson University, Clemson, SC.

Google Scholar

Klein, L. R. (1998). Evaluating the potential of interactive media through a new lens: search versus experience goods. J. Bus. Res. 41, 195–203. doi: 10.1016/S0148-2963(97)00062-3

CrossRef Full Text | Google Scholar

Kolesar, M. B., and Wayne Galbraith, R. (2000). A services-marketing perspective on e-retailing: implications for e-retailers and directions for further research. Internet Res. 10, 424–438. doi: 10.1108/10662240010349444

CrossRef Full Text | Google Scholar

Koontz, M. L., and Gibson, I. E. (2002). Mixed reality merchandising: bricks, clicks–and mix. J. Fashion Mark. Manag. 6, 381–395. doi: 10.1108/13612020210448664

CrossRef Full Text | Google Scholar

Krevelen, D. W. F., and Poelman, R. (2010). A survey of augmented reality technologies, applications and limitations. Int. J. Virtual Real. 9, 1–20. doi: 10.3233/WOR-2012-0443-2208

PubMed Abstract | CrossRef Full Text | Google Scholar

Kruijff, E., and Riecke, B. E. (2018). “Navigation interfaces for virtual reality and gaming: theory and practice,” in Proceedings of the Extended Abstracts of the 2018 CHI Conference on Human Factors in Computing Systems, (Montreal: ACM), C11.

Google Scholar

Lamberton, C., and Stephen, A. T. (2016). A thematic exploration of digital, social media, and mobile marketing: research evolution from 2000 to 2015 and an agenda for future inquiry. J. Mark. 80, 146–172. doi: 10.1509/jm.15.0415

CrossRef Full Text | Google Scholar

Latorre, J., Llorens, R., Colomer, C., and Alcañiz, M. (2018). Reliability and comparison of Kinect-based methods for estimating spatiotemporal gait parameters of healthy and post-stroke individuals. J. Biomech. 72, 268–273. doi: 10.1016/j.jbiomech.2018.03.008

PubMed Abstract | CrossRef Full Text | Google Scholar

LaViola, J. J. Jr., Kruijff, E., McMahan, R. P., Bowman, D., and Poupyrev, I. P. (2017). 3D User Interfaces: Theory and Practice. Boston, MA: Addison-Wesley Professional.

Google Scholar

LeCun, Y., Bengio, Y., and Hinton, G. (2015). Deep learning. Nature 521, 436–444. doi: 10.1038/nature14539

PubMed Abstract | CrossRef Full Text | Google Scholar

Lee, D. (2017). Ikea Place is an AR App that Lets you Put Furniture on the Street. Available at: https://www.theverge.com/2017/9/20/16339006/apple-ios-11-arkit-ikea-place-ar-app (accessed September 20, 2017).

Google Scholar

Lee, K. S., and Tan, S. J. (2003). E-retailing versus physical retailing: a theoretical model and empirical test of consumer choice. J. Bus. Res. 56, 877–885.

Google Scholar

Lee, N., Broderick, A. J., and Chamberlain, L. (2007). What is ‘neuromarketing’? A discussion and agenda for future research. Int. J. Psychophysiol. 63, 199–204. doi: 10.1016/j.ijpsycho.2006.03.007

PubMed Abstract | CrossRef Full Text | Google Scholar

Leinfuss, E. (1996). Virtual worlds, real applications. Infoworld 18, 57–59.

Google Scholar

Li, H., Daugherty, T., and Biocca, F. (2003). The role of virtual experience in consumer learning. J. Consum. Psychol. 13, 395–407. doi: 10.1207/s15327663jcp1304_07

CrossRef Full Text | Google Scholar

Li, J. (2017). Effects of Control-Display Mapping on 3D Interaction in Immersive Virtual Environments. Doctoral dissertation, The University of North Carolina at Charlotte, Charlotte, NC.

Google Scholar

Lin, J. C. C., and Lu, H. (2000). Towards an understanding of the behavioural intention to use a web site. Int. J. Inf. Manag. 20, 197–208. doi: 10.1016/s0268-4012(00)00005-0

CrossRef Full Text | Google Scholar

Liu, C., and Arnett, K. P. (2000). Exploring the factors associated with Web site success in the context of electronic commerce. Inf. Manag. 38, 23–33. doi: 10.1016/s0378-7206(00)00049-5

CrossRef Full Text | Google Scholar

Lorenz, M., Busch, M., Rentzos, L., Tscheligi, M., Klimant, P., and Fröhlich, P. (2015). “I’m There! The influence of virtual reality and mixed reality environments combined with two different navigation methods on presence,” in Proceedings of the 2015 IEEE Virtual Reality (VR), (Arles: IEEE), 223–224.

Google Scholar

MacKenzie, I. S., and Ware, C. (1993). “Lag as a determinant of human performance in interactive systems,” in Proceedings of the INTERACT’93 and CHI’93 Conference on Human Factors in Computing Systems, (New York, NY: ACM), 488–493.

Google Scholar

Marín-Morales, J., Higuera-Trujillo, J. L., Greco, A., Guixeres, J., Llinares, C., Scilingo, E. P., et al. (2018). Affective computing in virtual reality: emotion recognition from brain and heartbeat dynamics using wearable sensors. Sci. Rep. 8:13657. doi: 10.1038/s41598-018-32063-4

PubMed Abstract | CrossRef Full Text | Google Scholar

Mars, P. (2018). Learning Algorithms: Theory and Applications in Signal Processing, Control and Communications. Boca Raton, FL: CRC press.

Google Scholar

Massara, F., Liu, S. S., and Melara, R. D. (2010). Adapting to a retail environment: modeling consumer– environment interactions. J. Bus. Res. 63, 673–681. doi: 10.1016/j.jbusres.2009.05.004

CrossRef Full Text | Google Scholar

Mathwick, C. (2001). Understanding the online consumer: a typology of online relational norms and behaviour. J. Interact. Mark. 16, 40–55. doi: 10.1002/dir.10003

CrossRef Full Text | Google Scholar

Mazloumi Gavgani, A., Walker, F. R., Hodgson, D. M., and Nalivaiko, E. (2018). A comparative study of cybersickness during exposure to virtual reality and “classic” motion sickness: are they different? J. Appl. Physiol. doi: 10.1152/japplphysiol.00338.2018 [Epub ahead of print].

CrossRef Full Text | PubMed Abstract | Google Scholar

McGrath, J. L., Taekman, J. M., Dev, P., Danforth, D. R., Mohan, D., Kman, N., et al. (2018). Using virtual reality simulation environments to assess competence for emergency medicine learners. Acad. Emerg. Med. 25, 186–195. doi: 10.1111/acem.13308

PubMed Abstract | CrossRef Full Text | Google Scholar

Meehan, M., Insko, B., Whitton, M., and Brooks, F. P. Jr. (2002). Physiological measures of presence in stressful virtual environments. ACM Trans. Graph. 21, 645–652.

PubMed Abstract | Google Scholar

Meißner, M., Pfeiffer, J., Pfeiffer, T., and Oppewal, H. (2017). Combining virtual reality and mobile eye tracking to provide a naturalistic experimental environment for shopper research. J. Bus. Res. 100, 445–458. doi: 10.1016/j.jbusres.2017.09.028

CrossRef Full Text | Google Scholar

Menezes, P., Gouveia, N., and Patrão, B. (2017). “Touching is believing-Adding real objects to Virtual Reality,” in Online Engineering & Internet of Things, eds M. E. Auer and D. G. Zutin (Cham: Springer), 681–688. doi: 10.1007/978-3-319-64352-6_64

CrossRef Full Text | Google Scholar

Merrilees, B. (2002). Interactivity design as the key to managing customer relations in e-commerce. J. Relationsh. Mark. 1, 111–126. doi: 10.1300/j366v01n03_07

CrossRef Full Text | Google Scholar

Milgram, P., and Kishino, F. (1994). A taxonomy of mixed reality visual displays. IEICE Trans. Inf. Syst. 77, 1321–1329.

Google Scholar

Nalivaiko, E., Davis, S. L., Blackmore, K. L., Vakulin, A., and Nesbitt, K. V. (2015). Cybersickness provoked by head-mounted display affects cutaneous vascular tone, heart rate and reaction time. Physiol. Behav. 151, 583–590. doi: 10.1016/j.physbeh.2015.08.043

PubMed Abstract | CrossRef Full Text | Google Scholar

Nesbit, T. (2014). Sephora’s Augmented Reality Mirror Adds Virtual Makeup to Customers’ Faces. Available at: https://www.psfk.com/2014/06/sephora-augmented-reality-mirror-try-on-makeup.html (accessed June 4, 2014).

Google Scholar

Neslin, S. A., Grewal, D., Leghorn, R., Shankar, V., Teerling, M. L., Thomas, J. S., et al. (2006). Challenges and opportunities in multichannel customer management. J. Serv. Res. 9, 95–112. doi: 10.1177/1094670506293559

CrossRef Full Text | Google Scholar

Nguyen, B., Pantano, E., Dennis, C., and Gerlach, S. (2016). Internet Retailing and Future Perspectives. Abingdon: Routledge.

Google Scholar

Nielsen (2017). Nielsen Global E-Commerce Report. Available at https://www.nielsen.com/content/dam/nielsenglobal/de/docs/Nielsen%20Global%20Connected%20Commerce%20Report%20January%202017.pdf (accessed September 24, 2018).

Google Scholar

Norman, D. (1998). The Invisible Computer: Why Good Products Can Fail, the Personal Computer Is So Complex and Information Appliances Are the Solution. Cambridge, MA: MIT Press.

Google Scholar

Pantano, E., and Servidio, R. (2012). Modeling innovative points of sales through virtual and immersive technologies. J. Retail. Consum. Serv. 19, 279–286. doi: 10.1016/j.jretconser.2012.02.002

CrossRef Full Text | Google Scholar

Papagiannidis, S., Pantano, E., See-To, E. W. K., and Bourlakis, M. (2013). Modelling the determinants of a simulated experience in a virtual retail store and users’ product purchasing intentions. J. Mark. Manag. 29, 13–14.

Google Scholar

Parsons, T. D. (2015). Virtual reality for enhanced ecological validity and experimental control in the clinical, affective and social neurosciences. Front. Hum. Neurosci. 9:660. doi: 10.3389/fnhum.2015.00660

PubMed Abstract | CrossRef Full Text | Google Scholar

Pausch, R., Proffitt, D., and Williams, G. (1997). “Quantifying immersion in virtual reality,” in Proceedings of the 24th Annual Conference on Computer Graphics and Interactive Techniques, (Boston, MA: Addison-Wesley Publishing Co), 13–18.

Google Scholar

Perid, J. L. A., and Steiger, P. (1998). Making electronic commere easier to use with novel user interfaces. Electron. Mark. 8, 8–12. doi: 10.1080/10196789800000032

CrossRef Full Text | Google Scholar

Ranasinghe, N., Nakatsu, R., Nii, H., and Gopalakrishnakone, P. (2012). “Tongue mounted interface for digitally actuating the sense of taste,” in Proceedings of the 2012 16th International Symposium on Wearable Computers (ISWC), (Newcastle: IEEE), 80–87.

Google Scholar

Rieuf, V., Bouchard, C., Meyrueis, V., and Omhover, J. (2017). Emotional activity in early immersive design: sketches and moodboards in virtual reality. Des. Stud. 48, 43–75. doi: 10.1016/j.destud.2016.11.001

CrossRef Full Text | Google Scholar

Schnall, S., Hedge, C., and Weaver, R. (2012). The Immersive Virtual Environment of the digital fulldome: considerations of relevant psychological processes. Int. J. Hum. Comput. Stud. 70, 561–575. doi: 10.1016/j.ijhcs.2012.04.001

CrossRef Full Text | Google Scholar

Scholz, J., and Smith, A. N. (2016). Augmented reality: designing immersive experiences that maximize consumer engagement. Bus. Horiz. 59, 149–161. doi: 10.1016/j.bushor.2015.10.003

CrossRef Full Text | Google Scholar

Seibert, J., and Shafer, D. M. (2018). Control mapping in virtual reality: effects on spatial presence and controller naturalness. Virtual Real. 22, 79–88. doi: 10.1007/s10055-017-0316-1

CrossRef Full Text | Google Scholar

Skarbez, R., Brooks, F. P. Jr., and Whitton, M. C. (2018). A survey of presence and related concepts. ACM Comput. Surv. 50:96.

Google Scholar

Slater, M., and Sanchez-Vives, M. V. (2016). Enhancing our lives with immersive virtual reality. Front. Robot. AI 3:74. doi: 10.3389/frobt.2016.00074

CrossRef Full Text | Google Scholar

Stanney, K. M., and Hale, K. S. (2014). Handbook of Virtual Environments: Design, Implementation, and Applications. Boca Raton, FL: CRC Press.

Google Scholar

Statista (2017a). Online-Shopping. Available at: https://www.statista.com/topics/871/online-shopping/ (accessed October 23, 2018).

Google Scholar

Statista (2017b). Projected Economic Impact of Virtual and Augmented Reality Technologies Worldwide from 2016 to 2020 (in Billion U.S. Dollars). Available at: https://www.statista.com/statistics/615968/global-virtual-and-augmented-realityeconomic-impact/ (accessed October 23, 2018).

Google Scholar

Stone, R. J. (1995). The reality of virtual reality. World Class Des. Manuf. 2, 11–17.

Google Scholar

Szymanski, D. M., and Hise, R. T. (2000). E-satisfaction: an initial examination. J. Retail. 76, 309–322. doi: 10.1016/s0022-4359(00)00035-x

CrossRef Full Text | Google Scholar

Tabuchi, H. (2015). Tommy Hilfiger Introduces Virtual Reality Headsets for Shoppers. Available at: https://www.nytimes.com/2015/10/21/business/tommy-hilfiger-introduces-virtual-reality-headsets-for-shoppers.html (accessed October 20, 2015).

Google Scholar

Teo, W.-P., Muthalib, M., Yamin, S., Hendy, A. M., Bramstedt, K., Kotsopoulos, E., et al. (2016). Does a combination of virtual reality, neuromodulation and neuroimaging provide a comprehensive platform for neurorehabilitation? – a narrative review of the literature. Front. Hum. Neurosci. 10:284. doi: 10.3389/fnhum.2016.00284

PubMed Abstract | CrossRef Full Text | Google Scholar

Tikkanen, H., Hietanen, J., Henttonen, T., and Rokka, J. (2009). Exploring virtual worlds: success factors in virtual world marketing. Manag. Decis. 47, 1357–1381. doi: 10.1108/00251740910984596

CrossRef Full Text | Google Scholar

Torrecilla, C., Guixeres, J., Bigné, E., and Alcañiz, M. (2016). “Which environmental factors can modulate level of stress during shopping decisions at the point of sale?,” in Proceedings of the 21st Annual Cyberpsychology, Cybertherapy & Social Networking Conference, Dublin.

Google Scholar

Usoh, M., Catena, E., Arman, S., and Slater, M. (2000). Using presence questionnaires in reality. Presence 9, 497–503. doi: 10.1162/105474600566989

CrossRef Full Text | Google Scholar

van Baren, J., and IJsselsteijn, W. (2004). Measuring Presence: A Guide to Current Measurement Approaches. OmniPres project IST-2001-39237, Project Report, Omnipress, Madison, WI.

Google Scholar

Van Herpen, E., Pieters, R., and Zeelenberg, M. (2009). When demand accelerates demand: trailing the bandwagon. J. Consum. Psychol. 19, 302–312. doi: 10.1016/j.jcps.2009.01.001

CrossRef Full Text | Google Scholar

Van Herpen, E., van den Broek, E., van Trijp, H. C., and Yu, T. (2016). Can a virtual supermarket bring realism into the lab? Comparing shopping behavior using virtual and pictorial store representations to behavior in a physical store. Appetite 107, 196–207. doi: 10.1016/j.appet.2016.07.033

PubMed Abstract | CrossRef Full Text | Google Scholar

Van Kerrebroeck, H., Brengman, M., and Willems, K. (2017). When brands come to life: experimental research on the vividness effect of Virtual Reality in transformational marketing communications. Virtual Real. 21, 177–191. doi: 10.1007/s10055-017-0306-3

CrossRef Full Text | Google Scholar

Vargo, S. L., and Lusch, R. F. (2008). Service-dominant logic: continuing the evolution. J. Acad. Mark. Sci. 36, 1–10. doi: 10.1007/s11747-007-0069-6

CrossRef Full Text | Google Scholar

Varma, V., and Nathan-Roberts, D. (2017). “Gestural interaction with three-dimensional interfaces; current research and recommendations,” in Proceedings of the Human Factors and Ergonomics Society Annual Meeting, Vol. 61, (Los Angeles, CA: SAGE Publications), 537–541.

Google Scholar

Verhoef, P. C., Kannan, P. K., and Inman, J. J. (2015). From multi-channel retailing to omni-channel retailing: introduction to the special issue on multi-channel retailing. J. Retail. 91, 174–181. doi: 10.1016/j.jretai.2015.02.005

CrossRef Full Text | Google Scholar

Verhulst, A., Normand, J. M., Lombard, C., and Moreau, G. (2017). “A study on the use of an immersive virtual reality store to investigate consumer perceptions and purchase behavior toward non-standard fruits and vegetables,” in Proceedings of the 2017 IEEE Virtual Reality (VR), (Los Angeles, CA: IEEE), 55–63.

Google Scholar

Vrechopoulos, A., Apostolou, K., and Koutsiouris, V. (2009). Virtual reality retailing on the web: emerging consumer behavioural patterns. Int. Rev. Retail Distrib. Consum. Res. 19, 469–482. doi: 10.1080/09593960903445194

CrossRef Full Text | Google Scholar

Vrechopoulos, A. P., Keefe, R. M. O., Doukidis, G. I., and Siomkos, G. J. (2004). Virtual store layout: an experimental comparison in the context of grocery retail. J. Retail. 80, 13–22. doi: 10.1016/j.jretai.2004.01.006

CrossRef Full Text | Google Scholar

Ware, C., Hui, D., and Franck, G. (1993). “Visualizing object oriented software in three dimensions,” in Proceedings of the Conference of the Centre for Advanced Studies on Collaborative Research: Software Engineering, Vol. 1 (Indiana, IN: IBM Press), 612–620.

Google Scholar

Waterlander, W. E., Jiang, Y., Steenhuis, I. H., and Ni Mhurchu, C. (2015). Using a 3D virtual supermarket to measure food purchase behavior: a validation study. J. Med. Internet Res. 17:e107. doi: 10.2196/jmir.3774

PubMed Abstract | CrossRef Full Text | Google Scholar

Wedel, M., and Kannan, P. K. (2016). Marketing analytics for data-rich environments. J. Mark. 80, 97–121. doi: 10.1509/jm.15.0413

CrossRef Full Text | Google Scholar

Witmer, B. G., and Singer, M. J. (1998). Measuring presence in virtual environments: a presence questionnaire. Presence 7, 225–240. doi: 10.1162/105474698565686

CrossRef Full Text | Google Scholar

Wu, J., Won, J. H., Kim, J., Damminga, C., Kim, H. Y., and Johnson Kim, K. P. (2013). Fashion product display: an experiment with Mockshop investigating colour, visual texture, and style coordination. Int. J. Retail Distrib. Manag. 41, 765–789. doi: 10.1108/ijrdm-08-2012-0072

CrossRef Full Text | Google Scholar

Xia, P. (2018). New advances for haptic rendering: state of the art. Vis. Comput. 34, 271–287. doi: 10.1007/s00371-016-1324-y

CrossRef Full Text | Google Scholar

Yadav, M. S., and Pavlou, P. A. (2014). Marketing in computer-mediated environments: research synthesis and new directions. J. Mark. 78, 20–40. doi: 10.1509/jm.12.0020

CrossRef Full Text | Google Scholar

You, Y., Vadakkepatt, G. G., and Joshi, A. M. (2015). A meta-analysis of electronic word-of-mouth elasticity. J. Mark. 79, 19–39. doi: 10.1509/jm.14.0169

CrossRef Full Text | Google Scholar

Yu, D., and Deng, L. (2011). Deep learning and its applications to signal and information processing. IEEE Signal Process. Mag. 28, 145–154. doi: 10.1109/msp.2010.939038

CrossRef Full Text | Google Scholar

Zhang, S., Shen, W., and Ghenniwa, H. (2004). A review of Internet-based product information sharing and visualization. Comput. Ind. 54, 1–15. doi: 10.1016/j.compind.2003.09.002

CrossRef Full Text | Google Scholar

Zhu, F., and Zhang, X. (2010). Impact of online consumer reviews on sales: the moderating role of product and consumer characteristics. J. Mark. 74, 133–148. doi: 10.1509/jmkg.74.2.133

CrossRef Full Text | Google Scholar

Zhu, W., and Owen, C. B. (2008). Design of the PromoPad: an automated augmented-reality shopping assistant. J. Organ. End User Comput. 20, 41–56. doi: 10.4018/joeuc.2008070103

CrossRef Full Text | Google Scholar

Zugara (2015). The Webcam Social Shopper (WSS). Available at: http://zugara.com/virtual-dressing-room-technology/webcam-social-shopper#prettyPhoto[]/3/ (accessed June 12, 2015).

Google Scholar

Keywords: virtual reality, marketing, virtual commerce, consumer neuroscience, e-commerce, 3D user interface, presence, psychophysiological assessment

Citation: Alcañiz M, Bigné E and Guixeres J (2019) Virtual Reality in Marketing: A Framework, Review, and Research Agenda. Front. Psychol. 10:1530. doi: 10.3389/fpsyg.2019.01530

Received: 28 November 2018; Accepted: 17 June 2019;
Published: 05 July 2019.

Edited by:

Stéphane Bouchard, Université du Québec en Outaouais, Canada

Reviewed by:

Olivier Mesly, ICN Graduate Business School, France
Juergen Gnoth, University of Otago, New Zealand

Copyright © 2019 Alcañiz, Bigné and Guixeres. This is an open-access article distributed under the terms of the Creative Commons Attribution License (CC BY). The use, distribution or reproduction in other forums is permitted, provided the original author(s) and the copyright owner(s) are credited and that the original publication in this journal is cited, in accordance with accepted academic practice. No use, distribution or reproduction is permitted which does not comply with these terms.

*Correspondence: Mariano Alcañiz, bWFsY2FuaXpAaTNiLnVwdi5lcw==; Enrique Bigné, ZW5yaXF1ZS5iaWduZUB1di5lcw==

Disclaimer: All claims expressed in this article are solely those of the authors and do not necessarily represent those of their affiliated organizations, or those of the publisher, the editors and the reviewers. Any product that may be evaluated in this article or claim that may be made by its manufacturer is not guaranteed or endorsed by the publisher.