Abstract
The aim of our study is to test the fit of an explanatory model of the frequency of the phenomenon of choking under pressure in archers, focusing on both the individual components (anxiety, coping styles, and decentralization) and environmental components (perception of coach assistance). 115 competitive athletes including 72 males (62.6%) and 43 females (37.4%) participated in the study, with average age of 39 years (±15.47). Participants reported personal data and completed measures of self-consciousness, anxiety, coping styles, and decentering. The ruminative component of concern was found to be the factor directly influencing the frequency of choking episodes in performance. Two significant mediations of personal coping style were also identified on the effects of anxiety on brooding thinking and on the athlete's ability to decentralize. The latter personal self-regulative component has been shown to be able to strongly limit the frequency of choking under pressure. Finally, among the environmental components, a further facilitating influence for the athlete resulted in the perception of being supported by the coach. The results therefore suggest that the athlete in choking should not face alone the hard upcoming period, but should preferably be supported with an articulated program focused on the cognitive remodeling of disturbing thoughts, on the strengthening of the capacity of decentralization, on the enhancement of the relationship of support and trust with the coach.
Introduction
Archery is a sport that consists in firing an arrow toward a target as precisely as possible, in which fine motor precision skills are required for success. In order to have high accuracy, there is a need of a good technique, tactic, specific physical conditions and psychology conditions, such as: motivation, confidence, anxiety control, self-control, tenacity to overcome any pressure and concentration (Humaid, 2014).
Recent studies have conducted research on psychological factors in sports, showing the influence of psychological aspects on athletes' performance (Brandt et al., 2014, 2017; Andrade et al., 2016). In that context, the target panic is a block in archery performance (Prior and Coates, 2019) characterized by both physical symptoms like dystonia and psychological symptoms like choking (Clarke et al., 2015), and manifests as a stiffening of the archer's body, which is no longer able to execute the correct movement, for e.g., the arm of the arch is blocked, there is a difficulty to perform a correct anchorage, problems to exit the clicker correctly, a difficulty in releasing the arrow, an inability to put the sight pin on the gold or an inability to release the arrow at the appropriate time (the release is anticipated or delayed). The archer that experiences a choking phenomenon is usually worried about being able to maintain a steady posture to shot, doubts his abilities, tries to exasperate the control of his shot and experiences symptoms of somatic anxiety (increased heart rate, muscular tension) and cognitive anxiety (worry, apprehension) (Weinberg and Gould, 2003).
Masters (1992) assumed that choking occurred due to increased pressure, while for Drinan et al. (2000) choking is the combined result of lack of attention and anxiety and it involves both with a debilitating effect due to anxiety and an improper placement of attention (Masters, 1992; Drinan et al., 2000). Wang (2002) definition implies that choking occurs only in athletes who have reached a level of “performing routine processes”, while for Baumeister and Showers even novices could experience choking (Baumeister and Showers, 1986; Wang, 2002).
Physiological aspects of the human movement and psycho-neuromuscular impediment known as “yips” may cause performance problems and are also related to the phenomenon of choking under pressure (Smith et al., 2000). There is evidence that choking-affected athletes showed higher levels of anxiety sensitivity originating from physical, cognitive and social sources (Clarke et al., 2019).
In the last 20 years researchers have made serious attempts to understand choking, proposing different perspectives, analyzing personality characteristics and models to determine mechanisms for choking, but none of them is universally accepted. In many scientific papers choking is defined as the occurrence of suboptimal performance in pressure situations (Baumeister, 1984; Hill et al., 2010; Gröpel and Mesagno, 2017). In sport, choking under pressure is the failure for athletes in meeting self-imposed performance expectations in critical situations due to a combination of factors that increases anxiety and includes features such as competition, the presence of audience, reward or punishment contingency, and ego relevance (Baumeister and Showers, 1986; Mesagno and Beckmann, 2017).
Among the potential moderators of choking in sport, coping styles have also to be mentioned. The scientific literature suggests that an approach coping style and/or an escapist self-regulatory coping style (Wang et al., 2004; Jordet, 2009; Hill et al., 2010) increase the possibility of choking.
The phenomenon of yips and choking has been studied mainly in golf (Clarke et al., 2015), but also in sports like basketball (Fryer et al., 2018; Gómez et al., 2018; Morgulev and Galily, 2018), tennis (Iwatsuki et al., 2018), handball (Debanne et al., 2018), soccer (Jordet et al., 2012) and other team sports (Wergin et al., 2018) but, as far as we know, there are few studies for archery.
When choking under pressure affects an athlete, the target panic can occur, especially in sport with throws, shots and target aiming. For this reason, it is especially interesting to study sports where the athlete has to focus on a target or on a throw.
Indeed, there is no doubt that the mental component and personality traits play a fundamental role in this problem, but it is not clear the mechanism behind this process. Moreover, further research is needed to investigate if anxiety and attention act concurrently, or if one precedes or follows the other.
This study aims to investigate whether individual components (anxiety, coping styles, and decentralization) and environmental components (perception of coach assistance) influence the frequency of the phenomenon of choking under pressure in archers.
Methods
Study Design
This is a cross-sectional study analyzing the phenomenon of choking under pressure in archers.
Participants
Participants were 115 competitive athletes including 72 males (62.6%) and 43 females (37.4%). The average age was 39 years (SD = 15.47) with an interval ranging from 10 to 74 years. The sampling took place in a randomized form within the members of the Italian Archery Federation belonging to Lazio Region (total 2,325 athletes). The subjects freely participated in the study, signing the consent to the confidential treatment of the data in aggregate form only for the scientific purpose.
Procedure
A questionnaire structured into a general information section and a psychometric section was administered in June and July 2019. The tool envisaged the possibility of filling in online by using a specific link (https://my.questbase.com/take.aspx?pin=8183-7258-7800) and collecting data on the Questbase platform. Participants were recruited directly during official Italian archery competitions. The questionnaire was anonymous, and the subjects were informed that the use was only for research purposes. All approached athletes gave written informed consent in accordance with the Declaration of Helsinki.
Instruments
The general section of questionnaire included the following data: (1) personal data (gender, age, year of completion of the basic course); (2) class to which they belong (masters, seniors, juniors, students); (3) category (first, second, third, fourth); (4) arch preference (compound, Olympic, nude, long bow); (5) preference for competitive locations (indoor, outdoor); (6) training preference (alone, groups); (7) weekly training sessions; (8) duration of training (in hours); (9) perceived support by the coach in training and competition; (10) maximum level of competition (last year); (11) frequency choking episodes in the last 6 months.
The psychometric section included the following tools:
-
Self-Consciousness Questionnaire (SCQ) (Fenigstein et al., 1975; revised version 1985), Italian version (Comunian, 1994). It includes 21 multiple-choice items (Likert 1–4 from no identification to full recognition). Three main subscales: Private Self-Awareness (orientation to reflection and concentration on the Self); Public self-awareness (orientation to reflection and concentration on others); Social anxiety (difficulty and tension in the relationship and interaction with others; fear of external judgment). Scales reliability with Cronbach's alpha resulted 0.79 for Social anxiety, 0.70 for Public Self-awareness; 0.73. for Private Self-awareness.
-
The Sport Anxiety Scale (SAS) (Smith et al., 2006). Includes 21 multiple choice items (Likert 1–4 from at all to very) three subscales: Pre-occupation (personal doubts, performance fears, fear of failure) with Cronbach's alpha 0.90; Somatic anxiety (nervousness, tension, palpitations) with Cronbach's alpha 0.92; Concentration Disorder (distractions, inattentiveness, drop in concentration) with Cronbach's alpha 0.73.
-
Coping Style Inventory for Athletes (CSIA) (Anshel and Kaissidis, 1997), consists of 16 multiple-choice items (Likert 1–5 from never to always); two sub-scales: Approach Style (task reinvestment strategies) with a scale reliability measurement for Cronbach's alpha: 0.68 and Avoidance Style (emotional control strategies, challenge rationalization) with scale reliability measurement for Cronbach's alpha: 0.70.
-
Decentering Scale for Sport (DSS) (Zhang et al., 2016) consists of 12 Likert 1–5 items (from never to always). The scale evaluates the subject's ability to detach himself cognitively from the involvement of strong and unpleasant emotional pressures; emotional regulation. The factorial analysis of the main components confirmed the monofactorial structure of the instrument, with Cronbach's alpha 0.78.
Statistical Analysis
The data were processed using the statistical software SPSS version 22 and Amos IBM version 22. The tests performed were: descriptive statistics, Pearson and Spearman's bivariate correlations, T-tests, univariate Anova, hierarchical regression, path analysis structural equations, mediation analysis. The latter was performed through the PROCESS macro version 2.3 (www.processmacro.org; Hayes, 2017). To test the adequacy of the SEM model were considered the following eight indices: (1) the chi-square; (2) the relationship between the value of the chi-square and the degrees of freedom; (3) GFI (Goodness of Fit Index); (4) AGFI (Adjusted Goodness of Fit Index); 5) RMSEA (Root-Mean-Square Error of Approximation); 6) RMSR (Root Mean Square Residual); 7) CFI (Comparative Fit Index); 8) NFI (Normed Fit Index); 9) RFI (Relative Fit Index); 10) PNFI (Parsimony Adjustment to NFI); 11) PCFI (Parsimony Adjustment to CFI); 12) PCLOSE (testing the null hypothesis that the population RMSEA is no > 0.05).
Results
Descriptive Analysis
On average the archers had 11 years of experience since the end of the basic course (SD = 9.30) with an interval ranging from 1 to 42 years. The average of weekly training sessions was 3.22 (SD = 1.39); for an average duration of 2.32 h per session (SD = 0.78). Table 1 shows the sample characteristics (class and category of competition, type of bow, preference for competition locations, training preference, and level of competition).
Table 1
| Class of competition | n (%) |
|---|---|
| Masters | 32 (27.8%) |
| Seniors | 66 (57.4%) |
| Juniors | 8 (7%) |
| Students | 9 (7.8%) |
| Category of competition | |
| First (highest) | 39 (33.9%) |
| Second | 18 (15.7%) |
| Third | 34 (29.6%) |
| Fourth (lowest) | 24 (20.9%) |
| Type of bow | |
| Olympic arc | 68 (59.1%) |
| Compound | 26 (22.6%) |
| Naked bow | 18 (15.7%) |
| Longbow | 3 (2.6%) |
| Preference for competitive locations | |
| Outdoor race | 72 (62.6%) |
| Indoor race | 43 (37.4%) |
| Training preference | |
| Groups | 65 (56.5%) |
| Alone | 50 (43.5%) |
| Level of competition | |
| Interregional level | 33 (28.7%) |
| Regional level | 35 (30.4%) |
| Nationally | 34 (29.6%) |
| Internationally | 13 (11.3%) |
Sample characteristics.
Considering the frequency of choking under pressure in the last 6 months, the whole sample reported an average number of 3.08 episodes, with a minimum of one and maximum of seven episodes. The average duration of choking, expressed in training sessions was 6.02 (SD = 9.75), while the maximum duration recorded (even outside the 6 months considered) was 15.57 episodes (SD = 33.73). Out of 34 (29.6%) participants stated that the period of the questionnaire submission coincided with a choking interval. Following Table 2 reports the bivariate correlations among main variables of the study.
Table 2
| CHO | DEC | SOCA | SOMA | CODI | APP | AVO | PRE | PRSA | PUSA | CCS | TCS | |
|---|---|---|---|---|---|---|---|---|---|---|---|---|
| CHO | 1 | |||||||||||
| DEC | −0.354** | 1 | ||||||||||
| SOCA | 0.126 | −0.352** | 1 | |||||||||
| SOMA | 0.241** | −0.439** | 0.425** | 1 | ||||||||
| CODI | 0.266** | 0.402** | 0.307** | 0.536** | 1 | |||||||
| APP | −0.327** | 0.376** | −0.116 | −0.034 | −0.173 | 1 | ||||||
| AVO | −0.140 | 0.339** | −0.201* | −0.222* | −0.162 | 0.266** | 1 | |||||
| PRE | 0.303** | −0.497 | 0.511** | 0.596** | 0.584** | −0.582** | −0.366** | 1 | ||||
| PRSA | 0.161 | 0.042 | 0.017 | 0.075 | 0.077 | −0.143 | 0.037 | 0.110 | 1 | |||
| PUSA | 0.234* | −0.416** | 0.722** | 0.374** | 0.302** | −0.422** | −0.288** | 0.570** | 0.098 | 1 | ||
| CCS | −0.151* | −0.102 | 0.021 | 0.102 | −0.036 | 0.048 | −0.069 | 0.159 | 0.175 | 0.015 | 1 | |
| TCS | −0.095 | −0.149 | −0.087 | −0.022 | 0.016 | 0.017 | −0.028 | 0.137 | 0.085 | −0.032 | 0.703** | 1 |
Bivariate correlations.
CHO, Choking; DEC, Decentering; SOCA, Social Anxiety; SOMA, Somatic Anxiety; CODI, Concentration Disturbance; APP, Approach Style; AVO, Avoidance Style; PRE, Pre-occupation. PRSA, Private Self-Awareness; PUSA, Public Self-Awareness; CCS, Competition Coach Support; TCS, Training Coach Support; N, 115. For Choking Spearman's coefficient was used.
Correlation is significant at the 0.01 level (2-tailed);
Correlation is significant at the 0.05 level (2-tailed).
Differences in Relation to Gender
Female archers reported significantly higher levels of Pre-occupation: T (113) = −2.262; p < 0.05 Sig. = 0.03; Mmale = 2.93 (DS = 1.34); Mfemale = 3.51 (DS = 1.40); and lower values for Decentralization: T(113) = 2.007; p < 0.05 Sig. = 0.04; Mmale = 3.40 (DS = 1.92); Mfemale = 2.75 (DS = 1.47).
Effects of Anxieties and Coping Styles on the Archer's Pre-Occupation
A hierarchical multiple regression was run to determine if the addition of components of Anxiety and Coping Styles improved the prediction of the Athlete's Pre-occupation. The preliminary verifications of the regression assumptions excluded the presence of multivariate outliers. Mardia's multivariate kurtosis index (84.49) was in fact below the critical value [p (p+2) = 90]; therefore the relationship between the variables can be considered substantially linear. Low co-linearity was indicated by the low VIF values (Variance Inflation Factor) <2 and high tolerance values > 0.60. For verification of the assumptions on the residuals, the average between the standardized and raw residuals was equal to 0; the Durbin–Watson test had a value of 1.58 and was therefore indicative of the absence of autocorrelation.
As regards the Pre-occupation, influential predictors have been identified in Somatic Anxiety (β = 0.216; ΔR2 = 0.355), Approach Style (β = −0.322; ΔR2 = 0.164), Concentration Disorder (β = 0.295; ΔR2 = 0.069), Social Anxiety (β = 0.189; ΔR2 = 0.031), and Avoidance Style (β = −0.147; ΔR2 = 0.020). The full model to predict Athlete's Pre-occupation was statistically significant, R2 = 0.638, F(5, 114) = 38.483, p < 0.0005; adjusted R2 = 0.622.
Coping Styles as Mediators of Anxieties on the Athlete's Pre-Occupation
For Athlete's Pre-occupation a parallel mediation of Approach Style and Avoidance Style on the effect of the Anxieties was hypothesized. In this respect, the three variables of anxiety (somatic, social and concentration disorder) have been aggregated into a single variable of Anxiety. Results from the parallel mediation analysis, as shown in Figure 1, indicated that Anxiety was indirectly related to Pre-occupation through its relationships with the Approach Style and the Avoidance Style. First, as can be seen in Figure 1, Anxiety had a negative effect on the Approach Style (a1 = −0.414, p = 0.000), and a higher reported Approach Style was subsequently related to less Pre-occupation (b1 = −0.317, p = 0.000). A 95% bias-corrected confidence interval based on 10,000 bootstrap samples indicated that the indirect effect through Approach Style (a1b1 = 0.131), holding the other mediator constant, was entirely above zero (0.060 to 0.212). Secondly, Anxiety had a negative effect on Avoidance Style (a2 = −0.250, p = 0.007), and a higher reported Avoidance Style was subsequently related to less Pre-occupation (b2 = −0.145, p = 0.018). A 95% bias-corrected confidence interval based on 10,000 bootstrap samples indicated that the indirect effect through Avoidance Style (a2b2 = 0.036), holding the other mediator constant, was entirely above zero (0.003 to 0.077). Moreover, higher levels of Anxiety corresponded to higher Pre-occupation even after taking into account Anxiety's indirect effect through Approach Style and Avoidance Style (c' = 0.765, p = 0.000). The total indirect effect was 0.168 [0.090; 0.248], while (C1) Approach Style minus Avoidance Style = 0.095 [0.010; 0.191].
Figure 1

Parallel mediating effect of Coping Styles in the relationship between Anxiety and Pre-occupation. #p < 0.001; **p < 0.01; *p < 0.05; all presented effects are standardized; a1 is effect of Anxiety on Approach Style; b1 is effect of Approach Style on Pre-occupation; a2 is effect of Anxiety on Avoidance Style; b2 is effect of Avoidance Style on Pre-occupation; c' is direct effect of Anxiety on Pre-occupation, c is total effect of Anxiety on Pre-occupation.
Effects of Anxieties and Coping Styles on Athlete's Decentering Competence
A hierarchical multiple regression was run to determine if the addition of components of Anxiety and Coping Styles improved the prediction of the Athlete's Decentering. Influential predictors have been identified in Somatic Anxiety (β = −0.195; ΔR2 = 0.193), Social Anxiety (β = −0.216; ΔR2 = 0.063), Avoidance Style (β = 0.211; ΔR2 = 0.043), Concentration Disorder (β = −0.190; ΔR2 = 0.025). The full model to predict Athlete's Decentering was statistically significant, R2 = 0.324, F(4, 114) = 13.201, p < 0.0005; adjusted R2 = 0.300.
Avoidance Style as Mediator of Anxieties on Decentering
For Athlete's Decentering a simple mediation of Avoidance Style on the effect of the Anxieties was hypothesized. In this respect, the three variables of anxiety (somatic, social and concentration disorder) have been aggregated into a single variable of Anxiety. Results from the simple mediation analysis, as shown in Figure 2, indicated that Anxiety was indirectly related to Decentering through its relationship with Avoidance Style. First, as can be seen in Figure 2, Anxiety had a negative effect on the Avoidance Style (a = −0.250, p = 0.007), and higher reported Avoidance Style was subsequent related to more Decentering (b = 0.227, p = 0.006). A 95% bias-corrected confidence interval based on 10.000 bootstrap samples indicated that the indirect effect (ab = −0.060) was entirely below zero (−0.17 to −0.011). Moreover higher levels of Anxiety corresponded to lower Decentering even after taking into account Anxiety's indirect effect through Avoidance Style (c' = −0.576, p = 0.000).
Figure 2

The mediating effect of Avoidance Style in the relationship between Anxiety and Decentering. **p < 0.01; #p < 0.001; all presented effects are standardized; a is effect of Anxiety on Avoidance Style; b is effect of Avoidance Style on Decentering; c' is direct effect of Anxiety on Decentering, c is total effect of Anxiety on Decentering.
Effects of Athlete's Pre-Occupation, Decentering and Coach Support on the Frequency of Choking
A hierarchical multiple regression was run to determine if the addition of components of Pre-occupation, Decentering and Coach Support improved the prediction of the Choking. Influential predictors have been identified in Pre-occupation (β = 0.230; ΔR2 = 0.101), Coach Support during Competition (β = −0.231; ΔR2 = 0.046), Decentering (β = −0.250; ΔR2 = 0.047). The full model of Pre-occupation, Coach Support, Decentering to predict Frequency of Choking was statistically significant, R2 = 0.193, F(3, 114) = 8.876, p < 0.0005; adjusted R2 = 0.172.
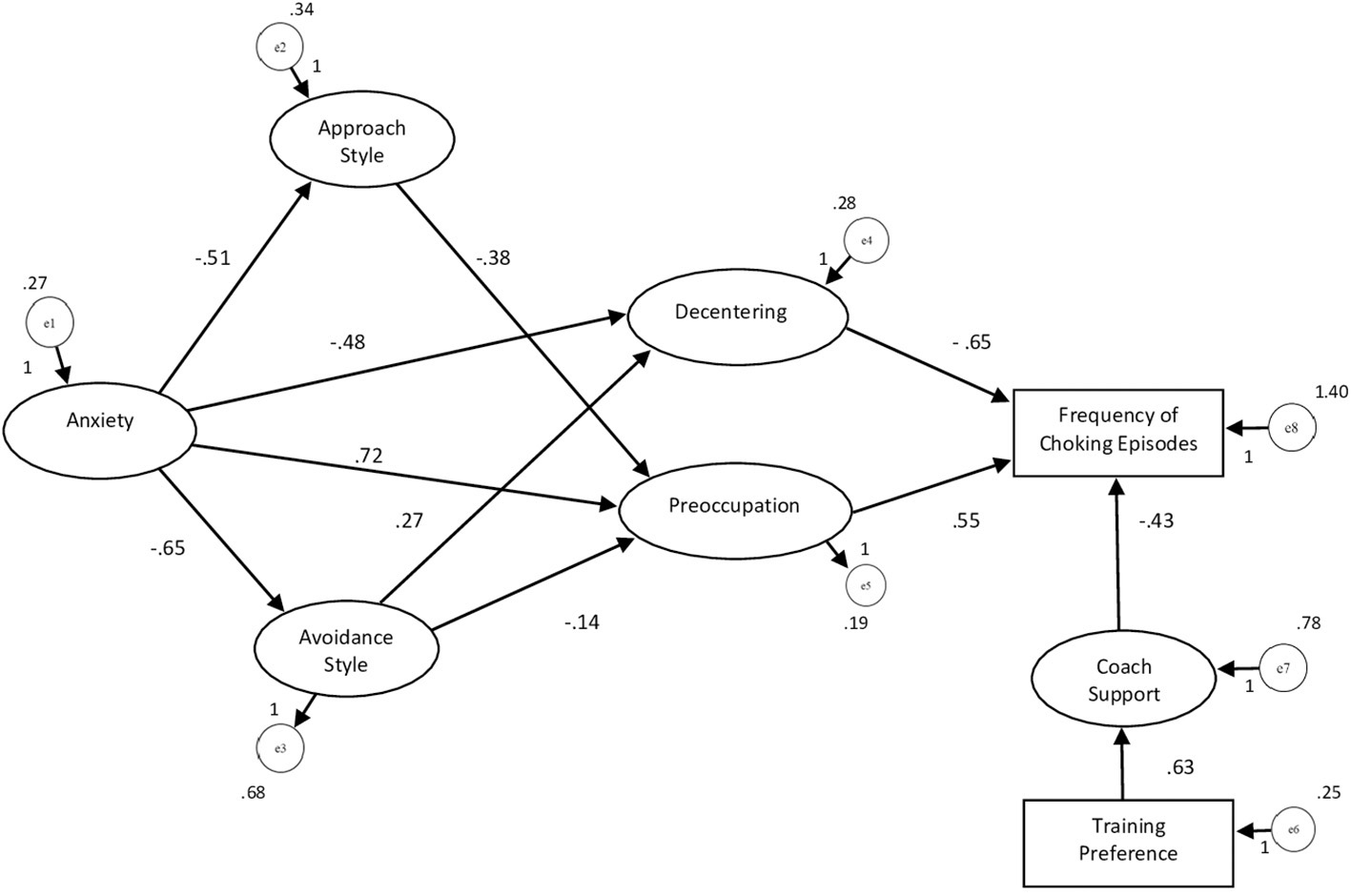
A Hypothesis of Structural Model Explaining Choking Frequency in Archers
Subsequently a SEM analysis was performed combining in one explanatory model both the mediation analyses with the variables that previously revealed significant association with the frequency of choking. Furthermore, the two variables of perceived support of one's coach in competition and in training have been merged into one single variable (Coach), while Training Preference was recoded with 0 for “alone” and 1 for “in group” (see Figure 3).
Figure 3

Structural explanatory modal of Archer's Choking Frequency. χ2 = 21.974; DF = 17; p-value = 0.186; RMSEA = 0.51.
The model showed overall good fit measurements: χ2 = 21.974; DF = 17; p = 0.186; CMIN/DF = 1.293; RMR = 0.052; GFI = 0.964; AGFI = 0.906. Baseline Comparisons NFI = 0.917; IFI = 0.980; CFI = 0.979. Parsimony-Adjusted Measures PNFI = 0.557; PCFI = 0.594; RMSEA = 0.051; PCLOSE = 0.450; RMSEA 90% = 0.000 −0.105.
The model showed that Frequency of Choking was firstly affected by Pre-occupation (standardized estimate of the regression weight of 0.227 for p < 0.018). The archer's ability to decentralize instead showed a significant negative effect (standardized estimate of the regression weight of −0.229 for p < 0.007), while a further negative effect on the frequency of choking resulted from the support of the own coach perceived (standardized estimate of the regression weight of −0.248 for p < 0.010).
Pre-occupation has been found influenced by the effects of the anxiety components (social anxiety, somatic anxiety, concentration disturbance) (standardized estimates of the regression weights 0.515 for p < 0.001). Anxiety had negative effects on Coping Styles, respectively standardized estimates of the regression weights −0.414 on Approach Style with p < 0.001, and −0.379 through Avoidance Style with p < 0.001. Moreover, Coping Styles had negative effects on Pre-occupation (standardized estimates of the regression weights respectively −0.169 with p < 0.01 through Avoidance Style; −0.334 with p < 0.001 through Approach Style) and on Decentering (standardized estimates of the regression weights, respectively 0.358 with p < 0.001 through Avoidance Style. Finally, the preference for group training (rather than alone) has shown to influence the Support Perceived by one's Coach (standardized estimates of the regression weights 0.335 for p < 0.001). In the complete model it is possible to find confirmation to the two mediation analyses previously verified with PROCESS, that is the parallel mediation of the Coping Styles on the effects of Anxiety on Pre-occupation and the simple mediation of the Avoidance Style on the effects of Anxiety on the Decentering ability of the archer. The following tables summarize the Maximum Likelihood Estimates (Table 3) and the Regression Weights Estimates (Table 4).
Table 3
| Label | Label | Estimate | S.E. | C.R. | P | |
|---|---|---|---|---|---|---|
| Anxiety | ⇒ | Approach Style | −0.509 | 0.105 | −4.856 | *** |
| Anxiety | ⇒ | Avoidance Style | −0.650 | 0.149 | −4.370 | *** |
| Avoidance Style | ⇒ | Pre-occupation | −0.137 | 0.050 | −2.738 | 0.006 |
| Approach Style | ⇒ | Pre-occupation | −0.378 | 0.071 | −5.333 | *** |
| Anxiety | ⇒ | Pre-occupation | 0.718 | 0.092 | 7.807 | *** |
| Avoidance Style | ⇒ | Decentering | 0.268 | 0.061 | 4.433 | *** |
| Anxiety | ⇒ | Decentering | −0.475 | 0.104 | −4.571 | *** |
| Training Preference | ⇒ | Coach Support | 0.632 | 0.167 | 3.797 | *** |
| Pre-occupation | ⇒ | Choking | 0.550 | 0.233 | 2.359 | 0.018 |
| Coach Support | ⇒ | Choking | −0.650 | 0.252 | −2.576 | 0.010 |
| Decentering | ⇒ | Choking | −0.427 | 0.158 | −2.707 | 0.007 |
Maximum likelihood estimates.
p ≤ 0.001.
Table 4
| Anxiety | ⇒ | Approach Style | −0.414 |
| Anxiety | ⇒ | Avoidance Style | −0.379 |
| Avoidance Style | ⇒ | Pre-occupation | −0.169 |
| Approach Style | ⇒ | Pre-occupation | −0.334 |
| Anxiety | ⇒ | Pre-occupation | 0.515 |
| Avoidance Style | ⇒ | Decentering | 0.358 |
| Anxiety | ⇒ | Decentering | −0.369 |
| Training Preference | ⇒ | Coach Support | 0.335 |
| Pre-occupation | ⇒ | Choking | 0.227 |
| Coach Support | ⇒ | Choking | −0.248 |
| Decentering | ⇒ | Choking | −0.229 |
Standardized regression weight estimates.
Discussion
This study aimed to test the fit of an explanatory model of the frequency of the phenomenon of choking under pressure in archers. Through the graphical representation of the model we could observe that cognitive component of archer's pre-occupation was the main predictive element for choking. Two other components of the model have been shown to have limiting effects on choking: the ability to decentralize and the coach's perception of support.
Psychologically, pre-occupation is part of persevering cognition, which implies thinking continuously about negative events in the past or future (see Hirsch and Mathews, 2012). Overly concerned athletes overestimate future dangers in their evaluations and tend to exaggerate the situation in a vicious circle that causes stress (Brosschot et al., 2005). Chronically concerned people are likely to lack confidence in their ability to solve problems, perceive problems as threats, feel easily frustrated when facing a problem and are pessimistic about the outcome of efforts to try to solve it. When concern becomes excessive and beyond a person's control, the latter spends most of his or her time thinking and brooding about what is causing concern; so much so that he or she feels crushed and trapped by these thoughts, making the brooding pathological (Bredemeier and Berenbaum, 2008; Zozulya et al., 2008).
According to studies carried out by Borkovec et al. (1983, 2004), the fundamental characteristics of brooding are the predominance of negative verbal thinking, to the detriment of imaginative thinking, cognitive avoidance and inhibition of emotional elaboration. This behavior can become maladaptive as a repeated condition of emotional inhibition over time can lead to a stability of unpleasant emotions. Remembrance, therefore, is a continuous mental repetition of the fear of uncontrollable harm without the representation of concrete scenarios of implementation. Therefore, brooding is ineffective and unproductive (Ruscio et al., 2001; Ruscio and Borkovec, 2004).
Borkovec and Inz (1990) consider that the people who implement brooding attribute to this mode of thinking advantages and purposes that reinforce the brooding itself. Among these are: reducing anxiety (but this mode of thinking does nothing but maintain anxiety); resolving situations (in reality it is not so because the person remains firm and rigid, does not elaborate concrete and effective alternatives); “emotional shield,” that is, the person thinks that the brooding keeps him in a state of alarm and therefore keeps him ready to face the feared situation; ascopic brooding, the subjects are not able to explain the reasons why they brood, so the brooding seems to have no precise purpose and for this reason it is seen as something uncontrollable from which it is difficult to escape. Brooding is a construct of rumination and it can be associated to anxiety, depressive symptoms and psychological distress (Michael et al., 2007; Egan et al., 2013; Tahtinen et al., 2019).
Chronic brooding also has influences on physical and mental health, as it causes cardiovascular problems, muscle tension, insomnia, interpersonal problems. Seriously anxious people have difficulty controlling their anxiety and generally show symptoms such as restlessness, fatigue, difficulty concentrating, irritability, muscle tension and sleep disorders (Watkins and Roberts, 2020).
Brandt et al. (2017, 2019) showed that for elite athletes during the stressful competition period, perceived sleep quality and mood states have significant additive and predictive effects on performance. Both poor sleep quality and depressive states have been shown to negatively affect athletes' competition outcomes.
The model developed in the paper indicated that the archer's worries are directly triggered by other anxiety components, such as somatic and social anxiety and concentration disorder, but at the same time they are mediated by the athlete's coping style. In particular, the Approach Style appears to have the greatest negative effect on the athlete's brooding activity.
Coping, meant as the set of mental and behavioral strategies that are implemented to cope with a certain situation, has traditionally been considered as a rather stable personality characteristic (Carver et al., 1989; Vollrath, 2001). Subsequently, coping modalities have been analyzed as flexible and changeable reactions to regulatory challenges or stressful everyday life events. These processes are considered cyclical and cumulative, therefore the different components shape each other over time and the results obtained from time to time influence the repertoire and coping resources available to the individual to negotiate subsequent interactions and stressful situations (Maas and Spinath, 2012).
Moos and Schaefer (1993) proposed a typology of coping styles that derives from the intersection of tendency to approach vs. avoidance and tendency to engage in a cognitive effort vs. behavioral effort. From the combination of these possibilities four basic modes of coping emerge coping: (a) of cognitive approach, based on strategies of rational analysis of the situation or of (b) a behavioral approach, based on the tendency to implement actions aimed at changing the stressful situation; (c) avoidance-cognitive, which consists of denying or minimizing the severity of the stressful event or its effects; and (d) of behavioral-avoidance, based on the implementation of other forms of satisfaction that may replace the losses resulting from the crisis situation.
Avoidance coping has traditionally been considered a maladaptive strategy (Zeidner and Saklofske, 1996). However, some research has more recently highlighted its potential functionality. It has been in fact, noted that when faced with uncontrollable events and their consequences in the short term, this coping mode is a very effective way of managing the situation (Many et al., 2012).
A study on netball players also showed that an avoidance coping strategy was adopted during successful performances (Mesagno and Marchant, 2013) but this result is in contrast with Hill et al. (2010) that, in a study of elite golfer, showed that regular choking under pressure was associated with the strategy of the attempt to avoid stressful situations.
The line of studies on coping approach has highlighted the functionality of a new type of coping, called proactive (Aspinwall and Taylor, 1997). This mode embodies a way of dealing with stress altogether particular, aimed more at its prevention than at the response following its deployment. Coping proactive therefore represents a set of strategies based on the acquisition of resources personal, which facilitate the ability to prevent critical events, and on the promotion of the individual development, e.g., through planning strategies, choice and active guidance of the life goals that have proven to be very effective in avoiding situations that are excessively stressful (Aspinwall, 2005; Ruiselova and Prokopcakova, 2010).
In our model to understanding archer's choking, it was found that approach coping can limit the brooding tendency. The approach coping involves confronting the source of stress and trying to deliberately reduce it through strategies that include direct action, increased effort and planning (see Roth and Cohen, 1986). The appraisal-oriented approach involves re-evaluating a situation to reduce its importance and refers to strategies such as restructuring the situation (Cox and Ferguson, 1991). Problem focused coping, in this sense, includes several subtypes of coping, such as information seeking, planning and goal setting, and assertive confrontation. Examples of emotionally focused management include elements such as seeking emotional support, relaxation or meditation and desire. Avoidance coping, on the other hand, includes both behavioral efforts (e.g., eliminating oneself from the situation) and psychological efforts (e.g., cognitive distancing) to disengage oneself from a stressful situation (see Krohne, 1993).
Avoidance has shown in the model that it can also partly help to limit the effects of anxiety on concern, but its greater effect is that of positive mediation than the athlete's ability to decentralize. Decentering and defusion corresponds to the ability to observe with detachment one's thoughts, emotions and feelings as passenger events, which provide information but to which it is not strictly necessary to react or try to control them (Bernstein et al., 2015). These objectives are aimed at establishing specific mechanisms of action, determining for an optimal performance and at the same time for the well-being of the athlete: to increase emotional regulation (not emotional control) through acceptance and decentralization; to increase executive functioning through greater awareness and attention; to encourage a committed behavior, directed to the task, at the service of personal goals and values (McCracken et al., 2014).
Decentering, the ability to observe one's thoughts and feelings from a detached view, has gained increased attention in recent years even to avoid choking (Jones et al., 2009; Zhang et al., 2016). Decentering is a key construct that is related to individuals' adaptive and maladaptive psychological constructs (Bernstein et al., 2015). Experimental evidence has supported the protective role of decentering in that, even with high levels of rumination, individuals high in decentering produced better task performance when exposed to interpersonal criticism (see Kaiser et al., 2015, cited in Zhang et al., 2016). In sport, one important aim of mindfulness training is to cultivate athletes' ability to decenter from previously formed automatic connections among thoughts, feelings, and behavioral choices (Gardner and Moore, 2004). In mindfulness training, athletes are encouraged to view their thoughts as simply passing events that may or may not accurately reflect the realities around them, and the decentering ability is produced accordingly (Gardner and Moore, 2007).
In our study, the gender was also associated indirectly to the occurrence of choking under pressure. Female athletes registered higher values of pre-occupation and lower levels of decentralization skills, both variables associated with choking episodes. This result is consistent with the findings of a research on university athletes (Adegbesan, 2007) but not with researches on professional tennis players where, even if women showed a drop in performance in the more crucial stages of the match, it was in any event about 50% smaller than that of men (Cohen-Zada et al., 2017). Gneezy et al. (2003) observed that a gender difference in choking was reported when women competed against men but not when they competed in single-sex environments.
In the model of the study with archers it was found that decentralization contributes significantly, together with the perceived support of one's own coach, to lower the frequency of coaching episodes. Probably the effect attributable to the coach is due to the influence on the athlete's perception of self-efficacy. In a qualitative examination of choking under pressure in team sport, Hill and Shaw (2013) found that the level of social support that the athletes received from their coach could moderate their tendency to choke under pressure. When the coach promoted an educational approach and offered emotional and informational support, the participants reported less frequent episodes of choking. According to Tamminen and Holt (2012), social support facilitates the athlete to cope more effectively with pressure and better manage the stress. In fact, in our model with archers it emerged that those who preferred to train in groups were also those who declared a higher level of perceived support. In this case the positive contribution of the activation of the sense of collective self-efficacy probably also comes into play (Diotaiuti et al., 2017).
The results of the study partially confirm the findings of the previous literature concerning the importance of the anxiety and attention constructs in the choking under pressure process. Among the innovative aspect of this model there are the identification of the mediations that coping styles exert on the effects of anxiety on the two essential predictive components of choking, i.e., cognitive brooding (positive predictor) and the ability to decentralize (negative predictor). The frequency of the episodes of choking has found a significant further negative predictor in the coach technical support perceived by the archer. The importance of the coach assistance during practices and competitions in limiting the choking frequency, as far as we know, has never been included in previous research on archery.
The future research in the archery could better investigate the protective role of the coach and teammates on choking and also the effects on the variable of self-efficacy of the athlete, which in our research had not been considered in the design of the protocol.
Further studies should also deepen the evaluation of the athlete's ability to decentralize and the measurement of the effectiveness of specific training aimed at enhancing this ability in archers.
Practical Implications
Based on previous research choking under pressure studies in sport, several intervention to prevent the phenomenon of choking under pressure in sport have been developed and tested such as self-focus and distraction based interventions, acclimation interventions, mindfulness interventions, pre-performance routines, thought stopping, imagery and eye training (Singer, 1988; Hussey, 2015; Gröpel and Mesagno, 2017; Mesagno and Beckmann, 2017). Specific research on anxiety in the archers seems to prefer relaxation intervention to pre performance routine interventions and underlie the importance of identifying and evaluating needs and assessment of the athlete (Cotterill et al., 2016). The results of our study indicate three essential areas of attention and intervention: first of all, the careful assessment of the athlete's coping style in situations of stress and pressure, given the important role of mediation on the rimuginative or self-regulatory (decentralizing) response to the athlete's anxiety; differentiated interventions on these two levels aimed at blocking expressions of remorse and enhancing the ability to decentralize; greater involvement and encouragement of the coach to provide systematic support both in training and competition. His role in this case could also be that of promoter in the athlete of what Folkman and Moskovitz (2000) called “coping focused on meaning,” stimulating in the athlete under pressure the ability to find benefits in the negative event (for example a personal maturation or a strengthening of interpersonal relationships), the ability to keep these benefits in mind, the ability to change one's goals when stressful circumstances threaten or compromise one's current goals, the ability to re-weight one's priorities, changing ones vision of what is more or less important, and the ability to assess normal or ordinary life events as positive (Folkman, 2008). In such a case, the presence and active support of the coach and/or the team group would limit the use of maladaptive coping strategies that risk being a source of stress and unpleasant feelings, leading the athlete to further attempts at avoidance, followed by the need to cope with new stress factors (Littleton et al., 2007).
Strengths and Limitations
Considering previous research on archery, the sample size of our study is a strength, besides that most of them competing in the first category – the most competitive, involving elite athletes of the Italian Archery Federation. Furthermore, the importance of the coach assistance during training and competitions in limiting the choking frequency, as far as we know, has never been included in previous research. A potential limitation of the current study was that due to the cross-sectional design, so caution is need regarding the conclusions about causality of performance, since that we did not verified the individual results on the competitions.
Conclusion
The results of this study highlighted an explanatory model of choking in the archer in which the ruminative component of concern was found to be the factor directly influencing the frequency of choking episodes in performance. Two significant mediations through personal coping style were also identified on the effects of anxiety on brooding thinking and on athlete's ability to decentralize. The latter personal self-regulative component has been shown to be able to strongly limit the frequency of choking under pressure. Finally, among the environmental components, a further facilitating influence for the athlete was found in the perception of being supported by the own coach. The results therefore suggested that the athlete in choking should not face alone the difficulty he is going through, but should preferably be oriented to follow a program focused in the cognitive remodeling of disturbing thoughts, in the strengthening of the capacity of decentralization, in the enhancement of the relationship of support and trust with the coach.
Statements
Data availability statement
The raw data supporting the conclusions of this article will be made available by the authors, without undue reservation.
Ethics statement
Ethical review and approval was not required for the study on human participants in accordance with the local legislation and institutional requirements. Written informed consent to participate in this study was provided by the participants, and where necessary, the participants' legal guardian/next of kin.
Author contributions
PD, SC, and SM designed the study, analyzed the data, and discussed the results. PD, SC, LF, FD, and AA drafted the manuscript. LF, FD, and AA revised the manuscript. All authors approved the final manuscript. All authors have agreed to be accountable for all aspects of the manuscript in ensuring that questions related to the accuracy or integrity of any part of it are appropriately investigated and resolved.
Funding
This work was supported by the Research Innovation Support Foundation of the State of Santa Catarina (FAPESC) under Grant (2019031000035 and Call number 04.2018). This study was financed in part by the Coordenação de Aperfeiçoamento de Pessoal de Nível Superior - Brasil (CAPES) – Finance Code 001.
Conflict of interest
The authors declare that the research was conducted in the absence of any commercial or financial relationships that could be construed as a potential conflict of interest.
References
1
Adegbesan O. A. (2007). Indices of choking under pressure among athletes during competition. Percept. Mot. Skills105, 1093–1098. 10.2466/PMS.105.7.1093-1098
2
Andrade A. Bevilacqua G. G. Coimbra D. R. Pereira F. S. Brandt R. (2016). Sleep quality, mood and performance: a study of elite Brazilian volleyball athletes. J. Sports Sci. Med. 15:601.
3
Anshel M. H. Kaissidis A. N. (1997). Coping style and situational appraisals as predictors of coping strategies following stressful events in sport as a function of gender and skill level. Br. J. Psychol. 88, 263–276. 10.1111/j.2044-8295.1997.tb02634.x
4
Aspinwall L. G. (2005). The psychology of future-oriented thinking: from achievement to proactive coping, adaptation, and aging. Motiv. Emot. 29, 203–235. 10.1007/s11031-006-9013-1
5
Aspinwall L. G. Taylor S. E. (1997). A stitch in time: self-regulation and proactive coping. Psychol. Bull. 121, 417–436. 10.1037/0033-2909.121.3.417
6
Baumeister F. R. Showers C. J. (1986). A review of paradoxical performance effects: choking under pressure in sports and mental tests. Eur. J. Soc. Psychol. 16, 361–383. 10.1002/ejsp.2420160405
7
Baumeister R. F. (1984). Choking under pressure: self-consciousness and paradoxical effects of incentives on skillful performance. J. Pers. Soc. Psychol. 46, 610–620. 10.1037/0022-3514.46.3.610
8
Bernstein A. Hadash Y. Lichtash Y. Tanay G. Shepherd K. Fresco D. M. (2015). Decentering and related constructs: a critical review and metacognitive processes model. Perspect. Psychol. Sci. J. Assoc. Psychol. Sci.10, 599–617. 10.1177/1745691615594577
9
Borkovec T. D. Alcaine O. Behar E. (2004). Avoidance theory of worry and generalized anxiety disorder. In: Generalized Anxiety Disorder: Advances in Research and Practice, eds R. G. Heimberg, C. L. Turk, and D. S. Mennin (New York, NY: Guilford Press), 77–108.
10
Borkovec T. D. Inz J. (1990). The nature of worry in generalized anxiety disorder: a predominance of thought activity. Behav. Res. Ther. 28, 153–158. 10.1016/0005-7967(90)90027-G
11
Borkovec T. D. Robinson E. Pruzinsky T. DePree J. A. (1983). Preliminary exploration of worry: some characteristics and processes. Behav. Res. Ther. 21, 9–16. 10.1016/0005-7967(83)90121-3
12
Brandt R. Bevilacqua G. G. Andrade A. (2017). Perceived sleep quality, mood states, and their relationship with performance among Brazilian elite athletes during a competitive period. J. Strength Cond. Res.31, 1033–1039. 10.1519/JSC.0000000000001551
13
Brandt R. Bevilacqua G. G. Crocetta T. B. Monteiro C. B. D. M. Guarnieri R. Hobold E. et al . (2019). Comparisons of mood states associated with outcomes achieved by female and male athletes in high-level judo and brazilian jiu-jitsu championships: psychological factors associated with the probability of success. J. Strength Cond. Res.10.1519/JSC.0000000000003218
14
Brandt R. Liz C. M. Crocetta T. B. Arab C. Bevilacqua G. G. Dominski F. H. et al . (2014). Mental health and associated factors in athletes during the open games of Santa Catarina. Braz. J. Sport Med.20, 276–280. 10.1590/1517-86922014200401607
15
Bredemeier K. Berenbaum H. (2008). Intolerance of uncertainty and perceived threat. Behav. Res. Ther. 46, 28–38. 10.1016/j.brat.2007.09.006
16
Brosschot J. F. Pieper S. Thayer J. F. (2005). Expanding stress theory: prolonged activation and perseverative cognition. Psychoneuroendocrinology30, 1043–1049. 10.1016/j.psyneuen.2005.04.008
17
Carver C. S. Scheier M. F. Weintraub J. K. (1989). Assessing coping strategies: a theoretically based approach. J. Pers. Soc. Psychol. 56, 267–283. 10.1037/0022-3514.56.2.267
18
Clarke P. Sheffield D. Akehurst S. (2015). “The yips in sport: a systematic review.”Int. Rev. Sport Exerc. Psychol. 8, 156–184. 10.1080/1750984X.2015.1052088
19
Clarke P. Sheffield D. Akehurst S. (2019). Personality predictors of yips and choking susceptibility. Front. Psychol. 10:2784. 10.3389/fpsyg.2019.02784
20
Cohen-Zada D. Krumer A. Rosenboim M. Shapir O. M. (2017). Choking under pressure and gender: evidence from professional tennis. J. Econ. Psychol. 61, 176–190. 10.1016/j.joep.2017.04.005
21
Comunian A. L. (1994). Self-consciousness scale dimensions: an Italian adaptation. Psychol. Rep.74, 483–489. 10.2466/pr0.1994.74.2.483
22
Cotterill S. Breslin G. Weston N. (2016). Sport and Exercise Psychology: practitioner case studies. J. W. Sons Ed.
23
Cox T. Ferguson E. (1991). “Individual differences, stress and coping,” in Wiley series on Studies in Occupational Stress. Personality and stress: Individual Differences in the Stress Process, eds C. L. Cooper and R. Payne (John Wiley and Sons), 7–30.
24
Debanne T. Laffaye G. Trouilloud D. (2018). Motivational orientations and performance in penalty throws during elite male team handball games. Scand. J. Med. Sci. Sports28, 1288–1294. 10.1111/sms.12995
25
Diotaiuti P. Falese L. Mancone S. Purromuto F. (2017). A structural model of self-efficacy in handball referees. Front. Psychol.8:811. 10.3389/fpsyg.2017.00811
26
Drinan T. Williams A. J. Marchant D. B. Wang J. (2000). Tightening up on the free throw line: A qualitative analysis of choking in sport. Aust. J. Psychol.52:79. 10.1080/00049530008255110
27
Egan S. Hattaway M. Kane R. (2013). The relationship between perfectionism and rumination in post traumatic stress disorder. Behav. Cogn. Psychother.42, 211–223. 10.1017/S1352465812001129
28
Fenigstein A. Scheire M. F. Buss A. H. (1975). Public and private self-consciousness. Assessment and theory. J. Consult. Clin. Psychol. 43, 522–527. 10.1037/h0076760
29
Folkman S. (2008). The case for positive emotions in the stress process. Anxiety Stress Cop.21, 3–14. 10.1080/10615800701740457
30
Folkman S. Moskovitz J. T. (2000). Positive affect and the other side of coping. Am. Psychol. 55, 647–654. 10.1037/0003-066X.55.6.647
31
Fryer A. M. Tenenbaum G. Chow G. M. (2018). Linking performance decline to choking: players' perceptions in basketball. J. Sports Sci. 36, 256–265. 10.1080/02640414.2017.1298829
32
Gardner F. Moore Z. (2004). A mindfulness-acceptance-commitment-based approach to athletic performance enhancement: theoretical considerations. Behav. Ther. 35, 707–723. 10.1016/S0005-7894(04)80016-9
33
Gardner F. L. Moore Z. E. (2007). The Psychology of Enhancing Human Performance: The Mindfulness-Acceptance-Commitment Approach. New York, NY: Springer. 10.1891/9780826103369
34
Gneezy U. Niederle M. Rustichini A. (2003). Performance in competitive environments: gender differences. Q. J. Econ. 118, 1049–1074. 10.1162/00335530360698496
35
Gómez M. Avugos S. Oñoro M. Lorenzo A. Bar-Eli M. (2018). Shaq is not alone: free-throws in the final moments of a basketball game. J. Hum. Kinet. 62, 135–144. 10.1515/hukin-2017-0165
36
Gröpel P. Mesagno C. (2017). Choking interventions in sports: a systematic review. Int. Rev. Sport Exerc. Psychol. 12, 176–201. 10.1080/1750984X.2017.1408134
37
Hayes A. F. (2017). Introduction to Mediation, Moderation, and Conditional Process Analysis: A Regression-Based Approach. Guilford Publications.
38
Hill D. M. Hanno S. Matthews N. Fleming S. (2010). Choking in sport: a review. Int. Rev. Sport Exerc. Psychol. 3:15. 10.1080/17509840903301199
39
Hill D. M. Shaw G. (2013). A qualitative examination of choking under pressure in team sport. Psychol. Sport Exerc. 14, 103–110. 10.1016/j.psychsport.2012.07.008
40
Hirsch C. R. Mathews A. (2012). A cognitive model of pathological worry. Behav Res Ther.50, 636–646. 10.1016/j.brat.2012.06.007
41
Humaid H. (2014). Influence of arm muscle strength, draw length and archery technique on archery achievement. Asian Soc. Sci.10, 28–34. 10.5539/ass.v10n5p28
42
Hussey J. K. (2015). Mindfulness in Sport: A Proposed Intervention for Choking Susceptible Athletes. Oxford, OH: Miami University.
43
Iwatsuki T. Raalte J. L. V. Brewer B. W. Petitpas A. Takahashi M. (2018). Relations among reinvestment, self-regulation, and perception of choking under pressure. J. Hum. Kinet. 65, 281–290. 10.2478/hukin-2018-0042
44
Jones M. Meijen C. McCarthy P. J. Sheffield D. (2009). A theory of challenge and threat 779 states in athletes. Int. Rev. Sport Exerc. Psychol. 2, 161–180. 10.1080/17509840902829331
45
Jordet G. (2009). Why do English players fail in soccer penalty shootouts? A study of team status, self-regulation, and choking under pressure. J. Sports Sci. 2, 97–107. 10.1080/02640410802509144
46
Jordet G. Hartman E. Vuijk P. J. (2012). Team history and choking under pressure in major soccer penalty shootouts. Br. J. Psychol. 103, 268–283. 10.1111/j.2044-8295.2011.02071.x
47
Kaiser R. H. Andrews-Hanna J. R. Metcalf C. A. Dimidjian S. (2015). Dwell or decenter? Rumination and decentering predict working memory updating after interpersonal criticism. Cogn. Ther. Res.39, 744–753. 10.1007/s10608-015-9697-1
48
Krohne H. W. (1993). “Vigilance and cognitive avoidance as concepts in coping research,” in Attention and Avoidance: Strategies in Coping With Aversiveness, ed H. W. Krohne (Hogrefe and Huber Publishers), 19–50.
49
Littleton H. Horsley S. John S. Nelson D. V. (2007). Trauma coping strategies and psychological distress: a meta-analysis. J. Trauma. Stress20, 977–988. 10.1002/jts.20276
50
Maas H. Spinath F. M. (2012). Personality and coping with professional demands: A behavioral genetics analysis. J. Occup. Health Psychol. 17, 376–385. 10.1037/a0027641
51
Many M. Hansel T. Moore M. Rosenburg Z. Osofsky H. (2012). The function of avoidance in improving the understanding of disaster recovery. J. Hum. Behav. Soc. Environ. 22, 436–450. 10.1080/10911359.2012.664974
52
Masters R. S. W. (1992). Knowledge, knerves and know-how: the role of explicit versus implicit knowledge in the breakdown of a complex motor skill under pressure. Br. J. Psychol.83, 343–358. 10.1111/j.2044-8295.1992.tb02446.x
53
McCracken L. M. Barker E. Chilcot J. (2014). Decentering, rumination, cognitive defusion, and psychological flexibility in people with chronic pain. J. Behav. Med.37, 1215–1225. 10.1007/s10865-014-9570-9
54
Mesagno C. Beckmann J. (2017). Choking under pressure: theoretical models and interventions. Curr. Opin. Psychol. 16, 170–175. 10.1016/j.copsyc.2017.05.015
55
Mesagno C. Marchant D. (2013). Characteristics of polar opposites: An exploratory investigation of choking-resistant and choking-susceptible athletes. J. Appl. Sport Psychol. 25, 72–91. 10.1080/10413200.2012.664605
56
Michael T. Halligan S. Clark D. Ehlers A. (2007). Rumination in post traumatic stress disorder. Depress. Anxiety24, 307–317. 10.1002/da.20228
57
Moos R. Schaefer J. A. (1993). “Coping resources and processes: current concepts and measures,” in Handbook of Stress: Theoretical and Clinical Aspects, eds L. Goldberg and S. Breznitz (New York, NY: Free Press), 234–257.
58
Morgulev E. Galily Y. (2018). Choking or delivering under pressure? The case of elimination games in NBA playoffs. Front. Psychol. 9:979. 10.3389/fpsyg.2018.00979
59
Prior E. E. Coates J. K. (2019). Archers' experiences of target panic: an interpretative phenomenological analysis. Qual. Res. Sport Exerc. Health1–18. 10.1080/2159676X.2019.1599061
60
Roth S. Cohen L. J. (1986). Approach, avoidance, and coping with stress. Am. Psychol.41, 813–819. 10.1037/0003-066X.41.7.813
61
Ruiselova Z. Prokopcakova A. (2010). Counterfactual thinking and proactive coping. Stud. Psychol.52, 291–299.
62
Ruscio A. Borkovec T. D. (2004). Experience and appraisal of worry among high worriers with and without generalised anxiety disorder. Behav. Res. Ther. 42, 1469–1482. 10.1016/j.brat.2003.10.007
63
Ruscio A. M. Borkovec T. D. Ruscio J. (2001). A taxometric investigation of the latent structure of worry. J. Abnorm. Psychol. 110, 413–422. 10.1037/0021-843X.110.3.413
64
Singer R. N. (1988). Strategies and metastrategies in learning and performing self-paced athletic skills. Sport Psychol.2, 49–68. 10.1123/tsp.2.1.49
65
Smith A. M. Malo S. A. Laskowski E. R. Sabick M. Cooney W. P. Finnie S. B. et al . (2000). A multidisciplinary study of the 'yips' phenomenon in golf: an exploratory analysis. Sports Med. 30, 423–437. 10.2165/00007256-200030060-00004
66
Smith R. E. Smoll F. L. Cumming S. P. Grossbard J. R. (2006). Measurement of multidimensional sport performance anxiety in children and adults: the sport anxiety scale-2. J. Sport Exerc. Psychol.28, 479–501. 10.1123/jsep.28.4.479
67
Tahtinen R. McDougall M. Feddersen N. Tikkanen O. Morris R. Ronkainen N. J. (2019). Me, myself, and my thoughts: the influence of brooding and reflective rumination on depressive symptoms in athletes in the United Kingdom. J. Clin. Sport Psychol. 14, 1–20. 10.1123/jcsp.2019-0039
68
Tamminen K. A. Holt N. L. (2012). Adolescent athletes' learning about coping and the roles of parents and coaches. Psychol. Sport Exerc. 13, 69–79. 10.1016/j.psychsport.2011.07.006
69
Vollrath M. (2001). Personality and stress. Scand. J. Psychol. 42, 335–347. 10.1111/1467-9450.00245
70
Wang J. (2002). Developing and Testing an Integrated Model of Choking in Sport (Doctor of Philosophy). Melbourne, VIC: Victoria University.
71
Wang J. Marchant D. Morris T. (2004). Coping style and susceptibility to choking. J. Sport Behav.27, 75–92.
72
Watkins E. Roberts H. (2020). Reflecting on rumination: consequences, causes, mechanisms and treatment of rumination. Behav. Res. Ther.127:103573. 10.1016/j.brat.2020.103573
73
Weinberg R. S. Gould D. (2003). Foundations of Sport and Exercise Psychology (H. Kinetics Ed.).Champain, IL: Human Kinetics.
74
Wergin V. V. Zimanyi Z. Mesagno C. Beckmann J. (2018). When suddenly nothing works anymore within a team - causes of collective sport team collapse. Front. Psychol. 9:2115. 10.3389/fpsyg.2018.02115
75
Zeidner M. Saklofske D. (1996). “Adaptive and maladaptive coping,” in Handbook of Coping: Theory, Research, Applications, eds M. Zeidner, M., and N. S. Endler (New York, NY: Wiley), 505–531.
76
Zhang C. Q. Chung P. K. Si G. Gucciardi D. F. (2016). Measuring decentering as a unidimensional construct: the development and initial validation of the decentering scale for sport. Psychol. Sport Exerc. 24, 147–158. 10.1016/j.psychsport.2016.02.006
77
Zozulya A. Gabaeva M. Sokolov O. Surkina I. Kost N. (2008). Personality, coping style, and constitutional neuroimmunology. J. Immunotoxicol. 5, 221–225. 10.1080/15476910802131444
Summary
Keywords
archery, sport anxiety, choking under pressure, coping styles, decentering, coach support
Citation
Diotaiuti P, Corrado S, Mancone S, Falese L, Dominski FH and Andrade A (2021) An Exploratory Pilot Study on Choking Episodes in Archery. Front. Psychol. 12:585477. doi: 10.3389/fpsyg.2021.585477
Received
13 August 2020
Accepted
20 January 2021
Published
12 February 2021
Volume
12 - 2021
Edited by
Donatella Di Corrado, Kore University of Enna, Italy
Reviewed by
Marinella Coco, Università di Catania, Italy; Leonardo Alexandre Peyré-Tartaruga, Federal University of Rio Grande Do Sul, Brazil
Updates
Copyright
© 2021 Diotaiuti, Corrado, Mancone, Falese, Dominski and Andrade.
This is an open-access article distributed under the terms of the Creative Commons Attribution License (CC BY). The use, distribution or reproduction in other forums is permitted, provided the original author(s) and the copyright owner(s) are credited and that the original publication in this journal is cited, in accordance with accepted academic practice. No use, distribution or reproduction is permitted which does not comply with these terms.
*Correspondence: Alexandro Andrade alexandro.andrade.phd@gmail.com
This article was submitted to Movement Science and Sport Psychology, a section of the journal Frontiers in Psychology
Disclaimer
All claims expressed in this article are solely those of the authors and do not necessarily represent those of their affiliated organizations, or those of the publisher, the editors and the reviewers. Any product that may be evaluated in this article or claim that may be made by its manufacturer is not guaranteed or endorsed by the publisher.