Abstract
As part of the social distancing measures for preventing the spread of COVID-19, many university courses were moved online. There is an assumption that online teaching limits opportunities for fostering interpersonal relationships and students’ satisfaction of the basic need for relatedness – reflected by experiencing meaningful interpersonal connections and belonging – which are considered important prerequisites for student motivation and vitality. In educational settings, an important factor affecting students’ relatedness satisfaction is the teachers’ behavior. Although research suggests that relatedness satisfaction may be impaired in online education settings, to date no study has assessed how university lecturers’ relatedness support might be associated with student relatedness satisfaction and therefore, student motivation and vitality. This study tested this mediating relationship using data collected during the early days of the COVID-19 pandemic. The study also investigated whether the relations were moderated by a high affiliation motive which reflects a dispositional wish for positive and warm relationships. The possible importance of the communication channel selected by the lecturers (video chat yes/no) and the format of a class (lecture/seminar) were also investigated. In a sample of N = 337 students, we tested our hypotheses using structural equation model (SEM). Results confirmed mediation, but not moderation. The use of video chat (video call) seems to facilitate the provision of relatedness support but our data did not show that the format of a class was associated with relatedness. Our findings indicate that both teaching behavior and the technical format used to deliver lectures play important roles in student experiences with online classes. The results are discussed in light of other research conducted during the pandemic.
Introduction
The COVID-19 pandemic led to the adoption of social distancing measures in many countries and educational institutions were faced with the challenge of teaching their students remotely. In higher education, this resulted in most traditional in-person lessons moving exclusively online, raising questions about how student motivation could best be fostered in that environment. Adding to the difficulties of motivating students in online interactions were the reduced social interactions and increased feelings of social isolation triggered by the pandemic, affecting general well-being negatively (Banerjee and Rai, 2020; Elmer et al., 2020). It is therefore important to investigate the extent to which online classes foster relatedness, a key aspect of teaching quality that has been shown to affect both motivation and vitality (e.g., Standage et al., 2005; Klieme et al., 2009; Taylor and Lonsdale, 2010; Kunter and Trautwein, 2013; Praetorius et al., 2018). Despite the emphasis on the importance of relatedness need support and satisfaction in the educational psychology literature, before the pandemic there were few studies investigating its role in online classes at university level. Examining the extent to which the need for relatedness is supported and satisfied in online education is also valuable beyond the context of the pandemic because it is often argued that despite technical advancements such as video conferencing, online lessons cannot compensate for the complex nature of face-to-face interactions (e.g., Manwaring et al., 2017). This study also looks at the impact of technical facilities (communication channels) and organizational factors (type of class) to better understand students’ experience of relatedness in online classes. Following calls in the discipline to consider individual student characteristics when examining teaching quality (see the opportunity-use model, Helmke, 2017), this study also examines whether differences in the need for relatedness between individuals affect student outcomes in this specific situation.
In the following sections, we first describe the role of relatedness as an important aspect related to students’ intrinsic motivation and their vitality experienced during class. Here vitality is defined as a positive feeling of being alive and energetic, an important aspect of eudaimonic well-being (Ryan and Frederick, 1997; Nix et al., 1999; Niemiec, 2014). Eudaimonic well-being refers to the realization of one’s inherent potential as a human being and is considered a positive subjective state that is the result of striving for self-actualization (Waterman, 2008). We then illustrate why it is important to focus on individual differences in the need for relatedness when trying to understand the effects of relatedness on student outcomes. Finally, we review studies focusing on the role of relatedness and social interaction in online teaching, looking at technical (use of communication channel) and organizational (lecture vs. seminar) preconditions.
Theoretical Background
The Role of Student Relatedness
Social interactions with teachers and peers are seen as important prerequisites for learning in education research (Vygotsky, 1978). Self-determination theory is an important framework that systematically addresses the role of how these social interactions affect students (SDT; Deci and Ryan, 1985; Ryan and Deci, 2000, 2017). SDT argues that people benefit from the satisfaction of three innate basic needs, which are presumed to be essential for the optimal functioning of humans and a precondition for health, motivation, and vitality. Those basic psychological needs comprise the need for competence, the need for autonomy, and the need for relatedness. The need for competence is defined as the desire for effectiveness and mastery through the interaction with one’s environment, for example, while mastering challenging tasks (Ryan and Deci, 2002). The need for autonomy is defined as the need to experience volition, choice, and personal freedom (Vansteenkiste et al., 2010). The third need, the need for relatedness, refers to building a sense of community with others that comes with the experience of close and warm relationships characterized by mutual care and concern (Baumeister and Leary, 1995; Deci and Ryan, 2002). The three basic needs are assumed to be innate, and therefore universal regardless of one’s cultural context or gender (Vansteenkiste et al., 2010).
Self-determination theory highlights social environments as facilitators for the satisfaction of the basic needs. In the educational context, teacher behaviors supporting students’ basic needs were often associated with enhanced student motivation, vitality, and performance (e.g., Black and Deci, 2000; Niemiec and Ryan, 2009; Taylor and Lonsdale, 2010; Mouratidis et al., 2013; Stroet et al., 2013; Vergara-Torres et al., 2020). Prior to the pandemic, the examination of the interplay between need support, basic need satisfaction, motivation, and vitality among university students in online learning environments was not, however, a popular subject for investigation (for exceptions see for example Chen and Jang, 2010; Hsu et al., 2019; Wang et al., 2019). In the studies that were conducted, teacher support was usually subsumed in the term “autonomy supportive climate,” often assessed using the learning climate questionnaire (Williams and Deci, 1996) which considers behaviors such as promoting the volition of one’s counterpart by answering questions, and providing choices and options (Williams et al., 1996; Mageau and Vallerand, 2003; Reeve and Jang, 2006; Deci and Ryan, 2008; Vansteenkiste et al., 2010). Besides the emphasis on behaviors fostering autonomy, the construct “autonomy supportive climate” also involves teacher behaviors that support the experience of relatedness in students, such as behaving respectfully toward students. Given the importance of social interaction and the feeling of connectedness for learning (see also Vygotsky, 1978), researchers have become increasingly interested in teacher behaviors that specifically focus on supporting the need for relatedness in education and started exploring it as a separated construct from autonomy support (e.g., Furrer and Skinner, 2003; Standage et al., 2005; Sparks et al., 2015). For example, in a recent study, Sparks et al. (2016) found that physical education teachers’ relatedness supportive behavior affected students’ intrinsic motivation, and this relation was mediated by the satisfaction of students’ need for relatedness. Moreover, the relation between relatedness support and relatedness need satisfaction was shown to be stronger than the relation between an autonomy supportive climate as a more general construct and relatedness satisfaction, justifying the isolated examination of relatedness support.
There are studies investigating the relation between relatedness supportive teacher behaviors, satisfaction of the basic need for relatedness, and student outcomes (Standage et al., 2005; Sparks et al., 2015, 2016), but there is no empirical research on this relationship at university level. This constitutes a significant gap in the literature, as the findings of several studies point to the particular importance of a sense of community and relatedness for the outcomes of university students (e.g., Sheldon and Bettencourt, 2002; Beachboard et al., 2011; Walton and Cohen, 2011; Zainuddin and Perera, 2017; Marksteiner et al., 2019). To summarize, student relatedness satisfaction can be expected to act as a mediator between relatedness support and student motivation and vitality. Although the rationale of SDT would suggest that this relationship is universal and thus equally valid for everyone, research findings indicate that individual differences may play an important role in determining whether someone benefits from the satisfaction of their basic psychological needs (e.g., Schüler et al., 2010). This issue is further elaborated in the next section.
The Matching Hypothesis – Individual Differences in Relatedness Satisfaction
Recent research indicates that people differ in how much they benefit from the satisfaction of their basic needs. In their work on the matching hypothesis, Schüler et al. (2010), Schüler et al. (2014), Sheldon and Schüler (2011), Schüler and Brandstätter (2013) and Sieber et al. (2016a,b) propose that individual differences in motives (McClelland, 1985) have an impact on how strongly people benefit from basic need satisfaction and basic need support with respect to their motivation and well-being.
To date, researchers have predominantly focused on three motives: the achievement motive (i.e., recurrent concern in surpassing one’s own standards of excellence; McClelland et al., 1953), the affiliation motive (i.e., preference to restore, establish, or maintain close and warm relationships with others, Atkinson et al., 1954; Gable, 2006), and the power motive (i.e., stable concern for influencing and controlling other people; e.g., Winter, 1973; Schultheiss et al., 2005). They further distinguish between implicit and explicit motives, with two independent motivational systems guiding human behavior. Implicit motives “are motivational dispositions […] that operate outside of a person’s conscious awareness” (Schultheiss, 2008, p. 603), Implicit motives develop in the early years and are rarely influenced by social norms and demands (McClelland, 1985; Koestner et al., 1991). They are expressed in long term behaviors and strongly affect non-declarative measures such as task-performance or physiological response (e.g., Schultheiss, 2008; Wegner et al., 2014). By contrast, explicit motives, “self-attributed motives” (McClelland et al., 1989), have a cognitive base and reflect subjective goals, behavioral intentions, and desires that are part of a person’s self-concept (Weinberger and McClelland, 1990). Explicit motives are heavily influenced by the social environment and its expectations. They are associated with controlled behavior and conscious decisions, attitudes, or goals (McClelland et al., 1989; Schultheiss, 2008). Since explicit motives are conscious and reflect an individual’s self-image, they can be assessed using self-reports.
Often, research based on the matching hypothesis is concerned with implicit motives rather than explicit ones. Schüler and colleagues found that the motives function as moderators of need satisfaction effects. For example, people with a high implicit achievement motive benefit more from the satisfaction of the need for competence in terms of flow and well-being, for example, in sports, at the workplace, and in learning environments (Schüler et al., 2010, 2013; Schüler and Brandstätter, 2013). Similar results have been found for people with a high implicit affiliation motive in the sport context: people with a high implicit affiliation motive benefited more from the satisfaction of the basic need for relatedness (Schüler and Brandstätter, 2013).
There is also plenty of evidence supporting the importance of assessing explicit motives when exploring the moderating effects on outcome variables. In an early research project on achievement Harackiewicz et al. (1985) showed that participants’ explicit achievement motive, assessed using self-reporting, moderated the effect between competence need satisfaction and intrinsic interest. More so, Wegner et al. (2014) showed that individuals with a high explicit affiliation motive had a stronger need for affectionate relationships, displayed greater sociability and willingness to cooperate with others, and had more positive attitudes and greater mindfulness toward their teammates than individuals with a less pronounced explicit affiliation motive. A recent study conducted by Schüler and Wolff (2020) further found that participants with a high explicit achievement motive scored lower when a situation did not offer achievement incentives than when a situation did provide such incentives.
These studies show the effectiveness of choosing explicit motives instead of implicit motives in the assessment of motive dispositions and highlight the role of social incentives for the activation of explicit motives. We assumed that the physical isolation during the COVID-19 pandemic means that people are conscious of the social isolation inherent in the situation. Since explicit motives are conscious, we hypothesize that the explicit motives of participants, reflected in respondent behaviors and declarative measures, will influence whether students benefit from the support and satisfaction of their basic need for relatedness. This study did not test the implicit affiliation motive because of the arguments presented above and due to logistical constraints.
Relatedness in Online Learning Environments
Relatedness and peer interaction play a crucial role in online environments. Thus, it is not surprising that some recent studies highlighted their importance during the COVID-19 pandemic for life satisfaction in general (Teuber et al., 2021), well-being (Yang et al., 2021), motivation (Besser et al., 2020; Camacho et al., 2021), self-regulation (Zhou et al., 2021), and student engagement (Chiu, 2021). However, none of those studies has specifically tested the mediating role of relatedness satisfaction between relatedness support and intrinsic motivation and vitality during online classes. Before the outbreak of COVID-19, most studies on relatedness and peer interaction in online environments focused on a combination of online and on-site teaching (Kramer and Kusurkar, 2017; Manwaring et al., 2017; Wang et al., 2019). In a study of undergraduate and graduate-level online courses, the assignment of a mentor was associated with a greater sense of relatedness during the semester, which in turn had a positive effect on final course grades (Baranik et al., 2017). Research also shows that students’ relatedness experience was significantly lower during online lectures then when taught in person (Butz and Stupnisky, 2016). These results suggest that it is important to examine ways in which technology can facilitate or impede the provision of relatedness.
Research into online communication has examined the role of different types of media used on relational processes in the classroom. Using a variety of media formats not only encourages student–student and teacher–student communication, but also promotes relational processes since the use of media facilitates the transfer and the reception of non-verbal social cues (e.g., facial expressions, gestures, intonation, external features), which are essential for communication. Not using media in the online classroom impedes qualitatively rich communication and increases the time spent clarifying misunderstandings, which are more common when communication lacks non-verbal forms of expression (Short et al., 1976; Baltes et al., 2002). In their social presence theory, Short et al. (1976) define social presence as the degree to which an individual is perceived as “real” in virtual environments, arguing that communication media differ in their degree of social presence due to the varying ability of communication mediums to transmit verbal and visual cues. Conceptualized as the quality of a communication medium, social presence is thought to determine how individuals interact and communicate with one another. The authors posit that people perceive different communication media as having different degrees of social presence, with video conferencing having a higher degree of social presence than, say, audio tools. More importantly, people associate a communication medium with a higher social presence with warmth, closeness, and more personal social connections than a medium lower in social presence, showing that media with a high social presence are more beneficial for relatedness development as they are more personal. Within the educational context, this has led to the assumption that when interaction is restricted, such as by an asynchronous online learning environment, and students do not have the opportunities to create in-depth connections with other course participants, academic performance can be hampered (Moore, 1991; Ahern et al., 1992; Grabinger, 1996; Dowling et al., 2003; Nieuwoudt, 2020; Xi and Gao, 2020).
Other research suggests that the issue is more complex (Roseth et al., 2011). It may be that a speaker adjusts his or her language, intonation, and volume to compensate for the absence of non-verbal social cues (Reicher et al., 1995; Walther, 1996), such as by using emoticons in text-based forms of communication (e.g., email, chats) to transfer affective and interpersonal information (Walther et al., 2005). Within the educational context, Clark (1983) argues that school performance is not directly linked to the richness of the media environment. He proposes that the various types of media merely constitute the medium by which content can be conveyed, but that they do not influence student performance (Clark, 1983; Bernard et al., 2014). This is also in line with theories on the so-called surface and deep structures of learning in online environments, where it is hypothesized that simply looking at surface structures (such as methods used or communication channels) does not provide enough information about processes triggered in the online classroom; that aspects of teaching quality below the surface (i.e., deep structures of learning such as the relatedness support of a lecturer) must also be considered (Voss and Wittwer, 2020).
Summing up, on the basis of media richness theory (Daft and Lengel, 1986) and social presence theory (Short et al., 1976), one could therefore assume that video chat is superior to other communication channels for the provision of relatedness. In line with recent research, one could also suggest that relatedness satisfaction is facilitated by a lecturer using video chat.
Another surface level feature, type of a class (seminar vs. lecture), might also be associated with the provision of relatedness. Based on previous research on the role of different types of a class, it can be assumed that seminars have a positive impact on the relatedness support of lecturers. In seminars, students are more often given the opportunity to contribute to the lesson (Bär et al., 2004; Young et al., 2009), an important aspect of relatedness supportive teaching (Standage et al., 2005). By contrast, lectures are usually more structured and teacher centered. A lecture is also generally directed toward a large number of students and thus naturally more impersonal, allowing for fewer student–student and teacher–student interactions (Garside, 1996; McKeachie, 2002; Black, 2005).
The Study
This study examines the relation between perceived relatedness support and relatedness satisfaction and student outcomes in the early stage of the COVID-19 pandemic. The expectation is that students who perceive their lecturers as relatedness supportive during online classes experience more relatedness satisfaction and more intrinsic motivation (Hypothesis 1a) and vitality during the lessons in this specific class (Hypothesis 1b). In a second step, the role of individual differences in this relation is examined. Following the tenets of the matching hypothesis, we expect students with a high affiliation motive to benefit more strongly from relatedness satisfaction in terms of motivation (Hypothesis 2a) and vitality (Hypothesis 2b) during online classes.
This study also examines the possible impact of the different teaching conditions adopted by lecturers in response to the pandemic, such as communicating with and without video chat and any differences there may be between lectures and seminars. We hypothesize that the positive relations between perceived relatedness support and relatedness satisfaction are moderated by the inherent interactive potential of the communication channels used (Hypothesis 3). We also expect that the type of a class could influence the degree to which relatedness support is possible, whereas seminars are expected to provide more opportunities for providing relatedness support compared to lectures (Hypothesis 4).
Summing up the present research aims to test the following hypotheses:
-
H1: Students who perceive their lecturers to be relatedness supportive during online classes experience more relatedness satisfaction which in turn enhances their motivation (H1a) and vitality (H1b).
-
H2: The affiliation motive moderates the relation between relatedness satisfaction and intrinsic motivation (H2a) and vitality (H2b) (We changed preregistered hypothesis “Students with a high affiliation motive benefit more strongly from relatedness satisfaction in terms of motivation and vitality during online classes” to avoid the causal language).
-
H3: The use of video chat (video call) moderates the association between perceived relatedness supportive behavior and relatedness need satisfaction (We changed preregistered hypothesis “The use of video chat reinforces the beneficial effect of relatedness supportive behavior on relatedness need satisfaction” to avoid the causal language).
-
H4: Perceived relatedness support is higher in a seminar compared to a lecture (We changed preregistered hypothesis “Relatedness supportive behavior from a lecturer is facilitated in a seminar compared to a lecture” to avoid the causal language).
Figure 1 shows all the hypotheses that are tested in our study.
FIGURE 1

Conceptual models for the tested hypotheses (H1a, H1b, H2a, H2b, H3, and H4). For H1 and H2, motivation and vitality are assessed in separate models.
Materials and Methods
Study Design and Sample
A correlational field study with one measurement time point was conducted online. Three weeks after social life in Switzerland was largely restricted and the government mandated that teaching had to move entirely online to prevent the spread of COVID-19, an email was sent to all lecturers at a Swiss university, using the official university contact list, inviting them to participate in the study and forward a questionnaire to their students. The study is part of a large research project, involving both student and lecturer questionnaires (see https://osf.io/jsa35 for more information and the preregistration of the analyses presented below). In total the students’ questionnaire was online for 2 weeks. No reward was offered for participating in the study. Because we could not predict how long COVID-19 measures would continue, we used convenience sampling, which is considered a fast way to recruit participants. The sample size was determined by the number of students who agreed to participate while the study was running. A total of n = 538 students agreed to participate in the research; n = 103 opted out of the questionnaire before reaching the teaching related questions. To detect participants who rushed through the questionnaire, a relative completion speed index (RSI) was used (see Leiner, 2019). The RSI reflects the sample’s median web-page completion time divided by the individual completion time. Following the recommendations of Leiner (2019), we used a cut-off of 2.0. This means that individuals who were twice as fast as a typical respondent were excluded (n = 1). Participants who reported that they did not attend their class or studied at another university were also excluded (n = 6). The further reduction of the sample to n = 337 is a result of the nested structure of the data. If lecturers taught multiple classes, they were asked to forward the questionnaire to the students of the first class they taught in a regular week. The students were then instructed to answer the questions while thinking about the online lessons of the last 2 weeks regarding that specific class. By class we mean the specific class taught by one single university lecturer. Thus, the students answered the questions with regard to a specific lecture or seminar and not with regard to an entire module or cluster of courses. Every link a specific lecturer sent out had a randomly generated identifying number. This number could be retrieved in the analyses to cluster the students according to which class they attended. To avoid unreliable model estimates, small clusters with n < 6 students had to be excluded from the analyses (see, e.g., Bentler and Chou, 1987; Kelley and Maxwell, 2003), resulting in a total of N = 337 participants (75% females and 23% males; Mage = 23.96, SD = 7.44, range: 18–73 years) who were enrolled in n = 30 classes. Note that for the sake of clarity and in order to avoid causal language, we slightly altered the naming of the preregistered hypotheses in the paper. In contrast to the preregistration, we divide H1 into H1a with motivation as the dependent variable and H1b with vitality as the dependent variable. We deleted the preregistered Hypothesis H2a because we aimed to control for life satisfaction before the outbreak of COVID-19. However, both life-satisfaction before and during the pandemic were each assessed using a single, Likert-type item (i.e., an ordinal scale). Variables measured on an ordinal scale can be problematic to include in parametric statistical models such as structural equation model (SEM) (Jamieson, 2004; Lubke and Muthen, 2004). Additionally, we changed H2b into two new hypotheses: H2a for motivation and H2b for vitality.
Instruments
Relatedness support was measured with five items from Standage et al. (2005), a scale which has been found to have good reliability and validity (Standage et al., 2003, 2005; Sparks et al., 2016). Participants answered how supported they felt in terms of relatedness by their lecturers (e.g., “We experience the lecturer as friendly towards us,” 1 = do not agree at all, 4 = neutral, 7 = fully agree, α = 0.76, ω = 0.87, M = 5.95, SD = 0.85).
Students’ relatedness need satisfaction during the lesson was measured with six items adapted from Van den Broeck et al. (2010) (e.g., “I feel part of a group,” 1 = do not agree at all, 4 = neutral, 7 = fully agree, α = 0.77, ω = 0.81, M = 4.67, SD = 1.25).
Vitality was assessed with a German version of the Vitality Scale (Ryan and Frederick, 1997) by Bertrams et al. (2020). This scale has been used often and has been found to be valid and reliable (see for example Sieber et al., 2019; Bertrams et al., 2020). Participants were instructed to respond to the six items describing how they felt during the class (e.g., “I felt energized during the class,” 1 = not at all true, 6 = very true, α = 0.91, ω = 0.93, M = 3.82, SD = 1.32).
Student motivation during the class is measured with seven items from the Intrinsic Motivation Inventory (IMI, Ryan, 1982), which is a widely used reliable and valid measure (see for example Cortright et al., 2013; Sieber et al., 2016b) (e.g., “I enjoyed the class,” 1 = not at all true, 7 = very true, α = 0.91, ω = 0.93, M = 5.09, SD = 1.17).
The affiliation motive was measured with six items taken from Schönbrodt and Gerstenberg (2012), which has been previously found to be a valid and reliable measure (e.g., Kaufman et al., 2019), measuring the hope component of the affiliation motive (e.g., “I try to get to know other people,” 1 = strongly disagree, 6 = strongly agree, α = 0.87, ω = 0.90, M = 4.34, SD = 0.90).
The communication channels were assessed with a single item developed by the authors of the study. University lecturers responded to the question “What methods of communication have you been using since the onset of COVID-19 to interact with your students during the class?” with a multiple response option format: 0 = None, 1 = Provision of material (e.g., PowerPoint slides) on an E-learning platform (e.g., OLAT, Moodle), 2 = Audio recordings, 3 = Video recordings (e.g., podcasts), 4 = Mail, 5 = Text chat and forums (e.g., Microsoft Teams, OLAT, Board.net, Moodle, WhatsApp, Skype), 6 = Audio chat via streaming platforms (e.g., Zoom, Microsoft Teams, Skype, Discord), 7 = Video chat via streaming platforms (e.g., Zoom, Microsoft Teams, Skype, Discord). In order to investigate Hypothesis 4, we generated a dichotomous variable that only held the information video chat yes vs. no. Of all of students, n = 180 attended classes using video chat and n = 157 attended classes that were taught using other communication channels (e.g., text chat, provision of materials online, e-mail, etc.). In contrast to the preregistration, we did not analyze different communication channels with respect to their degree of interactivity. Instead, we used a dichotomous variable – video chat/no video chat. This was because most lecturers were using video chat and few were using the other categories. We therefore decided to only contrast video chat to all of the other options.
The format taught was assessed with a single item designed by the authors. It captured whether the class was taught as a lecture, a seminar, an exercise group, a tutorial, or a colloquium. As we wanted to compare lectures with seminars, a dichotomous variable was generated. Of all students n = 173 attended lectures and n = 72 attended a seminar. The remaining 92 students attended other types of classes. This means that the analyses focusing on the role of the type of a class (i.e., Hypothesis 4) are based on a reduced pool of participants (N = 245 in 18 clusters).
Data Analyses
Descriptive analyses were conducted using SPSS Version 25. Results of the confirmatory factor analyses (CFA) for each scale are shown in Table 1.
TABLE 1
| Variable | χ2 | df | p | RMSEA | CFI | TLI | SRMR |
| Relatedness support | 16.0 | 5 | 0.007 | 0.081 | 0.993 | 0.986 | 0.018 |
| Relatedness satisfaction | 111.5 | 9 | < 0.001 | 0.184 | 0.928 | 0.880 | 0.053 |
| Vitality | 18.2 | 5 | 0.002 | 0.089 | 0.998 | 0.996 | 0.013 |
| Intrinsic motivation | 116.1 | 14 | < 0.001 | 0.147 | 0.980 | 0.970 | 0.024 |
| Affiliation motive | 41.2 | 9 | < 0.001 | 0.103 | 0.988 | 0.980 | 0.022 |
CFA model fit indices for each scale.
We ran a series of SEMs using Mplus software Version 8.4 (Muthén and Muthén, 1998–2017). We used the maximum likelihood estimation with robust standard errors (MLR) and full information maximum likelihood (FIML) to deal with missing data.
Our data have a nested structure with students attending different classes at the university. All of the constructs in the student questionnaire (i.e., relatedness support, relatedness satisfaction, student motivation, vitality, and affiliation motive) were assessed at the individual level. The two surface features, communication channel and class format, were measured at the class level since all students attending the same class experience identical conditions. In Hypotheses 1a, 1b, 2a, and 2b, the unit of interest is the student since they focus on the role of student relatedness and individual differences in relatedness satisfaction. In Hypotheses 3 and 4, which concentrate on surface structures of learning in online environments, the unit of interest is the class level. Therefore, when investigating Hypotheses 1a, 1b, 2a, and 2b, the variables were modeled at the individual level only; the nested structure of the data was taken into account by using the “type = complex” command. For Hypotheses 3 and 4, all variables measured at the student level were modeled simultaneously at the individual and at the class level, but results are reported for the class level only. All the scale indicators in the models are categorical.
The first two models (M1a and M1b) were mediation models. Due to the large number of predictor variables and indicators in our models, we ran the models separately for the two outcomes, intrinsic motivation and vitality. This reduced the number of parameters that had to be estimated, thus avoiding computation issues. All three variables were modeled as latent factors with multiple indicators, taking measurement error into account. The models for Hypothesis 2 (M2a and M2b) were identical to M1a and M1b, except that they also included the affiliation motive as a moderator between relatedness satisfaction and intrinsic motivation. This means that both the latent interaction between the affiliation motive and relatedness satisfaction as well as the factor affiliation motive were included as predictors. The models for Hypotheses 3 and 4 (M3 and M4) were multilevel models, where the student variables were conceptualized at both levels. Modeling these variables as latent factors led to model non-convergence due to the disproportionate relation of the (large) number of parameters to the (small) number of clusters. We therefore calculated the mean across all items belonging to the same scale for each student and included these manifest variables in the models. In M3, relatedness satisfaction was regressed on perceived relatedness support at both levels. At the between level, the moderating role of the communication channel was examined by including this manifest variable as well as the interaction between perceived relatedness support and the communication channel as predictors. In M4, the relation between of the type of a class and perceived relatedness support was investigated by including the type of a class as a manifest variable at the between level. It is important to note that the standardized output is not available in multilevel models with interactions unless the Bayes estimator is used. Therefore, we used unstandardized coefficients for Hypotheses 3 and 4. In section “Results,” we could only report the model fit indices for H4. For the remaining hypotheses, overall model fit calculation was not possible in Mplus (Muthén and Muthén, 1998–2017). The AVE (average variance extracted) for each construct (see Table 2) was satisfactory for all scales except relatedness satisfaction. The convergent validity of the construct is still adequate if the AVE is less than 0.5 but composite reliability is higher than 0.6 (Fornell and Larcker, 1981). Since, the AVE was 0.430 and composite reliability was 0.815 for relatedness satisfaction, we consider convergent validity as satisfactory. Moreover, the square root of AVE for each construct was larger than the correlation coefficients among the constructs, indicating sufficient discriminant validity (Fornell and Larcker, 1981; Tsai et al., 2020).
TABLE 2
| Variable | AVE | 1 | 2 | 3 | 4 | 5 |
| 1. Relatedness support | 0.58 | (0.76) | ||||
| 2. Relatedness satisfaction | 0.43 | 0.20** | (0.66) | |||
| 3. Vitality | 0.73 | 0.18** | 0.26** | (0.85) | ||
| 4. Intrinsic motivation | 0.66 | 0.39** | 0.24** | 0.47** | (0.81) | |
| 5. Affiliation motive | 0.61 | 0.04 | 0.18** | 0.06 | –0.01 | (0.78) |
| M | 5.95 | 4.77 | 3.82 | 5.09 | 4.34 | |
| SD | 0.86 | 1.24 | 1.32 | 1.17 | 0.90 | |
| α | 0.76 | 0.75 | 0.91 | 0.91 | 0.87 |
Means, standard deviations, AVE, square root of AVE, and manifest bivariate correlations of the variables included in the analyses (Pairwise).
**p < 0.01. Note that for some variables the N might be slightly smaller due to missing variables. The numbers in parentheses on the diagonal represent square root of average variance extracted (AVE) of the construct.
Results
Descriptive Statistics and Bivariate Correlations
Descriptive statistics and bivariate correlations between the within level variables are presented in Table 2. Correlations between all of the variables in the table were from small to moderate in size. Perceived relatedness support was significantly and positively correlated with relatedness satisfaction, intrinsic motivation, and vitality. However, it was not significantly correlated with affiliation motive. Relatedness satisfaction was significantly and positively correlated with all of the assessed variables. Affiliation motive was only significantly correlated with relatedness satisfaction. The correlations between the outcome variables (i.e., intrinsic motivation and vitality) were significant and positive.
Main Analyses
Hypotheses 1a and 1b
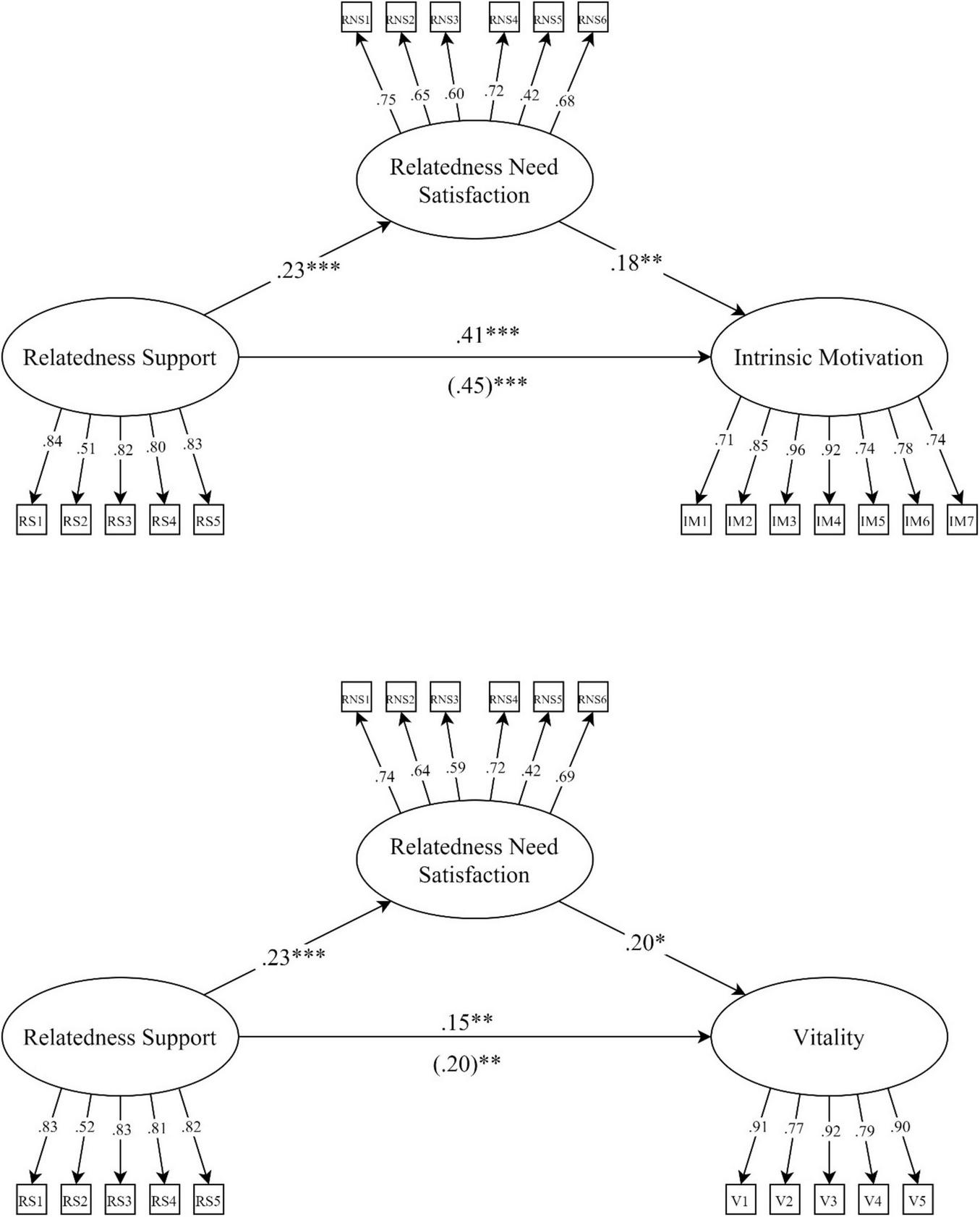
A SEM model was calculated to test whether students’ relatedness satisfaction mediated the relation between perceived relatedness support and their intrinsic motivation (see Figure 1). The results showed that perceived relatedness need support was significantly related to relatedness satisfaction in the expected direction (β = 0.234, SE = 0.066, p < 0.001), and that relatedness satisfaction was also significantly associated with intrinsic motivation (β = 0.182, SE = 0.067, p = 0.007). The indirect effect of perceived relatedness support on intrinsic motivation was significant (β = 0.043, p = 0.025). The total effect was β = 0.454, SE = 0.058, p < 0.001, meaning that the indirect effect only made up 9.3% of the total effect. Note that significance testing of indirect effects can be problematic, since indirect effects are not always normally distributed (Hayes, 2018). Applying a bootstrap method can remedy this problem (Eid et al., 2017) but this was not possible for our models, because the large number of parameters resulted in convergence problems.
The mediating role of university students’ relatedness satisfaction between perceived relatedness support and students’ vitality was examined. The results showed that perceived relatedness support was significantly and positively associated with relatedness satisfaction (β = 0.229, SE = 0.067, p = 0.001) in the expected direction. Relatedness satisfaction also had a significant positive association with students’ vitality (β = 0.199, SE = 0.079, p = 0.011) in the expected direction. The analyses revealed a significant indirect effect of perceived relatedness support on vitality, β = 0.046, p = 0.015. The total effect was β = 0.198, SE = 0.066, p = 0.003, meaning that the indirect effect made up 23.1% of the total effect.
Figure 2 shows the results of the mediation model for Hypotheses 1a and 1b with intrinsic motivation and vitality as outcomes.
FIGURE 2

The mediating role of relatedness satisfaction between perceived relatedness support and intrinsic motivation/vitality with standardized coefficients. The numbers in parentheses represent the total effect. *p ≤ 0.05, **p ≤ 0.01, ***p ≤ 0.001.
Hypotheses 2a and 2b
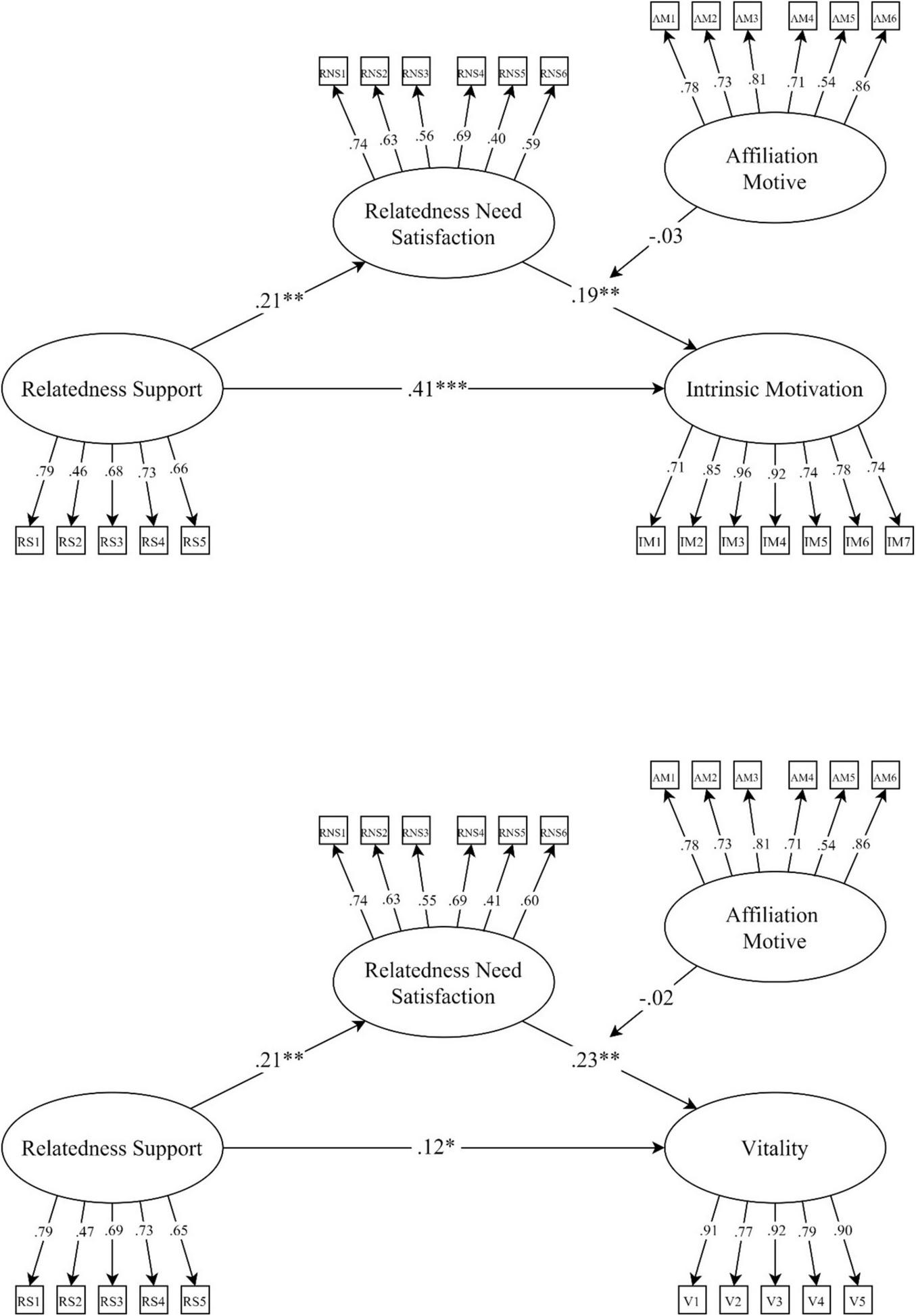
Hypothesis 2 was tested using a moderated mediation analysis. The explicit affiliation motive was expected to moderate the association between perceived relatedness satisfaction and intrinsic motivation (and vitality for H2b, respectively). The analyses revealed that the affiliation motive was not significantly related to intrinsic motivation (β = −0.081, SE = 0.062, p = 0.194), and did not statistically significantly moderate the abovementioned relationship (β = −0.025, SE = 0.042, p = 0.554).
Similarly, the moderating role of university students’ affiliation motive in relation to their relatedness satisfaction and vitality was examined in a moderated mediation model. Again, the explicit affiliation motive (β = −0.019, SE = 0.058, p = 0.737) and the interaction between the affiliation motive and need satisfaction (β = −0.020, SE = 0.047, p = 0.669) was not significantly related to vitality.
Figure 3 shows the results of the moderated mediation models for Hypothesis 2 with intrinsic motivation and vitality as outcomes.
FIGURE 3

The moderating role of the affiliation motive between relatedness satisfaction and intrinsic motivation and vitality with standardized coefficients. *p ≤ 0.05, **p ≤ 0.01, ***p ≤ 0.001.
Hypothesis 3
Hypothesis 3 tested whether the use of video chat facilitated perceived relatedness support. The analyses showed that although the interaction effect lacked statistical significance (b = 1.46, SE = 0.773, p = 0.060), the inclusion of the interaction between communication channel and relatedness support increased the explained variance of relatedness satisfaction by 18.9%. The unexplained standardized variance of relatedness satisfaction drops from 0.952 in the model without the interaction to 0.763 when interaction is included in the model. This means that the use of video chat seems to facilitate the provision of relatedness support.
Hypothesis 4
The relation between type of a class (i.e., seminar vs. lecture) and perceived relatedness support was investigated. The results showed that the class type was not related to perceived relatedness support (b = −0.115, SE = 0.175, p = 0.512). The hypothesis that seminars enabled more relatedness support than lectures was not supported by the data. The model fit the data well [χ2(1) = 0.4, p < 0.49; CFI = 1, RMSEA = 0, SRMRwithin = 0, SRMRbetween = 0.003].
Discussion
This study demonstrates that relatedness support provided by lecturers is associated with students’ relatedness satisfaction, which in turn is associated with enhanced motivation and vitality in online classes. This relationship was found during times of social isolation when social distancing measures were enforced to prevent the spreading of COVID-19. Feelings of isolation and reduced interaction were among the most significant effects resulting from universities switching to online teaching and learning (Banerjee and Rai, 2020; Elmer et al., 2020). A closer look at our results reveals that the provision of relatedness is especially fruitful when provided via video. Interestingly, the extent to which lecturers were perceived to support students’ relatedness did not differ between lectures and seminars. Moreover, contrary to our expectations, the affiliation motive was not a statistically significant moderator between need satisfaction and motivation (and vitality, respectively).
The results relating to Hypotheses 1a and 1b confirm that students’ perceived relatedness support from their lecturers relates positively to their experience of intrinsic motivation and vitality during classes, and that relatedness need satisfaction mediates this relationship. Our results further substantiate existing research which suggests that basic psychological needs explain motivation and vitality within the school context (e.g., Black and Deci, 2000; Niemiec and Ryan, 2009; Mouratidis et al., 2013; Stroet et al., 2013; Vergara-Torres et al., 2020). While studies which were conducted within the theoretical framework of SDT during the COVID-19 pandemic have examined relatedness along with competence and autonomy as a mediator between an autonomy-supportive climate and student outcomes (see Shah et al., 2021), the relationship between specifically relatedness supportive behaviors and relatedness satisfaction has largely been neglected in this context so far. This is insofar interesting, as studies conducted in Israel (Besser et al., 2020) and China (Yang et al., 2021; Zhou et al., 2021) have shown that the satisfaction of the need for relatedness and related constructs (e.g., sense of belonging) was especially important in this period for university students. Moreover, in an intervention study relatedness support specifically fostered eighth and ninth graders’ relatedness satisfaction during the pandemic (Chiu, 2021). This is also in line with studies conducted before the pandemic (e.g., Sparks et al., 2016, 2017). By linking relatedness support and relatedness satisfaction, this study theoretically contributes to understanding the interplay of these factors in the university context in online classes. Most importantly, however, our study shows that even in a setting with obstacles to relatedness, teacher behaviors fostering this specific need are important. By adopting a mediation perspective, this research shows the importance of focusing not only on teacher behaviors, but also on how students respond to what teachers do in terms of relatedness satisfaction. This is consistent with an opportunity and use notion discussed in current theoretical models (see the opportunity-use model, Helmke, 2017, and the MAIN-TEACH model, Charalambous and Praetorius, 2020). Within such models it is postulated that it is central to examine not only the learning opportunities provided within a learning environment (i.e., the support of relatedness), but also the use of these opportunities by the students (i.e., relatedness satisfaction) in order to understand what defines high-quality teaching. Following this reasoning, it can be assumed that relatedness support is only effective if it is able to satisfy the students’ need for relatedness.
Interestingly, however, there are also studies that do not confirm the positive effect of relatedness satisfaction on student outcomes. In their studies conducted at different school levels and across different cultural contexts, Holzer et al. (2021a,b, c) found mixed results regarding the relation between relatedness and intrinsic motivation. For one, the relation between relatedness and intrinsic motivation differed across cultures. For example, a positive relation between relatedness and intrinsic motivation was found for university students in Finland but not in Austria (Holzer et al., 2021c). Further, it is important to point out that they defined relatedness as a more general construct, which could explain why their results were discrepant from our study. Our findings thus highlight the importance of the specific context in which need satisfaction is assessed when looking at the relationship with student outcomes. By conducting a study in Switzerland, the present research adds this cultural perspective to the literature. For future research it will be interesting to further examine these relations in different settings and countries.
The second hypothesis extends the above findings by considering the affiliation motive as an important moderator of the mediation model described above (Hypothesis 2). However, contrary to our hypotheses, the interaction between relatedness satisfaction and the explicit affiliation motive did not have a statistically significant relation to intrinsic motivation and vitality during online classes (Hypothesis 2). These findings do not fit with the idea of a matching hypothesis (see Schüler et al., 2010). The lack of a statistically significant effect in our study could be due to three reasons: first, there is reason to assume that the emergence of the pandemic as an unfamiliar and life changing event has influenced participants’ personal perception and response behavior. Although it is generally believed that individual differences in personality become more apparent during periods of social and environmental change (Caspi and Moffitt, 1993), other studies show the opposite (e.g., Stewart, 1982; Stewart and Healy, 1985). Stewart (1982) found that the effects of individual differences are minimized when participants enter new and unfamiliar periods of life. Indeed, it has been argued that “external life changes [are] a major catalyst for personality change” (Stewart and Healy, 1985, p. 140), resulting in distorted results when assessing personality variables during those periods. From this perspective it can be argued that the novelty of the situation had not yet affected individuals’ differences in affiliation motive, reducing the differences between participants. To investigate this further, it would be interesting to continue to study the affiliation motive in online classes, since it can be assumed that people have become accustomed to the transition by now. To find out whether new situations affect the impact of explicit motives in university classes, one could focus on transitions, such as the transition from high school to university, which is associated with difficulties and challenges (Anderson et al., 2000).
Second, cultural disasters, crises, and epidemics have been shown to evoke people’s helpfulness (James, 1911; Fritz, 1961; Anderson, 2020; Bregman, 2020). Global crises such as the COVID-19 pandemic act as incentives to do good as they “require us to act, and act altruistically, bravely, and with initiative in order to survive or save our neighbors, no matter their wealth or how they vote” (Solnit, 2009, p. 7; see also Bregman, 2020; ONS, 2020; Populus, 2020). This social engagement and spirit of goodwill might have caused lecturers and students to be more aware of the need to support one another and share acts of kindness in order to maintain a sense of community and togetherness at a time of social isolation, independent of their individual affiliation motive.
Third, explicit motives, assessed using self-reports, are conscious reflections of what a person desires, and thus can be susceptible to social expectations and demands as well as inaccurate self-theories (McClelland et al., 1989; Schultheiss, 2008). Several researchers found that they were important predictors of behavior (e.g., Wegner et al., 2014; Schüler and Wolff, 2020). However, some researchers question their suitability as moderators between need satisfaction and motivational outcomes. Ryan and Deci (2000) claim that “part of the problem with assessing need strength as a moderator of the effects of satisfying the need also results from confusion between needs and their conscious representations” (Ryan and Deci, 2000, p. 328), criticizing studies using self-reported motives as moderators (e.g., Harackiewicz et al., 1985; Richer et al., 2002). Compared to their explicit counterparts based on cognition, implicit motives are based on affect and can thus better represent deep-rooted desires and preferences (cf. section “The Matching Hypothesis – Individual Differences in Relatedness Satisfaction”). Variables such as motivation and vitality lead to spontaneous, affect based decisions that are rarely influenced by social pressure or expectations and demands established by the environment (McClelland et al., 1989). By contrast, responding to items assessing the explicit affiliation motive requires greater cognitive effort as they address not only the individual but also others, activating social values and pressures. This can cause social desirability effects, distorting participants’ perceptions and ultimately their responses. The lack of alignment between intrinsic measures of motivation and vitality and the explicit affiliation motive is therefore considered to be a viable reason for the absence of this effect in this study. Future research could therefore assess implicit and explicit motives in parallel to investigate specific effects on different outcomes. Explicit motives could be assumed to have a stronger influence on aspects such as attitudes toward online instruction (see for example Brewer and Klein, 2000), and implicit motives could be assumed to have a stronger influence on intrinsic motivation and vitality (see for example Sieber et al., 2016b). Further, by recording implicit and explicit motives in parallel, effects of congruence between those motivational systems on satisfaction and motivation in online classes could be explored. Positive effects on well-being and motivation can be expected when these motivational systems are in congruence (see for example Baumann et al., 2005; Schüler et al., 2008).
Although individual differences in the affiliation motive were not found to play an important role in this study, the communication channel chosen to deliver the lesson did affect how successful lecturers were in supporting their students’ relatedness. Although not statistically significant, the inclusion of the interaction between communication channel and relatedness support increased the explained variance of relatedness satisfaction by 18.9%, which speaks in favor of our Hypothesis 4. The change in explained variance could be interpreted as a sign that the interaction between the communication channel and relatedness support should be considered when predicting relatedness satisfaction. This result, however, remains inconclusive, and needs further studies with more power, that is, larger sample sizes. Indeed, choosing video chat seemed to enhance the effects of a relatedness supportive teaching style. Our finding contributes to the recent studies showing that hosting interactive real time lessons with video chat enhances positive experiences and motivation in online classes (Krammer et al., 2020; Fabriz et al., 2021) and student relatedness satisfaction (Chiu, 2021). Our finding also accords with media richness theory (Daft and Lengel, 1986) and social presence theory (Short et al., 1976) which posit that the use of media high in social presence in the classroom not only improves communication but also promotes relationship processes as the use of such media facilitates the transmission and reception of non-verbal social cues that are important in the personal exchange (e.g., facial expressions). A very important aspect of the present study is that the interaction of communication channel and lecturer behavior was investigated in a moderation hypothesis. This approach takes into account a highly topical theoretical discussion on surface and deep structures, which states that the isolated view of either surface or deep structures might not be sufficient to explain the effects of teaching on students. Our finding suggest focusing on the interplay of those aspects, an issue that has recently been addressed by several researchers in the field (Decristan et al., 2020; Hess and Lipowsky, 2020).
Finally, our analyses did not confirm that seminars lead to more relatedness supportive lecturer behavior (Hypothesis 4). One reason for this result can be that the class type does not convey much information about what actually happens in a lesson. Like communication channels, class type can be considered a surface aspect of teaching, but the effects probably largely depend on which teaching methods lecturers use. What constitutes a seminar or a lecture can also differ across disciplines as well as between lecturers. While lectures are assumed to be less learner-centered, giving students fewer opportunities for direct involvement (see Bär et al., 2004), some lectures might allow for student interaction and group assignments (Murphy and Sharma, 2010). Although controlling for these influences would be of great interest, such analyses in this study were not possible due to the small sample size at the between level.
Practical Implications
Our results suggest that even in environments that are suboptimal with respect to relatedness, enhancing relatedness supportive behavior by lecturers is desirable. This could be achieved by encouraging the use of relatedness supportive techniques (Sparks et al., 2016; Gruno et al., 2018), fostering cooperation and teamwork between students (Sparks et al., 2016), creating a climate of mutual acceptance, respect, caring, and support (Standage et al., 2005), hosting interactive real-time lessons where students can contribute to the lesson, or creating small teacher–student support groups (see Chiu, 2021). Our results also indicate that students can be motivated and feel vital when their relatedness satisfaction is supported. Lecturers should be open to discuss how best to satisfy their students’ relatedness need during online lessons. Our results on the use of video chat show that the targeted use of appropriate tools can enhance the beneficial effects of relatedness support on relatedness satisfaction. To this end, modern teaching techniques specifically designed for online lessons could be employed, such as discussions in breakout rooms, creating diagrams and mind maps on online whiteboards, conducting online polls, surveys, and quizzes, writing a class blog to encourage content related exchange, and maintaining discussion boards for individual lesson topics (see Krammer et al., 2020; Chiu, 2021; Wut and Xu, 2021).
Limitations
Our study used a convenience sample. Moreover, our study is cross-sectional and correlational in nature as the measurements were made after the changes due to COVID-19 were implemented. Future research on higher education should investigate the hypothesized relations longitudinally. Further studies would ideally compare on-site and online teaching in university settings in experimental designs or interventions (for a recent study examining different digital support strategies for need satisfaction during COVID-19 with eighth and ninth graders, see Chiu, 2021). Experimental designs in applied domains could actively manipulate lecturers’ relatedness support by, for example, instructing lecturers to behave in a relatedness-supportive way, encouraging a respectful interaction based on mutual interest and cooperation (see Standage et al., 2005; Sparks et al., 2016; Gruno et al., 2018).
Another limitation of the study is the small cluster size (n = 30). Although, we took the nested structure of the data into account, future research should conduct multilevel SEM using a larger cluster size. The study also used self-reporting instruments for all assessed variables. For future research we recommend including other types of measurement such as observer- or teacher-ratings (for further discussion on that topic see Fauth et al., 2020). Our study focused on the beneficial effects of relatedness support and the subsequent satisfaction of the basic need for relatedness. Yet, some authors emphasize the importance of distinguishing between satisfaction and the thwarting of a basic need (Bartholomew et al., 2011; Costa et al., 2015; Shah et al., 2021). Their research on differentiating between the satisfaction and thwarting of a basic need highlights that the satisfaction of a basic need predicts positive outcomes, while the thwarting of a basic need predicts negative aspects more effectively. In the situation elicited by COVID-19, in which relatedness might be restricted due to the circumstances discussed in our paper, the assessment of need thwarting would be of great interest for future research, especially when predicting negative outcomes, such as burnout or depression (see Bartholomew et al., 2011).
Although our results showed no statistically significant effect of the affiliation motive on relatedness satisfaction, future research should use other measures to assess the affiliation motive. For example, following the reasoning of Schüler and Brandstätter (2013) and Schüler et al. (2017), implicit motives rather than explicit motives might affect how strongly someone benefits from the satisfaction of the basic need for relatedness. Individuals with a high implicit affiliation motive benefit more strongly from the support and the experience of relatedness (Schüler and Brandstätter, 2013; Schüler et al., 2017). In contrast, when confronted with affiliation-related goal instructions, individuals with a low affiliation motive are less motivated, report lower levels of well-being, and show poorer performance (Schüler et al., 2017). Investigating whether relatedness support has equally positive effects for all individuals in online classes is thus of great importance, especially given that there is room for variation in terms of the surface structure.
Conclusion
Our study provides evidence that supporting relatedness is beneficial for motivation and vitality during online classes in a university setting when distance learning is mandated and that this relation is mediated by the satisfaction of students’ need for relatedness. Moreover, the communication channels used seem to play an important role in how successful lecturers are in supporting students’ relatedness, indicating that it is important to look at the interaction of surface and deep structures of instruction when aiming at understanding student outcomes. Therefore, this research supports recent calls to consider the interplay between aspects of surface and deep structures.
Publisher’s Note
All claims expressed in this article are solely those of the authors and do not necessarily represent those of their affiliated organizations, or those of the publisher, the editors and the reviewers. Any product that may be evaluated in this article, or claim that may be made by its manufacturer, is not guaranteed or endorsed by the publisher.
Statements
Data availability statement
The raw data supporting the conclusions of this article will be made available by the authors, without undue reservation.
Ethics statement
Ethical review and approval was not required for the study on human participants in accordance with the local legislation and institutional requirements. The patients/participants provided their written informed consent to participate in this study.
Author contributions
VC-S conceived and designed the study and collected the data with JH. A-KP provided advice on the study design and questionnaire. CK carried out main data analysis and conducted additional analyses for the second and third versions of the manuscript. JH and AAC created the descriptive analyses, tables, and figures. VC-S drafted the first version of the manuscript. AAC and VC-S drafted the second and third versions of the manuscript. All authors were involved in writing the manuscript.
Funding
AAC was funded by a Swiss Government Excellence Scholarship (ESKAS No. 2019.0503). Publication fees were covered by the publication funds in the humanities and social sciences from the University Library Zurich.
Conflict of interest
The authors declare that the research was conducted in the absence of any commercial or financial relationships that could be construed as a potential conflict of interest. The handling editor declared a past collaboration with one of the authors A-KP.
References
1
Ahern T. Peck K. Laycock M. (1992). The effects of teacher discourse in computer-mediate discussion.J. Educ. Comput. Res.8291–309. 10.2190/hfpw-jyr3-ymbe-0j7d
2
Anderson L. W. Jacobs J. Schramm S. Splittgerber F. (2000). School transitions: beginning of the end or a new beginning?Int. J. Educ. Res.33325–339. 10.1016/S0883-0355(00)00020-3
3
Anderson R. E. (2020). Community during the pandemic and civil unrest.Int. J. Wellbeing4293–298. 10.1007/s42413-020-00070-x
4
Atkinson J. W. Heyns R. W. Veroff J. (1954). The effect of experimental arousal of the affiliation motive on thematic apperception.J. Abnorm. Soc. Psychol.49405–410. 10.1037/h0053499
5
Baltes B. B. Dickson M. W. Sherman M. P. Bauer C. C. LaGanke J. S. (2002). Computer-mediated communication and group decision making: a meta-analysis.Organ. Behav. Hum. Decis. Process.87156–179. 10.1006/obhd.2001.2961
6
Banerjee D. Rai M. (2020). Social isolation in COVID-19: the impact of loneliness.Int. J. Soc. Psychiatry66525–527. 10.1177/0020764020922269
7
Bär H. Rößling G. Mühlhäuser M. (2004). “Improving interaction during lectures: a minimal-distraction approach,” in Proceedings of ED-MEDIA 2004-World Conference on Educational Multimedia, Hypermedia & Telecommunications, edsCantoniL.McLoughlinC. (Charlottesville, VA: Association for the Advancement of Computing in Education (AACE)), 1250–1255.
8
Baranik L. E. Wright N. A. Reburn K. L. (2017). Mentoring relationships in online classes.Internet High. Educ.3465–71. 10.1016/j.iheduc.2017.05.001
9
Bartholomew K. J. Ntoumanis N. Ryan R. M. Thøgersen-Ntoumani C. (2011). Psychological need thwarting in the sport context: assessing the darker side of athletic experience.J. Sport Exerc. Psychol.3375–102. 10.1123/jsep.33.1.75
10
Baumann N. Kaschel R. Kuhl J. (2005). Striving for unwanted goals: stress-dependent discrepancies between explicit and implicit achievement motives reduce subjective well Being and increase psychosomatic symptoms.J. Pers. Soc. Psychol.89781–799. 10.1037/0022-3514.89.5.781
11
Baumeister R. F. Leary M. R. (1995). The need to belong: desire for interpersonal attachments as a fundamental human motivation.Psychol. Bull.117497–529. 10.1037/0033-2909.117.3.497
12
Beachboard M. R. Beachboard J. C. Li W. Adkison S. R. (2011). Cohorts and relatedness: self-determination theory as an explanation of how learning communities affect educational outcomes.Res. High. Educ.52853–874. 10.1007/s11162-011-9221-8
13
Bentler P. M. Chou C. H. (1987). Practical issues in structural modeling.Sociol. Methods Res.1678–117. 10.1177/0049124187016001004
14
Bernard R. M. Borokhovski E. Schmid R. F. Tamim R. M. Abrami P. C. (2014). A meta-analysis of blended learning and technology use in higher education: from the general to the applied.J. Comput. High. Educ.2687–122. 10.1007/s12528-013-9077-3
15
Bertrams A. Dyllick T. H. Englert C. Krispenz A. (2020). German adaptation of the subjective vitality scales (SVS-G).Open Psychol.257–75. 10.1515/psych-2020-0005
16
Besser A. Flett G. L. Zeigler-Hill V. (2020). Adaptability to a sudden transition to online learning during the COVID-19 pandemic: understanding the challenges for students.Scholarsh. Teach. Learn. Psychol.10.1037/stl0000198
17
Black A. E. Deci E. L. (2000). The effects of instructors’ autonomy support and students’ autonomous motivation on learning organic chemistry: a self-determination theory perspective.Sci. Educ.84740–756. 10.1002/1098-237X(200011)84:6<740::AID-SCE4<3.0.CO;2-3
18
Black L. W. (2005). Dialogue in the lecture hall: teacher–student communication and students’ perceptions of their learning.Qual. Res. Rep. Commun.631–40. 10.1080/17459430500262125
19
Bregman R. (2020). Humankind: A History of Hope.Boston, MA: Little, Brown and Company.
20
Brewer S. A. Klein J. D. (2000). Effects of Small Group Practice on Achievement and Continuing Motivation of Adult Re-Entry Students. : Vol. 26. 2000 Annual Proceedings-Denver.
21
Butz N. T. Stupnisky R. H. (2016). A mixed methods study of graduate students’ self-determined motivation in synchronous hybrid learning environments.Internet High. Educ.2885–95. 10.1016/j.iheduc.2015.10.003
22
Camacho A. Correia N. Zaccoletti S. Daniel J. R. (2021). Anxiety and social support as predictors of student academic motivation during the COVID-19.Front. Psychol.12:644338. 10.3389/fpsyg.2021.644338
23
Caspi A. Moffitt T. E. (1993). When do individual differences matter? A paradoxical theory of personality coherence.Psychol. Inq.4247–271. 10.1207/s15327965pli0404_1
24
Charalambous C. Y. Praetorius A.-K. (2020). Creating a forum for researching teaching and its quality more synergistically.Stud. Educ. Eval.67:100894. 10.1016/j.stueduc.2020.100894
25
Chen K.-C. Jang S.-J. (2010). Motivation in online learning: testing a model of self-determination theory.Comput. Hum. Behav.26741–752. 10.1016/j.chb.2010.01.011
26
Chiu T. K. F. (2021). Applying the self-determination theory (SDT) to explain student engagement in online learning during the COVID-19 pandemic.J. Res. Technol. Educ.41–17. 10.1080/15391523.2021.1891998
27
Clark R. E. (1983). Reconsidering research on learning from media.Rev. Educ. Res.53445–459. 10.3102/00346543053004445
28
Cortright R. N. Lujan H. L. Blumberg A. J. Cox J. H. DiCarlo S. E. (2013). Higher levels of intrinsic motivation are related to higher levels of class performance for male but not female students.Adv. Physiol. Educ.37227–232. 10.1152/advan.00018.2013
29
Costa S. Ntoumanis N. Bartholomew K. J. (2015). Predicting the brighter and darker sides of interpersonal relationships: does psychological need thwarting matter?Motiv. Emot.3911–24. 10.1007/s11031-014-9427-0
30
Daft R. L. Lengel R. H. (1986). Organizational information requirements media richness and structural design.Manag. Sci.32554–571. 10.1287/mnsc.32.5.554
31
Deci E. L. Ryan R. M. (1985). Intrinsic Motivation and Self-Determination in Human Behavior (Softcover Reprint of the Original 1st ed. 1985). Perspectives in Social Psychology.New York, NY: Springer Science+Business Media.
32
Deci E. L. Ryan R. M. (eds) (2002). Handbook of Self-Determination Research.Rochester, NY: The University of Rochester Press.
33
Deci E. L. Ryan R. M. (2008). Facilitating optimal motivation and psychological well-being across life’s domains.Can. Psychol.4914–23. 10.1037/0708-5591.49.1.14
34
Decristan J. Hess M. Holzberger D. Praetorius A.-K. (2020). Oberflächen- und tiefenmerkmale [Surface and depth features].Z. Pädagogik66102–116. 10.3262/ZPB2001102
35
Dowling C. Godfrey J. M. Gyles N. (2003). Do hybrid flexible delivery teaching methods improve accounting students’ learning outcomes.Account. Educ.12373–391. 10.1080/0963928032000154512
36
Eid M. Gollwitzer M. Schmitt M. (2017). Statistics and Research Methods [Statistik und Forschungsmethoden].Weinheim, Germany: Beltz.
37
Elmer T. Mepham K. Stadtfeld C. (2020). Students under lockdown: assessing change in students’ social networks and mental health during the COVID-19 crisis in Switzerland.PLoS One15:e0236337. 10.1371/journal.pone.0236337
38
Fabriz S. Mendzheritskaya J. Stehle S. (2021). Impact of synchronous and asynchronous settings of online teaching and learning in higher education on students’ learning experience during COVID-19.Front. Psychol.12:733554. 10.3389/fpsyg.2021.733554
39
Fauth B. Göllner R. Lenske G. Praetorius A.-K. Wagner W. (2020). Who sees what? Conceptual considerations on the measurement of teaching quality from different perspectives.Z. Pädagogik66138–155. 10.3262/ZPB2001138
40
Fornell C. Larcker D. F. (1981). Evaluating structural equation models with unobservable variables and measurement error.J. Mark. Res.1839–50. 10.1177/002224378101800104
41
Fritz C. (1961). Disasters and Mental Health: Therapeutic Principles Drawn from Disaster Studies.Newark, DE: University of Delaware Disaster Research Center.
42
Furrer C. Skinner E. (2003). Sense of relatedness as a factor in children’s academic engagement and performance.J. Educ. Psychol.95148–162. 10.1037/0022-0663.95.1.148
43
Gable S. L. (2006). Approach and avoidance motivation in the social domain.Pers. Soc. Psychol. Bull.32378–391. 10.1177/0146167205282153
44
Garside C. (1996). Look who’s talking: a comparison of lecture and group discussion teaching strategies in developing critical thinking skills.Commun. Educ.45212–227. 10.1080/03634529609379050
45
Grabinger R. S. (1996). “Rich environments for active learning,” in The Handbook of Research for Educational Communications and Technology.ed.JonassenD. H. (New York, NY: Mcmillan), 403–437.
46
Gruno J. Gibbons S. L. Condie R. Wilton D. (2018). Girls in action: fostering relatedness in and beyond physical and health education.Strategies3119–25. 10.1080/08924562.2018.1465872
47
Harackiewicz J. M. Sansone C. Manderlink G. (1985). Competence, achievement orientation, and intrinsic motivation: a process analysis.J. Pers. Soc. Psychol.48493–508. 10.1037/0022-3514.48.2.493
48
Hayes A. F. (2018). Introduction to Mediation, Moderation, and Conditional Process Analysis: A Regression-Based Approach Methodology in the Social Sciences, 2nd Edn. New York, NY: The Guilford Press.
49
Helmke A. (2017). Unterrichtsqualität und Lehrerprofessionalität: Diagnose, Evaluation und Verbesserung des Unterrichts [Teaching Quality and Teacher Professionalism: Diagnosis, Evaluation, and Improvement of Teaching] (7. Auflage). Schule Weiterentwickeln, Unterricht Verbessern Orientierungsband.Seelze: Klett/Kallmeyer.
50
Hess M. Lipowsky F. (2020). Zur (Un-)abhängigkeit von oberflächen- und tiefenmerkmalen im grundschulunterricht [On the (in)dependence of surface and depth features in primary school teaching].Z. Pädagogik66117–131. 10.3262/ZPB2001117
51
Holzer J. Korlat S. Haider C. Mayerhofer M. Pelikan E. Schober B. et al (2021a). Adolescent well-being and learning in times of COVID-19: a multi-country study of basic psychological need satisfaction, learning behavior, and the mediating roles of positive emotion and intrinsic motivation.PLoS One16:e0251352. 10.1371/journal.pone.0251352
52
Holzer J. Lüftenegger M. Käser U. Korlat S. Pelikan E. Schultze-Krumbholz A. et al (2021b). Students’ basic needs and well-being during the COVID-19 pandemic: a two-country study of basic psychological need satisfaction, intrinsic learning motivation, positive emotion and the moderating role of self-regulated learning.Int. J. Psychol.56843–852. 10.1002/ijop.12763
53
Holzer J. Lüftenegger M. Korlat S. Pelikan E. Salmela-Aro K. Spiel C. et al (2021c). Higher education in times of COVID-19: university students’ basic need satisfaction, self-regulated learning, and well-being.AERA Open71–13. 10.1177/23328584211003164
54
Hsu H.-C. K. Wang C. V. Levesque-Bristol C. (2019). Reexamining the impact of self-determination theory on learning outcomes in the online learning environment.Educ. Inf. Technol.242159–2174. 10.1007/s10639-019-09863-w
55
James W. (1911). Memories and Studies.New York, NY: Longmans.
56
Jamieson S. (2004). Likert scales: how to (ab)use them.Med. Educ.381212–1218. 10.1111/j.1365-2929.2004.02012.x
57
Kaufman S. B. Yaden D. B. Hyde E. Tsukayama E. (2019). The light vs. dark triad of personality: contrasting two very different profiles of human nature.Front. Psychol.10:467. 10.3389/fpsyg.2019.00467
58
Kelley K. Maxwell S. E. (2003). Sample size for multiple regression: obtaining regression coefficients that are accurate, not simply significant.Psychol. Methods8305–321. 10.1037/1082-989X.8.3.305
59
Klieme E. Pauli C. Reusser K. (2009). “The Pythagoras study: investigating effects of teaching and learning in Swiss and German mathematics classrooms,” in The Power of Video Studies in Investigating Teaching and Learning in the Classroom, edsJaníkT.SeidelT. (Münster: Waxmann), 137–160.
60
Koestner R. Weinberger J. McClelland D. C. (1991). Task-intrinsic and social-extrinsic sources of arousal for motives assessed in fantasy and self-report.J. Pers.5957–82. 10.1111/j.1467-6494.1991.tb00768.x
61
Kramer I. M. Kusurkar R. A. (2017). Science-writing in the blogosphere as a tool to promote autonomous motivation in education.Internet High. Educ.3548–62. 10.1016/j.iheduc.2017.08.001
62
Krammer G. Pflanzl B. Matischek-Jauk M. (2020). Aspekte der online-lehre und deren zusammenhang mit positivem erleben und motivation bei lehramtsstudierenden: mixed-method befunde zu beginn von COVID-19 [Aspects of online teaching and their relationship with positive experience and motivation among student teachers: mixed-method findings at the beginning of COVID-19].Z. Bildungsforschung10337–375. 10.1007/s35834-020-00283-2
63
Kunter M. Trautwein U. (2013). Psychologie des Unterrichts [Psychology of Teaching]. StandardWissen Lehramt, Vol. 3895. Paderborn: Ferdinand Schöningh.
64
Leiner D. J. (2019). Too fast, too straight, too weird: non-reactive indicators for meaningless data in internet surveys.Surv. Res. Methods13229–248. 10.18148/SRM/2019.V13I3.7403
65
Lubke G. H. Muthen B. O. (2004). Applying multigroup confirmatory factor models for continuous outcomes to likert scale data complicates meaningful group comparisons.Struct. Equ. Model.11514–534. 10.1207/s15328007sem1104_2
66
Mageau G. A. Vallerand R. J. (2003). The coach-athlete relationship: a motivational model.J. Sport Sci.21883–904. 10.1080/0264041031000140374
67
Manwaring K. C. Larsen R. Graham C. R. Henrie C. R. Halverson L. R. (2017). Investigating student engagement in blended learning settings using experience sampling and structural equation modeling.Internet High. Educ.3521–33. 10.1016/j.iheduc.2017.06.002
68
Marksteiner T. Janke S. Dickhäuser O. (2019). Effects of a brief psychological intervention on students’ sense of belonging and educational outcomes: the role of students’ migration and educational background.J. Sch. Psychol.7541–57. 10.1016/j.jsp.2019.06.002
69
McClelland D. C. (1985). Human Motivation.Glenview, IL: Foresman & Co.
70
McClelland D. C. Atkinson J. W. Clark R. A. Lowell E. L. (1953). Century Psychology Series. The Achievement Motive.New York, NY: Appleton-Century-Crofts.
71
McClelland D. C. Koestner R. Weinberger J. (1989). How do self-attributed and implicit motives differ?Psychol. Rev.96690–702. 10.1037/0033-295X.96.4.690
72
McKeachie W. J. (2002). McKeachie’s Teaching Tips: Strategies, Research, and Theory for College and University Teachers.Boston: Houghton, Mifflin.
73
Moore M. G. (1991). “Computer conferencing in the context of theory and practice of distance education,” in Proceedings of the International Conference on Computer Conferencing (Columbus, OH: Ohio State University), 1–9.
74
Mouratidis A. Vansteenkiste M. Michou A. Lens W. (2013). Perceived structure and achievement goals as predictors of students’ self-regulated learning and affect and the mediating role of competence need satisfaction.Learn. Individ. Differ.23179–186. 10.1016/j.lindif.2012.09.001
75
Murphy R. Sharma N. (2010). What don’t we know about interactive lectures?Seminar.net Int. J. Media Technol. Lifelong Learn.6111–120.
76
Muthén L. K. Muthén B. O. (1998-2017). Mplus User’s Guide, 8th Edn. Los Angeles, CA: Muthén & Muthén.
77
Niemiec C. P. (2014). “Eudaimonic well-being,” in Encyclopedia of Quality of Life and Well-Being Research, ed.MichalosA. C. (Dordrecht: Springer). 10.1007/978-94-007-0753-5_929
78
Niemiec C. P. Ryan R. M. (2009). Autonomy, competence, and relatedness in the classroom: applying self-determination theory to educational practice.Theory Res. Educ.7133–144. 10.1177/1477878509104318
79
Nieuwoudt J. E. (2020). Investigating synchronous and asynchronous class attendance as predictors of academic success in online education.Australas. J. Educ. Technol.3615–25. 10.14742/ajet.5137
80
Nix G. A. Ryan R. M. Manly J. B. Deci E. L. (1999). Revitalization through self-regulation: the effects of autonomous and controlled motivation on happiness and vitality.J. Exp. Soc. Psychol.35266–284. 10.1006/jesp.1999.1382
81
ONS (2020). Opinions and Lifestyle Survey. Available online at: https://www.ons.gov.uk/(accessed April 21, 2021).
82
Populus (2020). Character in Crisis Survey. Available online at: https://www.jubileecentre.ac.uk/media/news/article/6695/Polling-Shows-British-Public-Still-Value-Compassion-in-Others-but-Place-Less-Value-on-Civic-Virtues(accessed April 21, 2021).
83
Praetorius A.-K. Klieme E. Herbert B. Pinger P. (2018). Generic dimensions of teaching quality: the German framework of three basic dimensions.ZDM50407–426. 10.1007/s11858-018-0918-4
84
Reeve J. Jang H. (2006). What teachers say and do to support students’ autonomy during a learning activity.J. Educ. Psychol.98209–218. 10.1037/0022-0663.98.1.209
85
Reicher S. D. Spears R. Postmes T. (1995). A social identity model of deindividuation phenomena.Eur. Rev. Soc. Psychol.6161–198. 10.1080/14792779443000049
86
Richer S. F. Blanchard C. Vallerand R. J. (2002). A motivational model of work turnover.J. Appl. Soc. Psychol.322089–2113. 10.1111/j.1559-1816.2002.tb02065.x
87
Roseth C. J. Saltarelli A. J. Glass C. R. (2011). Effects of face-to-face and computer-mediated constructive controversy on social interdependence, motivation, and achievement.J. Educ. Psychol.103804–820. 10.1037/a0024213
88
Ryan R. M. (1982). Control and information in the intrapersonal sphere: an extension of cognitive evaluation theory.J. Pers. Soc. Psychol.43450–461. 10.1037/0022-3514.43.3.450
89
Ryan R. M. Deci E. L. (2000). Self-determination theory and the facilitation of intrinsic motivation, social development, and well-being.Am. Psychol.5568–78. 10.1037//0003-066X.55.1.68
90
Ryan R. M. Deci E. L. (2002). “Overview of self-determination theory: an organismic dialectical perspective,” in Handbook of Self-Determination Research, edsDeciE. L.RyanR. M. (Rochester, NY: University of Rochester Press), 3–33. 10.1111/bjhp.12054
91
Ryan R. M. Deci E. L. (2017). Self-Determination Theory: Basic Psychological Needs in Motivation, Development, and Wellness.New York, NY: Guilford Publications.
92
Ryan R. M. Frederick C. (1997). On energy, personality, and health: subjective vitality as a dynamic reflection of well-being.J. Pers.65529–565. 10.1111/j.1467-6494.1997.tb00326.x
93
Schönbrodt F. D. Gerstenberg F. X. (2012). An IRT analysis of motive questionnaires: the unified motive scales.J. Res. Pers.46725–742. 10.1016/j.jrp.2012.08.010
94
Schüler J. Brandstätter V. (2013). How basic need satisfaction and dispositional motives interact in predicting flow experience in sport.J. Appl. Soc. Psychol.43687–705. 10.1111/j.1559-1816.2013.01045.x
95
Schüler J. Brandstätter V. Sheldon K. M. (2013). Do implicit motives and basic psychological needs interact to predict well-being and flow? Testing a universal hypothesis and a matching hypothesis.Motiv. Emot.37480–495. 10.1007/s11031-012-9317-2
96
Schüler J. Guidon L. Hofstetter D. Suter T. Sieber V. Wegner M. (2017). Affiliation-related goal instructions the secret of sporting success for affiliation motivated individuals.Int. J. Sport Psychol.48133–142.
97
Schüler J. Job V. Fröhlich S. M. Brandstätter V. (2008). A high implicit affiliation motive does not always make you happy: a corresponding explicit motive and corresponding behavior are further needed.Motiv. Emot.32231–242. 10.1007/s11031-008-9096-y
98
Schüler J. Sheldon K. M. Fröhlich S. M. (2010). Implicit need for achievement moderates the relationship between competence need satisfaction and subsequent motivation.J. Res. Pers.441–12. 10.1016/j.jrp.2009.09.002
99
Schüler J. Wegner M. Knechtle B. (2014). Implicit motives and basic need satisfaction in extreme endurance sports.J. Sport Exerc. Psychol.36293–302. 10.1123/jsep.2013-0191
100
Schüler J. Wolff W. (2020). What brings out the best and worst of people with a strong explicit achievement motive? The role of (lack of) achievement incentives for performance in an endurance task.Front. Psychol.11:932. 10.3389/fpsyg.2020.00932
101
Schultheiss O. C. (2008). “Implicit motives,” in Handbook of Personality: Theory and Research, 3rd Edn, edsJohnO. P.RobinsR. W.PervinL. A. (New York, NY: Guilford Press), 603–633.
102
Schultheiss O. C. Wirth M. M. Torges C. M. Pang J. S. Villacorta M. A. Welsh K. (2005). Effects of implicit power motivation on men’s and women’s implicit learning and testosterone changes after social victory or defeat.J. Pers. Soc. Psychol.88174–188. 10.1037/0022-3514.88.1.174
103
Shah S. S. Shah A. A. Memon F. Kemal A. A. Soomro A. (2021). Online learning during the COVID-19 pandemic: applying the self-determination theory in the ‘new normal’.Rev. Psicodidáctica26168–177. 10.1016/j.psicod.2020.12.004
104
Sheldon K. M. Bettencourt B. A. (2002). Psychological need-satisfaction and subjective well-being within social groups.Br. J. Soc. Psychol.41(Pt 1)25–38. 10.1348/014466602165036
105
Sheldon K. M. Schüler J. (2011). Wanting, having, and needing: integrating motive disposition theory and self-determination theory.J. Pers. Soc. Psychol.1011106–1123. 10.1037/a0024952
106
Short J. Williams E. Christie B. (1976). The Social Psychology of Telecommunications.London: Wiley.
107
Sieber V. Flückiger L. Mata J. Bernecker K. Job V. (2019). Autonomous goal striving promotes a nonlimited theory about willpower.Pers. Soc. Psychol. Bull.451295–1307. 10.1177/0146167218820921
108
Sieber V. Schüler J. Wegner M. (2016a). The effects of autonomy support on salivary alpha-amylase: the role of individual differences.Psychoneuroendocrinology74173–178. 10.1016/j.psyneuen.2016.09.003
109
Sieber V. Wegner M. Schüler J. (2016b). Autonomie als prädiktor intrinsischer motivation im schulsport: eine person × situation-perspektive [Autonomy as a predictor of intrinsic motivation in school sport].Z. Gesundheitspsychol.24162–168. 10.1026/0943-8149/a000166
110
Solnit R. (2009). A Paradise Built in Hell: The Extraordinary Communities that Arise in Disaster.London: Penguin.
111
Sparks C. Dimmock J. Lonsdale C. Jackson B. (2016). Modeling indicators and outcomes of students’ perceived teacher relatedness support in high school physical education.Psychol. Sport Exerc.2671–82. 10.1016/j.psychsport.2016.06.004
112
Sparks C. Dimmock J. Whipp P. Lonsdale C. Jackson B. (2015). “Getting connected”: high school physical education teacher behaviors that facilitate students’ relatedness support perceptions.Sport Exerc. Perform. Psychol.4219–236. 10.1037/spy0000039
113
Sparks C. Lonsdale C. Dimmock J. Jackson B. (2017). An intervention to improve teachers’ interpersonally involving instructional practices in high school physical education: implications for student relatedness support and in-class experiences.J. Sport Exerc. Psychol.39120–133. 10.1123/jsep.2016-0198
114
Standage M. Duda J. L. Ntoumanis N. (2003). A model of contextual motivation in physical education: using constructs from self-determination and achievement goal theories to predict physical activity intentions.J. Educ. Psychol.9597–110. 10.1037/0022-0663.95.1.97
115
Standage M. Duda J. L. Ntoumanis N. (2005). A test of self-determination theory in school physical education.Br. J. Educ. Psychol.75411–433. 10.1348/000709904X22359
116
Stewart A. J. (1982). The course of individual adaptation to life changes.J. Pers. Soc. Psychol.421100–1113. 10.1037/0022-3514.42.6.1100
117
Stewart A. J. Healy J. M. (1985). Personality and adaptation to change.Perspect. Pers. Theory Meas. Interpers. Dyn.44117–144.
118
Stroet K. Opdenakker M.-C. Minnaert A. (2013). Effects of need supportive teaching on early adolescents’ motivation and engagement: a review of the literature.Educ. Res. Rev.965–87. 10.1016/j.edurev.2012.11.003
119
Taylor I. M. Lonsdale C. (2010). Cultural differences in the relationships among autonomy support, psychological need satisfaction, subjective vitality, and effort in British and Chinese physical education.J. Sport Exerc. Psychol.32655–673. 10.1123/jsep.32.5.655
120
Teuber Z. Jia H. Niewöhner T. (2021). Satisfying students’ psychological needs during the COVID-19 outbreak in German higher education institutions.Front. Educ.6:679695. 10.3389/feduc.2021.679695
121
Tsai H. Lee Y. P. Ruangkanjanases A. (2020). Understanding the effects of antecedents on continuance intention to gather food safety information on websites.Front. Psychol.11:579322. 10.3389/fpsyg.2020.579322
122
Van den Broeck A. Vansteenkiste M. Witte H. Soenens B. Lens W. (2010). Capturing autonomy, competence, and relatedness at work: construction and initial validation of the work-related basic need satisfaction scale.J. Occup. Organ. Psychol.83981–1002. 10.1348/096317909X481382
123
Vansteenkiste M. Niemiec C. P. Soenens B. (2010). “The development of the five mini-theories of self-determination theory: an historical overview, emerging trends, and future directions,” in Advances in Motivation and Achievement: The Decade Ahead: Theoretical Perspectives on Motivation and Achievement, 1st Edn. Vol. 16edsUrdanT. C.KarabenickS. A. (London: Emerald Group Publishing Limited), 105–165. 10.1108/S0749-74232010000016A007
124
Vergara-Torres A. P. Tristán J. López-Walle J. M. González-Gallegos A. Pappous A. S. Tomás I. (2020). Students’ perceptions of teachers’ corrective feedback, basic psychological needs and subjective vitality: a multilevel approach.Front. Psychol.11:558954. 10.3389/fpsyg.2020.558954
125
Voss T. Wittwer J. (2020). Unterricht in zeiten von corona: ein blick auf die herausforderungen aus der sicht von unterrichts- und instruktionsforschung [Teaching in times of corona: a look at the challenges in teaching and instruction research].Unterrichtswissenschaft48601–627. 10.1007/s42010-020-00088-2
126
Vygotsky L. S. (1978). Mind in Society: The Development of Higher Psychological Processes.Cambridge, MA: Harvard University Press.
127
Walther J. B. (1996). Computer-mediated communication: impersonal, interpersonal, and hyperpersonal interaction.Commun. Res.233–44. 10.1177/009365096023001001
128
Walther J. B. Loh T. Granka L. (2005). Let me count the ways.J. Lang. Soc. Psychol.2436–65. 10.1177/0261927X04273036
129
Walton G. M. Cohen G. L. (2011). A brief social-belonging intervention improves academic and health outcomes of minority students.Science3311447–1451. 10.1126/science.1198364
130
Wang C. Hsu H.-C. K. Bonem E. M. Moss J. D. Yu S. Nelson D. B. et al (2019). Need satisfaction and need dissatisfaction: a comparative study of online and face-to-face learning contexts.Comput. Hum. Behav.95114–125. 10.1016/j.chb.2019.01.034
131
Waterman A. S. (2008). Reconsidering happiness: a eudaimonist’s perspective.J. Posit. Psychol.3234–252. 10.1080/17439760802303002
132
Wegner M. Bohnacker V. Mempel G. Teubel T. Schüler J. (2014). Explicit and implicit affiliation motives predict verbal and nonverbal social behavior in sports competition.Psychol. Sport Exerc.15588–595. 10.1016/j.psychsport.2014.06.001
133
Weinberger J. McClelland D. C. (1990). “Cognitive versus traditional motivational models: irreconcilable or complementary?,” in Handbook of Motivation and Cognition: Foundations of Social Behavior, 2nd Edn. edsHigginsE. T.SorrentinoR. M. (New York, NY: The Guilford Press), 562–597.
134
Williams G. C. Deci E. L. (1996). Internalization of biopsychosocial values by medical students: a test of self-determination theory.J. Pers. Soc. Psychol.70767–779. 10.1037/0022-3514.70.4.767
135
Williams G. C. Grow V. Freedman Z. R. Ryan R. M. Deci E. L. (1996). Motivational predictors of weight loss and weight-loss maintenance.J. Pers. Soc. Psychol.70115–126. 10.1037//0022-3514.70.1.115
136
Winter D. G. (1973). The Power Motive.New York, NY: Free Press.
137
Wut T. Xu J. (2021). Person-to-person interactions in online classroom settings under the impact of COVID-19: a social presence theory perspective.Asia Pac. Educ. Rev.22371–383. 10.1007/s12564-021-09673-1
138
Xi L. Gao L. (2020). Students’ sense of community and perspectives of taking synchronous and asynchronous online courses.Asian J. Distance Educ.15169–179. 10.5281/zenodo.3881614
139
Yang J. Peng M. Y.-P. Wong S. Chong W. (2021). How e-learning environmental stimuli influence determinates of learning engagement in the context of COVID-19? Sor model perspective.Front. Psychol.12:584976. 10.3389/fpsyg.2021.584976
140
Young M. S. Robinson S. Alberts P. (2009). Students pay attention! Combating the vigilance decrement to improve learning during lectures.Active Learn. High. Educ.1041–55. 10.1177/1469787408100194
141
Zainuddin Z. Perera C. J. (2017). Exploring students’ competence, autonomy and relatedness in the flipped classroom pedagogical model.J. Furth. High. Educ.43115–126. 10.1080/0309877X.2017.1356916
142
Zhou X. Chai C. S. Jong M. S.-Y. Xiong X. B. (2021). Does relatedness matter for online self-regulated learning to promote perceived learning gains and satisfaction?Asia Pac. Educ. Res.30205–215. 10.1007/s40299-021-00579-5
Summary
Keywords
relatedness need satisfaction, relatedness support, affiliation motive, online teaching, COVID-19, motivation, communication channel, vitality
Citation
Capon-Sieber V, Köhler C, Alp Christ A, Helbling J and Praetorius A-K (2022) The Role of Relatedness in the Motivation and Vitality of University Students in Online Classes During Social Distancing. Front. Psychol. 12:702323. doi: 10.3389/fpsyg.2021.702323
Received
29 April 2021
Accepted
15 December 2021
Published
25 January 2022
Volume
12 - 2021
Edited by
Ariel Mariah Lindorff, University of Oxford, United Kingdom
Reviewed by
Jesús-Nicasio García-Sánchez, Universidad de León, Spain; Sarah Jelbert, University of Bristol, United Kingdom
Updates
Copyright
© 2022 Capon-Sieber, Köhler, Alp Christ, Helbling and Praetorius.
This is an open-access article distributed under the terms of the Creative Commons Attribution License (CC BY). The use, distribution or reproduction in other forums is permitted, provided the original author(s) and the copyright owner(s) are credited and that the original publication in this journal is cited, in accordance with accepted academic practice. No use, distribution or reproduction is permitted which does not comply with these terms.
*Correspondence: Vanda Capon-Sieber, vanda.sieber@ife.uzh.ch
This article was submitted to Educational Psychology, a section of the journal Frontiers in Psychology
Disclaimer
All claims expressed in this article are solely those of the authors and do not necessarily represent those of their affiliated organizations, or those of the publisher, the editors and the reviewers. Any product that may be evaluated in this article or claim that may be made by its manufacturer is not guaranteed or endorsed by the publisher.