Your new experience awaits. Try the new design now and help us make it even better

REVIEW article

Front. Psychol., 03 August 2023

Sec. Media Psychology

Volume 14 - 2023 | https://doi.org/10.3389/fpsyg.2023.1141663

Negative psychological and physiological effects of social networking site use: The example of Facebook

  • 1Digital Business Institute, School of Business and Management, University of Applied Sciences Upper Austria, Steyr, Austria
  • 2Institute of Business Informatics – Information Engineering, Johannes Kepler University Linz, Linz, Austria
  • 3Department of Molecular Psychology, Institute of Psychology and Education, Ulm University, Ulm, Germany

Social networking sites (SNS), with Facebook as a prominent example, have become an integral part of our daily lives and more than four billion people worldwide use SNS. However, the (over-)use of SNS also poses both psychological and physiological risks. In the present article, we review the scientific literature on the risk of Facebook (over-)use. Addressing this topic is critical because evidence indicates the development of problematic Facebook use (“Facebook addiction”) due to excessive and uncontrolled use behavior with various psychological and physiological effects. We conducted a review to examine the scope, range, and nature of prior empirical research on the negative psychological and physiological effects of Facebook use. Our literature search process revealed a total of 232 papers showing that Facebook use is associated with eight major psychological effects (perceived anxiety, perceived depression, perceived loneliness, perceived eating disorders, perceived self-esteem, perceived life satisfaction, perceived insomnia, and perceived stress) and three physiological effects (physiological stress, human brain alteration, and affective experience state). The review also describes how Facebook use is associated with these effects and provides additional details on the reviewed literature, including research design, sample, age, and measures. Please note that the term “Facebook use” represents an umbrella term in the present work, and in the respective sections it will be made clear what kind of Facebook use is associated with a myriad of investigated psychological variables. Overall, findings indicate that certain kinds of Facebook use may come along with significant risks, both psychologically and physiologically. Based on our review, we also identify potential avenues for future research.

1. Introduction

Social networking sites (SNS) have become an integral part of our daily lives and play an important role in many areas. The main benefits of SNSs include creating connections between people (Hess et al., 2016), supporting collaboration and interpersonal communication (Kane et al., 2014), building social capital (Kwon et al., 2013) and generating marketing opportunities (Schreiner et al., 2021). Thus, SNSs provide a platform for social connection and sense of belonging (Zhao et al., 2012; Sariyska et al., 2019), which is considered a fundamental biological human need (Maslow, 1943; Kunc, 1992; Kenrick et al., 2010; Montag et al., 2020b; Rozgonjuk et al., 2021a). Also, SNSs promote continuous engagement due to their numerous features and functions. Examples include creating and maintaining personal profiles, sharing posts with family and friends, responding to notifications, or playing games (Frost and Rickwood, 2017; Chuang, 2020).

A prominent example of an SNS is Facebook. In fact, it is the most used SNS in the world, with around 2.96 billion active users each month (Statista, 2022d). American users, for example, spend an average of 33 min per day on Facebook (Statista, 2022a). An excessive and uncontrolled use of Facebook, however, also poses risks, both psychologically and physiologically. For example, frequent interaction with Facebook is associated with greater psychological distress (Chen and Lee, 2013). Mabe et al. (2014) found an association between regular social network use and perceived eating disorders. Other negative consequences that may result from excessive and uncontrolled Facebook use include the perception of depressive symptoms and anxiety (e.g., Wright et al., 2018), lower self-esteem (e.g., Hanna et al., 2017), as well as psychological (e.g., Brailovskaia et al., 2019a) and physiological stress (e.g., Campisi et al., 2017). Those who spend several hours a day on Facebook run the risk of losing control over their usage behavior (Brailovskaia and Margraf, 2017) and developing a Facebook addiction (Koc and Gulyagci, 2013). Please note that the addiction term is not officially recognized when discussing social media overuse (for debates, please see Carbonell and Panova, 2017) and it is of importance to not overpathologize everyday life behavior (Billieux et al., 2015).

Considering the potential risks of an excessive and uncontrolled Facebook use, the aim of this paper is to develop a concise and fundamental understanding of the negative psychological and physiological effects of Facebook use by synthesizing the accumulated knowledge of prior research. This review is therefore designed to provide an in-depth comprehension of the scope, range, and nature of the existing literature on the negative effects of Facebook use, including psychological and physiological effects (Hart, 1988). The term ‘Facebook use’ is an umbrella concept in our work. In the literature, different forms of Facebook use have been discussed ranging from overall use in terms of duration or frequency to active/passive use of Facebook (for recent updates, please see Verduyn et al., 2022) to addictive like use (Sindermann et al., 2020). Logically, different forms of Facebook use might be associated with different psychological effects. Therefore, each section will state in detail how Facebook use was operationalized in the different studies. When we speak in the following of “Facebook use,” it should be kept in mind that the term “Facebook use” here describes all kinds of Facebook use investigated in the literature. Accordingly, we address the following research question: What negative psychological and physiological effects of Facebook use are identified by the current state of scientific research?

The remainder of this paper is structured as follows. Section 2 describes the methodology of our review. Then, Section 3 follows with a presentation of the review results. We discuss our results in Section 4 by focusing on contributions and potentials for future research activities. Finally, in Section 5, we provide a concluding statement.

2. Review methodology

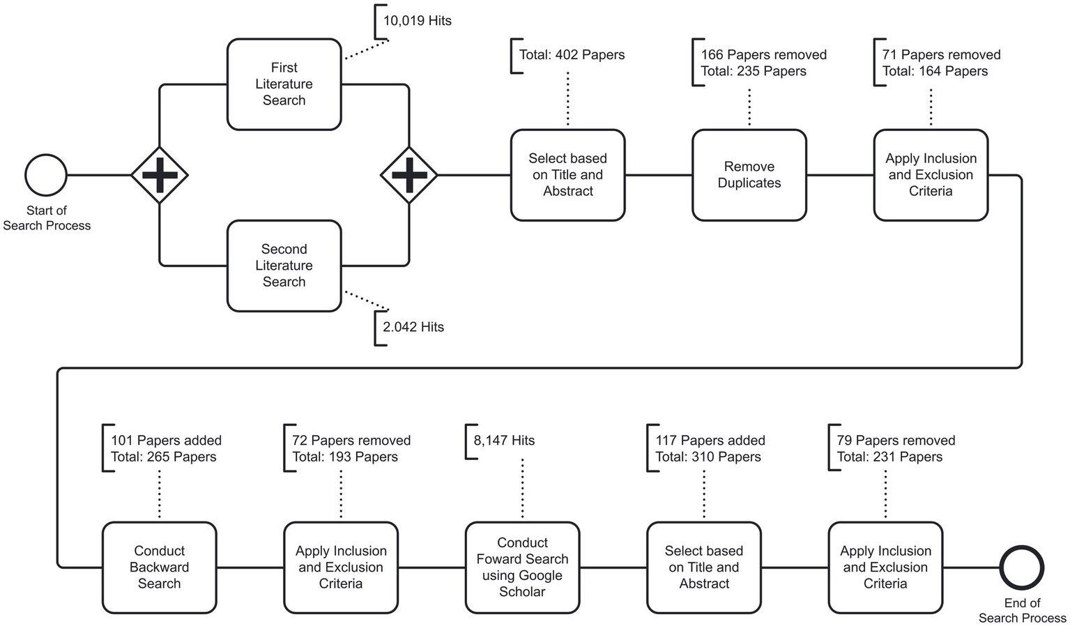
To examine the scope, range, and nature of prior research on the negative psychological and physiological effects of Facebook use, we conducted a scoping review to determine the extent of existing literature and the topics addressed therein (for an overview of the different literature review types, please see Paré et al., 2015; Schryen et al., 2017, 2020). The literature search process was based on existing methodological recommendations for conducting literature searches (Webster and Watson, 2002; Kitchenham and Charters, 2007; vom Brocke et al., 2009) and considered peer-reviewed journal and conference papers in English with no publication year restriction. As outlined in detail below, the present review includes literature published prior to and in April 2022. Based on primary selected papers after a two-wave literature search, we conducted an initial review, followed by backward search, a second review of the associated results, and a subsequent forward search. Figure 1 graphically summarizes the literature search process.

FIGURE 1
www.frontiersin.org

Figure 1. Overview of literature search process.

2.1. Search strategy

We conducted a two-wave literature search of five literature databases. We searched ACM Digital Library, IEEE Xplore, Science Direct, Scopus, and Web of Science using a combination of the term “Facebook” in conjunction with terms addressing the negative psychological and physiological effects of Facebook use. This search process yielded a total of 12,061 hits.

The following search term syntax was used to identify empirical studies that addressed the negative effects of Facebook use on a psychological and/or physiological level: (“Facebook”) AND (“psychological” OR “physiological” OR “depress*” OR “anxiety” OR “stress” OR “life satisfaction” OR “self-esteem” OR “loneliness” OR “consequence” OR “outcome” OR “disorder” OR “sleep*”). Note that the asterisk was used to generalize the term for searching when it can have multiple meanings (i.e., depress* includes “depression,” “depressing,” or “depressive” and other terms beginning with “depress”). In the databases IEEE Xplore, Science Direct, Scopus, and Web of Science the search terms could be used by default mode (that covers title, abstract, and keywords) to search for relevant papers. For the ACM database search, the abstract was used to narrow the search for relevant papers.

The first wave of our literature search was conducted in March 2022 and yielded 10,019 hits. The second wave was conducted in April 2022 with the goal of obtaining additional empirical studies on the negative physiological effects of Facebook use. To this end, we repeated our literature search in the mentioned literature databases and included the following physiological keywords [adopted from Riedl et al., 2020], resulting in the following search term syntax: (“Facebook”) AND (“Nervous system” OR “Neuro-Information Systems” OR “NeuroIS” OR “Neuroscience” OR “Brain” OR “Diffusion Tensor” OR “EEG” OR “fMRI” OR “Infared” OR “MEG” OR “Morpho*” OR “NIRS” OR “Positron emission” OR “Transcranial” OR “Dermal” OR “ECG” OR “ECG” OR “Electrocardiogram” OR “Electromyography” OR “Eye” OR “Facial” OR “Galvan*” OR “Heart” OR “HRV” OR “Muscular” OR “Oculo*” OR “Skin” OR “Blood” OR “Hormone” OR “Saliva” OR “Urine”). The second wave of our literature search yielded 2,042 hits. Note that NeuroIS is a scientific field which relies on neuroscience and neurophysiological knowledge and tools to better understand the development, use, and impact of information and communication technologies, including SNSs (Riedl et al., 2020).

In summary, search terms were chosen to reflect the topic of this paper in its entirety (e.g., “psychological” and “physiological”). Additionally, specific search terms were used to refer specifically to the psychological and physiological effects (e.g., “depress*” and “stress”). We also used keywords such as “ECG” that are representative of the data collection methods for measuring physiological effects to identify additional studies. In both waves of our literature search, we focused exclusively on peer-reviewed English-language journal and conference papers with no publication date restriction.

2.2. Filtering strategy

The filtering strategy included empirical studies that examined the negative effects of Facebook use on a psychological or physiological level as eligibility criteria. The psychological effects include those that are generally consistent with the 5th edition of the Diagnostic and Statistical Manual of Mental Disorders (DSM-5 Update) published by the American Psychiatric Association (2018). In addition, loneliness, life satisfaction, and self-esteem were also considered, although they are not included in the DSM-5 Update. They are considered as important psychological indicators and are critical for mental and physical well-being (Mann et al., 2004; Mushtaq et al., 2014) and subjective well-being along with life satisfaction (Pavot and Diener, 1993).

“Facebook use” was defined as use of all features of Facebook. Common conceptualizations of Facebook use include time spent on Facebook, number of Facebook friends, number of logins to Facebook, attitudes toward Facebook use, or indicators of an addiction construct consisting of a combination of behavioral and attitudinal variables (Frost and Rickwood, 2017): Therefore, we additionally considered the problematic facets of Facebook use, such as Facebook addiction (Turel et al., 2014) and Facebook intrusion (Cudo et al., 2019). Please note that in the literature Facebook overuse is often assessed via an addiction framework, but as mentioned above, neither Facebook addiction nor problematic Facebook use (the more neutral term) are officially recognized conditions in either DSM-5 (American Psychiatric Association, 2018) or the 11th revision of the International Classification of Diseases (ICD-11; World Health Organization, 2019). We do not want to go deeper into this discussion here but highlight that we aim to review both papers dealing with use and overuse of Facebook, independently of how the actual nature of overuse will be seen or characterized in a few years.

To be included in this review, we focused exclusively on peer-reviewed studies that empirically investigated negative effects of Facebook use on a psychological or physiological level. After conducting the two-wave literature search, we removed unrelated papers based on title and abstract, which left us with 402 papers. We then removed duplicates, which left us with 236 unique papers, which were then analyzed in-depth based on the full text. During this process, we also developed and applied the exclusion criteria listed in Table 1 to exclude papers that were not adequate in the light of the goal of this review. Following this filtering strategy, 165 unique papers remained for further analysis.

TABLE 1
www.frontiersin.org

Table 1. Exclusion criteria for literature review.

2.3. Backward and forward search

The 165 identified papers were then used for a backward search (i.e., searching the references), which yielded 101 additional papers, resulting in a total of 266 unique papers. After applying our exclusion criteria, 72 papers were removed, leaving a total of 194 papers. Next, we conducted a forward search (i.e., citation tracking) based on the 194 papers by using Google Scholar. This part of the search process resulted in 5,984 hits, of which 114 papers were selected for further investigation based on title and abstract, yielding a total of 308 papers. As part of this step, we excluded papers that were not peer-reviewed (e.g., Denti et al., 2012; Steggink, 2015). After applying our full list of exclusion criteria, 76 papers were removed, leaving a total of 232 papers which constitute the basis of all analyses in the present review.

Overall, this review includes empirical literature on the negative psychological and physiological effects of Facebook use published before and in April 2022. Specifically, 217 papers deal with the negative psychological effects of Facebook use, consisting of 213 journal papers (98%) and 4 conference papers (2%), and the remaining 15 papers (all journal articles) deal with the negative physiological effects of Facebook use. The Supplementary material contains an overview of the N = 232 papers.

3. Review results

In this section, we present the main findings of our review. Our literature search process revealed a total of 232 papers showing that Facebook use is associated with eight psychological effects (perceived anxiety, perceived depression, perceived loneliness, perceived eating disorders, perceived self-esteem, perceived life satisfaction, perceived insomnia, and perceived stress) and three physiological effects (physiological stress, human brain alteration, and affective experience state). Figure 2 graphically summarizes the main findings of our literature search process. The psychological effects of Facebook use are described in detail below, followed by the physiological effects. The Supplementary material provides additional details on the identified studies by construct (i.e., identified psychological and physiological effects), including research design, sample, age, measures, and strength of associations between Facebook use and its effects.

FIGURE 2
www.frontiersin.org

Figure 2. Overview of main findings of literature search process.

3.1. Psychological effects of Facebook Use

We found 217 empirical studies that examined psychological effects of Facebook use. The 217 studies included 183 cross-sectional studies (85%), 24 longitudinal studies (11%), 5 experimental studies (2%), and 5 studies that conducted a multimethod research design (2%). Our analysis revealed that Facebook use is associated with eight major psychological effects, which we discuss in the following. We summarize the identified papers on the psychological effects of Facebook use with their effect type, based on results which are reported as statistically significant (negative [−], positive [+], no effect [∼] in Table 2). To reveal the scope, range, and nature of prior empirical research on how Facebook use is associated with these psychological effects, we considered the research context of the identified studies rather than just the effect direction. For example, we classified the Błachnio et al.’s (2021) paper as a study reporting a negative effect because it found that Facebook intrusion was positively associated with perceived anxiety. Note that we also classified a few papers as “descriptive [/],” referring to studies that reported only descriptive statistics such as frequency distributions associated with Facebook addiction without correlative or more sophisticated statistics (Jha et al., 2016; Norman et al., 2017).

TABLE 2
www.frontiersin.org

Table 2. Studies on psychological effects of Facebook use.

3.1.1. Perceived anxiety

Forty-seven studies were found that examined the psychological effects of Facebook use on perceived (social) anxiety. Results varied widely, ranging from no effect to a strong effect. The 47 studies included 43 cross-sectional studies (42 surveys and 1 case–control survey), 2 longitudinal studies (2 panel studies), 1 experimental study (1 quasi-experiment), and 1 study that applied a multimethod research design (1 study was a longitudinal panel study and another one an experimental study with a randomized controlled trial (RCT) design).

The results of the review revealed that Facebook addiction was slightly to strongly positively correlated with perceived (social) anxiety (Koc and Gulyagci, 2013; Zaffar et al., 2015; Brailovskaia and Margraf, 2017; Atroszko et al., 2018, 2022; da Veiga et al., 2019; Foroughi et al., 2019; Louragli et al., 2019; Sotero et al., 2019; Xie and Karan, 2019; Eşkisu et al., 2020; Brailovskaia et al., 2020a,b; Verseillié et al., 2021). Results also suggest that individuals with Facebook addiction are at high risk of developing anxiety (Hanprathet et al., 2015). Further examples of positive effects on perceived (social) anxiety include, for example, Facebook intrusion (Błachnio et al., 2021), lying and liking behavior on Facebook (Wright et al., 2018), number of Facebook friends (Flynn et al., 2018; Nazzal et al., 2021), perceived emotional connectedness to Facebook (Clayton et al., 2013), perceived emotional engagement with Facebook (Verseillié et al., 2021), risky and impulsive Facebook use (Flynn et al., 2018), time spent on Facebook (Labrague, 2014; Shaw et al., 2015; Flynn et al., 2018; Sternberg et al., 2018; Nazzal et al., 2021), and use of socially interactive features of Facebook (McCord et al., 2014). For individuals who make social comparisons on Facebook, which can lead to a perceived frequency of a negative feeling from social comparisons on Facebook (Lee, 2014), there was a medium positive effect for perceived anxiety. Positive correlations with perceived anxiety were also found to a small to moderate extent for users with passive Facebook use (Shaw et al., 2015; Hanna et al., 2017) or problematic Facebook use (Lee-Won et al., 2015; Chabrol et al., 2017; Dempsey et al., 2019; Nasser et al., 2019; Ho et al., 2021a). Examples of negative effects on perceived (social) anxiety are frequency of Facebook use (Dempsey et al., 2019) or perceived social connectedness from the use of Facebook (Grieve et al., 2013).

No statistically significant effect was found between the following types of Facebook use and perceived (social) anxiety, among others: academic motive for using Facebook (Koc and Gulyagci, 2013), active Facebook use (Hanna et al., 2017), connection as motive for using Facebook (Rae and Lonborg, 2015), daily informational motive for using Facebook (Koc and Gulyagci, 2013), Facebook account length (Hussain et al., 2019; Ögel-Balaban and Altan, 2020), friendship as motive for using Facebook (Rae and Lonborg, 2015), information as motive for using Facebook (Rae and Lonborg, 2015), inspection time of Facebook updates (Hussain et al., 2019), inspection time of social updates on Facebook (Hussain et al., 2019), number of activities during Facebook use (Sternberg et al., 2018), perceived frequency of posting on Facebook (Ögel-Balaban and Altan, 2020), social motive for using Facebook (Koc and Gulyagci, 2013), use of Facebook for interactive communication (Shaw et al., 2015), use of socially interactive features of Facebook (McCord et al., 2014; Sillence et al., 2021), and weekly time commitment on Facebook (Koc and Gulyagci, 2013). A summary of all effects of the forty-seven studies that examined the psychological effects of Facebook use on perceived (social) anxiety can be found in Table 2.

3.1.2. Perceived depression

Eighty-nine studies were found that examined the psychological effects of Facebook use on perceived depression. Results varied widely, ranging from no effect to a strong effect. The 89 studies included 76 cross-sectional studies (75 surveys and 1 case–control survey), 10 longitudinal studies (8 panel studies and 2 longitudinal randomized experiments), 2 experimental studies (1 quasi-experiment and 1 experimental study with an RCT design), and 1 study that applied a multimethod research design (1 study was a cross-sectional survey study and another one was a longitudinal study with a time-series design).

Low to high positive effects on perceived depression have been found among individuals who are addicted to Facebook (Koc and Gulyagci, 2013; Hong et al., 2014; Zaffar et al., 2015; Brailovskaia and Margraf, 2017; Khattak et al., 2017; da Veiga et al., 2019; Damota, 2019; Foroughi et al., 2019; Kulkarni and Deshpande, 2019; Sotero et al., 2019; Brailovskaia et al., 2019b,d; Bais and Reyes, 2020; Eşkisu et al., 2020; Iovu et al., 2020; Rachubińska et al., 2021; Verseillié et al., 2021; Ho, 2021a; Atroszko et al., 2022) or through perceived social comparisons on Facebook, such as the perceived upward social comparison on Facebook (Steers et al., 2014; Tosun and Kaşdarma, 2020; Dibb and Foster, 2021). Further positive effects on perceived depression include active private or public Facebook use (Frison and Eggermont, 2016a, 2020), Facebook intensity (Iovu et al., 2020; Ahamed et al., 2021; Nazzal et al., 2021), Facebook intrusion (Bendayan and Blanca Mena, 2019; Przepiórka and Błachnio, 2020; Cudo et al., 2020a,b), Facebook surveillance (Scherr et al., 2019), liking behavior on Facebook (Wright et al., 2018), passive Facebook use (Frison and Eggermont, 2016a, 2020; Dibb and Foster, 2021), perceived negative social support on Facebook (McCloskey et al., 2015), problematic Facebook use (Walburg et al., 2016; Chabrol et al., 2017; Dempsey et al., 2019; Nasser et al., 2019; Ho et al., 2021a), and time spent on Facebook (Kang et al., 2013; Labrague, 2014; Steers et al., 2014; Chow and Wan, 2017; Scherr and Brunet, 2017; Flynn et al., 2018; Sternberg et al., 2018; Frison et al., 2019; Frison and Eggermont, 2020; Nazzal et al., 2021; Yeshua-Katz and Zilberstein, 2021). Also, results suggest that general Facebook use predicts bipolar disorder (Rosen et al., 2013a,b).

Examples of negative effects on perceived depression include perceived social comparison when using Facebook actively (Nisar et al., 2019), perceived social connectedness from the use of Facebook (Grieve et al., 2013), perceived social support through Facebook (Frison and Eggermont, 2015, 2016a; Frison et al., 2019), perceived upward-identification in social comparison on Facebook (Kang et al., 2013), and relationship maintenance as motive for using Facebook (Scherr and Brunet, 2017). The number of Facebook friends, for example, was both negatively (Rae and Lonborg, 2015; Brailovskaia and Margraf, 2019) and positively (Nazzal et al., 2021) associated with perceived depression.

No statistically significant effect was found between the following types of Facebook use and perceived loneliness, among others: Facebook account length (Locatelli et al., 2012; Kang et al., 2013), Facebook network size (Zhang, 2017), Facebook session length (Hussain et al., 2019), level of interest in Facebook use (Kang et al., 2013), lying behavior on Facebook (Wright et al., 2018), number of activities during Facebook use (Sternberg et al., 2018), number of Facebook pages a user has marked as like (Park et al., 2013), number of groups on Facebook for which a user is an administrator (Park et al., 2013), number of groups on Facebook to which a user belongs (including groups of which a user is an administrator) (Park et al., 2013), number of interest items listed on the user’s Facebook profile (Park et al., 2013), number of pending incoming friend requests on Facebook (Park et al., 2013), perceived downward social comparison on Facebook (Dibb and Foster, 2021), perceived frequency of writing in discussion groups on Facebook (Brailovskaia and Margraf, 2019), perceived frequency of writing negative status updates on Facebook (Locatelli et al., 2012), perceived frequency of writing online messages on Facebook (Brailovskaia and Margraf, 2019), perceived frequency of writing positive status updates on Facebook (Locatelli et al., 2012), perceived frequency of writing status updates on Facebook (Locatelli et al., 2012; Brailovskaia and Margraf, 2019), time spent on Facebook apps (including games) (Hong et al., 2014), time spent on Facebook chat rooms (Hong et al., 2014), time spent on Facebook newsfeeds (Hong et al., 2014), and viewing other Facebook profiles as motive for using Facebook (Maglunog and Dy, 2019). A summary of all effects of the eighty-nine studies that examined the psychological effects of Facebook use on perceived depression can be found in Table 2.

3.1.3. Perceived loneliness

Forty-six studies were found that examined the psychological effects of Facebook use on perceived loneliness. Results varied widely, ranging from no effect to a strong effect. The 46 studies included 41 cross-sectional studies (40 surveys) and 5 longitudinal studies (4 panel studies and 1 longitudinal randomized experiment).

Very strong positive effects on perceived loneliness were found for perceived upward social comparison on Facebook (Lim and Yang, 2019; Dibb and Foster, 2021). Also, a positive medium-strong correlation was found between compensatory Facebook use (Goljović, 2017) or connection as motive for using Facebook (Clayton et al., 2013; Jin, 2013) and perceived loneliness. A medium-weak correlation was found between time spent on Facebook (Skues et al., 2012; Lemieux et al., 2013; Teppers et al., 2014; Kumar et al., 2019; Frison and Eggermont, 2020; Rahman and Zakaria, 2021) and perceived loneliness. Furthermore, Facebook addiction correlates positively with perceived loneliness to a low to moderate level (Omar and Subramanian, 2013; Saleem et al., 2016; Błachnio et al., 2016a; Chavez and Chavez Jr., 2017; Goljović, 2017; Shettar et al., 2017; Atroszko et al., 2018; Biolcati et al., 2018; Satici, 2019; Aung and Tin, 2020; Rajesh and Rangaiah, 2020; Ho et al., 2021a Ho, 2021a; Smith and Short, 2022). However, Rachubińska et al. (2021) also found a negative correlation between Facebook addiction and perceived loneliness.

A negative effect was found between the number of Facebook friends and perceived loneliness (Skues et al., 2012; Jin, 2013; Phu and Gow, 2019). That is, the more Facebook friends one has, the lower the feeling of perceived loneliness. Results also indicate that active use of Facebook (Jin, 2013), including connection (Clayton et al., 2013; Jin, 2013), maintaining relationships (Teppers et al., 2014), or personal contact (Teppers et al., 2014) as motive for using Facebook can reduce perceived loneliness. Also, results suggest that active posting on Facebook can reduce perceived loneliness (große Deters and Mehl, 2013).

No statistically significant effect was found between the following types of Facebook use and perceived depression, among others: communication as motive for using Facebook (Aydın et al., 2013), Facebook access time via PC (Ye et al., 2021), Facebook access time via smartphone (Ye et al., 2021), following photos, videos, status, comments as motive for using Facebook (Aydın et al., 2013), frequency of Facebook use (Türkmen et al., 2022), new acquaintance as motive for using Facebook (Aydın et al., 2013), number of Facebook logins (Skues et al., 2012), passive engagement on Facebook (Ryan and Xenos, 2011), perceived boredom of use of Facebook (Phu and Gow, 2019), perceived downward social comparison on Facebook (Dibb and Foster, 2021), perceived use experience of Facebook (Jin, 2013), personal contact as motive for using Facebook (Teppers et al., 2014), playing games on Facebook as motive for using Facebook (Aydın et al., 2013), sharing photos, videos, and notifications on Facebook as motive for using Facebook (Aydın et al., 2013), time spent on Facebook for private purposes (Stieger, 2019), use of Facebook chat (Ahmed, 2018), and use of Facebook for news and information (Ryan and Xenos, 2011). A summary of all effects of the forty-six that examined the psychological effects of Facebook use on perceived loneliness can be found in Table 2.

3.1.4. Perceived eating disorder

Seven studies were found that examined the psychological effects of Facebook use on perceived eating disorder. Results varied widely, ranging from no effect to a strong effect. The 7 studies included 4 longitudinal studies (4 panel studies), 2 cross-sectional studies (2 surveys), and 1 study that applied a multimethod research design (1 study was a cross-sectional survey study and another one was a matched-pair experimental study).

Maladaptive Facebook use was found to be a significant predictor of increases in perceived bulimic symptoms, perceived body dissatisfaction, perceived shape concerns, and perceived episodes of overeating (Smith et al., 2013). Results further indicate that maladaptive Facebook use had moderately strong positive effects on perceived concern about physical shape and weight (Mannino et al., 2021). When Facebook was used to make online comparisons of physical appearance, it had large effects on perceived eating disorder, which means the more comparisons, the more likely the perceived eating disorder (Walker et al., 2015). Perceptions of social comparison on Facebook also correlated significantly positively with perceived food restraint and perceived bulimic symptoms, although perceptions of social comparison on Facebook suggested that perceived bulimic symptoms decreased over time (Puccio et al., 2016). Passive use of Facebook for social comparison (Mannino et al., 2021), perceived negative feedback seeking on Facebook (Hummel and Smith, 2015), personal status updates on Facebook (Hummel and Smith, 2015), and time spent on Facebook (Mannino et al., 2021) showed little to no effect on perceived physical shape concern, perceived concern about weight, or perceived concern about eating. Individuals who spent 20 min on Wikipedia showed greater decreases in perceived concerns about weight and shape than those individuals who spent 20 min on Facebook (Mabe et al., 2014).

Facebook use was not significantly related to the “Eating Attitudes Test-26 (EAT-26)” (González-Nuevo et al., 2021), a screening instrument for eating disorders, dieting, and bulimia (Garner et al., 1982). Similarly, perceived negative feedback seeking on Facebook (Hummel and Smith, 2015) was not associated with perceived dietary restraint (Hummel and Smith, 2015). Also, time spent on Facebook did not significantly correlate with disordered eating behaviors (Mabe et al., 2014). A summary of all effects of the seven that examined the psychological effects of Facebook use on perceived eating disorder can be found in Table 2.

3.1.5. Perceived self-esteem

Sixty-seven studies were found that examined the psychological effects of Facebook use on perceived self-esteem. Results varied widely, ranging from no effect to a strong effect. The 67 studies included 58 cross-sectional studies (57 surveys and 1 case–control survey), 4 experimental studies (3 experimental studies with an RCT design and 1 quasi-experiment), 3 longitudinal studies (2 panel studies and 1 longitudinal study with a time-series design), and 2 studies that conducted a multimethod research design (specifically a cross-sectional survey study with an experimental study with an RCT design).

Perceptions of social comparison on Facebook, especially perceived upward social comparison on Facebook (Vogel et al., 2014; Lee, 2020) and perceived frequency of a negative feeling from social comparisons on Facebook (Lee, 2014) had a strong negative effect on perceived self-esteem (Lee, 2014, 2020). Facebook addiction also had a particularly negative effect on perceived self-esteem (Hong et al., 2014; Malik and Khan, 2015; Błachnio et al., 2016b; Baturay and Toker, 2017; Goljović, 2017; Nizami et al., 2017; Atroszko et al., 2018; Kanat-Maymon et al., 2018; Bais and Reyes, 2020; Eşkisu et al., 2020; Seran et al., 2020; Stănculescu and Griffiths, 2021; Awobamise et al., 2022; Smith and Short, 2022; Uram and Skalski, 2022). However, different results could be found in this regard. Namely, Sehar et al. (2022) found a strong positive relationship between Facebook addiction and perceived self-esteem. Facebook intensity also had a positive (Whitman and Gottdiener, 2016) and negative (Błachnio et al., 2016c; Ahamed et al., 2021) effect on perceived self-esteem. Further examples of negative effects on perceived self-esteem include compensatory Facebook use (Goljović, 2017), Facebook fatigue (Cramer et al., 2016), Facebook intrusion (Błachnio et al., 2019; Błachnio and Przepiórka, 2019; Przepiórka et al., 2021), perceived feeling of connectedness to Facebook (Tazghini and Siedlecki, 2013), perceived frequency of untagging oneself from in photos on Facebook (Tazghini and Siedlecki, 2013), perceived level of Facebook integration into daily activities (Faraon and Kaipainen, 2014), perceived negative activities on Facebook (Tazghini and Siedlecki, 2013), problematic Facebook use (Tobin and Graham, 2020; Primi et al., 2021), risky and impulsive Facebook use (Flynn et al., 2018), time spent on Facebook (Faraon and Kaipainen, 2014; Hanna et al., 2017; Bergagna and Tartaglia, 2018), and use of Facebook for simulation (Bergagna and Tartaglia, 2018). Research also suggests that browsing own Facebook newsfeed (Alfasi, 2019), passive Facebook use (Hanna et al., 2017), and use of Facebook for social comparison (Ozimek and Bierhoff, 2020) are associated with lower perceived self-esteem.

Positive effects on perceived self-esteem included, for example, initiating of online relationships as motive for using Facebook (Metzler and Scheithauer, 2017), liking behavior on Facebook (Wright et al., 2018), number of Facebook friends (Metzler and Scheithauer, 2017), temporary break from Facebook use (O’Sullivan and Hussain, 2017), or use of socially interactive features of Facebook (Błachnio et al., 2016d), Facebook users had significantly higher mean score for perceived self-esteem compared to non-Facebook users (Brailovskaia and Margraf, 2016). Individuals who viewed only their own profile reported higher self-esteem than those who viewed other profiles in addition to their own (Gonzales and Hancock, 2011).

No statistically significant effect was found between the following types of Facebook use and perceived self-esteem, among others: active Facebook use (Hanna et al., 2017), active hours on Facebook (Baturay and Toker, 2017), education as intended purpose for using Facebook (Eşkisu et al., 2017), frequency of Facebook use (Cudo et al., 2020a,b; Türkmen et al., 2022), information search on Facebook (Castillo de Mesa et al., 2020), inspection time of social updates on Facebook (Hussain et al., 2019), lying behavior on Facebook (Wright et al., 2018), mobile Facebook use (Schmuck et al., 2019), number of Facebook logins (Skues et al., 2012), perceived level of activity on Facebook (Michikyan et al., 2015), perceived level of awareness when using Facebook (Tazghini and Siedlecki, 2013), public communication with Facebook friends (Manago et al., 2012), reading on Facebook (Cramer et al., 2016), social interaction as intended purpose for using Facebook (Eşkisu et al., 2017), tolerance of diversity on Facebook (Castillo de Mesa et al., 2020), use and presence of Facebook in life (Castillo de Mesa et al., 2020), and use of Facebook for search for relations (Bergagna and Tartaglia, 2018). A summary of all effects of the sixty-six studies that examined the psychological effects of Facebook use on perceived self-esteem can be found in Table 2.

3.1.6. Perceived life satisfaction

Forty-four studies were found that examined the psychological effects of Facebook use on perceived life satisfaction. Results varied widely, ranging from no effect to a strong effect. The 44 studies included 37 cross-sectional studies (37 surveys) and 7 longitudinal studies (4 panel studies, 2 longitudinal randomized experiments, and 1 longitudinal study with a time-series design).

Examples of negative effects on perceived life satisfaction at a low to moderate level include various Facebook activities such as looking at other’s photos/videos on Facebook (Vigil and Wu, 2015), tagging photos on Facebook (Vigil and Wu, 2015), or uploading photos on Facebook (Vigil and Wu, 2015). Compensatory Facebook Use (Goljović, 2017), Facebook addiction (Akın and Akın, 2015; Biolcati et al., 2018; Satici, 2019), Facebook intrusion (Błachnio et al., 2019), passive Facebook use (Frison and Eggermont, 2016b), passive following on Facebook (Wenninger et al., 2014), or time spent on Facebook (Vigil and Wu, 2015; Frison and Eggermont, 2016b; Stieger, 2019) were also negatively associated with perceived life satisfaction.

Positive effects on perceived life satisfaction were mainly due to active Facebook use (Choi, 2022), Facebook check-in intensity (Wang, 2013), and general Facebook use (Basilisco and Cha, 2015; Srivastava, 2015; Brailovskaia and Margraf, 2016). Facebook network size (Manago et al., 2012), number of Facebook friends (Nabi et al., 2013; Srivastava, 2015; Vigil and Wu, 2015; Lönnqvist and große Deters, 2016), number of Facebook hours per week (Cudo et al., 2020a,b), perceived social attention on Facebook (Adnan and Mavi, 2015), or perceived social connectedness from the use of Facebook (Grieve et al., 2013) also influenced perceived life satisfaction in positive ways. A 20-min reduction in daily Facebook time produced a steady increase in perceived life satisfaction scores over a three-month period (Brailovskaia et al., 2020a, 2020b). Furthermore, one study showed that increasing Facebook use over time is associated with lower perceived life satisfaction (Kross et al., 2013). This finding is consistent with another study that found perceived life satisfaction increased after a one-week absence from Facebook (Tromholt, 2016). In contrast to these results, Facebook users had significantly higher mean scores for perceived life satisfaction compared to non-Facebook users (Brailovskaia and Margraf, 2016).

No statistically significant effect was found between the following types of Facebook use and perceived life satisfaction, among others: commenting on Facebook (Wenninger et al., 2014), communication as motive for using Facebook (Adnan and Mavi, 2015), connection as motive for using Facebook (Rae and Lonborg, 2015), Facebook account length (Locatelli et al., 2012; Kang et al., 2013), friendship as motive for using Facebook (Rae and Lonborg, 2015), information as motive for using Facebook (Adnan and Mavi, 2015; Rae and Lonborg, 2015), information search on Facebook (Castillo de Mesa et al., 2020), level of interest in Facebook use (Kang et al., 2013), liking on Facebook (Wenninger et al., 2014), mobile Facebook use (Schmuck et al., 2019), perceived frequency of writing status updates on Facebook (Locatelli et al., 2012), private communication with Facebook friends (Manago et al., 2012), and use and presence of Facebook in life (Castillo de Mesa et al., 2020). A summary of all effects of the forty-four studies that examined the psychological effects of Facebook use on perceived life satisfaction can be found in Table 2.

3.1.7. Perceived insomnia

Sixteen studies were found that examined the psychological effects of Facebook use on perceived insomnia. Results varied slightly, ranging from no effect to a small effect. The 16 studies included 15 cross-sectional studies (15 surveys) and 1 longitudinal study (1 panel study).

Facebook addiction was significantly positively associated with perceived poorer sleep quality (Wang et al., 2021; Ho, 2021a; Ho et al., 2021a), perceived insomnia (Koc and Gulyagci, 2013; Brailovskaia et al., 2019a), and perceived sleep disturbance (Ho, 2021b). Furthermore, research showed that problematic Facebook use was significantly positively correlated with perceived poorer sleep quality (Ho et al., 2021a). Indeed, daily Facebook use was significantly positively correlated with perceived insomnia over time (Brailovskaia et al., 2019a). Such findings are supported by other research, which found that Facebook intrusion was positively associated with perceived sleep problems (Przepiórka and Błachnio, 2020) and perceived insomnia (Błachnio et al., 2021). Additionally, one study showed that Facebook addiction was also significantly negatively associated with perceived sleep quality (Atroszko et al., 2018), and another study concluded that individuals with a Facebook addiction were at high risk of developing insomnia (Hanprathet et al., 2015).

No statistically significant effect was found between the following types of Facebook use and perceived insomnia, among others: academic motive for using Facebook (Koc and Gulyagci, 2013), daily Facebook use (Brailovskaia et al., 2019a), daily informational motive for using Facebook (Koc and Gulyagci, 2013), social motive for using Facebook (Koc and Gulyagci, 2013), and weekly time commitment on Facebook (Koc and Gulyagci, 2013). A summary of all effects of the sixteen studies that examined the psychological effects of Facebook use on perceived insomnia can be found in Table 2.

3.1.8. Perceived stress

Twenty-seven studies were found that examined the psychological effects of Facebook use on perceived stress. Results varied widely, ranging from no effect to a strong effect. The 27 studies included 24 cross-sectional studies (24 surveys) and 3 longitudinal studies (3 panel studies).

Results show that perceived stress was primarily very strongly associated with Facebook addiction. For example, Brailovskaia et al. (2019a) found a very strong correlation between Facebook addiction and daily stress in both the U.S. and German samples. A strong positive correlation was also found in the study by Brailovskaia et al. (2019c). Moreover, Facebook addiction correlated with stress at low (Brailovskaia and Margraf, 2017; Atroszko et al., 2018, 2022; Eşkisu et al., 2020; Verseillié et al., 2021; Balcerowska et al., 2022) and medium (Brailovskaia et al., 2018b; Ho, 2021b) levels. Further positive effects on perceived stress at low and/or moderate levels include Facebook intensity (O’Sullivan and Hussain, 2017; Pal et al., 2018; Brailovskaia et al., 2019c; Nazzal et al., 2021), perceived emotional engagement with Facebook (Verseillié et al., 2021), perceived online social support received from other Facebook users (Brailovskaia et al., 2019a), perceived social comparison on Facebook (Flynn et al., 2018), problematic Facebook use (Nasser et al., 2019; Ho et al., 2021a), and risky and impulsive Facebook use (Flynn et al., 2018). However, one study found a significant negative correlation between the number of Facebook friends and perceived stress (Nabi et al., 2013), albeit at a low level.

No statistically significant effect was found between the following types of Facebook use and perceived stress, among others: Facebook account length (Bevan et al., 2014; Hussain et al., 2019), Facebook session length (Hussain et al., 2019), inspection time of Facebook updates (Hussain et al., 2019), inspection time of social updates on Facebook (Hussain et al., 2019), lying behavior on Facebook (Wright et al., 2018), and temporary break from Facebook use (O’Sullivan and Hussain, 2017). A summary of all effects of the twenty-seven studies that examined the psychological effects of Facebook use on perceived stress can be found in Table 2.

3.2. Physiological effects of Facebook Use

We found 15 empirical studies that examined physiological effects of Facebook use. The 15 studies included 7 experimental studies (47%), 6 longitudinal studies (40%), and 2 cross-sectional studies (13%). Our analysis revealed that Facebook use is associated with three major physiological effects, which we discuss in the following. We summarize the identified papers on the physiological effects of Facebook use with their effect type, based on results which are reported as statistically significant (negative [−], positive [+], no effect [∼] in Table 3). To reveal the scope, range, and nature of prior empirical research on how Facebook use is associated with these physiological effects, we considered the research context of the identified studies rather than just the effect direction. For example, we classified the studies by Campisi et al. (2012, 2017) as reporting negative effects because they found that increasing Facebook network size was positively associated with an increasing upper respiratory infections rate. Note that we also classified one paper as “descriptive [/]” (He et al., 2017).

TABLE 3
www.frontiersin.org

Table 3. Studies on physiological effects of Facebook use.

3.2.1. Physiological stress

Nine studies examined the effects of Facebook use on physiological stress. Results varied widely, ranging from no effect to a strong effect. The 9 studies included 5 longitudinal studies (4 longitudinal studies with a time-series design and 1 longitudinal randomized experiment) and 4 experimental studies (3 experimental studies with an RCT design and 1 quasi-experiment).

The aim of the study by Afifi et al. (2018) was to determine the effects of technology and media use on stress and inflammation. At the beginning of the study, each participant completed a questionnaire and kept a diary of technology and media use, nighttime technology use, and hours of sleep from Monday to Friday. Saliva samples were used to determine cortisol and inflammation levels. Saliva samples were collected immediately after waking in the morning, 30 min after waking, at noon, and immediately before bedtime. Two main effects of Facebook use on stress and inflammation were found in the adolescents. With increasing Facebook use, cortisol awakening response and inflammation levels increased.

Campisi et al. (2012) investigated the association between Facebook use and upper respiratory infections (URI). Survey analysis revealed that most participants had difficulty completing their study assignments due to the high levels of stress they had experienced in the previous 3 months. The average number of infections during the 10-week period was 2.5 infections per person. The results also suggest that the Facebook network size (i.e., number of Facebook friends) had an impact on the frequency of URIs, and also on the average number of URIs per person. In addition, there was a significant relationship between the occurrence of URIs and the feeling of anger or sadness when someone ended their Facebook friendship. Facebook-induced stress had no significant effect on the frequency of URIs or on the average number of URIs per individual. Campisi et al. (2012) argued that chronic stress can affect the immune system. Users who are stressed by Facebook use may therefore have a weakened immune system.

In another study, Campisi et al. (2017) examined whether the interaction between Facebook use and stress can be explained by Facebook users’ behavior. To record the occurrence of URIs, participants had to keep a weekly diary for 10 weeks. Analysis of the data revealed a strong influence of social network size on the average number of URIs per person. Participants who experienced anxiety or stress due to Facebook use had a significantly higher number of URIs compared to individuals who did not experience Facebook-induced anxiety or stress. Also, there was a significant positive correlation between the number of Facebook logins per day and the number of URIs.

The study by Cipresso et al. (2019) sought to determine whether the psychological stress of navigating one’s own Facebook profile was higher, lower, or the same as navigating the profiles of other users. Physiological measurements were used to assess participants’ psychophysiological state. Participants were instructed to move freely on Facebook for 5 min. This allowed them, for example, to click on anything and go to any page within their own Facebook account. Eye-tracking data was collected to determine whether participants were viewing content that was related to themselves or to content that was related to others. Results showed that psychological stress increased significantly when viewing content that is related to oneself compared to viewing content that is related to others. Cipresso et al. (2019) reached this conclusion based on decreased heart rate variability, increased sympathetic component, and increased sympathovagal balance.

Moreno et al. (2014) investigated whether the biological response to stress is influenced by Facebook use and undertook a characterization of participants’ Facebook use during a stressful event. The biological response was measured using salivary cortisol samples and a radial pulse measurement. The cortisol level increased in the Facebook group, while it decreased in the control group. In the Facebook group, the pulse increased more compared to the control group and stabilized toward the end of the experimental session. However, there were no significant differences in either the Facebook group or the control group with respect to the change in cortisol level or pulse. The male participants in the Facebook group had above-average pulse values and showed increased biological signs of stress during a stressful event, which were predominantly attributed to the distracting use of Facebook.

The aim of the study by Morin-Major et al. (2016) was to examine the relationships between adolescents’ basal levels of diurnal cortisol and various Facebook behaviors, specifically frequency of use, self-expression, peer interaction, and network size. Cortisol levels were measured on two nonconsecutive weekdays over a three-week period. Significant correlations existed between Facebook network size and cortisol awakening response, systemic cortisol output, and perceived stress. In addition, frequency of Facebook use correlated with perceived stress, and perceived stress correlated with cortisol awakening response and systemic cortisol output. Sensitivity analyses were also conducted to examine which diurnal cortisol timeframe was most strongly associated with Facebook behavior. Morin-Major et al. (2016) found that Facebook network size was significantly positively associated with cortisol awakening response, which included changes from awakening to 30 min after. However, no associations were found between Facebook behavior and the decline in cortisol levels from supper time to bedtime.

Rus and Tiemensma (2017) investigated the influence of Facebook in terms of reactivity to an acute social stressor. They used both physiological (saliva samples, blood pressure, and heart rate) and psychosocial measures (Facebook use, mood, well-being, and subjective stress) to measure changes in physiological and subjective stress, as well as use behavior. As a result of the acute stressor (Trier Social Stress Test, TSST; Kirschbaum et al., 1993), participants experienced changes in both physiological and subjective stress. However, individuals who belonged to the Facebook user group surprisingly responded to the stressor with lower levels of physiological stress (systolic blood pressure) as well as lower levels of psychosocial stress. The same outcome was observed in the recovery phase. Based on the results, Rus and Tiemensma (2017) concluded that Facebook use prior to experiencing an acute stressor may have a buffering effect, particularly with respect to psychosocial stress.

In another study, Rus and Tiemensma (2018) examined how Facebook use affects recovery from stress (induced by the TSST; Kirschbaum et al., 1993). At the beginning of the study, participants completed a questionnaire about the intensity of Facebook use (measured with the Facebook Intensity Scale; Ellison et al., 2007). To examine the effect of Facebook use on a stress response, participants were then randomly assigned to either use their own Facebook account (experimental condition) or to use optional digital reading material for 20 min (control condition) before subsequently undergoing a TSST. To measure physiological markers of stress in response to the TSST, saliva samples were collected at baseline and at various time points during the study, blood pressure and heart rate were measured continuously, and psychosocial stress was assessed in the form of self-reports at various time points during the study. Upon completion of the TSST, all participants had 30 min of recovery as well as access to the digital reading material provided in the control condition. During the recovery phase, participants in both groups experienced similar changes in psychosocial stress. However, physiological recovery was inhibited in the Facebook group. This group had higher cortisol levels compared to the control group. Effects of Facebook use on blood pressure, heart rate, and psychosocial stress were not detected despite the elevated cortisol levels. Although individuals in the experimental group showed a sustained physiological stress response, participants in this group reported recovering as well as the subjects in the control group. Altogether, Rus and Tiemensma (2018) showed that Facebook use can delay or impair recovery after a stressor.

Vanman et al. (2018) determined whether a five-day Facebook break would reduce both stress and subjective well-being. Participants filled out surveys at the beginning of the study to assess stress and well-being. This was followed by taking the first saliva sample. Next, a program randomly assigned study participants to one of two conditions: One group was instructed to use Facebook as usual until the second session, while the other group was not allowed to use Facebook. At the beginning of the study, there was no difference between the cortisol levels of the two groups. However, later there was a decrease in cortisol levels in the group without Facebook. In contrast, cortisol levels in the Facebook group remained relatively unchanged. Thus, Vanman et al. (2018) showed that even a five-day Facebook break can lead to lower cortisol levels. However, the individuals who abstained from Facebook for 5 days reported lower levels of life satisfaction compared to the Facebook group.

3.2.2. Human brain alteration

Three studies were found that examined the effects of Facebook use on human brain alteration. Results varied widely, ranging from no effect to a strong effect. The 3 studies included 2 cross-sectional studies (1 cross-sectional screening survey study and 1 case–control screening survey study) and 1 longitudinal study (1 longitudinal study with a time-series design).

The aim of the study by He et al. (2017) was to investigate the relationship between excessive social media use and gray matter volume in key neural systems. For this purpose, the behavioral pattern of social media use of the 50 study participants was determined by a Facebook-specific adaptation of the Compulsive Internet Use Instrument (Meerkerk et al., 2009; Turel et al., 2014), and participants were then categorized into a low or high behavior pattern of excessive social media use using a median split. The results of the region-of-interest analysis showed that in the case group (relatively high scores for excessive Facebook use compared to control group with relatively low scores), gray matter volume was decreased in both the bilateral amygdala and the right ventral striatum compared to the control group. There was a negative correlation between excessive Facebook use and the gray matter volume of the left amygdala, right amygdala, and right ventral striatum. No differences or correlations were found in prefrontal regions between the two groups.

The study by He et al. (2018) examined the association between excessive social media use and the impaired integrity of the white matter of the corpus callosum. After participants completed a questionnaire on demographics, data on Facebook use, and excessive Facebook use, as well as a structural magnetic resonance imaging (sMRI) scan was collected. Region-of-interest analysis revealed significant positive correlations between excessive Facebook use and mean diffusivity in both the body and the splenium of corpus callosum. However, the correlation with the mean diffusivity in the body of corpus callosum and excessive Facebook use was no longer significant after FDR correction. Also, fractional anisotropy of the right corticospinal tract and mean diffusivity of the left superior longitudinal fasciculus, inferior longitudinal fasciculus, and left forceps minor correlated positively with excessive Facebook use. Correlations between the mean diffusivity in the genu of corpus callosum and excessive Facebook as well as fractional anisotropy in the body, genu and splenium of corpus callosum and excessive Facebook use were not significant.

Montag et al. (2017) investigated the relationship between actual Facebook use and the nucleus accumbens. The nucleus accumbens, the major component of the ventral striatum, plays an important role in mediating emotion and motivation and modulating reward and pleasure processing, and also functions as an important limbic-motor interface (Cohen et al., 2009; Salgado and Kaplitt, 2015). It has also been linked to numerous neurological and psychiatric disorders, including depression, Parkinson’s disease, anxiety disorders, and substance abuse and dependence (Salgado and Kaplitt, 2015). Participants underwent sMRI at the beginning of the study and completed a questionnaire to determine addictive tendencies when using online social networks. Then, a self-developed application called “Menthal” was installed on the smartphone of all participating subjects to record user behavior on smartphones (for details of the application, please see Andone et al., 2016a,b). This application was used to record the duration of daily Facebook use and the frequency of daily Facebook app use over a five-week period. Significant negative correlations were found between both the duration of Facebook use and the gray matter volume of the left and right nucleus accumbens and between the frequency of Facebook use and the gray matter volume of the left and right nucleus accumbens. To control for brain volume, Montag et al. (2017) performed an additional calculation in which the ratio between the nucleus accumbens of the left/right hemisphere and the gray matter of each hemisphere was calculated. A significant relationship regarding Facebook use duration could only be found for the gray matter volume of left accumbens. The frequency of Facebook use correlated significantly with both the gray matter volume of left accumbens and the right accumbens. No significant correlation was found between the duration and frequency of Facebook use and the gray matter volumes of the left or right amygdala or hippocampus as control regions.

3.2.3. Affective experience state

Three studies were found that examined the physiological effects of Facebook use on affective experience state. Results varied, ranging from a small effect to a strong effect. The 3 studies included 3 experimental studies (2 experimental studies with an RCT design and 1 quasi-experiment).

Cipresso et al. (2015) investigated users’ subjective experience of Facebook navigation via PC and via smartphone using physiological measurements. All participants underwent three conditions, namely relaxation, free navigation on Facebook, and stress (in the form of performing a Stroop task). Results show that Facebook was not perceived as disruptive, rather it was perceived as positive and activating. Facebook was found not to cause stress, instead eliciting positive emotional valence along with increased physiological arousal during Facebook navigation.

Mauri et al. (2011) examined whether Facebook use elicited a specific psychophysiological activation pattern. As an initial stimulus, participants were shown a series of panoramic images for relaxation. They were then allowed to move freely on Facebook for 3 min. This was followed by a stress phase, which included a Stroop task and a math task. The Facebook navigation scores showed different trends, except for the scores related to breathing and EEG beta waves. These were almost exactly between the values for relaxation and stress. Skin conductance values for Facebook navigation were very similar to the stress condition. Moreover, regarding the heart interbeat interval, the relaxation and Facebook conditions were almost identical. The lowest values for pupil dilation (less dilation is interpreted as less activation of the sympathetic part of the autonomic nervous system) and electromyography activity from Corrugator Supercilii were measured during Facebook navigation (note that Corrugator Supercilii muscle activity is considered a measure of emotional valence; it usually decreases in response to positive emotions and it increases in response to negative emotions; e.g., Neta et al., 2009). Thus, this study found that there was a significant difference between the Facebook experience and the relaxation and stress conditions for many indices of somatic activity, and that Facebook use produced a state characterized by positive emotion and high arousal.

The study by Rauch et al. (2014) examined the effects of Facebook exposure through a subsequent face-to-face situation with a stimulus person on physiological arousal levels. Approximately 1 week prior to the experimental session, participants were asked to complete a social anxiety survey. During the experimental session, skin conductance was used to measure physiological arousal levels while exposed to a person via Facebook, face-to-face, or both. Results showed that prior exposure to a Facebook stimulus led to increased physiological arousal during a face-to-face contact, especially in individuals with high social anxiety.

4. Review discussion

We contribute to research by providing an in-depth comprehension of the scope, range, and nature of the existing literature on the negative psychological and physiological effects of Facebook use. Specifically, we report evidence on how Facebook use is associated with eight identified psychological (perceived anxiety, perceived depression, perceived loneliness, perceived eating disorders, perceived self-esteem, perceived life satisfaction, perceived insomnia, and perceived stress) and three physiological (physiological stress, human brain alteration, and affective experience state) effects. Overall, the literature search process represents a systematic and methodologically rigorous process for examining the psychological and physiological effects of Facebook use.

The social network of Facebook is used for various reasons, such as communication (Aydın et al., 2013), entertainment (Ögel-Balaban and Altan, 2020), friendship (Rae and Lonborg, 2015), or social inclusion (Teppers et al., 2014). The main implication for research is that the results of this review suggest that the various psychological and physiological effects depend on the type of Facebook use. Facebook addiction, as a negative consequence of an excessive and uncontrolled Facebook use, is highly associated with the identified effects. For example, a significant positive association was found between Facebook addiction and perceived stress (Brailovskaia et al., 2019c). Negative psychological and physiological effects caused by excessive and uncontrolled Facebook use behavior may also develop over time. As evidence for this conclusion, we rely on a longitudinal study by Brailovskaia and Margraf (2017), who found a significant positive association between Facebook addiction and perceived anxiety, perceived depression, and perceived stress in a German student sample over a one-year period, although the extent of Facebook use did not change noticeably. The same study also revealed that the number of individuals with problematic Facebook use behavior can increase significantly within 1 year. However, research has also found approaches to counteract the negative effects. For example, a study by Brailovskaia et al. (2020b) found that reducing daily Facebook use even over a 14-day period can significantly reduce depressive symptoms while significantly increasing life satisfaction. This finding is supported by other studies that showed that a temporary absence from Facebook can significantly increase life satisfaction (Tromholt, 2016) and also reduce the cortisol level as indicator of physiological stress (Vanman et al., 2018). Given the potential risks of excessive and uncontrolled Facebook use, this review therefore provides a fundamental understanding of the psychological (see Table 2) and physiological (see Table 3) effects of Facebook use based on empirical research.

From a practical perspective, our paper highlights the importance of the knowledge on the negative psychological and physiological effects of Facebook use. We note, though, that the results are also temporary in nature, as research in this area will also face new challenges. One of these challenges, which has been increasingly observed in scientific research and practice in recent years, is the individual habit of constantly checking IT devices for new information to stay always up-to-date (Stangl and Riedl, 2023c). In this regard, mobile technologies (e.g., smartphone) are particularly problematic, as auditory and/or visual notifications (Tams et al., 2020) have the potential to contribute to the development of addictive behavioral tendencies (e.g., looking at the smartphone every few minutes for a new SNS notification; Sha et al., 2019). Here, insights into the appearance of different modalities of Facebook-induced notifications would also be valuable for interruption science, an interdisciplinary research field that systematically investigates the prevalent phenomenon of interruptions (Stangl and Riedl, 2023b, 2023e). However, research has shown that users turn on their smartphone screens 88 times a day, with SNSs accounting for the majority of the average 2.5 h of mobile phone usage (Markowetz, 2015). Such behavior may be considered as an additional excessive and uncontrolled Facebook use behavior, which Keller et al. (2021) characteristically refers to as “lack of control about one’s smartphone use” (p. 2). As an implication for practice, further research activities and findings on the negative psychological and physiological effects of Facebook use, including a focus on mobile technologies, are therefore particularly valuable, which in turn will lead to the discovery of additional SNS-relevant constructs.

4.1. Potentials for future research activities

Building on the research results of our scoping review, we derived five major potentials for future research activities.

Potential 1: Additional Neuroscientific and Neurophysiological Studies – As first potential for future research activities, we highlight the value of neuroscientific and neurophysiological studies to further investigate Facebook use behavior and the identified psychological and physiological effects of Facebook use. Indeed, to determine how and why certain psychological or physiological effects occur during Facebook use, neuroscience and neurophysiological tools and methods used in the interdisciplinary scientific field of NeuroIS can contribute to enhancing our understanding of human cognition, emotion, and behavior (Riedl et al., 2010, 2014, 2017; Dimoka et al., 2012; Riedl and Léger, 2016). For example, Triệu et al. (2021) used eye-tracking data and found that individuals with more social content on their Facebook newsfeed who spent a longer time viewing other Facebook postings and clicking more on other Facebook postings reported lower self-esteem than individuals who used Facebook less intensively. From a methodological perspective, however, NeuroIS studies usually combine data from neurophysiological measurements with self-report data to investigate underlying effects and users’ cognitive and affective processes in human-computer interaction in more detail (Loos et al., 2010; Riedl et al., 2010, 2014, 2017; Dimoka et al., 2012; Riedl and Léger, 2016). As an example, Morin-Major et al. (2016) examined Facebook use behavior by combining salivary cortisol samples as a physiological measure and self-reported data collected with validated questionnaires measuring psychological measures. Therefore, to better understand Facebook use and its underlying behavior, future research activities using neuroscientific and neurophysiological knowledge and tools seems promising to expand and systematically examine in more detail our understanding of the psychological and physiological effects of Facebook use and its consequences.

Potential 2: Insights through Digital Phenotyping and Mobile Sensing Principles – Digital phenotyping and mobile sensing refer to studying a person’s digital footprints as an extended phenotype of a person (Jain et al., 2015) providing insights into diverse psychological characteristics (Baumeister and Montag, 2023). In particular, people’s digital footprints on Facebook, which are produced in the course of creating and maintaining personal profiles, can provide revealing information about many psychologically relevant characteristics such as personality (Marengo and Montag, 2020), perhaps even into human neurobiology (Montag et al., 2021b) and further our understanding of molecular processes in the human brain (Montag and Quintana, 2023), with the latter giving way to digital biomarkers. While the term “digital biomarker” is currently poorly defined in the literature (Montag et al., 2021a), digital biomarkers have the potential to provide direct insights into underlying human neurobiology (Montag et al., 2021b), which is relevant given the increasing importance of the consumer-centric perspective in digital health (Agarwal et al., 2020). For example, it has been shown that Facebook language data can be used to predict and diagnose early stage of depression (Eichstaedt et al., 2018), a condition being critically linked to diverse brain processes (Fries et al., 2023). From a NeuroIS perspective, however, neurophysiological data, such as heart rate and heart rate variability as physiological indicators measuring autonomic nervous system activity, can additionally contribute to a deeper understanding for various measurement purposes, such as perceived anxiety or perceived stress (Stangl and Riedl, 2022b). Here, measures related to the brain and human body in general could also gain relevance in future empirical research on digital detoxing (Stangl and Riedl, 2023d), which is a strategy to counteract the negative effects of digital technology use; this topic has received significant attention in both scientific research and practice in the recent past (Mirbabaie et al., 2022). Digital detoxing involves temporary or complete disengagement from digital technologies (e.g., temporary abstinence from Facebook), along with strategies to reduce exposure to them (e.g., reduction in time spent on Facebook) (Hager et al., 2023; Stangl and Riedl, 2023a,d).Importantly, ongoing technological progress has also opened up many possibilities of mobile measurements for biomarker detection and monitoring (Baumeister and Montag, 2023), such as novel methods (e.g., smart clothing) for data collection of physiological indicators (Stangl and Riedl, 2022a). However, general quality criteria for measurement methods in psychometrics and psychophysiology (Riedl et al., 2014), such as reliability and validity of wearable devices (Stangl and Riedl, 2022c), along with ethical, legal, and societal implications (Dagum and Montag, 2019; Montag et al., 2020a) need to be carefully considered and assessed beforehand. Future research activities using digital biomarkers as part of a neuroscientific study design to establish associations between human neurobiology and the digital footprints generated by users’ interactions to explore negative psychological and physiological effects of Facebook use behavior, though, appear promising for advancing research in this area.

Potential 3: Insights through Multimethod Research – As a third potential for future research, we emphasize the possibilities of multimethod research. In fact, the results of our review show that most studies on Facebook use behavior are cross-sectional survey studies (80%), while only a small proportion of all studies are longitudinal (13%), experimental (5%), or studies with a multimethod research design (2%). An example of multimethod research is the study by Ozimek and Bierhoff (2020), who used an experimental study with an RCT design and two survey studies to investigate short-term and long-term effects of using Facebook for comparative social comparison on self-esteem and depressive tendencies. This research approach showed both correlational and experimental evidence of a mediating association between Facebook use and depressive tendencies via ability-related comparisons and lower self-esteem. Another conceivable approach is the use of neurophysiological measures, which can play an important role in research designs as complementary and supplementary measures to gain a deeper understanding of the cognitive and affective processes that occur when individuals interact with Facebook. This perspective is also supported by seminal contributions to the NeuroIS research agenda (e.g., Dimoka et al., 2012). Drawing upon the neuroscience and neurophysiological tools and methods used in NeuroIS, researchers have a variety of measurement approaches at their disposal to study human neurophysiology in the context of Facebook use behavior. The instruments and methods that are applicable in such a research context can be broadly divided into measurement of the central nervous system, measurement of the peripheral nervous system, and measurement of the hormone system (for an overview of neurophysiological tools with a discussion of the strengths and weaknesses of each measurement method per research setting, please see Riedl & Léger (2016, pp. 47-72); for a more detailed discussion of methods used in cognitive neuroscience, please see Senior et al. (2009). However, consistent with the finding of another recent descriptive literature review of neuroscience research on human-smartphone interactions and the digital footprints users leave in their interactions with SNSs (Montag et al., 2021b), neuroscience research tends to be a laggard as a research approach for examining Facebook use behavior. In fact, our review found only 14 studies (i.e., Mauri et al., 2011; Moreno et al., 2014; Rauch et al., 2014; Cipresso et al., 2015, 2019; Morin-Major et al., 2016; He et al., 2017, 2018; Montag et al., 2017; Rus and Tiemensma, 2017, 2018; Afifi et al., 2018; Vanman et al., 2018; Triệu et al., 2021) that applied neurophysiological measurements in their study. Therefore, research that considers neurophysiological measures as an adjunct in the context of multimethod research offers a promising future research activity to examine Facebook use behavior in a more detailed and systematic manner.

Potential 4: Extension of Review Results – The fourth potential for future research activities relates to the extension of our review results. In this review, we considered the empirical literature on the negative psychological and physiological effects of Facebook use published before and in April 2022. An extended analysis of empirical studies on other SNSs such as Instagram or Twitter, though, may lead to further insights into the negative psychological and physiological effects of SNSs. This is of particular relevance, because social media platforms differ in their designs/addictive potential and might attract also different user groups (Marengo et al., 2020; Rozgonjuk et al., 2021b): Statistics show that global audiences of SNSs differ by age and gender. For example, 9.3 percent of the Facebook audience was women aged 18 to 24 (Statista, 2022b), with the Instagram audience in that demographic accounting for 13.4% (Statista, 2022c). Extending our review methodology with a focus on other SNSs may reveal additional negative SNS-related constructs, providing a bird’s eye view of negative psychological and physiological effects of SNSs. Another conceivable approach is to replicate our review methodology in the future. As research on Facebook use behavior continues to encounter new aspects over time, even the negative psychological and physiological constructs we identified are to some extent transitory. However, future desktop research that either extends our research findings to other SNSs using our research methodology or replicates our original review methodology may uncover additional SNS-relevant constructs to the negative psychological and physiological effects we identified. Overall, the opportunities highlighted to extend our review findings are another promising activity for future research.

Potential 5: Considering the Data Business Model – Much research in the past has not focused on the actual culprit impacting in negative ways upon human behavior and society including development of addictive behaviors when interacting with social media platforms such as Facebook (Montag and Hegelich, 2020): The current prevailing model to pay for use allowance of a social media service foresees that users pay with their data, which in turn is used for microtargeting. This data business model, also named surveillance capitalism (Zuboff, 2015), led to the creation of highly immersive platforms which have been designed over many years via AB-testing (Montag et al., 2019). Understanding why humans act as they do on the social media platforms needs to take into account the design elements in-built on these platforms (Sindermann et al., 2022). This is often very difficult at the moment, as APIs are often closed and so social media remains a black box (Montag et al., 2021a). Studying digital footprints of online users (see also Potential 2) when they are interacting with the platform by also using ecological momentary assessment reports will be of tremendous importance to understand the effects of social media use on well-being and other psychological variables. A meta-analysis showed that assessment of technology use via self-report and objective recordings can differ (Parry et al., 2021). For further complexities in this research area see also the work by Kross et al. (2021) and Montag et al. (2021d). Finally, we mention that Potential 5 - as outlined in this section - will be also of high relevance to understand what healthier social media environments might look like (Dhawan et al., 2022).

4.2. Mitigation of validity concerns of research results

The evaluation of the planning process is an essential step in assessing the validity of a research result (Henderson and Sifonis, 1988; Straub, 1989). To validate our scoping review methodology as a data collection method to identify the negative psychological and physiological effects of Facebook use based on the current state of scientific research, we slightly modified the instrumental validity types of Becker et al. (2013) to evaluate potential validity threats of our literature search process. This allowed us to identify four major validity concerns, which we were, however, able to mitigate accordingly in relation to our review and its methodology.

1. Descriptive Validity: This validity type indicates the extent to which observations accurately reflect the phenomenon of interest. To mitigate this threat, we consider our applied literature search process to data collection to be as comprehensive as possible. It also enables us to continuously renew data collection. The literature base identified in this way is listed in the Supplementary material to objectify the process of data collection.

2. Theoretical Validity: This validity type indicates the extent to which the true scope of a phenomenon of interest has been captured. To mitigate this threat, we carefully designed the search string by systematically combining Facebook with general psychological and physiological as well as field-specific search terms to find empirical studies that addressed the negative effects of Facebook use on a psychological and physiological level, thereby capturing the topic of this paper in its entirety. Also, the identified papers were then analyzed collaboratively by the author team to avoid bias in data extraction and classification.

3. Interpretive Validity: This validity type indicates the extent to which the conclusions relate precisely to a phenomenon of interest. To mitigate this threat, we relied on and drew conclusions from data obtained from our literature search. The data obtained in this way is listed in the Supplementary material to objectify the process of data analysis.

4. Repeatability: This validity type indicates the extent to which the data of the research process are accurate and consistent when performed repeatedly. To mitigate this threat, we described the research process in detail. We have also transparently presented all the data we received during the literature search process, such as an overview of the identified studies by construct (i.e., identified psychological and physiological effects), including time scale with research design, participants with country, sample size with female share, age, Facebook use measure(s), and strength of associations between Facebook use and its effects.

5. Concluding statement

The goal of this scoping review was to examine the scope, range, and nature of prior research on the negative psychological and physiological effects of Facebook use. Our systematic and methodologically rigorous literature search process allowed us to identify eight psychological effects (perceived anxiety, perceived depression, perceived loneliness, perceived eating disorders, perceived self-esteem, perceived life satisfaction, perceived insomnia, and perceived stress) and three physiological effects (physiological stress, human brain alteration, and affective experience state) of Facebook use. Overall, this review lays a valuable foundation for future research activities, as it also captures characteristics of prior empirical research by construct, including research design, sample, age, measures, and strength of associations between Facebook use and its effects for better understanding Facebook use from psychological and physiological perspectives.

Consistent with the findings of a recent article on the influence of SNS use on well-being (Verduyn et al., 2022), our review revealed that Facebook use may be beneficial to some extent on a psychological or physiological level. However, the (over-)use of Facebook also poses a myriad of detrimental and significant risks, both psychologically (see Table 2) and physiologically (see Table 3). It is therefore crucial to study Facebook use behavior in a more detailed and systematic manner, as prior empirical studies have shown that excessive and uncontrolled use behavior can lead to the development of problematic Facebook use with various negative psychological and physiological effects. To this end, we have described potential avenues for future research. Importantly, we anticipate that future research may also identify additional SNS-related constructs and user characteristics (e.g., personality) that moderate these effects. Future research should also consider experimental designs with neurophysiological measurements as complements to self-report and behavioral measures to draw more definitive conclusions about the effects (see Potential 1 and Potential 3). Moreover, future studies must not ignore potential changes in Facebook’s business model, because such changes may have significant effects on addictive behaviors that result from interaction with the specific features of the Facebook app (see Potential 5). Also, technological progress may increasingly allow longitudinal studies to discover and establish associations between human neurobiology and digital footprints generated by user interactions to examine and even detect early negative psychological and physiological effects of Facebook use behavior in a consumer-centric perspective of digital health (see Potential 2). Another promising activity for future research is to extend our findings to other SNSs (e.g., Instagram, Snapchat, or Twitter), which would provide a bird’s eye view of negative psychological and physiological effects that could also lead to the discovery of additional SNS-related constructs (see Potential 4). Thus, it will be interesting to see how scientific research on the psychological and physiological effects of Facebook use will continue to develop.

Author contributions

RR was responsible for funding acquisition and conceptualized the study. FS and RK reviewed the literature under supervision of RR and CM. All authors wrote the manuscript together, and thus contributed to the manuscript. All authors contributed to the article and approved the submitted version.

Funding

RR’s research is funded by the Austrian Science Fund (FWF) as part of the project “Technostress in Organizations” (project number: P 30865) and by the Austrian Research Promotion Agency (FFG) as part of the project “Interruption” at the University of Applied Sciences Upper Austria.

Acknowledgments

We would like to thank the Associate Editor and the two reviewers for their excellent work in providing guidance on ways to improve the paper. Also, we would like to thank Sarah Ann Grafinger for proofreading.

Conflict of interest

The authors declare that the research was conducted in the absence of any commercial or financial relationships that could be construed as a potential conflict of interest.

Publisher’s note

All claims expressed in this article are solely those of the authors and do not necessarily represent those of their affiliated organizations, or those of the publisher, the editors and the reviewers. Any product that may be evaluated in this article, or claim that may be made by its manufacturer, is not guaranteed or endorsed by the publisher.

Supplementary material

The Supplementary material for this article can be found online at: https://www.frontiersin.org/articles/10.3389/fpsyg.2023.1141663/full#supplementary-material

References

Abend, R., Dan, O., Maoz, K., Raz, S., and Bar-Haim, Y. (2014). Reliability, validity and sensitivity of a computerized visual analog scale measuring state anxiety. J. Behav. Ther. Exp. Psychiatry 45, 447–453. doi: 10.1016/j.jbtep.2014.06.004

CrossRef Full Text | Google Scholar

Adnan, H. M., and Mavi, S. R. (2015). Facebook satisfaction, life satisfaction: Malaysian undergraduate experience. Malays. J. Commun. 31, 649–671.

Google Scholar

Afifi, T. D., Zamanzadeh, N., Harrison, K., and Acevedo Callejas, M. L. (2018). WIRED: the impact of media and technology use on stress (cortisol) and inflammation (interleukin IL-6) in fast paced families. Comput. Hum. Behav. 81, 265–273. doi: 10.1016/j.chb.2017.12.010

CrossRef Full Text | Google Scholar

Agarwal, R., Dugas, M., Gao, G., and Kannan, P. K. (2020). Emerging technologies and analytics for a new era of value-centered marketing in healthcare. J. Acad. Mark. Sci. 48, 9–23. doi: 10.1007/s11747-019-00692-4

CrossRef Full Text | Google Scholar

Ahamed, A. F. M. J., Limbu, Y. B., and Mamun, M. A. (2021). Facebook usage intensity and compulsive buying tendency: the mediating role of envy, self-esteem, and self-promotion and the moderating role of depression. Int. J. Elect. Market. Retailing 12, 69–88. doi: 10.1504/IJEMR.2021.112255

CrossRef Full Text | Google Scholar

Ahmed, O. (2018). Relationship between loneliness and mental health among first-year undergraduate students: mediating role of timeline browsing and chatting on Facebook. Int. J. Contemp. Educ. 1, 86–94. doi: 10.11114/ijce.v1i2.3625

CrossRef Full Text | Google Scholar

Ahmed, O., and Hossain, M. A. (2018). The Bangla UCLA Loneliness Scale (Version 3). Unpublished Manuscript.

Google Scholar

Akın, A., and Akın, U. (2015). The mediating role of social safeness on the relationship between Facebook® use and life satisfaction. Psychol. Rep. 117, 341–353. doi: 10.2466/18.07.PR0.117c20z9

CrossRef Full Text | Google Scholar

Akın, A., and Çetin, B. (2007). The Depression Anxiety and Stress Scale (DASS): the study of validity and reliability. Educ. Sci.Theory Pract. 7, 260–268.

Google Scholar

Akın, A., Demirci, İ., Akın, U., Ocakci, H., Akdeniz, C., and Akbas, Z. S. (2013). “Turkish version of the Facebook Addiction Scale.” in Proceedings of the 13th European Congress of Psychology.

Google Scholar

Akın, A., Demirci, İ., and Kara, S. (2017). Facebook bağimliliği ölçeği nin türkçe formunun geçerliği ve güvenirliği. Akademik Bakış Uluslararası Hakemli Sosyal Bilimler Dergisi 59, 65–72.

Google Scholar

Alfasi, Y. (2019). The grass is always greener on my Friends’ profiles: the effect of Facebook social comparison on state self-esteem and depression. Personal. Individ. Differ. 147, 111–117. doi: 10.1016/j.paid.2019.04.032

CrossRef Full Text | Google Scholar

Ali-Hassan, H., Nevo, D., and Wade, M. (2015). Linking dimensions of social media use to job performance: the role of social capital. J. Strateg. Inf. Syst. 24, 65–89. doi: 10.1016/j.jsis.2015.03.001

CrossRef Full Text | Google Scholar

American Psychiatric Association (2013). Severity measure for Generalized Anxiety Disorder—Adult. Available at: https://www.psychiatry.org/FileLibrary/Psychiatrists/Practice/DSM/APA_DSM5_Severity-Measure-For-Generalized-Anxiety-Disorder-Adult.pdf [Acessed November 12, 2022].

Google Scholar

American Psychiatric Association (2018). Diagnostic and statistical manual of mental disorders (DSM-5 update) (5th Ed). Washington: American Psychiatric Association.

Google Scholar

Andone, I., Błaszkiewicz, K., Eibes, M., Trendafilov, B., Montag, C., and Markowetz, A. (2016a). “Menthal: a framework for mobile data collection and analysis.” in Proceedings of the International Joint Conference on Pervasive and Ubiquitous Computing. pp. 624–629.

Google Scholar

Andone, I., Błaszkiewicz, K., Trendafilov, B., Eibe, M., Montag, C., and Markowetz, A. (2016b). “Menthal - running a science project as a start-up.” in Proceedings of the Computing in Mental Health, Workshop at CHI.

Google Scholar

Andreassen, C. S., Torsheim, T., Brunborg, G. S., and Pallesen, S. (2012). Development of a Facebook Addiction Scale. Psychol. Rep. 110, 501–517. doi: 10.2466/02.09.18.PR0.110.2.501-517

CrossRef Full Text | Google Scholar

Andresen, E. M., Malmgren, J. A., Carter, W. B., and Patrick, D. L. (1994). Screening for depression in well older adults: evaluation of a short form of the CES-D. Am. J. Prev. Med. 10, 77–84. doi: 10.1016/S0749-3797(18)30622-6

CrossRef Full Text | Google Scholar

Atroszko, P. A. (2015). The structure of study addiction: selected risk factors and the relationship with stress, stress coping and psychosocial functioning. Unpublished Doctoral Dissertation. University of Gdansk.

Google Scholar

Atroszko, P. A., Andreassen, C. S., Griffiths, M. D., and Pallesen, S. (2015). Study addiction — a new area of psychological study: conceptualization, assessment, and preliminary empirical findings. J. Behav. Addict. 4, 75–84. doi: 10.1556/2006.4.2015.007

CrossRef Full Text | Google Scholar

Atroszko, P. A., Balcerowska, J. M., Bereznowski, P., Biernatowska, A., Pallesen, S., and Schou Andreassen, C. (2018). Facebook addiction among Polish undergraduate students: validity of measurement and relationship with personality and well-being. Comput. Hum. Behav. 85, 329–338. doi: 10.1016/j.chb.2018.04.001

CrossRef Full Text | Google Scholar

Atroszko, P. A., El Abiddine, F. Z., Malik, S., Mamun, M. A., Vally, Z., and Czerwiński, S. K. (2022). Lack of measurement invariance in a widely used Facebook addiction scale may thwart progress in research on social-network-use disorder: a cross-cultural study. Comput. Hum. Behav. 128:107132. doi: 10.1016/j.chb.2021.107132

CrossRef Full Text | Google Scholar

Atroszko, P. A., Sawicki, A., Sendal, L., and Atroszko, B. (2017). “Further validation of single-item self-report measure of satisfaction with life.” in Proceedings of the 7th Comparative European Research Conference. pp. 107–110.

Google Scholar

Aung, E. E. S., and Tin, O. (2020). Facebook addiction and loneliness of university students from Sagaing District. J. Myanmar Acad. Arts Sci. 18, 353–367.

Google Scholar

Awobamise, A., Jarrar, Y., and Nweke, G. E. (2022). Social communication apprehension, self-esteem and Facebook addiction among university students in Uganda. Contemp. Educ. Technol. 14:ep354. doi: 10.30935/cedtech/11542

CrossRef Full Text | Google Scholar

Aydın, G. S., Muyan, M., and Demir, A. (2013). The investigation of Facebook usage purposes and shyness, loneliness. Procedia Soc. Behav. Sci. 93, 737–741. doi: 10.1016/j.sbspro.2013.09.272

CrossRef Full Text | Google Scholar

Ayyagari, R., Grover, V., and Purvis, R. (2011). Technostress: technological antecedents and implications. MIS Q. 35, 831–858. doi: 10.2307/41409963

CrossRef Full Text | Google Scholar

Azevedo, Â. S., and Faria, L. (2004). “A auto-estima no ensino secundário: validação da Rosenberg Self-Esteem Scale.” in Proceedings of the 10th Conferência Internacional Avaliação Psicológica: Formas e Contextos. pp. 415–421.

Google Scholar

Baek, Y. M., Bae, Y., and Jang, H. (2013). Social and parasocial relationships on social network sites and their differential relationships with users’ psychological well-being. Cyberpsychol. Behav. Soc. Netw. 16, 512–517. doi: 10.1089/cyber.2012.0510

CrossRef Full Text | Google Scholar

Bais, D. M., and Reyes, M. E. S. (2020). Psychological predictors of Facebook addiction tendencies among Filipino millennials in Metro Manila. IAFOR J. Psychol. Behav. Sci. 5, 37–56. doi: 10.22492/ijpbs.5.2.03

CrossRef Full Text | Google Scholar

Baker, L. R., and Oswald, D. L. (2010). Shyness and online social networking services. J. Soc. Pers. Relat. 27, 873–889. doi: 10.1177/0265407510375261

CrossRef Full Text | Google Scholar

Balcerowska, J. M., Bereznowski, P., Biernatowska, A., Atroszko, P. A., Pallesen, S., and Andreassen, C. S. (2022). Is it meaningful to distinguish between Facebook addiction and social networking sites addiction? Psychometric analysis of Facebook addiction and social networking sites addiction scales. Curr. Psychol. 41, 949–962. doi: 10.1007/s12144-020-00625-3

CrossRef Full Text | Google Scholar

Balcı, Ş., and Gölcü, A. (2013). Facebook addiction among university students in Turkey: Selcuk university example. Selçuk Üniversitesi Türkiyat Araştırmaları Dergisi 1, 255–278.

Google Scholar

Bardi, C. A., and Brady, M. F. (2010). Why shy people use instant messaging: loneliness and other motives. Comput. Hum. Behav. 26, 1722–1726. doi: 10.1016/j.chb.2010.06.021

CrossRef Full Text | Google Scholar

Barrera, M.Jr., Sandier, I. N., and Ramsay, T. B. (1981). Preliminary development of a scale of social support: studies on college students. Am. J. Community Psychol. 9, 435–447.

Google Scholar

Basilisco, R., and Cha, K. J. (2015). Uses and gratification motivation for using Facebook and the impact of Facebook usage on social capital and life satisfaction among Filipino users. Int. J. Software Eng. Applic. 9, 181–194.

Google Scholar

Başoglu, M., Şalcıoglu, E., Livanou, M., Özeren, M., Aker, T., Kılıç, C., et al. (2001). A study of the validity of a screening instrument for traumatic stress in earthquake survivors in Turkey. J. Trauma. Stress. 14, 491–509. doi: 10.1023/A:1011156505957

CrossRef Full Text | Google Scholar

Bastien, C. H., Vallières, A., and Morin, C. M. (2001). Validation of the Insomnia Severity Index as an outcome measure for insomnia research. Sleep Med. 2, 297–307. doi: 10.1016/S1389-9457(00)00065-4

CrossRef Full Text | Google Scholar

Baturay, M. H., and Toker, S. (2017). Self-esteem shapes the impact of GPA and general health on Facebook addiction: a mediation analysis. Soc. Sci. Comput. Rev. 35, 555–575. doi: 10.1177/0894439316656606

CrossRef Full Text | Google Scholar

Baumeister, H., and Montag, C. (2023). “Digital phenotyping and mobile sensing in psychoinformatics—a rapidly evolving interdisciplinary research endeavor” in Digital Phenotyping and Mobile Sensing: New Developments in Psychoinformatics (SNPBE, 2nd Ed). eds. C. Montag and H. Baumeister (Cham: Springer), 1–9.

Google Scholar

Beck, A. T., Rial, W. Y., and Rickels, K. (1974). Short form of depression inventory: cross-validation. Psychol. Rep. 34, 1184–1186. doi: 10.1177/003329417403403s01

CrossRef Full Text | Google Scholar

Beck, A. T., Steer, R. A., and Brown, G. (1996). Manual for the Beck Depression Inventory-II (BDI-II). San Antonio: Psychological Corporation.

Google Scholar

Beck, A. T., Ward, C. H., Mendelson, M., Mock, J., and Erbaugh, J. (1961). An inventory for measuring depression. Arch. Gen. Psychiatry 4, 561–571. doi: 10.1001/archpsyc.1961.01710120031004

CrossRef Full Text | Google Scholar

Becker, J.-M., Rai, A., Ringle, C. M., and Völckner, F. (2013). Discovering unobserved heterogeneity in structural equation models to avert validity threats. MIS Q. 37, 665–694. doi: 10.25300/MISQ/2013/37.3.01

CrossRef Full Text | Google Scholar

Bendayan, R., and Blanca Mena, M. J. (2019). Spanish version of the Facebook Intrusion Questionnaire. Psicothema 31, 204–209. doi: 10.7334/psicothema2018.301

CrossRef Full Text | Google Scholar

Bergagna, E., and Tartaglia, S. (2018). Self-esteem, social comparison, and Facebook use. Eur. J. Psychol. 14, 831–845. doi: 10.5964/ejop.v14i4.1592

CrossRef Full Text | Google Scholar

Bevan, J. L., Gomez, R., and Sparks, L. (2014). Disclosures about important life events on Facebook: relationships with stress and quality of life. Comput. Hum. Behav. 39, 246–253. doi: 10.1016/j.chb.2014.07.021

CrossRef Full Text | Google Scholar

Bezinović, P. (1988). Prikaz skala za merenje nekih aspekata samopoimanja: praktikum iz kognitivne i bihejvioralne terapije. Unpublished Manuscript.

Google Scholar

Billieux, J., Schimmenti, A., Khazaal, Y., Maurage, P., and Heeren, A. (2015). Are we overpathologizing everyday life? A tenable blueprint for behavioral addiction research. J. Behav. Addict. 4, 119–123. doi: 10.1556/2006.4.2015.009

CrossRef Full Text | Google Scholar

Biolcati, R., Mancini, G., Pupi, V., and Mugheddu, V. (2018). Facebook addiction: onset predictors. J. Clin. Med. 7:118. doi: 10.3390/jcm7060118

CrossRef Full Text | Google Scholar

Błachnio, A., and Przepiórka, A. (2018). Facebook intrusion, fear of missing out, narcissism, and life satisfaction: a cross-sectional study. Psychiatry Res. 259, 514–519. doi: 10.1016/j.psychres.2017.11.012

CrossRef Full Text | Google Scholar

Błachnio, A., and Przepiórka, A. (2019). Be aware! If you start using Facebook problematically you will feel lonely: phubbing, loneliness, self-esteem, and Facebook intrusion. A cross-sectional study. Soc. Sci. Comput. Rev. 37, 270–278. doi: 10.1177/0894439318754490

CrossRef Full Text | Google Scholar

Błachnio, A., Przepiórka, A., Benvenuti, M., Cannata, D., Ciobanu, A. M., Senol-Durak, E., et al. (2016a). An international perspective on Facebook intrusion. Psychiatry Res. 242, 385–387. doi: 10.1016/j.psychres.2016.06.015

CrossRef Full Text | Google Scholar

Błachnio, A., Przepiórka, A., Benvenuti, M., Mazzoni, E., and Seidman, G. (2019). Relations between Facebook intrusion, Internet addiction, life satisfaction, and self-esteem: a study in Italy and the USA. Int. J. Ment. Heal. Addict. 17, 793–805. doi: 10.1007/s11469-018-0038-y

CrossRef Full Text | Google Scholar

Błachnio, A., Przepiórka, A., Boruch, W., and Bałakier, E. (2016b). Self-presentation styles, privacy, and loneliness as predictors of Facebook use in young people. Personal. Individ. Differ. 94, 26–31. doi: 10.1016/j.paid.2015.12.051

CrossRef Full Text | Google Scholar

Błachnio, A., Przepiórka, A., and Cudo, A. (2021). The relations between Facebook intrusion, emotional functioning, and health problems. Curr. Psychol. doi: 10.1007/s12144-021-01374-7

CrossRef Full Text | Google Scholar

Błachnio, A., Przepiórka, A., and Pantic, I. (2015). Internet use, Facebook intrusion, and depression: results of a cross-sectional study. Eur. Psychiatry 30, 681–684. doi: 10.1016/j.eurpsy.2015.04.002

CrossRef Full Text | Google Scholar

Błachnio, A., Przepiórka, A., and Pantic, I. (2016c). Association between Facebook addiction, self-esteem and life satisfaction: a cross-sectional study. Comput. Hum. Behav. 55, 701–705. doi: 10.1016/j.chb.2015.10.026

CrossRef Full Text | Google Scholar

Błachnio, A., Przepiórka, A., and Rudnicka, P. (2016d). Narcissism and self-esteem as predictors of dimensions of Facebook use. Personal. Individ. Differ. 90, 296–301. doi: 10.1016/j.paid.2015.11.018

CrossRef Full Text | Google Scholar

Błachnio, A., Przepiórka, A., Wołońciej, M., Mahmoud, A. B., Holdoš, J., and Yafi, E. (2018). Loneliness, friendship, and Facebook intrusion. A study in Poland, Slovakia, Syria, Malaysia, and Ecuador. Stud. Psychol. 60, 183–194. doi: 10.21909/sp.2018.03.761

CrossRef Full Text | Google Scholar

Bodroža, B., and Jovanović, T. (2016). Validation of the new scale for measuring behaviors of Facebook users: Psycho-Social Aspects of Facebook Use (PSAFU). Comput. Hum. Behav. 54, 425–435. doi: 10.1016/j.chb.2015.07.032

CrossRef Full Text | Google Scholar

Bonds-Raacke, J., and Raacke, J. (2010). MySpace and Facebook: identifying dimensions of uses and gratifications for friend networking sites. Individ. Differ. Res. 8, 27–33.

Google Scholar

Botega, N. J., Bio, M. R., Zomignani, M. A., Garcia, C.Jr., and Pereira, W. A. B. (1995). Transtornos do humor em enfermaria de clínica médica e validação de escala de medida (HAD) de ansiedade e depressão. Rev. Saude Publica 29, 359–363. doi: 10.1590/S0034-89101995000500004

CrossRef Full Text | Google Scholar

Brailovskaia, J., and Margraf, J. (2016). Comparing Facebook users and Facebook non-users: relationship between personality traits and mental health variables – an exploratory study. PLoS One 11:e0166999. doi: 10.1371/journal.pone.0166999

CrossRef Full Text | Google Scholar

Brailovskaia, J., and Margraf, J. (2017). Facebook Addiction Disorder (FAD) among German students—a longitudinal approach. PLoS One 12:e0189719. doi: 10.1371/journal.pone.0189719

CrossRef Full Text | Google Scholar

Brailovskaia, J., and Margraf, J. (2019). I present myself and have a lot of Facebook-friends – am I a happy narcissist!? Personal. Individ. Differ. 148, 11–16. doi: 10.1016/j.paid.2019.05.022

CrossRef Full Text | Google Scholar

Brailovskaia, J., Margraf, J., Schillack, H., and Köllner, V. (2019a). Comparing mental health of Facebook users and Facebook non-users in an inpatient sample in Germany. J. Affect. Disord. 259, 376–381. doi: 10.1016/j.jad.2019.08.078

CrossRef Full Text | Google Scholar

Brailovskaia, J., Rohmann, E., Bierhoff, H.-W., and Margraf, J. (2018a). The brave blue world: Facebook flow and Facebook Addiction Disorder (FAD). PLoS One 13:e0201484. doi: 10.1371/journal.pone.0201484

CrossRef Full Text | Google Scholar

Brailovskaia, J., Rohmann, E., Bierhoff, H.-W., and Margraf, J. (2020a). The anxious addictive narcissist: the relationship between grandiose and vulnerable narcissism, anxiety symptoms and Facebook addiction. PLoS One 15:e0241632. doi: 10.1371/journal.pone.0241632

CrossRef Full Text | Google Scholar

Brailovskaia, J., Rohmann, E., Bierhoff, H.-W., Margraf, J., and Köllner, V. (2019b). Relationships between addictive Facebook use, depressiveness, insomnia, and positive mental health in an inpatient sample: a German longitudinal study. J. Behav. Addict. 8, 703–713. doi: 10.1556/2006.8.2019.63

CrossRef Full Text | Google Scholar

Brailovskaia, J., Rohmann, E., Bierhoff, H.-W., Schillack, H., and Margraf, J. (2019c). The relationship between daily stress, social support and Facebook Addiction Disorder. Psychiatry Res. 276, 167–174. doi: 10.1016/j.psychres.2019.05.014

CrossRef Full Text | Google Scholar

Brailovskaia, J., Ströse, F., Schillack, H., and Margraf, J. (2020b). Less Facebook use – more well-being and a healthier lifestyle? An experimental intervention study. Comput. Hum. Behav. 108:106332. doi: 10.1016/j.chb.2020.106332

CrossRef Full Text | Google Scholar

Brailovskaia, J., Teismann, T., and Margraf, J. (2018b). Physical activity mediates the association between daily stress and Facebook Addiction Disorder (FAD) – a longitudinal approach among German students. Comput. Hum. Behav. 86, 199–204. doi: 10.1016/j.chb.2018.04.045

CrossRef Full Text | Google Scholar

Brailovskaia, J., Velten, J., and Margraf, J. (2019d). Relationship between daily stress, depression symptoms, and Facebook addiction disorder in Germany and in the United States. Cyberpsychol. Behav. Soc. Netw. 22, 610–614. doi: 10.1089/cyber.2019.0165

CrossRef Full Text | Google Scholar

Brandtzæg, P. B., and Heim, J. (2009). “Why people use social networking sites” in Online Communities and Social Computing: Third International Conference, OCSC 2009, Held as Part of HCI International 2009, San Diego, CA, USA, July 19-24, 2009, Proceedings (LNCS, Vol. 5621). eds. A. A. Ozok and P. Zaphiris (Heidelberg: Springer), 143–152.

Google Scholar

Brown, R. M., Roberts, S. G. B., and Pollet, T. V. (2021). Loneliness is negatively related to Facebook network size, but not related to Facebook network structure. Cyberpsychology 15. doi: 10.5817/CP2021-2-6

CrossRef Full Text | Google Scholar

Brunot, S., and Juhel, J. (2012). Comparaisons sociales et temporelles, estime de soi et activité de recherche d’emploi en situation de chômage de longue durée. Ann. Psychol. 2, 197–226.

Google Scholar

Burke, M., Cheng, J., and de Gant, B. (2020). “Social comparison and Facebook: feedback, positivity, and opportunities for comparison.” in Proceedings of the CHI Conference on Human Factors in Computing Systems. pp. 1–13.

Google Scholar

Burke, M., Kraut, R., and Marlow, C. (2011). “Social capital on Facebook: differentiating uses and users.” in Proceedings of the SIGCHI Conference on Human Factors in Computing Systems. pp. 571–580.

Google Scholar

Burke, M., Marlow, C., and Lento, T. (2010). “Social network activity and social well-being.” in Proceedings of the 28th International Conference on Human Factors in Computing Systems. pp. 1909–1912.

Google Scholar

Buunk, B. P., Ybema, J. F., Gibbons, F. X., and Ipenburg, M. (2001). The affective consequences of social comparison as related to professional burnout and social comparison orientation. Eur. J. Soc. Psychol. 31, 337–351. doi: 10.1002/ejsp.41

CrossRef Full Text | Google Scholar

Buunk, B. P., Zurriaga, R., Peiro, J. M., Nauta, A., and Gosalvez, I. (2005). Social comparisons at work as related to a cooperative social climate and to individual differences in social comparison orientation. Appl. Psychol. 54, 61–80. doi: 10.1111/j.1464-0597.2005.00196.x

CrossRef Full Text | Google Scholar

Buysse, D. J., Reynolds, C. F., Monk, T. H., Berman, S. R., and Kupfer, D. J. (1989). The Pittsburgh Sleep Quality Index: a new instrument for psychiatric practice and research. Psychiatry Res. 28, 193–213. doi: 10.1016/0165-1781(89)90047-4

CrossRef Full Text | Google Scholar

Byrne, D. G., Davenport, S. C., and Mazanov, J. (2007). Profiles of adolescent stress: the development of the Adolescent Stress Questionnaire (ASQ). J. Adolesc. 30, 393–416. doi: 10.1016/j.adolescence.2006.04.004

CrossRef Full Text | Google Scholar

Çakıcı, M., Babayiğit, A., Karaaziz, M., and Cumhur, Ö. (2020). The prevalence and risk factors of Facebook addiction: does Facebook addiction is related with depression and PTSD? Anatolian J. Psychiatry 21, 245–252. doi: 10.5455/apd.2020101

CrossRef Full Text | Google Scholar

Çam, E. (2012). Öğretmen adaylarının eğitsel ve genel amaçlı Facebook kullanımları ve Facebook bağımlılıkları. Unpublished Master Thesis. Sakarya University.

Google Scholar

Campisi, J., Bynog, P., McGehee, H., Oakland, J. C., Quirk, S., Taga, C., et al. (2012). Facebook, stress, and incidence of upper respiratory infection in undergraduate college students. Cyberpsychol. Behav. Soc. Netw. 15, 675–681. doi: 10.1089/cyber.2012.0156

CrossRef Full Text | Google Scholar

Campisi, J., May, J., Burch, K., Larson, K., Doscher, J., Doherty, S., et al. (2017). Anxiety-inducing Facebook behavior is associated with higher rates of upper respiratory infection in college-aged users. Comput. Hum. Behav. 76, 211–217. doi: 10.1016/j.chb.2017.07.022

CrossRef Full Text | Google Scholar

Canavarro, M. (2007). “Inventário de Sintomas Psicopatológicos (BSI): uma revisão crítica dos estudos realizados em Portugal” in Avaliação Psicológica: Instrumentos validados para a população portuguesa (3rd Ed). eds. M. Simões, C. Machado, M. Gonçalves, and L. Almeida (Coimbra: Quarteto), 305–331.

Google Scholar

Carbonell, X., and Panova, T. (2017). A critical consideration of social networking sites’ addiction potential. Addict. Res. Theory 25, 48–57. doi: 10.1080/16066359.2016.1197915

CrossRef Full Text | Google Scholar

Carpenter, C. J. (2012). Narcissism on Facebook: self-promotional and anti-social behavior. Personal. Individ. Differ. 52, 482–486. doi: 10.1016/j.paid.2011.11.011

CrossRef Full Text | Google Scholar

Carter, J. C., Stewart, D. A., and Fairburn, C. G. (2001). Eating disorder examination questionnaire: norms for young adolescent girls. Behav. Res. Ther. 39, 625–632. doi: 10.1016/S0005-7967(00)00033-4

CrossRef Full Text | Google Scholar

Castillo de Mesa, J., Gómez-Jacinto, L., López Peláez, A., and Erro-Garcés, A. (2020). Social networking sites and youth transition: the use of Facebook and personal well-being of social work young graduates. Front. Psychol. 11:230. doi: 10.3389/fpsyg.2020.00230

CrossRef Full Text | Google Scholar

Cecen, A. R. (2008). The effects of gender and loneliness levels on ways of coping among university students. Coll. Stud. J. 42, 510–516.

Google Scholar

Chabrol, H., Laconi, S., Delfour, M., and Moreau, A. (2017). Contributions of psychopathological and interpersonal variables to problematic Facebook use in adolescents and young adults. Int. J. High Risk Behav. Addic. 6:e32773. doi: 10.5812/ijhrba.32773

CrossRef Full Text | Google Scholar

Charzyńska, E., and Góźdź, J. (2014). W sieci uzależnienia: Polska adaptacja skali uzależnienia od facebooka (the Bergen Facebook Addiction Scale) C.S. Andreassen, T. Torsheima, G.S. Brunborga i S. Pallesena. Chowanna, 1(42), 163–185.

Google Scholar

Chavez, G. B., and Chavez, F. C.Jr. (2017). Relationship between Facebook addiction and loneliness of Filipino high school students. Liceo J. Higher Educ. Res. 13, 51–60. doi: 10.7828/ljher.v13i1.1008

CrossRef Full Text | Google Scholar

Chen, Y., and Bello, R. S. (2017). Does receiving or providing social support on Facebook influence life satisfaction? Stress as mediator and self-esteem as moderator. Int. J. Commun. 11, 2926–2939.

Google Scholar

Chen, W., and Lee, K.-H. (2013). Sharing, liking, commenting, and distressed? The pathway between Facebook interaction and psychological distress. Cyberpsychol. Behav. Soc. Netw. 16, 728–734. doi: 10.1089/cyber.2012.0272

CrossRef Full Text | Google Scholar

Chen, S.-H., Weng, L.-J., Su, Y.-J., Wu, H.-M., and Yang, P.-F. (2003). Development of a Chinese Internet Addiction Scale and its psychometric study. Chin. J. Psychol. 45, 279–294.

Google Scholar

Cho, M.-H., Jun, S. H., and Choi, E.-K. (2014). Effects of self-esteem, life satisfaction and gender on the self-presentation and social interaction motivations for Facebook use. J. Korea Contents Assoc. 14, 513–528. doi: 10.5392/JKCA.2014.14.09.513

CrossRef Full Text | Google Scholar

Choi, J. (2022). Do Facebook and Instagram differ in their influence on life satisfaction? A study of college men and women in South Korea. Cyberpsychology 16. doi: 10.5817/CP2022-1-2

CrossRef Full Text | Google Scholar

Chou, H.-T. G., and Edge, N. (2012). “They Are Happier and Having Better Lives than I Am”: the impact of using Facebook on perceptions of others’ lives. Cyberpsychol. Behav. Soc. Netw. 15, 117–121. doi: 10.1089/cyber.2011.0324

CrossRef Full Text | Google Scholar

Chow, T. S., and Wan, H. Y. (2017). Is there any ‘Facebook Depression’? Exploring the moderating roles of neuroticism, Facebook social comparison and envy. Personal. Individ. Differ. 119, 277–282. doi: 10.1016/j.paid.2017.07.032

CrossRef Full Text | Google Scholar

Chuang, Y.-W. (2020). Promoting consumer engagement in online communities through virtual experience and social identity. Sustainability 12:855. doi: 10.3390/su12030855

CrossRef Full Text | Google Scholar

Chương, L. T., Minh, Đ. Đ., and Thảo, M. P. (2020). Độ tin cậy và tính giá trị của thang điểm đánh giá tình trạng nghiện Facebook của Đại học BERGEN phiên bản tiếng Việt (VIET-BFAS). Tạp Chí Y Học Thành Phố Hồ Chí Minh 1, 138–144.

Google Scholar

Cingel, D. P., and Olsen, M. K. (2018). Getting over the hump: examining curvilinear relationships between adolescent self-esteem and Facebook use. J. Broadcast. Electron. Media 62, 215–231. doi: 10.1080/08838151.2018.1451860

CrossRef Full Text | Google Scholar

Cipresso, P., Mauri, M., Semonella, M., Tuena, C., Balgera, A., Villamira, M., et al. (2019). Looking at one’s self through Facebook increases mental stress: a computational psychometric analysis by using eye-tracking and psychophysiology. Cyberpsychol. Behav. Soc. Netw. 22, 307–314. doi: 10.1089/cyber.2018.0602

CrossRef Full Text | Google Scholar

Cipresso, P., Serino, S., Gaggioli, A., Albani, G., Mauro, A., and Riva, G. (2015). Psychometric modeling of the pervasive use of Facebook through psychophysiological measures: stress or optimal experience? Comput. Hum. Behav. 49, 576–587. doi: 10.1016/j.chb.2015.03.068

CrossRef Full Text | Google Scholar

Clayton, R. B., Osborne, R. E., Miller, B. K., and Oberle, C. D. (2013). Loneliness, anxiousness, and substance use as predictors of Facebook use. Comput. Hum. Behav. 29, 687–693. doi: 10.1016/j.chb.2012.12.002

CrossRef Full Text | Google Scholar

Cohen, M. X., Axmacher, N., Lenartz, D., Elger, C. E., Sturm, V., and Schlaepfer, T. E. (2009). Neuroelectric signatures of reward learning and decision-making in the human nucleus accumbens. Neuropsychopharmacology 34, 1649–1658. doi: 10.1038/npp.2008.222

CrossRef Full Text | Google Scholar

Cohen, S., Kamarck, T., and Mermelstein, R. (1983). A global measure of perceived stress. J. Health Soc. Behav. 24, 385–396. doi: 10.2307/2136404

CrossRef Full Text | Google Scholar

Collani, G., and Herzberg, P. Y. (2003). Eine revidierte Fassung der deutschsprachigen Skala zum Selbstwetgefühl von Rosenberg. Zeitschrift Für Differentielle Und Diagnostische Psychologie 24, 3–7. doi: 10.1024/0170-1789.24.1.3

CrossRef Full Text | Google Scholar

Conrad, B. (n.d.). Facebook Addiction Test. Available at: http://www.techaddiction.ca/facebook-addiction-test-symptoms.html [Accesed November 11, 2022]

Google Scholar

Costa, P. T., and McCrae, R. R. (2008). “The Revised NEO Personality Inventory (NEO-PI-R)” in The SAGE Handbook of Personality Theory and Assessment: Personality Measurement and Testing (Vol. 2). eds. G. J. Boyle, G. Matthews, and D. H. Saklofske (London: SAGE Publications Ltd.), 179–198.

Google Scholar

Costello, C. G., and Comrey, A. L. (1967). Scales for measuring depression and anxiety. J. Psychol. 66, 303–313. doi: 10.1080/00223980.1967.10544910

CrossRef Full Text | Google Scholar

Cramer, E. M., Song, H., and Drent, A. M. (2016). Social comparison on Facebook: motivation, affective consequences, self-esteem, and Facebook fatigue. Comput. Hum. Behav. 64, 739–746. doi: 10.1016/j.chb.2016.07.049

CrossRef Full Text | Google Scholar

Cudo, A., Kopiś, N., Francuz, P., Błachnio, A., Przepiórka, A., and Torój, M. (2019). The impact of Facebook use and Facebook intrusion on cognitive control: effect in proactive and reactive control. Adv. Cogn. Psychol. 15, 63–74. doi: 10.5709/acp-0257-6

CrossRef Full Text | Google Scholar

Cudo, A., Szewczyk, M., Błachnio, A., Przepiórka, A., and Jarząbek-Cudo, A. (2020a). The role of depression and self-esteem in Facebook intrusion and gaming disorder among young adult gamers. Psychiatry Q. 91, 65–76. doi: 10.1007/s11126-019-09685-6

CrossRef Full Text | Google Scholar

Cudo, A., Wojtasiński, M., Tużnik, P., Griffiths, M. D., and Zabielska-Mendyk, E. (2020b). Problematic Facebook use and problematic video gaming as mediators of relationship between impulsivity and life satisfaction among female and male gamers. PLoS One 15:e0237610. doi: 10.1371/journal.pone.0237610

CrossRef Full Text | Google Scholar

Çuhadaroğlu, F. (1986a). Self-esteem in adolescents. Unpublished Doctoral Dissertation. Hacettepe University.

Google Scholar

Çuhadaroğlu, F. (1986b). Adolesan benlik saygısı. Unpublished Master Thesis. Hacettepe University.

Google Scholar

Cury, G. S. A., Takamune, D. M., Herrerias, G. S. P., Rivera-Sequeiros, A., de Barros, J. R., Baima, J. P., et al. (2022). Clinical and psychological factors associated with addiction and compensatory use of Facebook among patients with inflammatory bowel disease: a cross-sectional study. Int. J. Gen. Med. 15, 1447–1457. doi: 10.2147/IJGM.S334099

CrossRef Full Text | Google Scholar

da Veiga, G. F., Sotero, L., Pontes, H. M., Cunha, D., Portugal, A., and Relvas, A. P. (2019). Emerging adults and Facebook use: the validation of the Bergen Facebook Addiction Scale (BFAS). Int. J. Ment. Heal. Addict. 17, 279–294. doi: 10.1007/s11469-018-0018-2

CrossRef Full Text | Google Scholar

Dąbkowska, M. (2008). Wybrane aspekty lęku u ofiar przemocy domowej. Psychiatria 5, 91–98.

Google Scholar

Dagum, P., and Montag, C. (2019). “Ethical considerations of digital phenotyping from the perspective of a healthcare practitioner” in Digital Phenotyping and Mobile Sensing: New Developments in Psychoinformatics (SNPBE). eds. C. Montag and H. Baumeister (Cham: Springer), 13–28.

Google Scholar

Damota, M. D. (2019). The relationship between Facebook addiction and depression among Madda Walabu university summer students- cross sectional survey. New Media Mass Commun. 78. doi: 10.7176/NMMC/78-01

CrossRef Full Text | Google Scholar

Datu, J. A. D., Valdez, J. P., and Datu, N. (2012). Does facebooking make us sad? Hunting relationship between Facebook use and depression among Filipino adolescents. Int. J. Res. Stud. Educ. Technol. 1, 83–91. doi: 10.5861/ijrset.2012.202

CrossRef Full Text | Google Scholar

Davidson, T., and Farquhar, L. K. (2014). Correlates of social anxiety, religion, and Facebook. J. Media Religion 13, 208–225. doi: 10.1080/15348423.2014.971566

CrossRef Full Text | Google Scholar

de Jong-Gierveld, J., and Kamphuls, F. (1985). The development of a Rasch-Type Loneliness Scale. Appl. Psychol. Meas. 9, 289–299. doi: 10.1177/014662168500900307

CrossRef Full Text | Google Scholar

Demir, A. (1989). UCLA Yalnızlık Ölçeğinin geçerlik ve güvenirliği. Psikoloji Dergisi 7, 14–18.

Google Scholar

Dempsey, A. E., O’Brien, K. D., Tiamiyu, M. F., and Elhai, J. D. (2019). Fear of Missing out (FoMO) and rumination mediate relations between social anxiety and problematic Facebook use. Addict. Behav. Rep. 9:100150. doi: 10.1016/j.abrep.2018.100150

CrossRef Full Text | Google Scholar

Denti, L., Barbopoulos, I., Nilsson, I., Holmberg, L., Thulin, M., Wendeblad, M., et al. (2012). Sweden’s largest Facebook study. Gothenburg Research Institute (GRI-Rapport 2012:3).

Google Scholar

Derogatis, L. R., and Melisaratos, N. (1983). The Brief Symptom Inventory: an introductory report. Psychol. Med. 13, 595–605. doi: 10.1017/S0033291700048017

CrossRef Full Text | Google Scholar

Dhawan, S., Hegelich, S., Sindermann, C., and Montag, C. (2022). Re-start social media, but how? Telematics Inform. Rep. 8:100017. doi: 10.1016/j.teler.2022.100017

CrossRef Full Text | Google Scholar

Dhir, A., Kaur, P., Chen, S., and Pallesen, S. (2019). Antecedents and consequences of social media fatigue. Int. J. Inf. Manag. 48, 193–202. doi: 10.1016/j.ijinfomgt.2019.05.021

CrossRef Full Text | Google Scholar

Dibb, B., and Foster, M. (2021). Loneliness and Facebook use: the role of social comparison and rumination. Heliyon 7:e05999. doi: 10.1016/j.heliyon.2021.e05999

CrossRef Full Text | Google Scholar

Diener, E., Emmons, R. A., Larsen, R. J., and Griffin, S. (1985). The Satisfaction With Life Scale. J. Pers. Assess. 49, 71–75. doi: 10.1207/s15327752jpa4901_13

CrossRef Full Text | Google Scholar

Diener, E., Suh, E., and Oishi, S. (1997). Recent findings on subjective well-being. Indian J. Clin. Psychol. 24, 25–41.

Google Scholar

Dimoka, A., Davis, F. D., Gupta, A., Pavlou, P. A., Banker, R. D., Dennis, A. R., et al. (2012). On the use of neurophysiological tools in IS research: developing a research agenda for NeuroIS. MIS Q. 36, 679–702. doi: 10.2307/41703475

CrossRef Full Text | Google Scholar

DiTommaso, E., Brannen, C. L., and Best, L. A. (2004). Measurement and validity characteristics of the short version of the social and emotional loneliness scale for adults. Educ. Psychol. Meas. 64, 99–119. doi: 10.1177/0013164403258450

CrossRef Full Text | Google Scholar

Doğan, T., Çötok, N. A., and Tekin, E. G. (2011). Reliability and validity of the Turkish version of the UCLA Loneliness Scale (ULS-8) among university students. Procedia Soc. Behav. Sci. 15, 2058–2062. doi: 10.1016/j.sbspro.2011.04.053

CrossRef Full Text | Google Scholar

Durak, M., Senol-Durak, E., and Gencoz, T. (2010). Psychometric properties of the satisfaction with life scale among Turkish university students, correctional officers, and elderly adults. Soc. Indic. Res. 99, 413–429. doi: 10.1007/s11205-010-9589-4

CrossRef Full Text | Google Scholar

Echeburúa, E. (1999). ¿Adicciones... sin drogas? Las nuevas adicciones: Juego, sexo, comida, compras, trabajo, Internet... Bilbao: Desclée de Brouwer.

Google Scholar

Eichstaedt, J. C., Smith, R. J., Merchant, R. M., Ungar, L. H., Crutchley, P., Preoţiuc-Pietro, D., et al. (2018). Facebook language predicts depression in medical records. Proc. Natl. Acad. Sci. 115, 11203–11208. doi: 10.1073/pnas.1802331115

CrossRef Full Text | Google Scholar

Ellison, N. B., Steinfield, C., and Lampe, C. (2006). “Spatially bounded online social networks and social capital.” in Proceedings of the Conference of the International Communication Association.

Google Scholar

Ellison, N. B., Steinfield, C., and Lampe, C. (2007). The benefits of Facebook “Friends:” social capital and college students’ use of online social network sites. J. Comput.-Mediat. Commun. 12, 1143–1168. doi: 10.1111/j.1083-6101.2007.00367.x

CrossRef Full Text | Google Scholar

Ellison, N. B., Steinfield, C., and Lampe, C. (2011). Connection strategies: social capital implications of Facebook-enabled communication practices. New Media Soc. 13, 873–892. doi: 10.1177/1461444810385389

CrossRef Full Text | Google Scholar

Ellison, N. B., Vitak, J., Gray, R., and Lampe, C. (2014). Cultivating social resources on social network sites: Facebook relationship maintenance behaviors and their role in social capital processes. J. Comput.-Mediat. Commun. 19, 855–870. doi: 10.1111/jcc4.12078

CrossRef Full Text | Google Scholar

Elphinston, R. A., and Noller, P. (2011). Time to face it! Facebook intrusion and the implications for romantic jealousy and relationship satisfaction. Cyberpsychol. Behav. Soc. Netw. 14, 631–635. doi: 10.1089/cyber.2010.0318

CrossRef Full Text | Google Scholar

Errasti, J., Amigo, I., and Villadangos, M. (2017). Emotional uses of Facebook and Twitter: its relation with empathy, narcissism, and self-esteem in adolescence. Psychol. Rep. 120, 997–1018. doi: 10.1177/0033294117713496

CrossRef Full Text | Google Scholar

Eşkisu, M., Çam, Z., Gelibolu, S., and Rasmussen, K. R. (2020). Trait mindfulness as a protective factor in connections between psychological issues and Facebook addiction among Turkish university students. Stud. Psychol. 62, 213–231. doi: 10.31577/sp.2020.03.801

CrossRef Full Text | Google Scholar

Eşkisu, M., Hoşoğlu, R., and Rasmussen, K. R. (2017). An investigation of the relationship between Facebook usage, Big Five, self-esteem and narcissism. Comput. Hum. Behav. 69, 294–301. doi: 10.1016/j.chb.2016.12.036

CrossRef Full Text | Google Scholar

Fairburn, C. G., and Beglin, S. J. (1994). Assessment of eating disorders: interview or self-report questionnaire? Int. J. Eat. Disord. 16, 363–370.

Google Scholar

Fairburn, C. G., and Beglin, S. (2008). “Eating Disorder Examination Questionnaire (EDE-Q 6.0)” in Cognitive behavioral therapy for eating disorders. ed. C. G. Fairburn (New York: Guilford Press), 270–313.

Google Scholar

Fairburn, C. G., Cooper, Z., and O’Connor, M. E. (2008). “Eating disorder examination (edition 16.0D)” in Cognitive behavioral therapy for eating disorders. ed. C. G. Fairburn (New York: Guilford Press), 265–269.

Google Scholar

Farahani, H. A., Kazemi, Z., Aghamohamadi, S., Bakhtiarvand, F., and Ansari, M. (2011). Examining mental health indices in students using Facebook in Iran. Procedia Soc. Behav. Sci. 28, 811–814. doi: 10.1016/j.sbspro.2011.11.148

CrossRef Full Text | Google Scholar

Faranda, M., and Roberts, L. D. (2019). Social comparisons on Facebook and offline: the relationship to depressive symptoms. Personal. Individ. Differ. 141, 13–17. doi: 10.1016/j.paid.2018.12.012

CrossRef Full Text | Google Scholar

Faraon, M., and Kaipainen, M. (2014). “Much more to it: the relation between Facebook usage and self-esteem.” in Proceedings of the 15th IEEE International Conference on Information Reuse and Integration. pp. 87–92.

Google Scholar

Fardouly, J., and Vartanian, L. R. (2015). Negative comparisons about one’s appearance mediate the relationship between Facebook usage and body image concerns. Body Image 12, 82–88. doi: 10.1016/j.bodyim.2014.10.004

CrossRef Full Text | Google Scholar

Feinstein, B. A., Hershenberg, R., Bhatia, V., Latack, J. A., Meuwly, N., and Davila, J. (2013). Negative social comparison on Facebook and depressive symptoms: rumination as a mechanism. Psychol. Pop. Media Cult. 2, 161–170. doi: 10.1037/a0033111

CrossRef Full Text | Google Scholar

Fend, H., Helmke, A., and Richter, P. (1984). Inventar zu Selbstkonzept und Selbstvertrauen. Unpublished Manuscript. University of Konstanz.

Google Scholar

Fenigstein, A., Scheier, M. F., and Buss, A. H. (1975). Public and private self-consciousness: assessment and theory. J. Consult. Clin. Psychol. 43, 522–527. doi: 10.1037/h0076760

CrossRef Full Text | Google Scholar

Fioravanti, G., and Casale, S. (2020). The active and passive use of Facebook: measurement and association with Facebook addiction. Journal of Psychopathology 26, 176–182. doi: 10.36148/2284-0249-329

CrossRef Full Text | Google Scholar

Flanagin, A. J. (2005). IM online: instant messaging use among college students. Commun. Res. Rep. 22, 175–187. doi: 10.1080/00036810500206966

CrossRef Full Text | Google Scholar

Flynn, S., Noone, C., and Sarma, K. M. (2018). An exploration of the link between adult attachment and problematic Facebook use. BMC Psychol. 6:34. doi: 10.1186/s40359-018-0245-0

CrossRef Full Text | Google Scholar

Foroughi, B., Iranmanesh, M., Nikbin, D., and Hyun, S. S. (2019). Are depression and social anxiety the missing link between Facebook addiction and life satisfaction? The interactive effect of needs and self-regulation. Telematics Inform. 43:101247. doi: 10.1016/j.tele.2019.101247

CrossRef Full Text | Google Scholar

Fossati, A., Borroni, S., and Del Corno, F. (2015a). “LEVEL 2 – Anxiety – Adult (PROMIS Emotional Distress – Anxiety – Short Form)” in DSM-5: Scale di Valutazione Adulti. ed. American Psychiatric Association (Raffaello Cortina Editore).

Google Scholar

A. Fossati, S. Borroni, and F. Del Corno (2015b). “LEVEL 2 – Depression – Adult (PROMIS Emotional Distress – Depression – Short Form)” in DSM-5: Scale di Valutazione Adulti. ed. American Psychiatric Association (Raffaello Cortina Editore)

Google Scholar

Francis, J. (2022). Elder orphans on Facebook: implications for mattering and social isolation. Comput. Hum. Behav. 127:107023. doi: 10.1016/j.chb.2021.107023

CrossRef Full Text | Google Scholar

Franck, E., De Raedt, R., Barbez, C., and Rosseel, Y. (2008). Psychometric properties of the Dutch Rosenberg Self-Esteem Scale. Psychol. Belgica 48, 25–35. doi: 10.5334/pb-48-1-25

CrossRef Full Text | Google Scholar

Fries, G. R., Saldana, V. A., Finnstein, J., and Rein, T. (2023). Molecular pathways of major depressive disorder converge on the synapse. Mol. Psychiatry 28, 284–297. doi: 10.1038/s41380-022-01806-1

CrossRef Full Text | Google Scholar

Frison, E., Bastin, M., Bijttebier, P., and Eggermont, S. (2019). Helpful or harmful? The different relationships between private Facebook interactions and adolescents’ depressive symptoms. Media Psychol. 22, 244–272. doi: 10.1080/15213269.2018.1429933

CrossRef Full Text | Google Scholar

Frison, E., and Eggermont, S. (2015). The impact of daily stress on adolescents’ depressed mood: the role of social support seeking through Facebook. Comput. Hum. Behav. 44, 315–325. doi: 10.1016/j.chb.2014.11.070

CrossRef Full Text | Google Scholar

Frison, E., and Eggermont, S. (2016a). Exploring the relationships between different types of Facebook use, perceived online social support, and adolescents’ depressed mood. Soc. Sci. Comput. Rev. 34, 153–171. doi: 10.1177/0894439314567449

CrossRef Full Text | Google Scholar

Frison, E., and Eggermont, S. (2016b). “Harder, Better, Faster, Stronger”: negative comparison on Facebook and adolescents’ life satisfaction are reciprocally related. Cyberpsychol. Behav. Soc. Netw. 19, 158–164. doi: 10.1089/cyber.2015.0296

CrossRef Full Text | Google Scholar

Frison, E., and Eggermont, S. (2020). Toward an integrated and differential approach to the relationships between loneliness, different types of Facebook use, and adolescents’ depressed mood. Commun. Res. 47, 701–728. doi: 10.1177/0093650215617506

CrossRef Full Text | Google Scholar

Frost, R. L., and Rickwood, D. J. (2017). A systematic review of the mental health outcomes associated with Facebook use. Comput. Hum. Behav. 76, 576–600. doi: 10.1016/j.chb.2017.08.001

CrossRef Full Text | Google Scholar

Fuhrer, R., and Rouillon, F. (1989). La version française de l’échelle CES-D (Center for Epidemiologic Studies-Depression Scale). Description et traduction de l’échelle d’autoévaluation. Psychiatry and Psychobiology 4, 163–166. doi: 10.1017/S0767399X00001590

CrossRef Full Text | Google Scholar

Fydrich, T., Sommer, G., Tydecks, S., and Brähler, E. (2009). Fragebogen zur sozialen Unterstützung (F-SozU): Normierung der Kurzform (K-14). Z. Med. Psychol. 18, 43–48.

Google Scholar

Gandarillas, A., Zorrilla, B., Sepúlveda, A. R., and Muñoz, P. E. (2003). Trastornos del comportamiento alimentario: prevalencia de casos en mujeres adolescentes de la Comunidad de Madrid. Documentos Técnicos de Salud Pública 85.

Google Scholar

Garner, D. M., Olmstead, M. P., and Polivy, J. (1983). Development and validation of a multidimensional eating disorder inventory for anorexia nervosa and bulimia. Int. J. Eat. Disord. 2, 15–34. doi: 10.1002/1098-108X(198321)2:2<15::AID-EAT2260020203>3.0.CO;2-6

CrossRef Full Text | Google Scholar

Garner, D. M., Olmsted, M. P., Bohr, Y., and Garfinkel, P. E. (1982). The Eating Attitudes Test: psychometric features and clinical correlates. Psychol. Med. 12, 871–878. doi: 10.1017/S0033291700049163

CrossRef Full Text | Google Scholar

Gerson, J., Plagnol, A. C., and Corr, P. J. (2016). Subjective well-being and social media use: do personality traits moderate the impact of social comparison on Facebook? Comput. Hum. Behav. 63, 813–822. doi: 10.1016/j.chb.2016.06.023

CrossRef Full Text | Google Scholar

Gerson, J., Plagnol, A. C., and Corr, P. J. (2017). Passive and Active Facebook Use Measure (PAUM): validation and relationship to the reinforcement sensitivity theory. Personal. Individ. Differ. 117, 81–90. doi: 10.1016/j.paid.2017.05.034

CrossRef Full Text | Google Scholar

Ghali, H., Ghammem, R., Zammit, N., Fredj, S. B., Ammari, F., Maatoug, J., et al. (2022). Validation of the Arabic version of the Bergen Facebook Addiction Scale in Tunisian adolescents. International journal of adolescent. Med. Health 34. doi: 10.1515/ijamh-2019-0077

CrossRef Full Text | Google Scholar

Giagkou, S., Hussain, Z., and Pontes, H. M. (2018). Exploring the interplay between passive following on Facebook, fear of missing out, self-esteem, social comparison, age, and life satisfaction in a community-based sample. Int. J. Psychol. Behav. Anal. 4:149. doi: 10.15344/2455-3867/2018/149

CrossRef Full Text | Google Scholar

Gibbons, F. X., and Buunk, B. P. (1999). Individual differences in social comparison: development of a scale of social comparison orientation. J. Pers. Soc. Psychol. 76, 129–142. doi: 10.1037/0022-3514.76.1.129

CrossRef Full Text | Google Scholar

Giota, K. G., and Kleftaras, G. (2013). “Facebook social support: a comparative study on depression and personality characteristics.” in Proceedings of IADIS International Conference on ICT, Society and Human Beings. pp. 37–44.

Google Scholar

Glaesmer, H., Grande, G., Braehler, E., and Roth, M. (2011). The German version of the Satisfaction With Life Scale (SWLS): psychometric properties, validity, and population-based norms. Eur. J. Psychol. Assess. 27, 127–132. doi: 10.1027/1015-5759/a000058

CrossRef Full Text | Google Scholar

Goldberg, I. K. (1993). Questions & answers about depression and its treatment: A consultation with a leading psychiatrist. Philadelphia: Charles Press Publishers.

Google Scholar

Goldberg, D. P. B., and Hillier, V. F. (1979). A scaled version of the General Health Questionnaire. Psychol. Med. 9, 139–145. doi: 10.1017/S0033291700021644

CrossRef Full Text | Google Scholar

Goljović, N. (2017). “Personality traits, self-concept and life satisfaction in the context of Facebook use” in Proceedings of the 23rd Scientific Conference on Empirical Studies in Psychology. eds. O. Tošković, K. Damnjanović, and L. Lazarević, 96–102.

Google Scholar

Gonzales, A. L., and Hancock, J. T. (2011). Mirror, mirror on my Facebook wall: effects of exposure to Facebook on self-esteem. Cyberpsychol. Behav. Soc. Netw. 14, 79–83. doi: 10.1089/cyber.2009.0411

CrossRef Full Text | Google Scholar

González-Nuevo, C., Cuesta, M., and Muñiz, J. (2021). Concern about appearance on Instagram and Facebook: measurement and links with eating disorders. Cyberpsychology 15:9. doi: 10.5817/CP2021-2-9

CrossRef Full Text | Google Scholar

Gräfe, K., Zipfel, S., Herzog, W., and Löwe, B. (2004). Screening psychischer Störungen mit dem “Gesundheitsfragebogen für Patienten (PHQ-D)”. Diagnostica 50, 171–181. doi: 10.1026/0012-1924.50.4.171

CrossRef Full Text | Google Scholar

Grieve, R., Indian, M., Witteveen, K., Tolan, G. A., and Marrington, J. (2013). Face-to-face or Facebook: can social connectedness be derived online? Comput. Hum. Behav. 29, 604–609. doi: 10.1016/j.chb.2012.11.017

CrossRef Full Text | Google Scholar

große Deters, F., and Mehl, M. R. (2013). Does posting Facebook status updates increase or decrease loneliness? An online social networking experiment. Soc. Psychol. Personal. Sci. 4, 579–586. doi: 10.1177/1948550612469233

CrossRef Full Text | Google Scholar

Grygiel, P., Humenny, G., Rebisz, S., Świtaj, P., and Sikorska, J. (2013). Validating the polish adaptation of the 11-item De Jong Gierveld Loneliness Scale. Eur. J. Psychol. Assess. 29, 129–139. doi: 10.1027/1015-5759/a000130

CrossRef Full Text | Google Scholar

Hager, N., Stangl, F. J., and Riedl, R. (2023). “Digital detox research: an analysis of applied methods and implications for future studies” in Proceedings of the 18th International Conference on Wirtschaftsinformatik.

Google Scholar

Hall, M., and Caton, S. (2017). Am I who I say I am? Unobtrusive self-representation and personality recognition on Facebook. PLoS One 12:e0184417. doi: 10.1371/journal.pone.0184417

CrossRef Full Text | Google Scholar

Hanna, E., Ward, L. M., Seabrook, R. C., Jerald, M., Reed, L., Giaccardi, S., et al. (2017). Contributions of social comparison and self-objectification in mediating associations between Facebook use and emergent adults’ psychological well-being. Cyberpsychol. Behav. Soc. Netw. 20, 172–179. doi: 10.1089/cyber.2016.0247

CrossRef Full Text | Google Scholar

Hanprathet, N., Manwong, M., Khumsri, J., Yingyeun, R., and Phanasathit, M. (2015). Facebook addiction and its relationship with mental health among Thai high school students. J. Med. Assoc. Thail. 98, 81–90.

Google Scholar

Hargittai, E., and Hsieh, Y. P. (2010). Predictors and consequences of differentiated practices on social network sites. Inf. Commun. Soc. 13, 515–536. doi: 10.1080/13691181003639866

CrossRef Full Text | Google Scholar

Hart, C. (1988). Doing a literature review: releasing the social science research imagination. London, Thousand Oaks and New Dehli: Sage Publications.

Google Scholar

Haslam, D. M., Tee, A., and Baker, S. (2017). The use of social media as a mechanism of social support in parents. J. Child Fam. Stud. 26, 2026–2037. doi: 10.1007/s10826-017-0716-6

CrossRef Full Text | Google Scholar

Hautzinger, M., Keller, F., and Kühner, C. (2006). BDI-II: Beck- Depressions-Inventar Manual. Frankfurt am Main: Harcourt Test Services.

Google Scholar

Hautzinger, M., Keller, F., and Kühner, C. (2009). BDI-II: Beck-Depressions-Inventar Revision (2nd Ed). Göttingen: PsychCorp.

Google Scholar

Hays, R. D., and DiMatteo, M. R. (1987). A short-form measure of loneliness. J. Pers. Assess. 51, 69–81.

Google Scholar

He, Q., Turel, O., and Bechara, A. (2018). Association of excessive social media use with abnormal white matter integrity of the corpus callosum. Psychiatry Res. Neuroimaging 278, 42–47. doi: 10.1016/j.pscychresns.2018.06.008

CrossRef Full Text | Google Scholar

He, Q., Turel, O., Brevers, D., and Bechara, A. (2017). Excess social media use in normal populations is associated with amygdala-striatal but not with prefrontal morphology. Psychiatry Res. Neuroimaging 269, 31–35. doi: 10.1016/j.pscychresns.2017.09.003

CrossRef Full Text | Google Scholar

Health and Retirement Study (2010). Health and retirement study: participant lifestyle questionnaire 2010. Available at: https://hrsonline.isr.umich.edu/modules/meta/2010/core/qnaire/online/HRS2010_SAQ_Final.pdf [Accessed November 15, 2022].

Google Scholar

Heatherton, T. F., and Polivy, J. (1991). Development and validation of a scale for measuring state self-esteem. J. Pers. Soc. Psychol. 60, 895–910. doi: 10.1037/0022-3514.60.6.895

CrossRef Full Text | Google Scholar

Helgeson, V. S., and Mickelson, K. D. (1995). Motives for social comparison. Personal. Soc. Psychol. Bull. 21, 1200–1209. doi: 10.1177/01461672952111008

CrossRef Full Text | Google Scholar

Henderson, J. C., and Sifonis, J. G. (1988). The value of strategic IS planning: understanding consistency, validity, and IS markets. MIS Q. 12, 187–200. doi: 10.2307/248843

CrossRef Full Text | Google Scholar

Hess, T., Matt, C., Benlian, A., and Wiesböck, F. (2016). Options for formulating a digital transformation strategy. MIS Q. Exec. 15, 123–139.

Google Scholar

Hew, K. F. (2011). Students’ and teachers’ use of Facebook. Comput. Hum. Behav. 27, 662–676. doi: 10.1016/j.chb.2010.11.020

CrossRef Full Text | Google Scholar

Hisli, N. (1988). Beck Depresyon Envanterinin gecerliligi uzerine bit calisma. Psikoloji Dergisi 6, 118–122.

Google Scholar

Hisli, N. (1989). Beck Depresyon Envanterinin universite ogrencileri icin gecerliligi, guvenilirligi. Psikoloji Dergisi 7, 3–13.

Google Scholar

Ho, T. T. Q. (2021a). Facebook addiction and depression: loneliness as a moderator and poor sleep quality as a mediator. Telematics Inform. 61:101617. doi: 10.1016/j.tele.2021.101617

CrossRef Full Text | Google Scholar

Ho, T. T. Q. (2021b). Facebook addiction partially mediated the association between stress symptoms and sleep disturbance among Facebook users. Int. J. Ment. Heal. Addict. doi: 10.1007/s11469-021-00619-7

CrossRef Full Text | Google Scholar

Ho, T. T. Q., Nguyen, B. P., Nguyen, T. N. B., Pham, T. T. H., and Mai, T. T. T. (2021b). Facebook addiction disorder and sleep quality: loneliness as a mediator. Psychol. Educ. J. 58, 4917–4927.

Google Scholar

Ho, T. T. Q., Huynh, S.Van, and Tran-Chi, V.-L. (2021a). Impact of problematic Facebook use, loneliness, and poor sleep quality on mental health. Int. J. Adv. Applied Sci., 8, 112–118. doi: 10.21833/ijaas.2021.09.015

CrossRef Full Text | Google Scholar

Hollenbaugh, E. E. (2011). Motives for maintaining personal journal blogs. Cyberpsychol. Behav. Soc. Netw. 14, 13–20. doi: 10.1089/cyber.2009.0403

CrossRef Full Text | Google Scholar

Hon, K. Y., and Chua, B. S. (2015). Are lonely undergraduate students avoiding communicating in real life but vigorous in Facebook. Int. J. Humanit. Soc. Sci. 5, 43–50.

Google Scholar

Hong, F.-Y., Huang, D.-H., Lin, H.-Y., and Chiu, S.-L. (2014). Analysis of the psychological traits, Facebook usage, and Facebook addiction model of Taiwanese university students. Telematics Inform. 31, 597–606. doi: 10.1016/j.tele.2014.01.001

CrossRef Full Text | Google Scholar

Hosen, M. J., Eva, S. A., Rahman, M. M., Ibrahim, M., Lira, U. F., Hossain, A. B., et al. (2021). Health impacts of excessive use of Facebook among university students in Bangladesh. Heliyon 7:e07271. doi: 10.1016/j.heliyon.2021.e07271

CrossRef Full Text | Google Scholar

Hu, X., Kim, A., Siwek, N., and Wilder, D. (2017). The Facebook paradox: effects of facebooking on individuals’ social relationships and psychological well-being. Front. Psychol. 8:87. doi: 10.3389/fpsyg.2017.00087

CrossRef Full Text | Google Scholar

Huebner, E. S. (1991). Initial development of the Student’s Life Satisfaction Scale. Sch. Psychol. Int. 12, 231–240. doi: 10.1177/0143034391123010

CrossRef Full Text | Google Scholar

Hughes, M. E., Waite, L. J., Hawkley, L. C., and Cacioppo, J. T. (2004). A short scale for measuring loneliness in large surveys: results from two population-based studies. Res. Aging 26, 655–672. doi: 10.1177/0164027504268574

CrossRef Full Text | Google Scholar

Hummel, A. C., and Smith, A. R. (2015). Ask and you shall receive: desire and receipt of feedback via Facebook predicts disordered eating concerns. Int. J. Eat. Disord. 48, 436–442. doi: 10.1002/eat.22336

CrossRef Full Text | Google Scholar

Hussain, Z., Simonovic, B., Stupple, E., and Austin, M. (2019). Using eye tracking to explore Facebook use and associations with Facebook addiction, mental well-being, and personality. Behav. Sci. 9:19. doi: 10.3390/bs9020019

CrossRef Full Text | Google Scholar

Ilyas, Q. S. M., and Aeysha, M. (2001). Bangali version of the Goldberg General Health Questionnaire (GHQ). Unpublished Manuscript. University of Dhaka.

Google Scholar

Inderbitzen-Nolan, H. M., and Walters, K. S. (2000). Social Anxiety Scale for Adolescents: normative data and further evidence of construct validity. J. Clin. Child Psychol. 29, 360–371. doi: 10.1207/S15374424JCCP2903_7

CrossRef Full Text | Google Scholar

Iovu, M.-B., Runcan, R., Runcan, P.-L., and Andrioni, F. (2020). Association between Facebook use, depression and family satisfaction: a cross-sectional study of romanian youth. Iran. J. Public Health 49, 2111–2119. doi: 10.18502/ijph.v49i11.4728

CrossRef Full Text | Google Scholar

Irwin, M., Artin, K. H., and Oxman, M. N. (1999). Screening for depression in the older adult: criterion validity of the 10-item Center for Epidemiological Studies Depression Scale (CES-D). Arch. Intern. Med. 159, 1701–1704. doi: 10.1001/archinte.159.15.1701

CrossRef Full Text | Google Scholar

Jain, S. H., Powers, B. W., Hawkins, J. B., and Brownstein, J. S. (2015). The digital phenotype. Nat. Biotechnol. 33, 462–463. doi: 10.1038/nbt.3223

CrossRef Full Text | Google Scholar

Jang, J., and Dworkin, J. (2014). Does social network site use matter for mothers? Implications for bonding and bridging capital. Comput. Hum. Behav. 35, 489–495. doi: 10.1016/j.chb.2014.02.049

CrossRef Full Text | Google Scholar

Jang, K., Park, N., and Song, H. (2016). Social comparison on Facebook: its antecedents and psychological outcomes. Comput. Hum. Behav. 62, 147–154. doi: 10.1016/j.chb.2016.03.082

CrossRef Full Text | Google Scholar

Jelenchick, L. A., Eickhoff, J., Christakis, D. A., Brown, R. L., Zhang, C., Benson, M., et al. (2014). The Problematic and Risky Internet Use Screening Scale (PRIUSS) for adolescents and young adults: scale development and refinement. Comput. Hum. Behav. 35, 171–178. doi: 10.1016/j.chb.2014.01.035

CrossRef Full Text | Google Scholar

Jenkins-Guarnieri, M. A., Wright, S. L., and Hudiburgh, L. M. (2012). The relationships among attachment style, personality traits, interpersonal competency, and Facebook use. J. Appl. Dev. Psychol. 33, 294–301. doi: 10.1016/j.appdev.2012.08.001

CrossRef Full Text | Google Scholar

Jenkins-Guarnieri, M. A., Wright, S. L., and Johnson, B. (2013). Development and validation of a social media use integration scale. Psychol. Pop. Media Cult. 2, 38–50. doi: 10.1037/a0030277

CrossRef Full Text | Google Scholar

Jeri-Yabar, A., Sanchez-Carbonel, A., Tito, K., Ramirez-del Castillo, J., Torres-Alcantara, A., Denegri, D., et al. (2019). Association between social media use (Twitter, Instagram, Facebook) and depressive symptoms: are Twitter users at higher risk? Int. J. Soc. Psychiatry 65, 14–19. doi: 10.1177/0020764018814270

CrossRef Full Text | Google Scholar

Jha, R. K., Shah, D. K., Basnet, S., Paudel, K. R., Sah, P., Sah, A. K., et al. (2016). Facebook use and its effects on the life of health science students in a private medical college of Nepal. BMC. Res. Notes 9:378. doi: 10.1186/s13104-016-2186-0

CrossRef Full Text | Google Scholar

Jin, B. (2013). How lonely people use and perceive Facebook. Comput. Hum. Behav. 29, 2463–2470. doi: 10.1016/j.chb.2013.05.034

CrossRef Full Text | Google Scholar

Jobe, L. E., and Williams White, S. (2007). Loneliness, social relationships, and a broader autism phenotype in college students. Personal. Individ. Differ. 42, 1479–1489. doi: 10.1016/j.paid.2006.10.021

CrossRef Full Text | Google Scholar

Joinson, A. N. (2008). “Looking at, looking up or keeping up with people? Motives and use of Facebook.” in Proceedings of the 26th CHI Conference on Human Factors in Computing Systems. pp. 1027–1036.

Google Scholar

Juczyński, Z. (2001). Narzędzia pomiaru w promocji i psychologii zdrowia. Warsaw: Pracownia Testów Psychologicznych.

Google Scholar

Juczyński, Z. (2009). Narzędzia pomiaru w promocji i psychologii zdrowia (2nd Ed). Warsaw: Pracownia Testów Psychologicznych.

Google Scholar

Junco, R. (2012). The relationship between frequency of Facebook use, participation in Facebook activities, and student engagement. Comput. Educ. 58, 162–171. doi: 10.1016/j.compedu.2011.08.004

CrossRef Full Text | Google Scholar

Kahneman, D., and Krueger, A. B. (2006). Developments in the measurement of subjective well-being. J. Econ. Perspect. 20, 3–24. doi: 10.1257/089533006776526030

CrossRef Full Text | Google Scholar

Kalpidou, M., Costin, D., and Morris, J. (2011). The relationship between Facebook and the well-being of undergraduate college students. Cyberpsychol. Behav. Soc. Netw. 14, 183–189. doi: 10.1089/cyber.2010.0061

CrossRef Full Text | Google Scholar

Kanat-Maymon, Y., Almog, L., Cohen, R., and Amichai-Hamburger, Y. (2018). Contingent self-worth and Facebook addiction. Comput. Hum. Behav. 88, 227–235. doi: 10.1016/j.chb.2018.07.011

CrossRef Full Text | Google Scholar

Kane, G. C., Alavi, M., Labianca, G., and Borgatti, S. P. (2014). What’s different about social media networks? A framework and research agenda. MIS Q. 38, 275–304.

Google Scholar

Kang, S., Chung, W., Mora, A. R., and Chung, Y. (2013). Facebook comparisons among adolescents: how do identification and contrast relate to wellbeing. Asian J. Inf. Commun. 5, 1–21.

Google Scholar

Karakose, T., Yirci, R., Uygun, H., and Ozdemir, T. Y. (2016). Relationship between high school students’ Facebook addiction and loneliness status. Eurasia J. Math. Sci. Technol. Educ. 12, 2419–2429. doi: 10.12973/eurasia.2016.1557a

CrossRef Full Text | Google Scholar

Karal, H., and Kokoç, M. (2010). Üniversite öğrencilerinin sosyal ağ siteleri kullanım amaçlarını belirlemeye yönelik bir ölçek geliştirme çalışması. Turkish J. Comp. Math. Educ. 1, 251–263.

Google Scholar

Keller, J., Roitzheim, C., Radtke, T., Schenkel, K., and Schwarzer, R. (2021). A mobile intervention for self-efficacious and goal-directed smartphone use in the general population: randomized controlled trial. JMIR Mhealth Uhealth 9:e26397. doi: 10.2196/26397

CrossRef Full Text | Google Scholar

Kenrick, D. T., Griskevicius, V., Neuberg, S. L., and Schaller, M. (2010). Renovating the pyramid of needs: contemporary extensions built upon ancient foundations. Perspect. Psychol. Sci. 5, 292–314. doi: 10.1177/1745691610369469

CrossRef Full Text | Google Scholar

Khalil, S. A., Kamal, H., and Elkholy, H. (2022). The prevalence of problematic Internet use among a sample of Egyptian adolescents and its psychiatric comorbidities. Int. J. Soc. Psychiatry 68, 294–300. doi: 10.1177/0020764020983841

CrossRef Full Text | Google Scholar

Khattak, A. F., Ahmad, S., and Mohammad, H. (2017). Facebook addiction and depression: a comparative study of gender differences. PUTAJ - Hum. Soc. Sci. 25, 55–62.

Google Scholar

Khazaal, Y., Billieux, J., Thorens, G., Khan, R., Louati, Y., Scarlatti, E., et al. (2008). French validation of the Internet Addiction Test. CyberPsychol. Behav. 11, 703–706. doi: 10.1089/cpb.2007.0249

CrossRef Full Text | Google Scholar

Kılıç, C. (1996). Genel sağlık anketi: güvenilirlik ve geçerlilik çalışması. Turk Psikiyatri Derg. 7, 3–9.

Google Scholar

Kim, J., and Haridakis, P. M. (2009). The role of Internet user characteristics and motives in explaining three dimensions of Internet addiction. J. Comput.-Mediat. Commun. 14, 988–1015. doi: 10.1111/j.1083-6101.2009.01478.x

CrossRef Full Text | Google Scholar

Kim, E. S., James, P., Zevon, E. S., Trudel-Fitzgerald, C., Kubzansky, L. D., and Grodstein, F. (2020). Social media as an emerging data resource for epidemiologic research: characteristics of regular and nonregular social media users in nurses’ health study II. Am. J. Epidemiol. 189, 156–161. doi: 10.1093/aje/kwz224

CrossRef Full Text | Google Scholar

Kim, Y., Sohn, D., and Choi, S. M. (2011). Cultural difference in motivations for using social network sites: a comparative study of American and Korean college students. Comput. Hum. Behav. 27, 365–372. doi: 10.1016/j.chb.2010.08.015

CrossRef Full Text | Google Scholar

Kirschbaum, C., Pirke, K.-M., and Hellhammer, D. H. (1993). The ‘Trier Social Stress Test’–a tool for investigating psychobiological stress responses in a laboratory setting. Neuropsychobiology 28, 76–81. doi: 10.1159/000119004

CrossRef Full Text | Google Scholar

Kitchenham, B., and Charters, S. (2007). Guidelines for performing systematic literature reviews in software engineering version 2.3. Keele University and University of Durham (EBSE Technical Report EBSE-2007-01).

Google Scholar

Koc, M., and Gulyagci, S. (2013). Facebook addiction among Turkish college students: the role of psychological health, demographic, and usage characteristics. Cyberpsychol. Behav. Soc. Netw. 16, 279–284. doi: 10.1089/cyber.2012.0249

CrossRef Full Text | Google Scholar

Kohn, P. M., Kantor, L., DeCicco, T. L., and Beck, A. T. (2008). The Beck Anxiety Inventory–Trait (BAIT): a measure of dispositional anxiety not contaminated by dispositional depression. J. Pers. Assess. 90, 499–506. doi: 10.1080/00223890802248844

CrossRef Full Text | Google Scholar

Kohout, F. J., Berkman, L. F., Evans, D. A., and Cornoni-Huntley, J. (1993). Two shorter forms of the CES-D depression symptoms index. J. Aging Health 5, 179–193. doi: 10.1177/089826439300500202

CrossRef Full Text | Google Scholar

Kokoszka, A., Jastrzębski, A., and Obrębski, M. (2016). Ocena psychometrycznych właściwości polskiej wersji Kwestionariusza Zdrowia Pacjenta-9 dla osób dorosłych. Psychiatria 13, 187–193.

Google Scholar

Koroleva, K., Krasnova, H., Veltri, N. F., and Günther, O. (2011). “It’s all about networking! Empirical investigation of social capital formation on social network sites.” in Proceedings of the 32nd International Conference on Information Systems.

Google Scholar

Kroenke, K., and Spitzer, R. L. (2002). The PHQ-9: a new depression diagnostic and severity measure. Psychiatr. Ann. 32, 509–515. doi: 10.3928/0048-5713-20020901-06

CrossRef Full Text | Google Scholar

Kroenke, K., Spitzer, R. L., and Williams, J. B. W. (2001). The PHQ-9: validity of a brief depression severity measure. J. Gen. Intern. Med. 16, 606–613. doi: 10.1046/j.1525-1497.2001.016009606.x

CrossRef Full Text | Google Scholar

Kroenke, K., Spitzer, R. L., and Williams, J. B. W. (2003). The Patient Health Questionnaire-2: validity of a two-item depression screener. Med. Care 41, 1284–1292.

Google Scholar

Kross, E., Verduyn, P., Demiralp, E., Park, J., Lee, D. S., Lin, N., et al. (2013). Facebook use predicts declines in subjective well-being in young adults. PLoS One 8:e69841. doi: 10.1371/journal.pone.0069841

CrossRef Full Text | Google Scholar

Kross, E., Verduyn, P., Sheppes, G., Costello, C. K., Jonides, J., and Ybarra, O. (2021). Social media and well-being: pitfalls, progress, and next steps. Trends Cogn. Sci. 25, 55–66. doi: 10.1016/j.tics.2020.10.005

CrossRef Full Text | Google Scholar

Kulkarni, R., and Deshpande, A. (2019). Relationship between Facebook addiction, depression and shyness among college students in Mumbai. Indian J. Mental Health 6, 157–164. doi: 10.30877/IJMH.6.2.2019.157-164

CrossRef Full Text | Google Scholar

Kumar, B., Banik, P., and Islam, M. A. (2019). Social network, Facebook use and loneliness: a comparative analysis between public and private university students in Bangladesh. Int. J. Psychol. Brain Sci. 4:20. doi: 10.11648/j.ijpbs.20190402.13

CrossRef Full Text | Google Scholar

Kunc, N. (1992). “The need to belong: rediscovering Maslow’s hierarchy of needs” in Restructuring for Caring and Effective Education: An Administrative Guide to Creating Heterogeneous Schools. eds. R. A. Villa, J. S. Thousand, W. Stainback, and S. Stainback (Baltimore: Paul H. Brookes Publishing), 25–39.

Google Scholar

Kwon, M.-W., D’Angelo, J., and McLeod, D. M. (2013). Facebook use and social capital: to bond, to bridge, or to escape. Bull. Sci. Technol. Soc. 33, 35–43. doi: 10.1177/0270467613496767

CrossRef Full Text | Google Scholar

La Greca, A. M., and Lopez, N. (1998). Social anxiety among adolescents: linkages with peer relations and friendships. J. Abnorm. Child Psychol. 26, 83–94.

Google Scholar

Labrague, L. J. (2014). Facebook use and adolescents’ emotional states of depression, anxiety, and stress. Health Sci. J. 8, 80–89.

Google Scholar

Łaguna, M., Lachowicz-Tabaczek, K., and Dzwonkowska, I. (2007). Skala samooceny SES Morrisa Rosenberga – polska adaptacja metody. Psychologia Społeczna 2, 164–176.

Google Scholar

Lai, B. Z., and Lai, M. L. (2003). New Lai’s personality scale guide handbook. Taipei: Chian Hua.

Google Scholar

Lampe, C., Ellison, N., and Steinfield, C. (2006). “A Face (book) in the crowd: social searching vs. social browsing.” in Proceedings of the 20th Conference on Computer Supported Cooperative Work. pp. 167–170.

Google Scholar

Lampe, C., Vitak, J., Gray, R., and Ellison, N. (2012). “Perceptions of Facebook’s value as an information source.” in Proceedings of the SIGCHI Conference on Human Factors in Computing Systems. pp. 3195–3204.

Google Scholar

Lawson, J. S., Marshall, W. L., and McGrath, P. (1979). The Social Self-Esteem Inventory. Educ. Psychol. Meas. 39, 803–811. doi: 10.1177/001316447903900413

CrossRef Full Text | Google Scholar

Le, M. T. H., Tran, T. D., Holton, S., Nguyen, H. T., Wolfe, R., and Fisher, J. (2017). Reliability, convergent validity and factor structure of the DASS-21 in a sample of Vietnamese adolescents. PLoS One 12:e0180557. doi: 10.1371/journal.pone.0180557

CrossRef Full Text | Google Scholar

Leary, M. R. (1983). Social anxiousness: the construct and its measurement. J. Pers. Assess. 47, 66–75. doi: 10.1207/s15327752jpa4701_8

CrossRef Full Text | Google Scholar

Ledbetter, A. M. (2009). Measuring online communication attitude: instrument development and validation. Commun. Monogr. 76, 463–486. doi: 10.1080/03637750903300262

CrossRef Full Text | Google Scholar

Lee, S. Y. (2014). How do people compare themselves with others on social network sites?: the case of Facebook. Comput. Hum. Behav. 32, 253–260. doi: 10.1016/j.chb.2013.12.009

CrossRef Full Text | Google Scholar

Lee, S. (2020). A study on the effect of comparison with others and social support on life satisfaction of Facebook. Adv. Journal. Commun. 8, 1–15. doi: 10.4236/ajc.2020.81001

CrossRef Full Text | Google Scholar

Lee, R. M., Draper, M., and Lee, S. (2001). Social connectedness, dysfunctional interpersonal behaviors, and psychological distress: testing a mediator model. J. Couns. Psychol. 48, 310–318. doi: 10.1037/0022-0167.48.3.310

CrossRef Full Text | Google Scholar

Lee, J.-E. R., Moore, D. C., Park, E.-A., and Park, S. G. (2012). Who wants to be “friend-rich”? Social compensatory friending on Facebook and the moderating role of public self-consciousness. Comput. Hum. Behav. 28, 1036–1043. doi: 10.1016/j.chb.2012.01.006

CrossRef Full Text | Google Scholar

Lee-Won, R. J., Herzog, L., and Park, S. G. (2015). Hooked on Facebook: the role of social anxiety and need for social assurance in problematic use of Facebook. Cyberpsychol. Behav. Soc. Netw. 18, 567–574. doi: 10.1089/cyber.2015.0002

CrossRef Full Text | Google Scholar

Lemieux, R., Lajoie, S., and Trainor, N. E. (2013). Affinity-seeking, social loneliness, and social avoidance among Facebook users. Psychol. Rep. 112, 545–552. doi: 10.2466/07.PR0.112.2.545-552

CrossRef Full Text | Google Scholar

Lemmens, J. S., Valkenburg, P. M., and Peter, J. (2009). Development and validation of a game addiction scale for adolescents. Media Psychol. 12, 77–95. doi: 10.1080/15213260802669458

CrossRef Full Text | Google Scholar

Li, X., Chen, W., and Popiel, P. (2015). What happens on Facebook stays on Facebook? The implications of Facebook interaction for perceived, receiving, and giving social support. Comput. Hum. Behav. 51, 106–113. doi: 10.1016/j.chb.2015.04.066

CrossRef Full Text | Google Scholar

Liebowitz, M. R. (1987). “Social phobia” in Modern Problems of Pharmacopsychiatry (Vol. 22). ed. D. F. Klein (Basel: Karger), 141–173.

Google Scholar

Lim, M., and Yang, Y. (2019). Upward social comparison and Facebook users’ grandiosity: examining the effect of envy on loneliness and subjective well-being. Online Inf. Rev. 43, 635–652. doi: 10.1108/OIR-04-2017-0137

CrossRef Full Text | Google Scholar

Locatelli, S. M., Kluwe, K., and Bryant, F. B. (2012). Facebook use and the tendency to ruminate among college students: testing mediational hypotheses. J. Educ. Comput. Res. 46, 377–394. doi: 10.2190/EC.46.4.d

CrossRef Full Text | Google Scholar

Longua Peterson, J., Giguere, B., and Sherman, J. (2017). Social connection and social networking: daily conflict increases nightly Facebook use among avoidant participants. Self Identity 16, 215–230. doi: 10.1080/15298868.2016.1247011

CrossRef Full Text | Google Scholar

Lönnqvist, J.-E., and große Deters, F. (2016). Facebook friends, subjective well-being, social support, and personality. Comput. Hum. Behav. 55, 113–120. doi: 10.1016/j.chb.2015.09.002

CrossRef Full Text | Google Scholar

Loos, P., Riedl, R., Müller-Putz, G. R., vom Brocke, J., Davis, F. D., Banker, R. D., et al. (2010). NeuroIS: neuroscientific approaches in the investigation and development of information systems. Bus. Inf. Syst. Eng. 2, 395–401. doi: 10.1007/s12599-010-0130-8

CrossRef Full Text | Google Scholar

Lou, L. L., Yan, Z., Nickerson, A., and McMorris, R. (2012). An examination of the reciprocal relationship of loneliness and Facebook use among first-year college students. J. Educ. Comput. Res. 46, 105–117. doi: 10.2190/EC.46.1.e

CrossRef Full Text | Google Scholar

Louragli, I., Ahami, A., Khadmaoui, A., Aboussaleh, Y., and Chaker Lamrani, A. (2019). Behavioral analysis of adolescent’s students addicted to Facebook and its impact on performance and mental health. Acta Neuropsychol. 17, 427–439. doi: 10.5604/01.3001.0013.6550

CrossRef Full Text | Google Scholar

Lovibond, P. F., and Lovibond, S. H. (1995a). The structure of negative emotional states: comparison of the Depression Anxiety Stress Scales (DASS) with the Beck depression and anxiety inventories. Behav. Res. Ther. 33, 335–343. doi: 10.1016/0005-7967(94)00075-u

CrossRef Full Text | Google Scholar

Lovibond, S. H., and Lovibond, P. F. (1995b). Manual for the depression anxiety stress scales. Sydney: Psychology Foundation of Australia.

Google Scholar

Luqman, A., Cao, X., Ali, A., Masood, A., and Yu, L. (2017). Empirical investigation of Facebook discontinues usage intentions based on SOR paradigm. Comput. Hum. Behav. 70, 544–555. doi: 10.1016/j.chb.2017.01.020

CrossRef Full Text | Google Scholar

Lyubomirsky, S., and Lepper, H. S. (1999). A measure of subjective happiness: preliminary reliability and construct validation. Soc. Indic. Res. 46, 137–155.

Google Scholar

Mabe, A. G., Forney, K. J., and Keel, P. K. (2014). Do you “like” my photo? Facebook use maintains eating disorder risk. Int. J. Eat. Disord. 47, 516–523. doi: 10.1002/eat.22254

CrossRef Full Text | Google Scholar

Maglunog, G. P., and Dy, M. F. R. (2019). Facebook usage and depressıon levels of selected Filipino college students. Int. J. Psychol. Educ. Stud. 6, 35–50. doi: 10.17220/ijpes.2019.02.004

CrossRef Full Text | Google Scholar

Maier, C., Laumer, S., Eckhardt, A., and Weitzel, T. (2015). Giving too much social support: social overload on social networking sites. Eur. J. Inf. Syst. 24, 447–464. doi: 10.1057/ejis.2014.3

CrossRef Full Text | Google Scholar

Makowska, Z., and Merecz, D. (2001). “Polska adaptacja kwestionariuszy Ogólnego Stanu Zdrowia Davida Goldberga: GHQ-12 i GHQ-28” in Ocena zdrowia psychicznego na podstawie badań kwestionariuszami Davida Goldberga: Podręcznik dla użytkowników kwestionariuszy GHQ-12 i GHQ-28. eds. D. Goldberg and P. Williams (Łódź: Instytut Medycyny Pracy), 191–264.

Google Scholar

Malik, S., and Khan, M. (2015). Impact of Facebook addiction on narcissistic behavior and self-esteem among student. J. Pak. Med. Assoc. 65, 260–263.

Google Scholar

Manago, A. M., Taylor, T., and Greenfield, P. M. (2012). Me and my 400 friends: the anatomy of college students’ Facebook networks, their communication patterns, and well-being. Dev. Psychol. 48, 369–380. doi: 10.1037/a0026338

CrossRef Full Text | Google Scholar

Mann, M., Hosman, C. M. H., Schaalma, H. P., and de Vries, N. K. (2004). Self-esteem in a broad-spectrum approach for mental health promotion. Health Educ. Res. 19, 357–372. doi: 10.1093/her/cyg041

CrossRef Full Text | Google Scholar

Mannino, G., Salerno, L., Bonfanti, R. C., Albano, G., and Lo Coco, G. (2021). The impact of Facebook use on self-reported eating disorders during the COVID-19 lockdown. BMC Psychiatry 21:611. doi: 10.1186/s12888-021-03628-x

CrossRef Full Text | Google Scholar

Marcoen, A., Goossens, L., and Caes, P. (1987). Lonelines in pre-through late adolescence: exploring the contributions of a multidimensional approach. J. Youth Adolesc. 16, 561–577. doi: 10.1007/BF02138821

CrossRef Full Text | Google Scholar

Marder, B., Joinson, A., Shankar, A., and Thirlaway, K. (2016). Strength matters: self-presentation to the strongest audience rather than lowest common denominator when faced with multiple audiences in social network sites. Comput. Hum. Behav. 61, 56–62. doi: 10.1016/j.chb.2016.03.005

CrossRef Full Text | Google Scholar

Marengo, D., and Montag, C. (2020). Digital phenotyping of Big Five personality via Facebook data mining: a meta-analysis. Digital Psychol. 1, 52–64. doi: 10.24989/dp.v1i1.1823

CrossRef Full Text | Google Scholar

Marengo, D., Montag, C., Sindermann, C., Elhai, J. D., and Settanni, M. (2021). Examining the links between active Facebook use, received likes, self-esteem and happiness: a study using objective social media data. Telematics Inform. 58:101523. doi: 10.1016/j.tele.2020.101523

CrossRef Full Text | Google Scholar

Marengo, D., Sindermann, C., Elhai, J. D., and Montag, C. (2020). One social media company to rule them all: associations between use of Facebook-owned social media platforms, sociodemographic characteristics, and the Big Five personality traits. Front. Psychol. 11:936. doi: 10.3389/fpsyg.2020.00936

CrossRef Full Text | Google Scholar

Markowetz, A. (2015). Digitaler Burnout: warum unsere permanente Smartphone-Nutzung gefährlich ist. München: Droemer Knaur.

Google Scholar

Marteau, T. M., and Bekker, H. (1992). The development of a six-item short-form of the state scale of the Spielberger State—Trait Anxiety Inventory (STAI). Br. J. Clin. Psychol. 31, 301–306. doi: 10.1111/j.2044-8260.1992.tb00997.x

CrossRef Full Text | Google Scholar

Martín-Albo, J., Núñez, J. L., Navarro, J. G., and Grijalvo, F. (2007). The Rosenberg Self-Esteem Scale: translation and validation in university students. Span. J. Psychol. 10, 458–467. doi: 10.1017/S1138741600006727

CrossRef Full Text | Google Scholar

Masciantonio, A., Bourguignon, D., Bouchat, P., Balty, M., and Rimé, B. (2021). Don’t put all social network sites in one basket: Facebook, Instagram, Twitter, TikTok, and their relations with well-being during the COVID-19 pandemic. PLoS One 16:e0248384. doi: 10.1371/journal.pone.0248384

CrossRef Full Text | Google Scholar

Maslow, A. H. (1943). A theory of human motivation. Psychol. Rev. 50, 370–396. doi: 10.1037/h0054346

CrossRef Full Text | Google Scholar

Maslow, A. H. (1981). Motivation and personality. New Dehli: Prabhat Prakashan.

Google Scholar

Mattick, R. P., and Clarke, J. C. (1998). Development and validation of measures of social phobia scrutiny fear and social interaction anxiety. Behav. Res. Ther. 36, 455–470. doi: 10.1016/S0005-7967(97)10031-6

CrossRef Full Text | Google Scholar

Mauri, M., Cipresso, P., Balgera, A., Villamira, M., and Riva, G. (2011). Why is Facebook so successful? Psychophysiological measures describe a core flow state while using Facebook. Cyberpsychol. Behav. Soc. Netw. 14, 723–731. doi: 10.1089/cyber.2010.0377

PubMed Abstract | CrossRef Full Text | Google Scholar

Mazman Akar, S. G. (2009). Adoption process of social networks and their usage in educational context. Unpublished Master Thesis. Hacettepe University.

Google Scholar

McCloskey, W., Iwanicki, S., Lauterbach, D., Giammittorio, D. M., and Maxwell, K. (2015). Are Facebook “friends” helpful? Development of a Facebook-based measure of social support and examination of relationships among depression, quality of life, and social support. Cyberpsychol. Behav. Soc. Netw. 18, 499–505. doi: 10.1089/cyber.2014.0538

CrossRef Full Text | Google Scholar

McCord, B., Rodebaugh, T. L., and Levinson, C. A. (2014). Facebook: social uses and anxiety. Comput. Hum. Behav. 34, 23–27. doi: 10.1016/j.chb.2014.01.020

CrossRef Full Text | Google Scholar

Meerkerk, G.-J., Van Den Eijnden, R. J. J. M., Vermulst, A. A., and Garretsen, H. F. L. (2009). The Compulsive Internet Use Scale (CIUS): some psychometric properties. CyberPsychol. Behav. 12, 1–6. doi: 10.1089/cpb.2008.0181

CrossRef Full Text | Google Scholar

Mehdizadeh, S. (2010). Self-presentation 2.0: narcissism and self-esteem on Facebook. Cyberpsychol. Behav. Soc. Netw. 13, 357–364. doi: 10.1089/cyber.2009.0257

CrossRef Full Text | Google Scholar

Metzler, A., and Scheithauer, H. (2017). The long-term benefits of positive self-presentation via profile pictures, number of friends and the initiation of relationships on Facebook for adolescents’ self-esteem and the initiation of offline relationships. Front. Psychol. 8:1981. doi: 10.3389/fpsyg.2017.01981

CrossRef Full Text | Google Scholar

Michikyan, M., Dennis, J., and Subrahmanyam, K. (2015). Can you guess who I am? Real, ideal, and false self-presentation on Facebook among emerging adults. Emerg. Adulthood 3, 55–64. doi: 10.1177/2167696814532442

CrossRef Full Text | Google Scholar

Millon, T., Millon, C., Davis, R., and Grossman, S. (2009). MCMI-III Manual (4th Ed). Minneapolis: Pearson Education, Inc.

Google Scholar

Mimura, C., and Griffiths, P. (2007). A Japanese version of the Rosenberg Self-Esteem Scale: translation and equivalence assessment. J. Psychosom. Res. 62, 589–594. doi: 10.1016/j.jpsychores.2006.11.004

CrossRef Full Text | Google Scholar

Mirbabaie, M., Stieglitz, S., and Marx, J. (2022). Digital detox. Bus. Inf. Syst. Eng. 64, 239–246. doi: 10.1007/s12599-022-00747-x

CrossRef Full Text | Google Scholar

Monacis, L., de Palo, V., Griffiths, M. D., and Sinatra, M. (2017). Social networking addiction, attachment style, and validation of the Italian version of the Bergen Social Media Addiction Scale. J. Behav. Addict. 6, 178–186. doi: 10.1556/2006.6.2017.023

CrossRef Full Text | Google Scholar

Montag, C., Bey, K., Sha, P., Li, M., Chen, Y.-F., Liu, W.-Y., et al. (2015). Is it meaningful to distinguish between generalized and specific Internet addiction? Evidence from a cross-cultural study from Germany, Sweden, Taiwan and China. Asia Pac. Psychiatry 7, 20–26. doi: 10.1111/appy.12122

CrossRef Full Text | Google Scholar

Montag, C., Elhai, J. D., and Dagum, P. (2021a). On blurry boundaries when defining digital biomarkers: how much biology needs to be in a digital biomarker? Front. Psychol. 12:740292. doi: 10.3389/fpsyt.2021.740292

CrossRef Full Text | Google Scholar

Montag, C., Elhai, J. D., and Dagum, P. (2021b). Show me your smartphone… and then I will show you your brain structure and brain function. Hum. Behav. Emerging Technol. 3, 891–897. doi: 10.1002/hbe2.272

CrossRef Full Text | Google Scholar

Montag, C., and Hegelich, S. (2020). Understanding detrimental aspects of social media use: will the real culprits please stand up? Front. Sociol. 5:599270. doi: 10.3389/fsoc.2020.599270

CrossRef Full Text | Google Scholar

Montag, C., Hegelich, S., Sindermann, C., Rozgonjuk, D., Marengo, D., and Elhai, J. D. (2021c). On corporate responsibility when studying social media use and well-being. Trends Cogn. Sci. 25, 268–270. doi: 10.1016/j.tics.2021.01.002

CrossRef Full Text | Google Scholar

Montag, C., Lachmann, B., Herrlich, M., and Zweig, K. (2019). Addictive features of social media/messenger platforms and freemium games against the background of psychological and economic theories. Int. J. Environ. Res. Public Health 16:2612. doi: 10.3390/ijerph16142612

CrossRef Full Text | Google Scholar

Montag, C., Markowetz, A., Blaszkiewicz, K., Andone, I., Lachmann, B., Sariyska, R., et al. (2017). Facebook usage on smartphones and gray matter volume of the nucleus accumbens. Behav. Brain Res. 329, 221–228. doi: 10.1016/j.bbr.2017.04.035

CrossRef Full Text | Google Scholar

Montag, C., and Quintana, D. S. (2023). Digital phenotyping in molecular psychiatry—a missed opportunity? Mol. Psychiatry. 28, 6–9. doi: 10.1038/s41380-022-01795-1

CrossRef Full Text | Google Scholar

Montag, C., Sindermann, C., and Baumeister, H. (2020a). Digital phenotyping in psychological and medical sciences: a reflection about necessary prerequisites to reduce harm and increase benefits. Curr. Opin. Psychol. 36, 19–24. doi: 10.1016/j.copsyc.2020.03.013

CrossRef Full Text | Google Scholar

Montag, C., Sindermann, C., Lester, D., and Davis, K. L. (2020b). Linking individual differences in satisfaction with each of Maslow’s needs to the Big Five personality traits and Panksepp’s primary emotional systems. Heliyon 6:e04325. doi: 10.1016/j.heliyon.2020.e04325

CrossRef Full Text | Google Scholar

Montag, C., Yang, H., and Elhai, J. D. (2021d). On the psychology of TikTok use: a first glimpse from empirical findings. Front. Public Health 9:641673. doi: 10.3389/fpubh.2021.641673

CrossRef Full Text | Google Scholar

Morahan-Martin, J., and Schumacher, P. (2000). Incidence and correlates of pathological Internet use among college students. Comput. Hum. Behav. 16, 13–29. doi: 10.1016/S0747-5632(99)00049-7

CrossRef Full Text | Google Scholar

Moreno, M. A., Stewart, M., Pumper, M., Cox, E., Young, H., Zhang, C., et al. (2014). Facebook use during a stressful event: a pilot evaluation investigating Facebook use patterns and biologic stress response. Bull. Sci. Technol. Soc. 34, 94–98. doi: 10.1177/0270467614561674

CrossRef Full Text | Google Scholar

Morin-Major, J. K., Marin, M.-F., Durand, N., Wan, N., Juster, R.-P., and Lupien, S. J. (2016). Facebook behaviors associated with diurnal cortisol in adolescents: is befriending stressful? Psychoneuroendocrinology 63, 238–246. doi: 10.1016/j.psyneuen.2015.10.005

CrossRef Full Text | Google Scholar

Moroi, K. (1989). Loneliness and coping strategies in university students. Jap. J. Educ. Soc. Psychol. 29, 141–151.

Google Scholar

Moussa, M. T., Lovibond, P. F., Laube, R., and Megahead, H. A. (2017). Psychometric properties of an arabic version of the Depression Anxiety Stress Scales (DASS). Res. Soc. Work. Pract. 27, 375–386. doi: 10.1177/1049731516662916

CrossRef Full Text | Google Scholar

Mushtaq, R., Shoib, S., Shah, T., and Mushtaq, S. (2014). Relationship between loneliness, psychiatric disorders and physical health? A review on the psychological aspects of loneliness. J. Clin. Diagn. Res. 8, WE01–WE04. doi: 10.7860/JCDR/2014/10077.4828

CrossRef Full Text | Google Scholar

Nabi, R. L., Prestin, A., and So, J. (2013). Facebook friends with (health) benefits? Exploring social network site use and perceptions of social support, stress, and well-being. Cyberpsychol. Behav. Soc. Netw. 16, 721–727. doi: 10.1089/cyber.2012.0521

CrossRef Full Text | Google Scholar

Nasr, H. E., and Ben Rached, K. S. (2021). The psychological and behavioural antecedents of Facebook addiction. Acad. Entrepren. J. 27, 1–14.

Google Scholar

Nasser, N. S., Ling, L. J., Rashid, A. A., Sharifat, H., Hamid, S. A., Rahim, E. A., et al. (2019). Assessment of problematic Facebook use among undergraduate students in UPM correlated with depression, anxiety and stress. Int. J. Public Health Clin. Sci. 6, 113–132. doi: 10.32827/ijphcs.6.4.113

CrossRef Full Text | Google Scholar

Nazzal, Z., Rabee, H., Ba’ar, M., and Berte, D. (2021). Virtually alone: excessive Facebook use and mental health risk in Palestine, a cross sectional study. Palestinian Med. Pharm. J. 6, 53–62.

Google Scholar

Neta, M., Norris, C. J., and Whalen, P. J. (2009). Corrugator muscle responses are associated with individual differences in positivity-negativity bias. Emotion 9, 640–648. doi: 10.1037/a0016819

CrossRef Full Text | Google Scholar

Ng, F., Trauer, T., Dodd, S., Callaly, T., Campbell, S., and Berk, M. (2007). The validity of the 21-item version of the Depression Anxiety Stress Scales as a routine clinical outcome measure. Acta Neuropsych. 19, 304–310. doi: 10.1111/j.1601-5215.2007.00217.x

CrossRef Full Text | Google Scholar

Nick, E. A., Cole, D. A., Cho, S.-J., Smith, D. K., Carter, T. G., and Zelkowitz, R. L. (2018). The Online Social Support Scale: measure development and validation. Psychol. Assess. 30, 1127–1143. doi: 10.1037/pas0000558

CrossRef Full Text | Google Scholar

Nilchaikovit, T., Sukying, C., and Silpakit, C. (1996). Reliability and validity of the Thai version of the General Health Questionnaire. J. Psychiatric Assoc. Thailand 41, 2–17.

Google Scholar

Nilges, P., and Essau, C. (2015). Die Depressions-Angst-Stress-Skalen. Der Schmerz 29, 649–657. doi: 10.1007/s00482-015-0019-z

CrossRef Full Text | Google Scholar

Nisar, T. M., Prabhakar, G., Ilavarasan, P. V., and Baabdullah, A. M. (2019). Facebook usage and mental health: an empirical study of role of non-directional social comparisons in the UK. Int. J. Inf. Manag. 48, 53–62. doi: 10.1016/j.ijinfomgt.2019.01.017

CrossRef Full Text | Google Scholar

Nizami, G. N., Naeem, Z., Arzoo, K., and Ismail, S. (2017). Impact of Facebook addiction on academic performance among undergraduate students. Pakistan J. Rehabil. 6, 45–50.

Google Scholar

Norman, P., Elavarasan, K., and Dhandapani, T. (2017). Facebook addiction and depression in adults [19 years-64 years]. Int. J. Commun. Med. Public Health 4, 2999–3004. doi: 10.18203/2394-6040.ijcmph20173361

CrossRef Full Text | Google Scholar

Nyland, R., Marvez, R., and Beck, J. (2007). “MySpace: social networking or social isolation?” in Proceedings of the Conference of the Association for Education in Journalism and Mass Communication.

Google Scholar

O’Brien, K. S., Caputi, P., Minto, R., Peoples, G., Hooper, C., Kell, S., et al. (2009). Upward and downward physical appearance comparisons: development of scales and examination of predictive qualities. Body Image 6, 201–206. doi: 10.1016/j.bodyim.2009.03.003

CrossRef Full Text | Google Scholar

O’Sullivan, A., and Hussain, Z. (2017). An exploratory study of Facebook intensity and its links to narcissism, stress, and self-esteem. J. Addict. Behav. Ther. Rehabil. 6:1. doi: 10.4172/2324-9005.1000161

CrossRef Full Text | Google Scholar

Ögel-Balaban, H., and Altan, Ş. (2020). The use of Facebook by Turkish mothers: its reasons and outcomes. J. Child Fam. Stud. 29, 780–790. doi: 10.1007/s10826-019-01568-5

CrossRef Full Text | Google Scholar

Ohannessian, C. M. (2009). Media use and adolescent psychological adjustment: an examination of gender differences. J. Child Fam. Stud. 18, 582–593. doi: 10.1007/s10826-009-9261-2

CrossRef Full Text | Google Scholar

Olsson, G., and von Knotting, A.-L. (1997). Depression among Swedish adolescents measured by the self rating scale Center for Epidemiology Studies - Depression Child (CES-DC). Eur. Child Adolesc. Psychiatry 6, 81–87. doi: 10.1007/BF00566670

CrossRef Full Text | Google Scholar

Omar, B., and Subramanian, K. (2013). Addicted to Facebook: examining the roles of personality characteristics, gratifications sought and Facebook exposure among youths. GSTF J. Media Commun. 1, 54–65. doi: 10.5176/2335-6618_1.1.6

CrossRef Full Text | Google Scholar

Omolayo, B. O., Balogun, S. K., and Omole, O. C. (2013). Influence of exposure to Facebook on self-esteem. Eur. Sci. J. 9, 148–159.

Google Scholar

Öner, N., and Le Compte, A. (1983). Durumluk—Sürekli Kaygı Envanteri el kitabı. Istanbul: Bogazici University.

Google Scholar

Orosz, G., Tóth-Király, I., and Bőthe, B. (2016). Four facets of Facebook intensity — the development of the Multidimensional Facebook Intensity Scale. Personal. Individ. Differ. 100, 95–104. doi: 10.1016/j.paid.2015.11.038

CrossRef Full Text | Google Scholar

Ozimek, P., and Bierhoff, H.-W. (2016). Facebook use depending on age: the influence of social comparisons. Comput. Hum. Behav. 61, 271–279. doi: 10.1016/j.chb.2016.03.034

CrossRef Full Text | Google Scholar

Ozimek, P., and Bierhoff, H.-W. (2020). All my online-friends are better than me – three studies about ability-based comparative social media use, self-esteem, and depressive tendencies. Behav. Inform. Technol. 39, 1110–1123. doi: 10.1080/0144929X.2019.1642385

CrossRef Full Text | Google Scholar

Ozimek, P., Bierhoff, H.-W., and Rohmann, E. (2021). How downward and upward comparisons on Facebook influence grandiose and vulnerable narcissists’ self-esteem—a priming study. Behav. Sci. 11:39. doi: 10.3390/bs11030039

CrossRef Full Text | Google Scholar

Pal, A., Shankar, S. H., and Masthi, N. R. R. (2018). Correlation of personality and mental well-being with Facebook use: does gender play a role? RGUHS Nat. J. Public Health 3, 26–34.

Google Scholar

Papacharissi, Z., and Rubin, A. M. (2000). Predictors of Internet use. J. Broadcast. Electron. Media 44, 175–196. doi: 10.1207/s15506878jobem4402_2

CrossRef Full Text | Google Scholar

Paré, G., Trudel, M.-C., Jaana, M., and Kitsiou, S. (2015). Synthesizing information systems knowledge: a typology of literature reviews. Inf. Manag. 52, 183–199. doi: 10.1016/j.im.2014.08.008

CrossRef Full Text | Google Scholar

Park, S. Y., and Baek, Y. M. (2018). Two faces of social comparison on Facebook: the interplay between social comparison orientation, emotions, and psychological well-being. Comput. Hum. Behav. 79, 83–93. doi: 10.1016/j.chb.2017.10.028

CrossRef Full Text | Google Scholar

Park, S., Lee, S. W., Kwak, J., Cha, M., and Jeong, B. (2013). Activities on Facebook reveal the depressive state of users. J. Med. Internet Res. 15:e217. doi: 10.2196/jmir.2718

CrossRef Full Text | Google Scholar

Parry, D. A., Davidson, B. I., Sewall, C. J. R., Fisher, J. T., Mieczkowski, H., and Quintana, D. S. (2021). A systematic review and meta-analysis of discrepancies between logged and self-reported digital media use. Nat. Hum. Behav. 5, 1535–1547. doi: 10.1038/s41562-021-01117-5

CrossRef Full Text | Google Scholar

Pavot, W., and Diener, E. (1993). The affective and cognitive context of self-reported measures of subjective well-being. Soc. Indic. Res. 28, 1–20. doi: 10.1007/BF01086714

CrossRef Full Text | Google Scholar

Peters, L., Sunderland, M., Andrews, G., Rapee, R. M., and Mattick, R. P. (2012). Development of a short form Social Interaction Anxiety (SIAS) and Social Phobia Scale (SPS) using nonparametric item response theory: the SIAS-6 and the SPS-6. Psychol. Assess. 24, 66–76. doi: 10.1037/a0024544

CrossRef Full Text | Google Scholar

Peterson, D., and Seligman, M. E. (1984). Content analysis of verbatim explanations: The CAVE technique for assessing explanatory style. Philadelphia: University of Pennsylvania.

Google Scholar

Phanasathit, M., Manwong, M., Hanprathet, N., Khumsri, J., and Yingyeun, R. (2015). Validation of the Thai version of Bergen Facebook Addiction Scale (Thai-BFAS). J. Med. Assoc. Thail. 98, 108–117.

Google Scholar

Phu, B., and Gow, A. J. (2019). Facebook use and its association with subjective happiness and loneliness. Comput. Hum. Behav. 92, 151–159. doi: 10.1016/j.chb.2018.11.020

CrossRef Full Text | Google Scholar

Pichot, P., Boyer, P., Pull, C. B., Rein, W., Simon, M., and Thibault, A. (1984). Un questionnaire d’auto-évaluation de la symptomatologie dépressive, le Questionnaire QD2: I. Construction, structure factorielle et propriétés métrologiques. Rev. Psychol. Appl. 34, 229–250.

Google Scholar

Prezza, M., Trombaccia, F. R., and Armento, L. (1997). La scala dell’autostima di Rosenberg: traduzione e validazione italiana. Bollettino Di Psicologia Appli. 223, 35–44.

Google Scholar

Primi, C., Fioravanti, G., Casale, S., and Donati, M. A. (2021). Measuring problematic Facebook use among adolescents and young adults with the Bergen Facebook Addiction Scale: a psychometric analysis by applying item response theory. Int. J. Environ. Res. Public Health 18:2979. doi: 10.3390/ijerph18062979

CrossRef Full Text | Google Scholar

Przepiórka, A., and Błachnio, A. (2020). The role of Facebook intrusion, depression, and future time perspective in sleep problems among adolescents. J. Res. Adolesc. 30, 559–569. doi: 10.1111/jora.12543

CrossRef Full Text | Google Scholar

Przepiórka, A., Błachnio, A., Sullman, M., Gorbaniuk, O., Siu, N. Y.-F., Hill, T., et al. (2021). Facebook intrusion as a mediator between positive capital and general distress: a cross-cultural study. Front. Psychol. 12:667536. doi: 10.3389/fpsyt.2021.667536

CrossRef Full Text | Google Scholar

Puccio, F., Kalathas, F., Fuller-Tyszkiewicz, M., and Krug, I. (2016). A revised examination of the dual pathway model for bulimic symptoms: the importance of social comparisons made on Facebook and sociotropy. Comput. Hum. Behav. 65, 142–150. doi: 10.1016/j.chb.2016.08.018

CrossRef Full Text | Google Scholar

Raacke, J., and Bonds-Raacke, J. (2008). MySpace and Facebook: applying the uses and gratifications theory to exploring friend-networking sites. CyberPsychol. Behav. 11, 169–174. doi: 10.1089/cpb.2007.0056

CrossRef Full Text | Google Scholar

Rabung, S., Harfst, T., Kawski, S., Koch, U., Wittchen, H.-U., and Schulz, H. (2009). Psychometrische Überprüfung einer verkürzten Version der »Hamburger Module zur Erfassung allgemeiner Aspekte psychosozialer Gesundheit für die therapeutische Praxis« (HEALTH-49). Z. Psychosom. Med. Psychother. 55, 162–179. doi: 10.13109/zptm.2009.55.2.162

CrossRef Full Text | Google Scholar

Rachubińska, K., Cybulska, A. M., and Grochans, E. (2021). The relationship between loneliness, depression, Internet and social media addiction among young polish women. Eur. Rev. Med. Pharmacol. Sci. 25, 1982–1989. doi: 10.26355/eurrev_202102_25099

CrossRef Full Text | Google Scholar

Radloff, L. S. (1977). The CES-D scale: a self-report depression scale for research in the general population. Appl. Psychol. Meas. 1, 385–401. doi: 10.1177/014662167700100306

CrossRef Full Text | Google Scholar

Radloff, L. S. (1991). The use of the Center for Epidemiologic Studies Depression Scale in adolescents and young adults. J. Youth Adolesc. 20, 149–166. doi: 10.1007/BF01537606

CrossRef Full Text | Google Scholar

Rae, J. R., and Lonborg, S. D. (2015). Do motivations for using Facebook moderate the association between Facebook use and psychological well-being? Front. Psychol. 6:771. doi: 10.3389/fpsyg.2015.00771

CrossRef Full Text | Google Scholar

Rahman, M. M., and Zakaria, M. (2021). Facebook use and its relationship with physical and mental health among university students in Bangladesh. Commun. Media Asia Pacific 4, 33–44. doi: 10.14456/cmap.2021.9

CrossRef Full Text | Google Scholar

Rajesh, T., and Rangaiah, B. (2020). Facebook addiction and personality. Heliyon 6:e03184. doi: 10.1016/j.heliyon.2020.e03184

CrossRef Full Text | Google Scholar

Rauch, S. M., Strobel, C., Bella, M., Odachowski, Z., and Bloom, C. (2014). Face to face versus Facebook: does exposure to social networking web sites augment or attenuate physiological arousal among the socially anxious? Cyberpsychol. Behav. Soc. Netw. 17, 187–190. doi: 10.1089/cyber.2012.0498

CrossRef Full Text | Google Scholar

Recchiuti, J. K. (2003). College students’ uses and motives for e-mail, instant messaging and online chat. Unpublished Master Thesis. University of Delaware.

Google Scholar

Reer, F., Tang, W. Y., and Quandt, T. (2019). Psychosocial well-being and social media engagement: the mediating roles of social comparison orientation and fear of missing out. New Media Soc. 21, 1486–1505. doi: 10.1177/1461444818823719

CrossRef Full Text | Google Scholar

Ridings, C. M., and Gefen, D. (2004). Virtual community attraction: why people hang out online. J. Comput.-Mediat. Commun. 10:JCMC10110. doi: 10.1111/j.1083-6101.2004.tb00229.x

CrossRef Full Text | Google Scholar

Riedl, R., Banker, R. D., Benbasat, I., Davis, F. D., Dennis, A. R., Dimoka, A., et al. (2010). On the foundations of NeuroIS: reflections on the Gmunden Retreat 2009. Commun. Assoc. Inf. Syst. 27, 243–264. doi: 10.17705/1CAIS.02715

CrossRef Full Text | Google Scholar

Riedl, R., Davis, F. D., Banker, R. D., and Kenning, P. H. (2017). Neuroscience in information systems research: applying knowledge of brain functionality without neuroscience tools. Cham: Springer.

Google Scholar

Riedl, R., Davis, F. D., and Hevner, A. R. (2014). Towards a NeuroIS research methodology: intensifying the discussion on methods, tools, and measurement. J. Assoc. Inf. Syst. 15, I–XXXV. doi: 10.17705/1jais.00377

CrossRef Full Text | Google Scholar

Riedl, R., Fischer, T., Léger, P.-M., and Davis, F. D. (2020). A decade of NeuroIS research: progress, challenges, and future directions. ACM SIGMIS Database 51, 13–54. doi: 10.1145/3410977.3410980

CrossRef Full Text | Google Scholar

Riedl, R., and Léger, P.-M. (2016). Fundamentals of NeuroIS: information systems and the brain. Heidelberg: Springer.

Google Scholar

Robins, R. W., Hendin, H. M., and Trzesniewski, K. H. (2001). Measuring global self-esteem: construct validation of a single-item measure and the Rosenberg Self-Esteem Scale. Personal. Soc. Psychol. Bull. 27, 151–161. doi: 10.1177/0146167201272002

CrossRef Full Text | Google Scholar

Rosen, L. D., Whaling, K., Carrier, L. M., Cheever, N. A., and Rokkum, J. (2013a). The Media and Technology Usage and Attitudes Scale: an empirical investigation. Comput. Hum. Behav. 29, 2501–2511. doi: 10.1016/j.chb.2013.06.006

CrossRef Full Text | Google Scholar

Rosen, L. D., Whaling, K., Rab, S., Carrier, L. M., and Cheever, N. A. (2013b). Is Is Facebook creating “iDisorders”? The link between clinical symptoms of psychiatric disorders and technology use, attitudes and anxiety. Comput. Hum. Behav. 29, 1243–1254. doi: 10.1016/j.chb.2012.11.012

CrossRef Full Text | Google Scholar

Rosenberg, M. (1965). Society and the adolescent self-image. Princeton: Princeton University Press.

Google Scholar

Rosenberg, M. (1979). Conceiving the self. New York: Basic Books.

Google Scholar

Rosenberg, M. (1989). Society and the adolescent self-image (Revised Ed). Middletown: Wesleyan University Press.

Google Scholar

Rosenberg, M., Schooler, C., Schoenbach, C., and Rosenberg, F. (1995). Global self-esteem and specific self-esteem: different concepts, different outcomes. Am. Sociol. Rev. 60, 141–156. doi: 10.2307/2096350

CrossRef Full Text | Google Scholar

Rosenthal, S. R., Buka, S. L., Marshall, B. D. L., Carey, K. B., and Clark, M. A. (2016). Negative experiences on Facebook and depressive symptoms among young adults. J. Adolesc. Health 59, 510–516. doi: 10.1016/j.jadohealth.2016.06.023

CrossRef Full Text | Google Scholar

Rosenthal-von der Pütten, A. M., Hastall, M. R., Köcher, S., Meske, C., Heinrich, T., Labrenz, F., et al. (2019). “Likes” as social rewards: their role in online social comparison and decisions to like other People’s selfies. Comput. Hum. Behav. 92, 76–86. doi: 10.1016/j.chb.2018.10.017

CrossRef Full Text | Google Scholar

Ross, C., Orr, E. S., Sisic, M., Arseneault, J. M., Simmering, M. G., and Orr, R. R. (2009). Personality and motivations associated with Facebook use. Comput. Hum. Behav. 25, 578–586. doi: 10.1016/j.chb.2008.12.024

CrossRef Full Text | Google Scholar

Rouis, S., Limayem, M., and Salehi-Sangari, E. (2011). Impact of Facebook usage on students academic achievement: role of self-regulation and trust. Electron. J. Res. Educ. Psychol. 9, 961–994.

Google Scholar

Rozgonjuk, D., Davis, K. L., and Montag, C. (2021a). The roles of primary emotional systems and need satisfaction in problematic Internet and smartphone use: a network perspective. Front. Psychol. 12:709805. doi: 10.3389/fpsyg.2021.709805

CrossRef Full Text | Google Scholar

Rozgonjuk, D., Sindermann, C., Elhai, J. D., and Montag, C. (2021b). Comparing smartphone, WhatsApp, Facebook, Instagram, and Snapchat: which platform elicits the greatest use disorder symptoms? Cyberpsychol. Behav. Soc. Netw. 24, 129–134. doi: 10.1089/cyber.2020.0156

CrossRef Full Text | Google Scholar

Rubin, A. M. (2002). “The uses-and-gratifications perspective of media effects” in Media Effects: Advances in Theory and Research. eds. J. Bryant and D. Zillmann (Mahwah: Lawrence Erlbaum Associates), 525–548.

Google Scholar

Rudolph, A., Schröder-Abé, M., and Schütz, A. (2009). Development and validation of a German-language version of the State Self-Esteem Scale. Manuscript in Preparation.

Google Scholar

Rus, H. M., and Tiemensma, J. (2017). Social media under the skin: Facebook use after acute stress impairs cortisol recovery. Front. Psychol. 8:1609. doi: 10.3389/fpsyg.2017.01609

CrossRef Full Text | Google Scholar

Rus, H. M., and Tiemensma, J. (2018). Social media as a shield: Facebook buffers acute stress. Physiol. Behav. 185, 46–54. doi: 10.1016/j.physbeh.2017.12.021

CrossRef Full Text | Google Scholar

Russell, D. W. (1996). UCLA Loneliness Scale (Version 3): reliability, validity, and factor structure. J. Pers. Assess. 66, 20–40. doi: 10.1207/s15327752jpa6601_2

CrossRef Full Text | Google Scholar

Russell, D. W., and Cutrona, C. E. (1988). Development and evolution of the UCLA Loneliness Scale. Unpublished Manuscript. University of Iowa.

Google Scholar

Russell, D. W., Peplau, L. A., and Cutrona, C. E. (1980). The revised UCLA Loneliness Scale: concurrent and discriminant validity evidence. J. Pers. Soc. Psychol. 39, 472–480. doi: 10.1037/0022-3514.39.3.472

CrossRef Full Text | Google Scholar

Russell, D. W., Peplau, L. A., and Ferguson, M. L. (1978). Developing a measure of loneliness. J. Pers. Assess. 42, 290–294. doi: 10.1207/s15327752jpa4203_11

CrossRef Full Text | Google Scholar

Ryan, T., and Xenos, S. (2011). Who uses Facebook? An investigation into the relationship between the Big Five, shyness, narcissism, loneliness, and Facebook usage. Comput. Hum. Behav. 27, 1658–1664. doi: 10.1016/j.chb.2011.02.004

CrossRef Full Text | Google Scholar

Saint-Laurent, L. (1999). Adaptation française du Children’s Depression Inventory de Maria Kovacs. Unpublished Manuscript.

Google Scholar

Saleem, M., Irshad, R., Zafar, M., and Tahi, M. A. (2016). Facebook addiction causing loneliness among higher learning students of Pakistan: a linear relationship. Journal of Applied and Emerging Sciences 5, 26–31.

Google Scholar

Salem, A. A. M. S., Almenaye, N. S., and Andreassen, C. S. (2016). A psychometric evaluation of Bergen Facebook Addiction Scale (BFAS) of university students. Int. J. Psychol. Behav. Sci. 6, 199–205.

Google Scholar

Salgado, S., and Kaplitt, M. G. (2015). The nucleus accumbens: a comprehensive review. Stereotact. Funct. Neurosurg. 93, 75–93. doi: 10.1159/000368279

CrossRef Full Text | Google Scholar

Sariyska, R., Lachmann, B., Cheng, C., Gnisci, A., Sergi, I., Pace, A., et al. (2019). The motivation for Facebook use – is it a matter of bonding or control over others? J. Individ. Differ. 40, 26–35. doi: 10.1027/1614-0001/a000273

CrossRef Full Text | Google Scholar

Satici, S. A. (2019). Facebook addiction and subjective well-being: a study of the mediating role of shyness and loneliness. Int. J. Ment. Heal. Addict. 17, 41–55. doi: 10.1007/s11469-017-9862-8

CrossRef Full Text | Google Scholar

Satici, S. A., and Uysal, R. (2015). Well-being and problematic Facebook use. Comput. Hum. Behav. 49, 185–190. doi: 10.1016/j.chb.2015.03.005

CrossRef Full Text | Google Scholar

Schaefer, L. M., and Thompson, J. K. (2014). The development and validation of the Physical Appearance Comparison Scale-Revised (PACS-R). Eat. Behav. 15, 209–217. doi: 10.1016/j.eatbeh.2014.01.001

CrossRef Full Text | Google Scholar

Scherr, S., and Brunet, A. (2017). Differential influences of depression and personality traits on the use of Facebook. Social Media + Society 3, 1–14. doi: 10.1177/2056305117698495

CrossRef Full Text | Google Scholar

Scherr, S., Toma, C. L., and Schuster, B. (2019). Depression as a predictor of Facebook surveillance and envy: longitudinal evidence from a cross-lagged panel study in Germany. J. Media Psychol. 31, 196–202. doi: 10.1027/1864-1105/a000247

CrossRef Full Text | Google Scholar

Schmitt, M., Hübner, A., and Maes, J. (2010). Validierung des Vereinfachten Beck-Depressions-Inventars (BDI-V) an Fremdeinschätzungen. Diagnostica 56, 125–132. doi: 10.1026/0012-1924/a000019

CrossRef Full Text | Google Scholar

Schmuck, D., Karsay, K., Matthes, J., and Stevic, A. (2019). “Looking Up and Feeling Down”. The influence of mobile social networking site use on upward social comparison, self-esteem, and well-being of adult smartphone users. Telematics Inform. 42:101240. doi: 10.1016/j.tele.2019.101240

CrossRef Full Text | Google Scholar

Scholten, S., Lavallee, K., Velten, J., Zhang, X. C., and Margraf, J. (2014). The brief daily stressor screening: An introduction and evaluation. Unpublished Manuscript.

Google Scholar

Schreiner, M., Fischer, T., and Riedl, R. (2021). Impact of content characteristics and emotion on behavioral engagement in social media: literature review and research agenda. Electron. Commer. Res. 21, 329–345. doi: 10.1007/s10660-019-09353-8

CrossRef Full Text | Google Scholar

Schryen, G., Benlian, A., Rowe, F., Gregor, S., Larsen, K., Petter, S., et al. (2017). Literature reviews in IS research: what can be learnt from the past and other fields? Commun. Assoc. Inf. Syst. 41, 759–774. doi: 10.17705/1CAIS.04130

CrossRef Full Text | Google Scholar

Schryen, G., Wagner, G., Benlian, A., and Paré, G. (2020). A knowledge development perspective on literature reviews: validation of a new typology in the IS field. Commun. Assoc. Inf. Syst. 46, 134–186. doi: 10.17705/1CAIS.04607

CrossRef Full Text | Google Scholar

Schumacher, J. (2003). “Satisfaction With Life Scale” in Diagnostische Verfahren zu Lebensqualität und Wohlbefinden (Band 2 von Diagnostik für Klinik und Praxis). eds. J. Schumacher, A. Klaiberg, and E. Brähler (Göttingen: Hogrefe), 305–309.

Google Scholar

Sehar, H., Razaq, N., Kanwal, S., Jogezai, A. K., Ashraf, M. T., and Tehzeeb, M. (2022). Relationship of personality traits and self-esteem with Facebook addiction among university students. Rawal Med. J. 47, 227–230.

Google Scholar

Senior, C., Russell, T., and Gazzaniga, M. S. (2009). Methods in mind. Cambridge: MIT Press.

Google Scholar

Seran, J. A., Lerik, M. D. C., Wijaya, R. P. C., and Adu, A. A. (2020). The relationship between self esteem and Facebook addiction in adolescents in Kupang City. Journal of Health and Behavioral Science 2, 252–263.

Google Scholar

Sha, P., Sariyska, R., Riedl, R., Lachmann, B., and Montag, C. (2019). Linking Internet communication and smartphone use disorder by taking a closer look at the Facebook and WhatsApp applications. Addict. Behav. Rep. 9:100148. doi: 10.1016/j.abrep.2018.100148

CrossRef Full Text | Google Scholar

Shakya, H. B., and Christakis, N. A. (2017). Association of Facebook use with compromised well-being: a longitudinal study. Am. J. Epidemiol. 185, 203–211. doi: 10.1093/aje/kww189

CrossRef Full Text | Google Scholar

Shaw, A. M., Timpano, K. R., Tran, T. B., and Joormann, J. (2015). Correlates of Facebook usage patterns: the relationship between passive Facebook use, social anxiety symptoms, and brooding. Comput. Hum. Behav. 48, 575–580. doi: 10.1016/j.chb.2015.02.003

CrossRef Full Text | Google Scholar

Sheehan, D. V., Sheehan, K. H., Shytle, R. D., Janavs, J., Bannon, Y., Rogers, J. E., et al. (2010). Reliability and validity of the mini international neuropsychiatric interview for children and adolescents (MINI-KID). J. Clin. Psychiatry 71, 313–326.

Google Scholar

Sherbourne, C. D., and Stewart, A. L. (1991). The MOS social support survey. Soc. Sci. Med. 32, 705–714. doi: 10.1016/0277-9536(91)90150-B

CrossRef Full Text | Google Scholar

Shettar, M., Karkal, R., Kakunje, A., Mendonsa, R. D., and Chandran, V. M. (2017). Facebook addiction and loneliness in the post-graduate students of a university in southern India. Int. J. Soc. Psychiatry 63, 325–329. doi: 10.1177/0020764017705895

CrossRef Full Text | Google Scholar

Sillence, E., Saxton, T. K., and Pollet, T. V. (2021). Facebook social use and anxiety: a replication attempt. Hum. Commun. Technol. 2, 19–36.

Google Scholar

Simon, A. (2020). Ist Facebook schlecht für die psychische Gesundheit? Psychother. Psychosom. Med. Psychol. 70:98. doi: 10.1055/a-1102-8376

CrossRef Full Text | Google Scholar

Simoncic, T. E., Kuhlman, K. R., Vargas, I., Houchins, S., and Lopez-Duran, N. L. (2014). Facebook use and depressive symptomatology: investigating the role of neuroticism and extraversion in youth. Comput. Hum. Behav. 40, 1–5. doi: 10.1016/j.chb.2014.07.039

CrossRef Full Text | Google Scholar

Sindermann, C., Duke, É., and Montag, C. (2020). Personality associations with Facebook use and tendencies towards Facebook use disorder. Addict. Behav. Rep. 11:100264. doi: 10.1016/j.abrep.2020.100264

CrossRef Full Text | Google Scholar

Sindermann, C., Montag, C., and Elhai, J. D. (2022). The design of social media platforms—initial evidence on relations between personality, fear of missing out, design element-driven increased social media use, and problematic social media use. Technol. Mind Behav. 3. doi: 10.1037/tmb0000096

CrossRef Full Text | Google Scholar

Skues, J. L., Williams, B., and Wise, L. (2012). The effects of personality traits, self-esteem, loneliness, and narcissism on Facebook use among university students. Comput. Hum. Behav. 28, 2414–2419. doi: 10.1016/j.chb.2012.07.012

CrossRef Full Text | Google Scholar

Smith, A. R., Hames, J. L., and Joiner, T. E.Jr. (2013). Status update: maladaptive Facebook usage predicts increases in body dissatisfaction and bulimic symptoms. J. Affect. Disord. 149, 235–240. doi: 10.1016/j.jad.2013.01.032

CrossRef Full Text | Google Scholar

Smith, T., and Short, A. (2022). Needs affordance as a key factor in likelihood of problematic social media use: validation, latent profile analysis and comparison of TikTok and Facebook problematic use measures. Addict. Behav. 129:107259. doi: 10.1016/j.addbeh.2022.107259

CrossRef Full Text | Google Scholar

Soraci, P., Ferrari, A., Barberis, N., Luvarà, G., Urso, A., Del Fante, E., et al. (2020). Psychometric analysis and validation of the Italian Bergen Facebook Addiction Scale. Int. J. Ment. Heal. Addict. doi: 10.1007/s11469-020-00346-5

CrossRef Full Text | Google Scholar

Sotero, L., da Veiga, G. F., Carreira, D., Portugal, A., and Relvas, A. P. (2019). Facebook addiction and emerging adults: the influence of sociodemographic variables, family communication, and differentiation of self. Escritos de Psicol. 12, 81–92. doi: 10.24310/espsiescpsi.v12i2.9986

CrossRef Full Text | Google Scholar

Spielberger, C. D. (1989). State-Trait Anxiety Inventory: bibliography (2nd Ed). Palo Alto: Consulting Psychologists Press.

Google Scholar

Spielberger, C. D., Ritterband, L. M., Reheiser, E. C., and Brunner, T. M. (2003). The nature and measurement of depression. Int. J. Clin. Health Psychol. 3, 209–234.

Google Scholar

Spitzer, R. L., Kroenke, K., Williams, J. B. W., and Löwe, B. (2006). A brief measure for assessing generalized anxiety disorder: the GAD-7. Arch. Intern. Med. 166:1092. doi: 10.1001/archinte.166.10.1092

CrossRef Full Text | Google Scholar

Spitzer, R. L., Kroenke, K., and Williams, J. B. W., Patient Health Questionnaire Primary Care Study Group (1999). Validation and utility of a self-report version of PRIME-MD: the PHQ primary care study. JAMA 282, 1737–1744. doi: 10.1001/jama.282.18.1737

CrossRef Full Text | Google Scholar

Srivastava, A. (2015). The effect of Facebook use on life satisfaction and subjective happiness of college students. Int. J. Indian Psychol. 2. doi: 10.25215/0204.078

CrossRef Full Text | Google Scholar

Stănculescu, E., and Griffiths, M. D. (2021). Anxious attachment and Facebook addiction: the mediating role of need to belong, self-esteem, and Facebook use to meet romantic partners. Int. J. Ment. Heal. Addict. 21, 333–349. doi: 10.1007/s11469-021-00598-9

CrossRef Full Text | Google Scholar

Stangl, F. J., and Riedl, R. (2022a). “Measurement of heart rate and heart rate variability: a review of NeuroIS research with a focus on applied methods” in Information Systems and Neuroscience: NeuroIS Retreat 2022 (LNISO, Vol. 58). eds. F. D. Davis, R. Riedl, J. vom Brocke, P.-M. Léger, A. B. Randolph, and G. R. Müller-Putz (Cham: Springer), 269–283.

Google Scholar

Stangl, F. J., and Riedl, R. (2022b). “Measurement of heart rate and heart rate variability in NeuroIS research: review of empirical results” in Information Systems and Neuroscience: NeuroIS Retreat 2022 (LNISO, Vol. 58). eds. F. D. Davis, R. Riedl, J. vom Brocke, P.-M. Léger, A. B. Randolph, and G. R. Müller-Putz, (Cham: Springer), 285–299.

Google Scholar

Stangl, F. J., and Riedl, R. (2022c). “Measurement of heart rate and heart rate variability with wearable devices: a systematic review.” Proceedings of the 17th International Conference on Wirtschaftsinformatik.

Google Scholar

Stangl, F. J., and Riedl, R. (2023a). Digital Detoxing als Maßnahme gegen digitalen Stress: Auf die Verwendung digitaler Technologien temporär verzichten. Theologisch-praktische Quartalschrift, 171, 274–283.

Google Scholar

Stangl, F. J., and Riedl, R. (2023b). Interruption science as a research field: towards a taxonomy of interruptions as a foundation for the field. Front. Psychol. 14:1043426. doi: 10.3389/fpsyg.2023.1043426

CrossRef Full Text | Google Scholar

Stangl, F. J., and Riedl, R. (2023c). “Interruptions in the workplace: an exploratory study among digital business professionals” in HCI in Business, Government and Organizations: 10th International Conference, HCIBGO 2023, Held as Part of the 25th HCI International Conference, HCII 2023, Copenhagen, Denmark, July 23–28, 2023, Proceedings, Part II (LNCS, Vol. 14039). eds. F. F.-H. Nah and K. Siau (Cham: Springer), 400–422. doi: 10.1007/978-3-031-36049-7_29

CrossRef Full Text | Google Scholar

Stangl, F. J., and Riedl, R. (2023d). “Neurophysiological measurements in the research field of digital detoxing: review and implications for future research” in Information Systems and Neuroscience: NeuroIS Retreat 2023 (LNISO). eds. F. D. Davis, R. Riedl, J. vom Brocke, P.-M. Léger, A. B. Randolph, and G. R. Müller-Putz (Cham: Springer), in press.

Google Scholar

Stangl, F. J., and Riedl, R. (2023e). “Neurophysiological measurements in the research field of interruption science: insights into applied methods for different interruption types based on an umbrella review” in Information Systems and Neuroscience: NeuroIS Retreat 2023 (LNISO). eds. F. D. Davis, R. Riedl, J. vom Brocke, P.-M. Léger, A. B. Randolph, and G. R. Müller-Putz (Cham: Springer), in press.

Google Scholar

Statista (2022a). Average daily time spent on selected social networks by adults in the United States from 2017 to 2022, by platform (in minutes). Available at: https://www.statista.com/statistics/324267/us-adults-daily-facebook-minutes/ [Accessed November 28, 2022].

Google Scholar

Statista (2022b). Distribution of Facebook users worldwide as of January 2022, by age and gender. Available at: https://www.statista.com/statistics/376128/facebook-global-user-age-distribution/ [Accessed December 19, 2022].

Google Scholar

Statista (2022c). Distribution of Instagram users worldwide as of April 2022, by age and gender. Available at: https://www.statista.com/statistics/248769/age-distribution-of-worldwide-instagram-users/ [Accessed December 19, 2022].

Google Scholar

Statista (2022d). Number of monthly active Facebook users worldwide as of 3rd quarter 2022 (in millions). Available at: https://www.statista.com/statistics/264810/number-of-monthly-active-facebook-users-worldwide/ [Accessed November 28, 2022].

Google Scholar

Steers, M.-L. N., Wickham, R. E., and Acitelli, L. K. (2014). Seeing everyone else’s highlight reels: how Facebook usage is linked to depressive symptoms. J. Soc. Clin. Psychol. 33, 701–731. doi: 10.1521/jscp.2014.33.8.701

CrossRef Full Text | Google Scholar

Steggink, B. W. (2015). Facebook addiction: where does it come from? A study based on the Bergen Facebook Addiction Scale. Unpublished Master Thesis. University of Twente.

Google Scholar

Sternberg, N., Luria, R., Chandhok, S., Vickers, B., Kross, E., and Sheppes, G. (2020). When Facebook and finals collide - procrastinatory social media usage predicts enhanced anxiety. Comput. Hum. Behav. 109:106358. doi: 10.1016/j.chb.2020.106358

CrossRef Full Text | Google Scholar

Sternberg, N., Luria, R., and Sheppes, G. (2018). For whom is social-network usage associated with anxiety? The moderating role of neural working-memory filtering of Facebook information. Cogn. Affect. Behav. Neurosci. 18, 1145–1158. doi: 10.3758/s13415-018-0627-z

CrossRef Full Text | Google Scholar

Stieger, S. (2019). Facebook usage and life satisfaction. Front. Psychol. 10:2711. doi: 10.3389/fpsyg.2019.02711

CrossRef Full Text | Google Scholar

Straub, D. W. (1989). Validating instruments in MIS research. MIS Q. 13, 147–169. doi: 10.2307/248922

CrossRef Full Text | Google Scholar

Swami, V., Stieger, S., Voracek, M., Dressler, S. G., Eisma, L., and Furnham, A. (2009). Psychometric evaluation of the Tagalog and German Subjective Happiness Scales and a cross-cultural comparison. Soc. Indic. Res. 93, 393–406. doi: 10.1007/s11205-008-9331-7

CrossRef Full Text | Google Scholar

Tams, S., Ahuja, M., Thatcher, J. B., and Grover, V. (2020). Worker stress in the age of mobile technology: the combined effects of perceived interruption overload and worker control. J. Strateg. Inf. Syst. 29:101595. doi: 10.1016/j.jsis.2020.101595

CrossRef Full Text | Google Scholar

Tandoc, E. C.Jr., Ferrucci, P., and Duffy, M. (2015). Facebook use, envy, and depression among college students: is facebooking depressing? Comput. Hum. Behav. 43, 139–146. doi: 10.1016/j.chb.2014.10.053

CrossRef Full Text | Google Scholar

Tandoc, E. C.Jr., and Goh, Z. H. (2023). Is facebooking really depressing? Revisiting the relationships among social media use, envy, and depression. Inf. Commun. Soc. 26, 551–567. doi: 10.1080/1369118X.2021.1954975

CrossRef Full Text | Google Scholar

Tartaglia, S. (2016). Different modalities of using Facebook: the influence of actual social relations, wellbeing, and attitude towards the medium. Stud. Psychol. 58, 3–17. doi: 10.21909/sp.2016.01.703

CrossRef Full Text | Google Scholar

Taylor, D. G., and Strutton, D. (2016). Does Facebook usage lead to conspicuous consumption? The role of envy, narcissism and self-promotion. J. Res. Interact. Mark. 10, 231–248. doi: 10.1108/JRIM-01-2015-0009

CrossRef Full Text | Google Scholar

Tazghini, S., and Siedlecki, K. L. (2013). A mixed method approach to examining Facebook use and its relationship to self-esteem. Comput. Hum. Behav. 29, 827–832. doi: 10.1016/j.chb.2012.11.010

CrossRef Full Text | Google Scholar

Teo, A. R., Chan, B. K., Saha, S., and Nicolaidis, C. (2019). Frequency of social contact in-person vs. on Facebook: an examination of associations with psychiatric symptoms in military veterans. J. Affect. Disord. 243, 375–380. doi: 10.1016/j.jad.2018.09.043

CrossRef Full Text | Google Scholar

Teppers, E., Luyckx, K., Klimstra, T. A., and Goossens, L. (2014). Loneliness and Facebook motives in adolescence: a longitudinal inquiry into directionality of effect. J. Adolesc. 37, 691–699. doi: 10.1016/j.adolescence.2013.11.003

CrossRef Full Text | Google Scholar

To, N., and Nguyen, N. (2015). Validity of the Vietnamese version of the Pittsburgh Sleep Quality Index. Sleep Med. 16:S52. doi: 10.1016/j.sleep.2015.02.128

CrossRef Full Text | Google Scholar

Tobin, S. J., and Graham, S. (2020). Feedback sensitivity as a mediator of the relationship between attachment anxiety and problematic Facebook use. Cyberpsychol. Behav. Soc. Netw. 23, 562–566. doi: 10.1089/cyber.2019.0560

CrossRef Full Text | Google Scholar

Tosun, L. P., and Kaşdarma, E. (2020). Passive Facebook use and depression: a study of the roles of upward comparisons, emotions, and friendship type. J. Media Psychol. 32, 165–175. doi: 10.1027/1864-1105/a000269

CrossRef Full Text | Google Scholar

Trần, T. M. Đ., and Cao, Q. T. (2018). Cảm nhận cô đơn của sinh viên và mối liên hệ giữa cảm nhận cô đơn với tự đánh giá bản thân, tiêu điểm kiểm soát bên ngoài. Tạp Chí Tâm Lý Học 233, 16–30.

Google Scholar

Tran, T. D., Tran, T., and Fisher, J. (2013). Validation of the Depression Anxiety Stress Scales (DASS) 21 as a screening instrument for depression and anxiety in a rural community-based cohort of northern Vietnamese women. BMC Psychiatry 13:24. doi: 10.1186/1471-244X-13-24

CrossRef Full Text | Google Scholar

Tran, T. B., Uebelacker, L., Wenze, S. J., Collins, C., and Broughton, M. K. (2015). Adaptive and maladaptive means of using Facebook: a qualitative pilot study to inform suggestions for development of a future intervention for depression. J. Psychiatr. Pract. 21, 458–473. doi: 10.1097/PRA.0000000000000109

CrossRef Full Text | Google Scholar

Triệu, P., Ellison, N. B., Schoenebeck, S. Y., and Brewer, R. N. (2021). Implications of Facebook engagement types and feed’s social content for self-esteem via social comparison processes. Social Media + Society 7, 1–12. doi: 10.1177/20563051211042400

CrossRef Full Text | Google Scholar

Tromholt, M. (2016). The Facebook experiment: quitting Facebook leads to higher levels of well-being. Cyberpsychol. Behav. Soc. Netw. 19, 661–666. doi: 10.1089/cyber.2016.0259

CrossRef Full Text | Google Scholar

Turel, O., He, Q., Xue, G., Xiao, L., and Bechara, A. (2014). Examination of neural systems sub-serving Facebook “Addiction”. Psychol. Rep. 115, 675–695. doi: 10.2466/18.PR0.115c31z8

CrossRef Full Text | Google Scholar

Türkmen, O. O., Kavaklı, M., and Ak, M. (2022). The multiple mediating roles of self-esteem and happiness in the relationship between loneliness and depression in Facebook and Instagram users. J. Clin. Psychiatry 25, 23–30. doi: 10.5505/kpd.2022.79663

CrossRef Full Text | Google Scholar

Uher, R., Payne, J. L., Pavlova, B., and Perlis, R. H. (2014). Major depressive disorder in DSM-5: implications for clinical practice and research of changes from DSM-IV. Depress. Anxiety 31, 459–471. doi: 10.1002/da.22217

CrossRef Full Text | Google Scholar

Uram, P., and Skalski, S. (2022). Still logged in? The link between Facebook addiction, FoMO, self-esteem, life satisfaction and loneliness in social media users. Psychol. Rep. 125, 218–231. doi: 10.1177/0033294120980970

CrossRef Full Text | Google Scholar

Uttravanich, A., and Blauw, J. N. (2018). Facebook use, appearance comparison, body dissatisfacion, and self-esteem in Thai female Facebook users. Scholar: Human Sciences 10, 201–2013.

Google Scholar

Valenzuela, S., Park, N., and Kee, K. F. (2009). Is there social capital in a social network site?: Facebook use and college students’ life satisfaction, trust, and participation. J. Comput.-Mediat. Commun. 14, 875–901. doi: 10.1111/j.1083-6101.2009.01474.x

CrossRef Full Text | Google Scholar

Valkenburg, P. M., and Peter, J. (2008). Adolescents’ identity experiments on the Internet. Commun. Res. 35, 208–231. doi: 10.1177/0093650207313164

CrossRef Full Text | Google Scholar

Valkenburg, P. M., Peter, J., and Schouten, A. P. (2006). Friend networking sites and their relationship to adolescents’ well-being and social self-esteem. CyberPsychol. Behav. 9, 584–590. doi: 10.1089/cpb.2006.9.584

CrossRef Full Text | Google Scholar

Van der Zee, K., Buunk, B. P., Sanderman, R., Botke, G., and van den Bergh, F. (2000). Social comparison and coping with cancer treatment. Personal. Individ. Differ. 28, 17–34. doi: 10.1016/S0191-8869(99)00045-8

CrossRef Full Text | Google Scholar

Vanman, E. J., Baker, R., and Tobin, S. J. (2018). The burden of online friends: the effects of giving up Facebook on stress and well-being. J. Soc. Psychol. 158, 496–508. doi: 10.1080/00224545.2018.1453467

CrossRef Full Text | Google Scholar

Vannucci, A., Ohannessian, C. M., and Gagnon, S. (2019). Use of multiple social media platforms in relation to psychological functioning in emerging adults. Emerg. Adulthood 7, 501–506. doi: 10.1177/2167696818782309

CrossRef Full Text | Google Scholar

Veit, C. T., and Ware, J. E. (1983). The structure of psychological distress and well-being in general populations. J. Consult. Clin. Psychol. 51, 730–742. doi: 10.1037/0022-006X.51.5.730

CrossRef Full Text | Google Scholar

Verduyn, P., Gugushvili, N., and Kross, E. (2022). Do social networking sites influence well-being? The extended active-passive model. Curr. Dir. Psychol. Sci. 31, 62–68. doi: 10.1177/09637214211053637

CrossRef Full Text | Google Scholar

Verseillié, E., Laconi, S., Castro-Calvo, J., and Chabrol, H. (2021). Psychometric evaluation of the Bergen Facebook Addiction Scale: one- or two-factor solution? Int. J. Ment. Heal. Addict. doi: 10.1007/s11469-021-00668-y

CrossRef Full Text | Google Scholar

Viala-Danten, M., Martin, S., Guillemin, I., and Hays, R. D. (2008). Evaluation of the reliability and validity of the Medical Outcomes Study Sleep Scale in patients with painful diabetic peripheral neuropathy during an international clinical trial. Health Qual. Life Outcomes 6:113. doi: 10.1186/1477-7525-6-113

CrossRef Full Text | Google Scholar

Vigil, T. R., and Wu, H. D. (2015). Facebook users’ engagement and perceived life satisfaction. Media Commun. 3, 5–16. doi: 10.17645/mac.v3i1.199

CrossRef Full Text | Google Scholar

Villadangos Fernández, J. M., Errasti Pérez, J. M., Amigo Vázquez, I., Jolliffe, D., and García Cueto, E. (2016). Characteristics of empathy in young people measured by the Spanish validation of the basic empathy scale. Psicothema 28, 323–329.

Google Scholar

Vogel, E. A., Rose, J. P., Okdie, B. M., Eckles, K., and Franz, B. (2015). Who compares and despairs? The effect of social comparison orientation on social media use and its outcomes. Personal. Individ. Differ. 86, 249–256. doi: 10.1016/j.paid.2015.06.026

CrossRef Full Text | Google Scholar

Vogel, E. A., Rose, J. P., Roberts, L. R., and Eckles, K. (2014). Social comparison, social media, and self-esteem. Psychol. Pop. Media Cult. 3, 206–222. doi: 10.1037/ppm0000047

CrossRef Full Text | Google Scholar

vom Brocke, J., Simons, A., Niehaves, B., Riemer, K., Plattfaut, R., and Cleven, A. (2009). “Reconstructing the giant: on the importance of rigour in documenting the literature search process.” in S. Newell, E. A. Whitley, N. Pouloudi, J. Wareham, & L. Mathiassen (Eds.). Proceedings of the 17th European Conference on Information Systems. pp. 2206–2217.

Google Scholar

Walburg, V., Mialhes, A., and Moncla, D. (2016). Does school-related burnout influence problematic Facebook use? Child Youth Serv. Rev. 61, 327–331. doi: 10.1016/j.childyouth.2016.01.009

CrossRef Full Text | Google Scholar

Walker, M., Thornton, L., De Choudhury, M., Teevan, J., Bulik, C. M., Levinson, C. A., et al. (2015). Facebook use and disordered eating in college-aged women. J. Adolesc. Health 57, 157–163. doi: 10.1016/j.jadohealth.2015.04.026

CrossRef Full Text | Google Scholar

Walther, J. B. (2007). Selective self-presentation in computer-mediated communication: Hyperpersonal dimensions of technology, language, and cognition. Comput. Hum. Behav. 23, 2538–2557. doi: 10.1016/j.chb.2006.05.002

CrossRef Full Text | Google Scholar

Walther, J. B., and Boyd, S. (2002). “Personality and the formation of social networks” in Communication Technology and Society: Audience Adoption and Use. eds. C. A. Lin and D. Atkin (Cresskill: Hampton Press), 153–188.

Google Scholar

Wang, S. S. (2013). “I Share, Therefore I Am”: personality traits, life satisfaction, and Facebook check-ins. Cyberpsychol. Behav. Soc. Netw. 16, 870–877. doi: 10.1089/cyber.2012.0395

CrossRef Full Text | Google Scholar

Wang, K., Frison, E., Eggermont, S., and Vandenbosch, L. (2018). Active public Facebook use and adolescents’ feelings of loneliness: evidence for a curvilinear relationship. J. Adolesc. 67, 35–44. doi: 10.1016/j.adolescence.2018.05.008

CrossRef Full Text | Google Scholar

Wang, T.-J., Kang, C.-L., Tsai, J.-L., Song, W.-T., and Lien, A. S.-Y. (2021). Social media (Facebook) improper use and the influence of sleeping quality in Taiwan’s university students. Sci. Prog. 104, 1–20. doi: 10.1177/00368504211011878

CrossRef Full Text | Google Scholar

Watson, D., and Clark, L. A. (1991). Mood and anxiety symptom questionnaire. Unpublished Manuscript. University of Iowa.

Google Scholar

Watson, D., Clark, L. A., and Tellegen, A. (1988). Development and validation of brief measures of positive and negative affect: the PANAS scales. J. Pers. Soc. Psychol. 54, 1063–1070. doi: 10.1037/0022-3514.54.6.1063

CrossRef Full Text | Google Scholar

Webster, J., and Watson, R. T. (2002). Analyzing the past to prepare for the future: writing a literature review. MIS Q. 26, xiii–xxiii.

Google Scholar

Wenninger, H., Krasnova, H., and Buxmann, P. (2014). “Activity matters: investigating the influence of Facebook on life satisfaction of teenage users.” in Proceedings of the 22nd European Conference on Information Systems.

Google Scholar

Whitman, C. N., and Gottdiener, W. H. (2016). The cyber self: Facebook as a predictor of well-being. Int. J. Appl. Psychoanal. Stud. 13, 142–162. doi: 10.1002/aps.1431

CrossRef Full Text | Google Scholar

Widyanto, L., and McMurran, M. (2004). The psychometric properties of the Internet Addiction Test. CyberPsychol. Behav. 7, 443–450. doi: 10.1089/cpb.2004.7.443

CrossRef Full Text | Google Scholar

Wittenberg, M. T. (1986). Emotional and social loneliness: An examination of social skills, attributions, sex role, and object relations perspectives. Unpublished Doctoral Dissertation. University of Rochester.

Google Scholar

Wolniczak, I., Cáceres-Del Aguila, J. A., Palma-Ardiles, G., Arroyo, K. J., Solís-Visscher, R., Paredes-Yauri, S., et al. (2013). Association between Facebook dependence and poor sleep quality: a study in a sample of undergraduate students in Peru. PLoS One 8:e59087. doi: 10.1371/journal.pone.0059087

CrossRef Full Text | Google Scholar

World Health Organization (2019). International statistical classification of diseases and related health problems (11th Ed). Available at: https://icd.who.int/ [Accessed January 4, 2023].

Google Scholar

Wright, K. B., Rosenberg, J., Egbert, N., Ploeger, N. A., Bernard, D. R., and King, S. (2013). Communication competence, social support, and depression among college students: a model of Facebook and face-to-face support network influence. J. Health Commun. 18, 41–57. doi: 10.1080/10810730.2012.688250

CrossRef Full Text | Google Scholar

Wright, E. J., White, K. M., and Obst, P. L. (2018). Facebook false self-presentation behaviors and negative mental health. Cyberpsychol. Behav. Soc. Netw. 21, 40–49. doi: 10.1089/cyber.2016.0647

CrossRef Full Text | Google Scholar

Xie, W., and Kang, C. (2015). See you, see me: teenagers’ self-disclosure and regret of posting on social network site. Comput. Hum. Behav. 52, 398–407. doi: 10.1016/j.chb.2015.05.059

CrossRef Full Text | Google Scholar

Xie, W., and Karan, K. (2019). Predicting Facebook addiction and state anxiety without Facebook by gender, trait anxiety, Facebook intensity, and different Facebook activities. J. Behav. Addict. 8, 79–87. doi: 10.1556/2006.8.2019.09

CrossRef Full Text | Google Scholar

Yang, H. S., Kim, J. H., and Seo, M. H. (2014). Does Facebook make us happy?: examining the relationship among college students’ Facebook use, upward social comparison and life satisfaction. Korean Journal of Journalism & Communication 58, 215–244.

Google Scholar

Ye, S. Y. (2019). The relationships between Twitter use, social comparison and satisfaction of friendship among university students. Socio-Informatics 8, 111–124.

Google Scholar

Ye, S., Ho, K. K. W., and Zerbe, A. (2021). The effects of social media usage on loneliness and well-being: analysing friendship connections of Facebook, Twitter and Instagram. Inform. Dis. Delivery 49, 136–150. doi: 10.1108/IDD-08-2020-0091

CrossRef Full Text | Google Scholar

Yeshua-Katz, D., and Zilberstein, T. (2021). Facebook use and well-being among army veterans with PTSD. Int. J. Commun. 15, 5029–5050.

Google Scholar

Young, K. S. (1998a). Caught in the net: How to recognize the signs of Internet addiction – and a winning strategy for recovery. New York: Wiley.

Google Scholar

Young, K. S. (1998b). Internet addiction: the emergence of a new clinical disorder. CyberPsychol. Behav. 1, 237–244. doi: 10.1089/cpb.1998.1.237

CrossRef Full Text | Google Scholar

Young, K. S., and de Abreu, C. N. (2010). Internet addiction: a handbook and guide to evaluation and treatment. Hoboken: Wiley.

Google Scholar

Yusoff, M. S. B. (2013). Psychometric properties of the depression anxiety stress scale in a sample of medical degree applicants. Intern. Med. J. 20, 295–300.

Google Scholar

Zaffar, M., Mahmood, S., Saleem, M., and Zakaria, E. (2015). Facebook addiction: relation with depression, anxiety, loneliness and academic performance of Pakistani students. Sci. Int. 27, 2469–2475.

Google Scholar

Zammuner, V. L. (2008). Italians’ social and emotional loneliness: the results of five studies. International Journal of Educational and Pedagogical Sciences 2, 482–494.

Google Scholar

Zawadzki, B., Popiel, A., and Pragłowska, E. (2009). Charakterystyka psychometryczna polskiej adaptacji Kwestionariusza Depresji BDI-II Aarona T. Becka. Psychol Etiol Genet 19, 71–95.

Google Scholar

Zhang, R. (2017). The stress-buffering effect of self-disclosure on Facebook: an examination of stressful life events, social support, and mental health among college students. Comput. Hum. Behav. 75, 527–537. doi: 10.1016/j.chb.2017.05.043

CrossRef Full Text | Google Scholar

Zhao, L., Lu, Y., Wang, B., Chau, P. Y. K., and Zhang, L. (2012). Cultivating the sense of belonging and motivating user participation in virtual communities: a social capital perspective. Int. J. Inf. Manag. 32, 574–588. doi: 10.1016/j.ijinfomgt.2012.02.006

CrossRef Full Text | Google Scholar

Zhong, B. (2013). From smartphones to iPad: power users’ disposition toward mobile media devices. Comput. Hum. Behav. 29, 1742–1748. doi: 10.1016/j.chb.2013.02.016

CrossRef Full Text | Google Scholar

Ziarko, M., Kaczmarek, Ł. D., and Haładziński, P. (2014). Polish version of Centre for Epidemiological Studies Depression Scale (CES-D): results of a preliminary study on the psychometric properties of the scale. Curr. Issues Pers. Psychol. 1, 51–61. doi: 10.5114/cipp.2013.40637

CrossRef Full Text | Google Scholar

Zigmond, A. S., and Snaith, R. P. (1983). The hospital anxiety and depression scale. Acta Psychiatr. Scand. 67, 361–370. doi: 10.1111/j.1600-0447.1983.tb09716.x

CrossRef Full Text | Google Scholar

Zimet, G. D., Dahlem, N. W., Zimet, S. G., and Farley, G. K. (1988). The multidimensional scale of perceived social support. J. Pers. Assess. 52, 30–41. doi: 10.1207/s15327752jpa5201_2

CrossRef Full Text | Google Scholar

Zuboff, S. (2015). Big other: surveillance capitalism and the prospects of an information civilization. J. Inf. Technol. 30, 75–89. doi: 10.1057/jit.2015.5

CrossRef Full Text | Google Scholar

Keywords: brain, Facebook, Neuro-Information-Systems, review, social networking sites, stress

Citation: Stangl FJ, Riedl R, Kiemeswenger R and Montag C (2023) Negative psychological and physiological effects of social networking site use: The example of Facebook. Front. Psychol. 14:1141663. doi: 10.3389/fpsyg.2023.1141663

Received: 10 January 2023; Accepted: 03 May 2023;
Published: 03 August 2023.

Edited by:

Anna Ilona Roberts, Adam Mickiewicz University, Poland

Reviewed by:

Anastasia Kovaleva, P. K. Anokhin Institute of Normal Physiology, Russia
Olga Mikhailovna Bazanova, State Research Institute of Neuroscience and Medicine, Russia

Copyright © 2023 Stangl, Riedl, Kiemeswenger and Montag. This is an open-access article distributed under the terms of the Creative Commons Attribution License (CC BY). The use, distribution or reproduction in other forums is permitted, provided the original author(s) and the copyright owner(s) are credited and that the original publication in this journal is cited, in accordance with accepted academic practice. No use, distribution or reproduction is permitted which does not comply with these terms.

*Correspondence: René Riedl, UmVuZS5SaWVkbEBmaC1zdGV5ci5hdA==

Disclaimer: All claims expressed in this article are solely those of the authors and do not necessarily represent those of their affiliated organizations, or those of the publisher, the editors and the reviewers. Any product that may be evaluated in this article or claim that may be made by its manufacturer is not guaranteed or endorsed by the publisher.