ORIGINAL RESEARCH article
Front. Psychol.
Sec. Cultural Psychology
Psychometric properties of the Intercultural Effectiveness Scale in a sample of in-service Chilean EFL teachers
Provisionally accepted- Universidad de La Frontera, Temuco, Chile
Select one of your emails
You have multiple emails registered with Frontiers:
Notify me on publication
Please enter your email address:
If you already have an account, please login
You don't have a Frontiers account ? You can register here
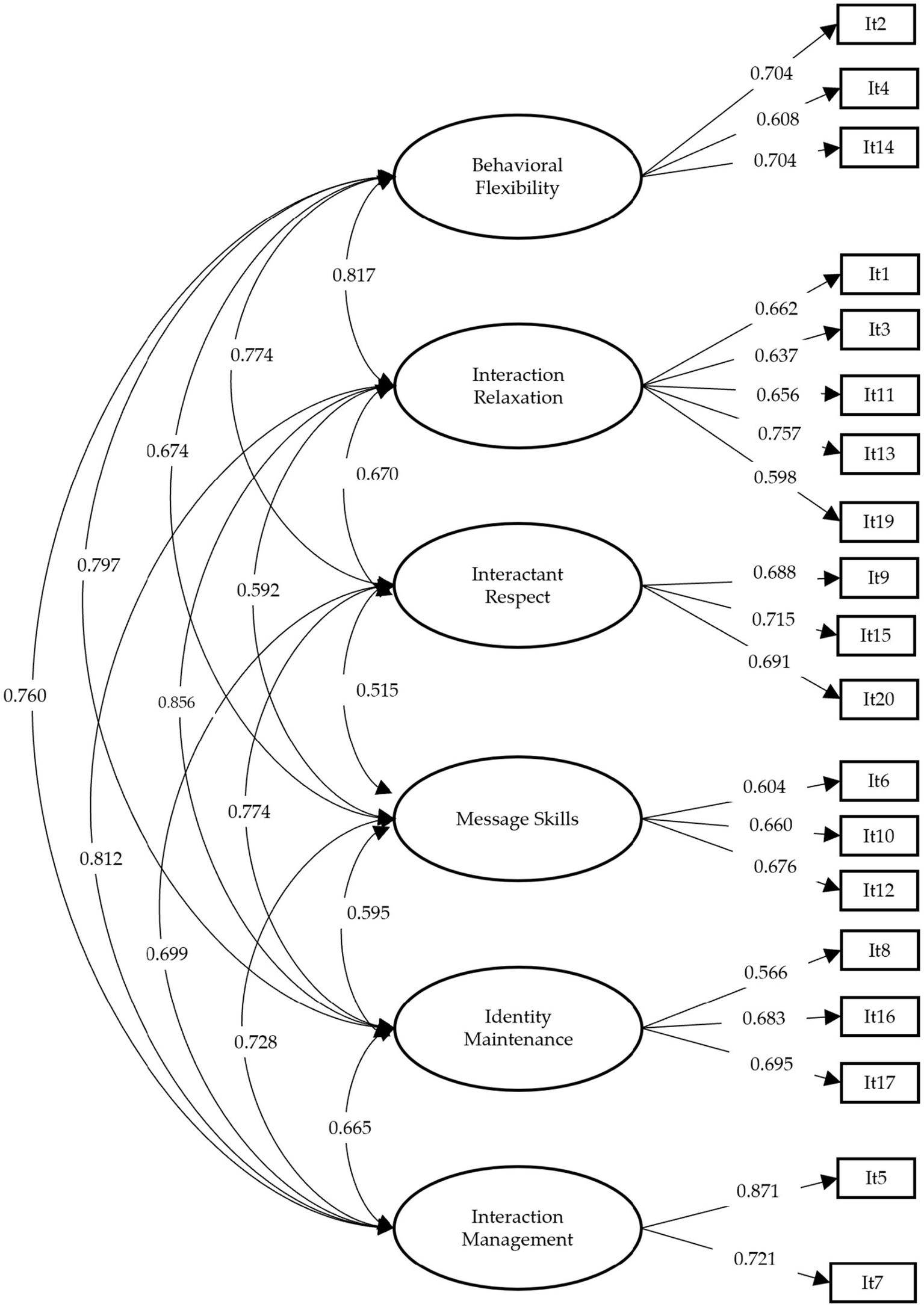
This study aims to validate the adaptation of the Intercultural Effectiveness Scale (IES) to the Chilean Spanish language context within a sample of 393 in-service Chilean EFL teachers. Intercultural effectiveness, a critical dimension of Intercultural Communication Competence (ICC), is essential for promoting culturally responsive pedagogy in diverse classrooms. The IES, comprising six factors— Behavioral Flexibility, Interaction Relaxation, Interactant Respect, Message Skills, Identity Maintenance, and Interaction Management—was analyzed using confirmatory factor analysis (CFA). The results confirmed the six-factor structure of the scale, with adequate fit indices. McDonald's ω coefficients ranged from 0.608 to 0.723, indicating moderate reliability; however, values close to 0.60 reflect limited precision and suggest room for future improvement. Convergent validity was supported through correlations with the Multicultural Awareness Scale (MAS), particularly the Implicit Culture Awareness factor. Although positive correlations were identified, the Message Skills factor demonstrated non-significant correlations, suggesting potential areas for pedagogical improvement. This study highlights the relevance of IES as a tool for enhancing professional development programs that aim to foster ICC in teachers. The findings of this study have implications for curriculum design, intercultural training, and educational policies, particularly in culturally diverse contexts. Future research should focus on the longitudinal impacts of training on teachers' intercultural effectiveness and on the predictive relationships between ICC and student learning outcomes.
Keywords: EFL, Intercultural communication competence, intercultural effectiveness, Reliability, teachers, validity
Received: 30 Oct 2025; Accepted: 27 Jan 2026.
Copyright: © 2026 Klenner-Loebel, Gálvez Nieto, BELTRÁN VÉLIZ, Ormazabal-Astudillo and Norambuena-Paredes. This is an open-access article distributed under the terms of the Creative Commons Attribution License (CC BY). The use, distribution or reproduction in other forums is permitted, provided the original author(s) or licensor are credited and that the original publication in this journal is cited, in accordance with accepted academic practice. No use, distribution or reproduction is permitted which does not comply with these terms.
* Correspondence: José Luis Gálvez Nieto
Disclaimer: All claims expressed in this article are solely those of the authors and do not necessarily represent those of their affiliated organizations, or those of the publisher, the editors and the reviewers. Any product that may be evaluated in this article or claim that may be made by its manufacturer is not guaranteed or endorsed by the publisher.