ORIGINAL RESEARCH article
Front. Psychol.
Sec. Educational Psychology
This article is part of the Research TopicProtective vs Risk Factors for Stress and Psychological Well-being in Academic University ContextsView all 37 articles
The driving mechanism of innovative behavior of vocational education students: an analysis of the role of psychological satisfaction, intrinsic motivation and career needs
Provisionally accepted- 1Design College, Jinhua University of Vocational Technology, Jinhua, China
- 2Faculty of Design and Architecture, Putra Malaysia University, Selangor Darul Ehsan, Malaysia
- 3New Quality Productive Forces Research Center in Central Zhejiang, Jinhua, China
- 4College Of Design And Innovation, Zhejiang Normal University, Jinhua, China
- 5Wenzhou-Kean University, Wenzhou, China
- 6Architectural Engineering College, Jinhua University of Vocational Technology, Jinhua, China
Select one of your emails
You have multiple emails registered with Frontiers:
Notify me on publication
Please enter your email address:
If you already have an account, please login
You don't have a Frontiers account ? You can register here
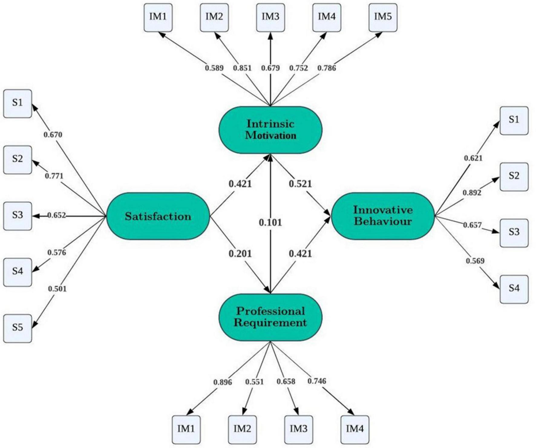
In the context of vocational and technical education, students' innovative behavior and career development capabilities are considered key outcomes for improving educational quality and social adaptability. Although previous research has pointed out that intrinsic motivation plays a central role in promoting students' innovative tendencies, its formation and mechanisms remain largely untested. Based on self-determination theory, this study integrates three core psychological variables: basic psychological need satisfaction, intrinsic motivation, and career needs, to construct an integrative path model explaining the innovative behavior of vocational education students. Based on online questionnaire data from 695 students at vocational and technical colleges in China, the study first identified associations among variables using correlation analysis. Chained mediation path regression analysis was then used to examine the mediating mechanisms between the psychological variables. Finally, structural equation modelling was used to verify the overall path model and its fit. The results indicate that basic psychological need satisfaction not only directly enhances students' intrinsic motivation but also indirectly enhances their perceived need for career development through intrinsic motivation. Career needs play a significant mediating role in the relationship between intrinsic motivation and innovative behaviour. This study reveals the multiple psychological mechanisms underlying the innovative behavior of vocational education students and emphasizes that curriculum design should focus on both motivational stimulation and career orientation. This study provides theoretical support and practical implications for building an innovation-oriented vocational education environment.
Keywords: Innovative behavior, intrinsic motivation, Psychological satisfaction, self-determination theory, vocational needs
Received: 14 Oct 2025; Accepted: 23 Jan 2026.
Copyright: © 2026 Xiaoping, Chenhui, Jiawei, Dian and Fanghe. This is an open-access article distributed under the terms of the Creative Commons Attribution License (CC BY). The use, distribution or reproduction in other forums is permitted, provided the original author(s) or licensor are credited and that the original publication in this journal is cited, in accordance with accepted academic practice. No use, distribution or reproduction is permitted which does not comply with these terms.
* Correspondence:
Xu Xiaoping
Xiang Fanghe
Disclaimer: All claims expressed in this article are solely those of the authors and do not necessarily represent those of their affiliated organizations, or those of the publisher, the editors and the reviewers. Any product that may be evaluated in this article or claim that may be made by its manufacturer is not guaranteed or endorsed by the publisher.
