ORIGINAL RESEARCH article
Front. Plant Sci.
Sec. Plant Pathogen Interactions
This article is part of the Research TopicAdvances in Genomics of Plant Pathogens and Host-Pathogen InteractionView all 8 articles
Genome-wide identification, expression and regulatory network analysis of wheat microRNAs responsive to Bipolaris sorokiniana
Provisionally accepted- 1Division of Plant Pathology, Indian Agricultural Research Institute (ICAR), New Delhi, India
- 2Hebei Agricultural University, Baoding, China
- 3University of Southern Queensland, Toowoomba, Australia
Select one of your emails
You have multiple emails registered with Frontiers:
Notify me on publication
Please enter your email address:
If you already have an account, please login
You don't have a Frontiers account ? You can register here
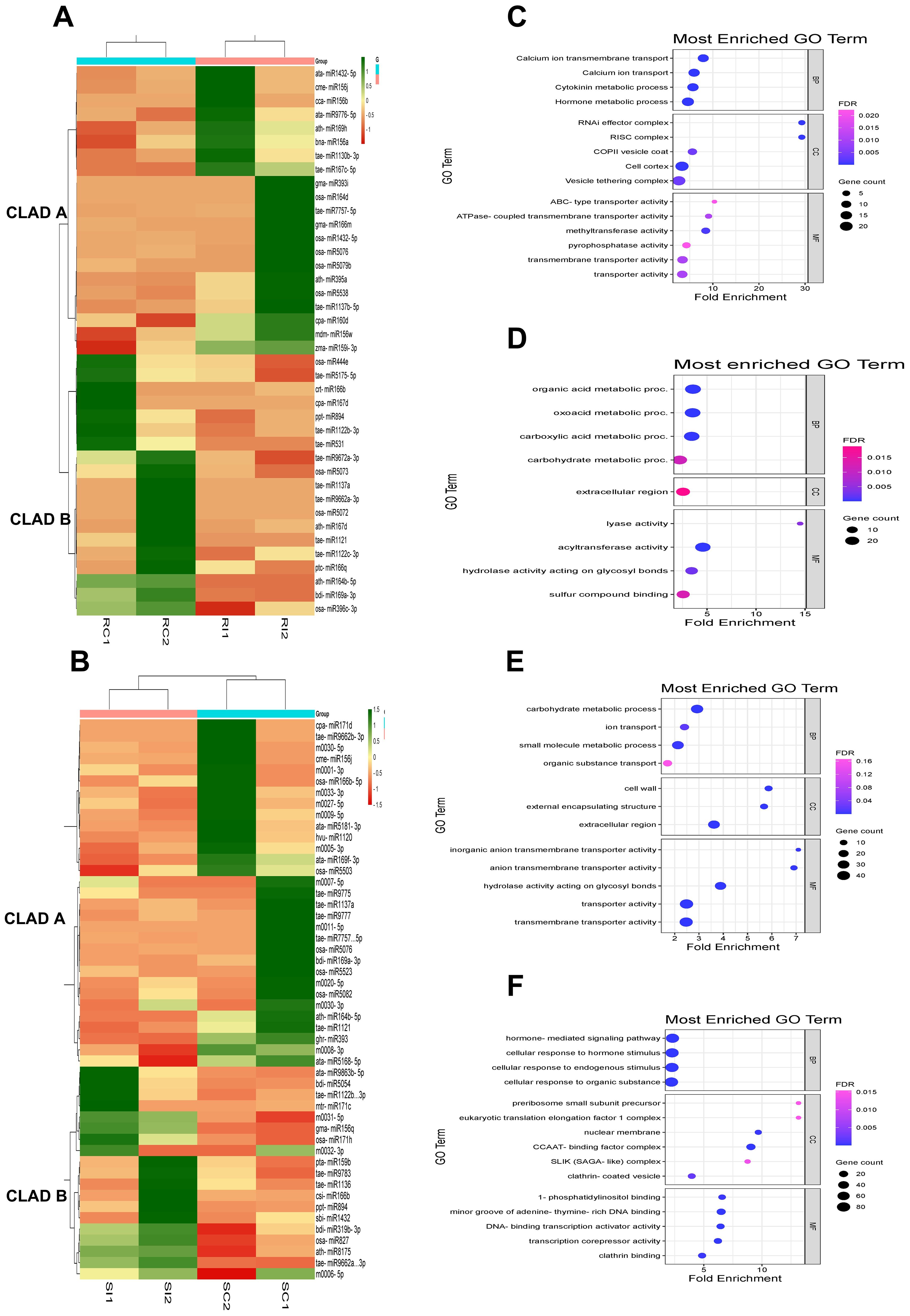
Abstract Spot blotch, caused by Bipolaris sorokiniana, is an important disease that leads to significant economic losses in wheat globally. Due to the complexity of B. sorokiniana infection, identification of wheat lines with strong resistance to spot blotch is challenging. Hence, the introduction of effective disease management strategies through the manipulation of genes involved in B. sorokiniana-wheat interaction remains essential. Micro RNAs (miRNAs) play a vital role in gene regulation and are increasingly used to predict molecular networks and genes associated with disease development or resistance. In this study, we employed small RNA sequencing to profile miRNAs in a resistant (IC566637) and a susceptible (Agra Local) wheat genotype following B. sorokiniana infection. A total of 726 miRNAs, predominantly 21–22 nucleotides in length, were identified. Among these, 140 are differentially expressed (DE) and associated with the modulation of 894 genes. The gene ontology (GO) and Kyoto encyclopedia of genes and genomes (KEGG) enrichment analysis revealed these target genes as secondary metabolites, ATB-binding cassette (ABC) transporters, nucleotide binding-leucine rich repeat (NB-LRR), mitogen-activated protein kinase (MAPK) genes and hormones associated with plant-pathogen interaction and defense signal transduction. The regulatory network constructed from these data highlights key miRNA-target interactions likely contributing to disease resistance. Quantitative RT-PCR validation of nine selected miRNAs and their corresponding target genes further supports their potential role in modulating wheat defense responses. These findings provide a comprehensive resource for understanding miRNA-mediated regulation in the wheat–B. sorokiniana pathosystem and identified promising candidate genes for future resistance breeding and genome editing efforts.
Keywords: wheat, Spot blotch, Bipolaris sorokiniana, miRNA, Defense, host-pathogen interaction
Received: 03 Jun 2025; Accepted: 06 Nov 2025.
Copyright: © 2025 Kashyap, Gurjar, BASAK, Chen, Ma, Kumar, Kumari, AGGARWAL, Saharan and Periyannan. This is an open-access article distributed under the terms of the Creative Commons Attribution License (CC BY). The use, distribution or reproduction in other forums is permitted, provided the original author(s) or licensor are credited and that the original publication in this journal is cited, in accordance with accepted academic practice. No use, distribution or reproduction is permitted which does not comply with these terms.
* Correspondence:
Malkhan Singh Gurjar, malkhan_iari@yahoo.com
Sambasivan Periyannan, sambasivam.periyannan@unisq.edu.au
Disclaimer: All claims expressed in this article are solely those of the authors and do not necessarily represent those of their affiliated organizations, or those of the publisher, the editors and the reviewers. Any product that may be evaluated in this article or claim that may be made by its manufacturer is not guaranteed or endorsed by the publisher.
