ORIGINAL RESEARCH article
Front. Plant Sci.
Sec. Plant Metabolism and Chemodiversity
Integrated transcriptomic and metabolomic analysis reveal the mechanism of citral production in Camphora officinarum Nees ex Wall leaves
Provisionally accepted- 1Jiangxi University of Water Resources and Electric Power, Nanchang, China
- 2Jiangxi Agricultural University, Nanchang, China
Select one of your emails
You have multiple emails registered with Frontiers:
Notify me on publication
Please enter your email address:
If you already have an account, please login
You don't have a Frontiers account ? You can register here
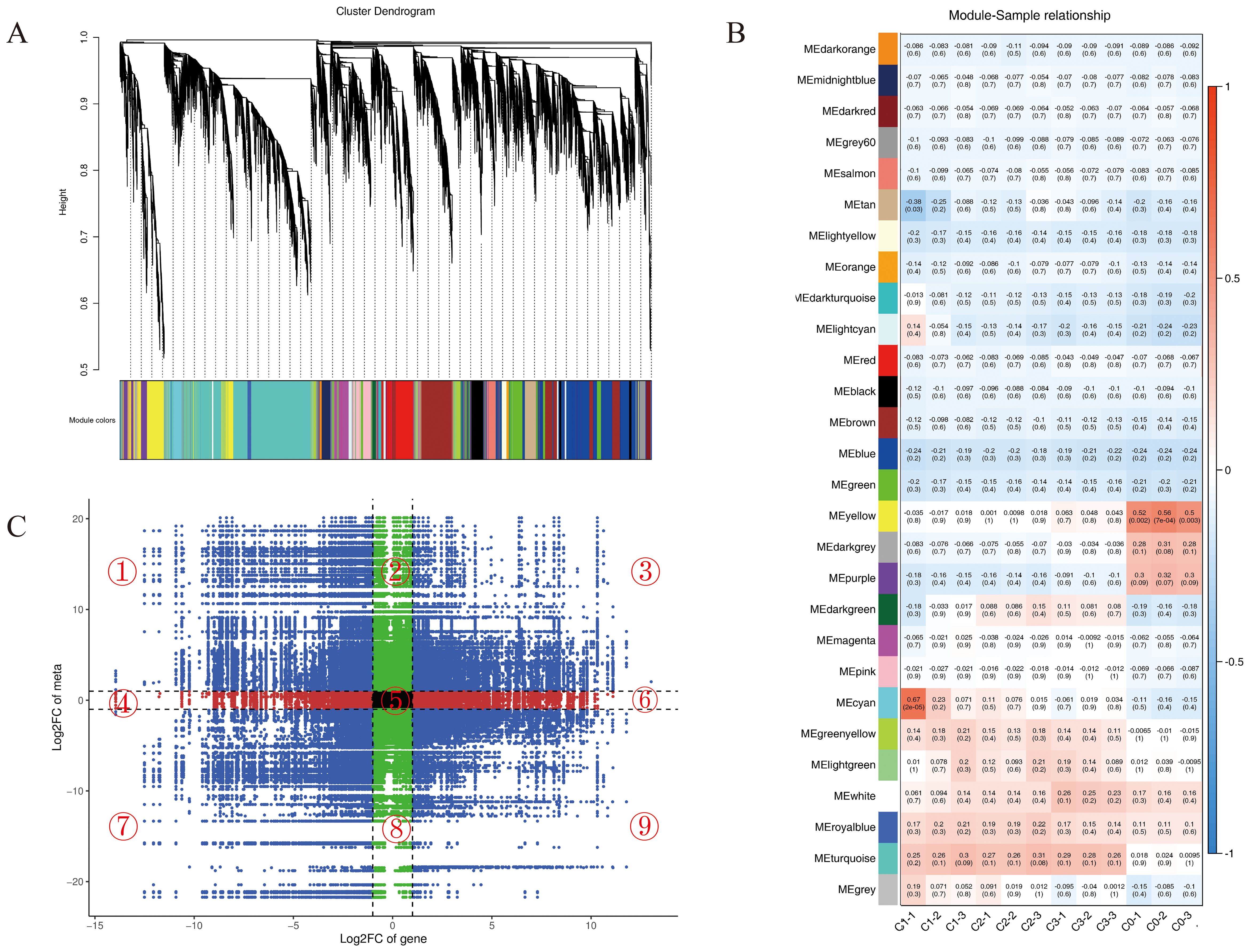
Abstract: Camphora officinarum Nees ex Wall (C. officinarum), a citral-rich aromatic plant, is recognized as an unrivalled natural source of citral for spice production. Its large-scale cultivation in China via the sustainable coppice-rotation system has markedly revitalized rural economies. Nevertheless, the genetic basis driving its prolific citral accumulation remains elusive. We conducted an integrated transcriptomic and metabolomic analysis comparing three citral type accessions (C1, C2, C3) with a non-citral type control (C0). Metabolomic profiling identified 904 leaf metabolites, with terpenoids representing the most abundant class (19.49%). Strikingly, GC-MS analysis unveiled a monoterpene-dominated essential oil composition in citral type C. officinarum leaves, characterized by four dominant constituents: geranial (36.9%-44.7%), neral (30.7%-34.1%), E-isocitral (2.2%-2.9%), and Z-isocitral (1.5%-2.1%). Integrated transcriptomic and metabolomic analysis highlighted critical key genes, acetyl-CoA C-acetyltransferase (CoAACT), hydroxymethylglutaryl-CoA synthase (CoHMGS), hydroxymethylglutaryl-CoA reductase (CoHMGR), phosphomevalonate decarboxylase (CoMVD), 1-deoxy-D-xylulose-5-phosphate synthase (CoDXS), geranylgeranyl diphosphate synthase, type Ⅲ (CoGGPS), farnesyl diphosphate synthase (CoFDPS) showed elevated expression, enhancing precursor availability. The geraniol synthase (CoGES) and alcohol dehydrogenase (CoADH) involved in citral synthesis were significantly up-regulated in citral type C. officinarum. These findings demonstrate that the quantitative disparities in terpenoid distribution and concentration collectively define the species' unique aromatic identity, underscoring chemotype-specific metabolic regulation mechanisms, while also screening key genetic determinants of citral biosynthesis preliminarily, thereby laying the groundwork for precision breeding programs in aromatic C. officinarum.
Keywords: Camphora officinarum Nees ex Wall, transcriptomic, metabolomic, citral, monoterpene
Received: 22 Jun 2025; Accepted: 17 Nov 2025.
Copyright: © 2025 Ling, Zhang, Xiao, Jiang, Zhu, Huang, Liu and Jin. This is an open-access article distributed under the terms of the Creative Commons Attribution License (CC BY). The use, distribution or reproduction in other forums is permitted, provided the original author(s) or licensor are credited and that the original publication in this journal is cited, in accordance with accepted academic practice. No use, distribution or reproduction is permitted which does not comply with these terms.
* Correspondence: Qingyan Ling, hbszlqy@163.com
Disclaimer: All claims expressed in this article are solely those of the authors and do not necessarily represent those of their affiliated organizations, or those of the publisher, the editors and the reviewers. Any product that may be evaluated in this article or claim that may be made by its manufacturer is not guaranteed or endorsed by the publisher.
