ORIGINAL RESEARCH article
Front. Plant Sci.
Sec. Plant Cell Biology
CRISPR/Cas9 targeted genetic screening in Physcomitrella identifies novel cell division genes
Provisionally accepted- 1Tokyo Kagaku Daigaku Rigakuin, Meguro, Japan
- 2Albert-Ludwigs-Universitat Freiburg, Freiburg, Germany
- 3Nagoya University, Nagoya, Japan
Select one of your emails
You have multiple emails registered with Frontiers:
Notify me on publication
Please enter your email address:
If you already have an account, please login
You don't have a Frontiers account ? You can register here
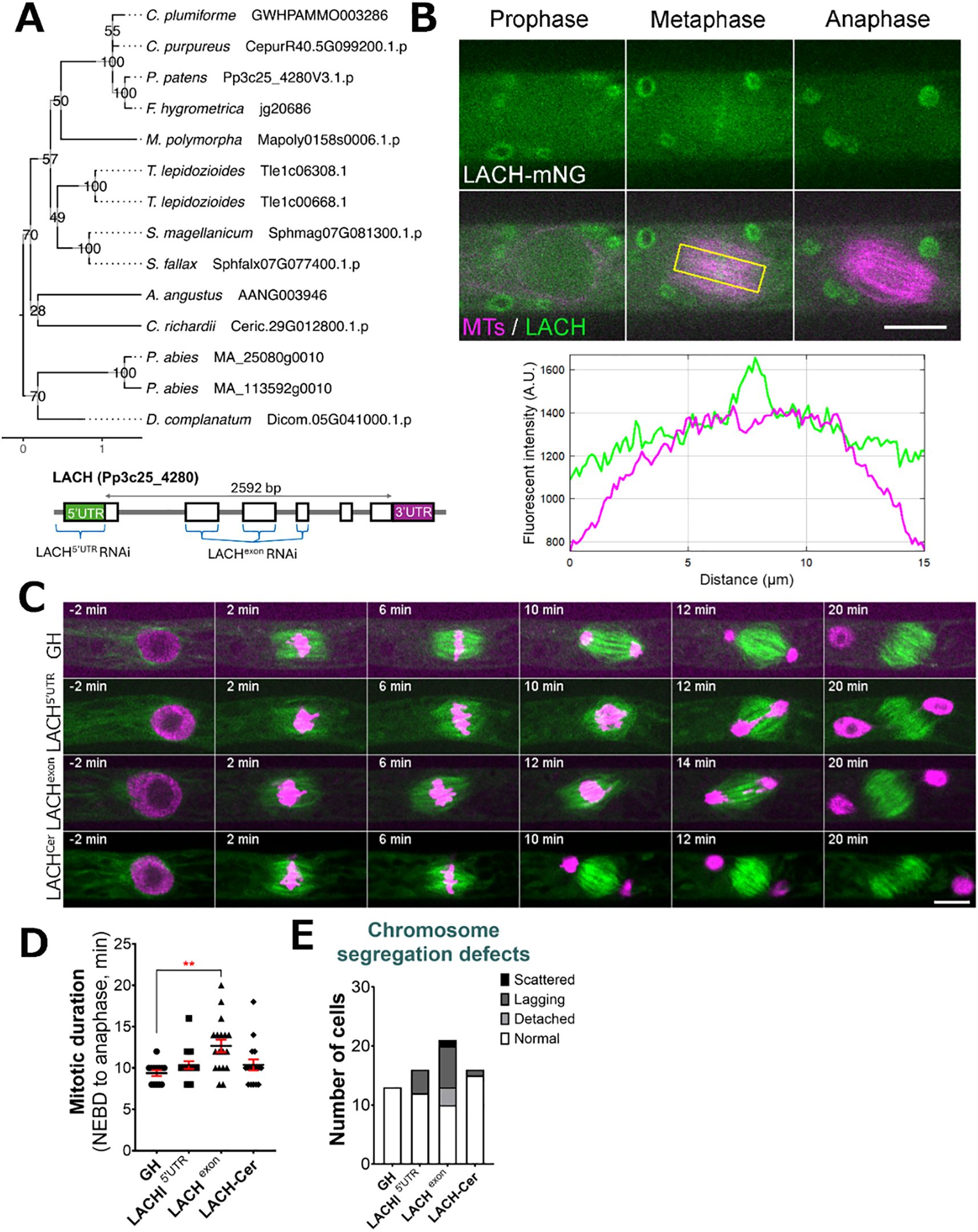
Although plants share core cell division mechanisms with other eukaryotes, their unique features, such as acentrosomal spindle formation and cytokinesis via the phragmoplast, suggest the existence of plant-specific genes. This study used the model bryophyte Physcomitrium patens, commonly known as Physcomitrella, to uncover such genes and employed CRISPR/Cas9-based and localization-based screening to identify novel cell division genes. Co-expression data from known mitotic genes were used to create a pool of 216 candidate genes, which were targeted for CRISPR/Cas9 screening. Frameshift mutants with division defects were characterized using high-resolution imaging and fluorophore-based protein localization. Three novel gene families—CYR (Cytokinesis-Related), LACH (Lagging Chromosome), and SpinMi (Spindle and Phragmoplast Midzone)—were identified. CYR is linked to cytokinesis defects, LACH is essential for chromosome segregation, and SpinMi localizes to the spindle and phragmoplast midzone. None of these gene families has homologs in algae, suggesting their emergence during land colonization. These findings demonstrate the utility of co-expression-guided and targeted screening for discovering genes involved in specific cellular processes and provide insights into the evolution of the plant cell division machinery.
Keywords: CRISPR/ Cas9, Genetic screen, Cell Division, Cell division abnormalities, Physcomitrium (Physcomitrella) patens, Mitosis
Received: 25 Jun 2025; Accepted: 11 Nov 2025.
Copyright: © 2025 Maekawa, Van Gessel, Reski and Kozgunova. This is an open-access article distributed under the terms of the Creative Commons Attribution License (CC BY). The use, distribution or reproduction in other forums is permitted, provided the original author(s) or licensor are credited and that the original publication in this journal is cited, in accordance with accepted academic practice. No use, distribution or reproduction is permitted which does not comply with these terms.
* Correspondence: Elena Kozgunova, kozgunova@gmail.com
Disclaimer: All claims expressed in this article are solely those of the authors and do not necessarily represent those of their affiliated organizations, or those of the publisher, the editors and the reviewers. Any product that may be evaluated in this article or claim that may be made by its manufacturer is not guaranteed or endorsed by the publisher.
