ORIGINAL RESEARCH article
Front. Plant Sci.
Sec. Plant Nutrition
This article is part of the Research TopicInterplay Between Plant Nutrient Uptake and Abiotic StressView all 6 articles
Integrated Transcriptomic and Metabolomic Analyses Reveal the Mechanisms Underlying Bio-organic Fertilizer-Mediated Growth and Nutrient Enhancement in Schisandra chinensis (Turcz.) Baill.
Provisionally accepted- 1Northwest A&F University, Xianyang, China
- 2Yangling Vocational and Technical College, Xianyang, China
Select one of your emails
You have multiple emails registered with Frontiers:
Notify me on publication
Please enter your email address:
If you already have an account, please login
You don't have a Frontiers account ? You can register here
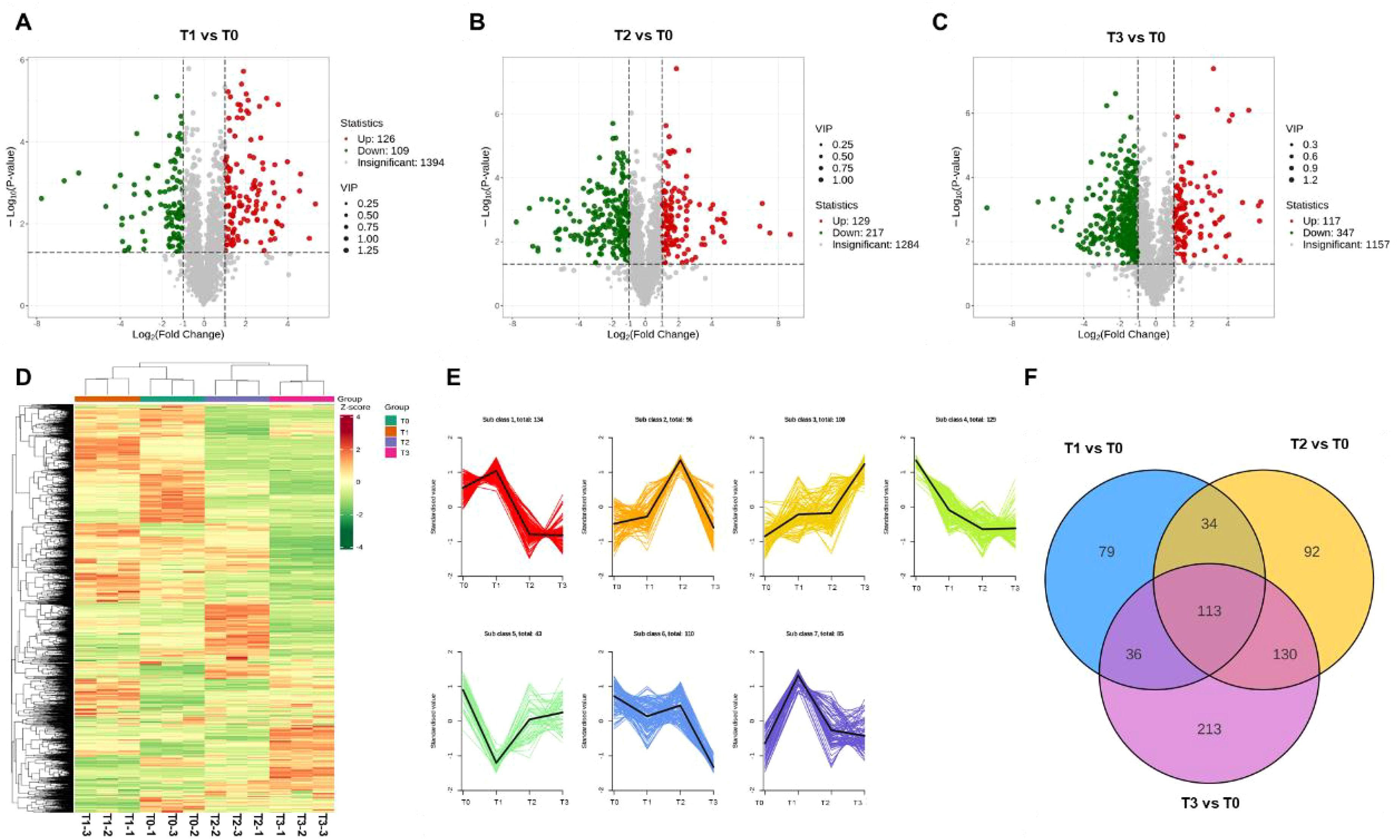
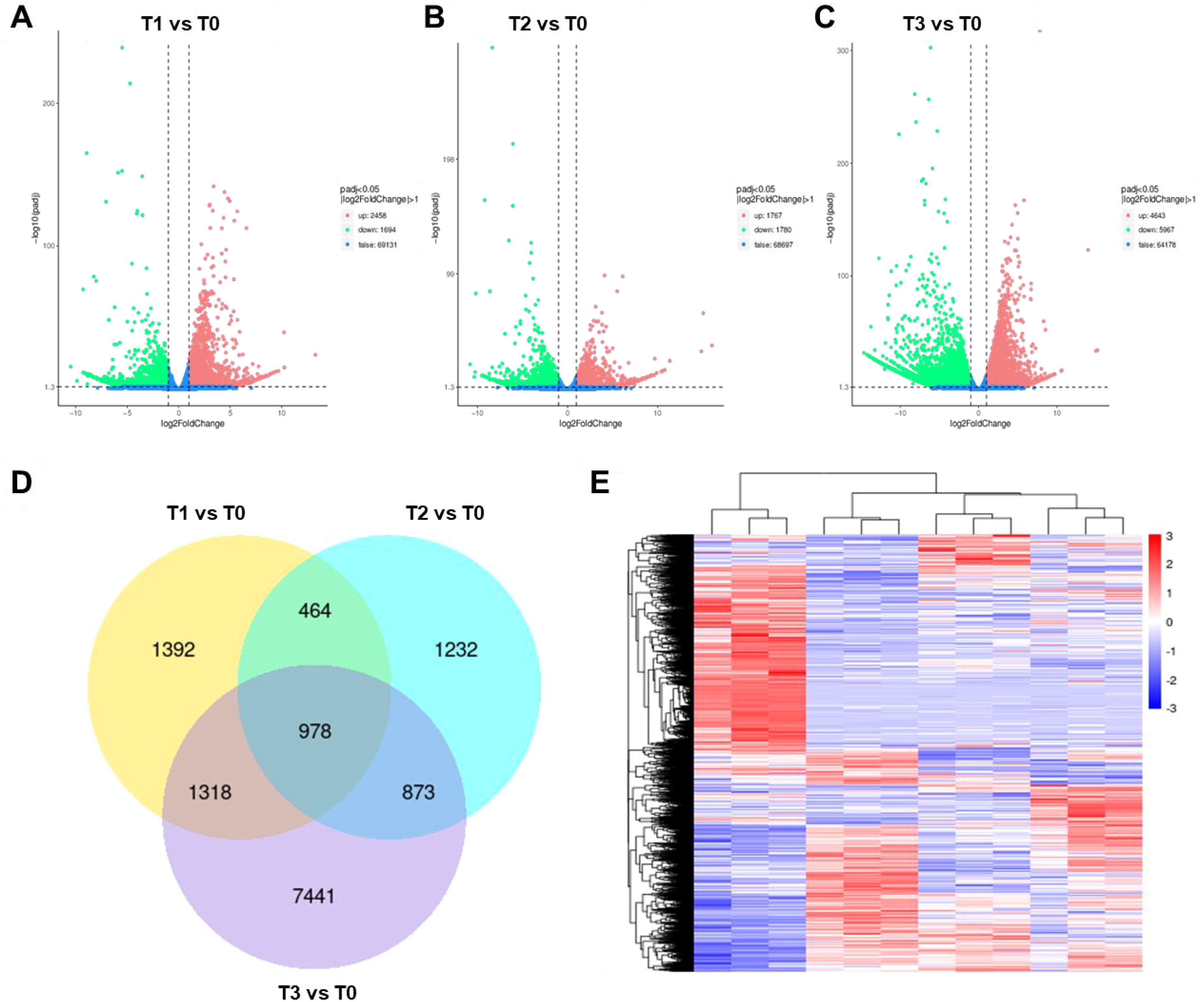
Schisandra chinensis (Turcz.) Baill. is a valuable and widely used traditional Chinese medicine with broad applications. As societal demand grows, enhancing both the yield and quality of this herb has become increasingly important, as these factors directly influence its clinical efficacy. Previous studies have indicated that bio-organic fertilizer can improve the yield and quality of S. chinensis. However, the underlying mechanisms regulating plant growth and nutrient accumulation remain poorly understood. In this study, we investigated the effects of different application rates of bio-organic fertilizer on the growth and nutrient content of S. chinensis. Using transcriptomic and metabolomic approaches, we elucidated the mechanisms by which bio-organic fertilization promotes plant growth and nutrient synthesis. Results demonstrated that the application of bio-organic fertilizer significantly improved fruit morphological traits and yield. Additionally, the contents of beneficial compounds such as lignans, flavonoids, polysaccharides, and polyphenols were elevated. Among all treatments, the application of 100 kg/667m² bio-organic fertilizer resulted in the highest yield and quality of S. chinensis. Transcriptomic and metabolomic analyses further revealed that bio-organic fertilizer enhances plant growth and nutrient metabolism, consistent with the observed phenotypic improvements. Taken together, this study employs a multi-omics approach to uncover the phenotypic and molecular responses of S. chinensis to bio-organic fertilization. The identified differentially expressed genes and accumulated metabolites provide new insights into the mechanisms by which bio-organic fertilizer improves the quality and yield of S. chinensis.
Keywords: Schisandra chinensis, Bio-organic fertilizer, Plant Growth, Nutrient content, Transcriptomics, Metabolomics
Received: 09 Jul 2025; Accepted: 21 Oct 2025.
Copyright: © 2025 Ma, Xu, Zhang, Chen, Song, Dong and Yang. This is an open-access article distributed under the terms of the Creative Commons Attribution License (CC BY). The use, distribution or reproduction in other forums is permitted, provided the original author(s) or licensor are credited and that the original publication in this journal is cited, in accordance with accepted academic practice. No use, distribution or reproduction is permitted which does not comply with these terms.
* Correspondence: Yatuan Ma, yatuanma@nwsuaf.edu.cn
Disclaimer: All claims expressed in this article are solely those of the authors and do not necessarily represent those of their affiliated organizations, or those of the publisher, the editors and the reviewers. Any product that may be evaluated in this article or claim that may be made by its manufacturer is not guaranteed or endorsed by the publisher.
