ORIGINAL RESEARCH article
Front. Plant Sci.
Sec. Sustainable and Intelligent Phytoprotection
A machine learning based model for the precise regulation of tomato seedling growth for automatic grafting
Provisionally accepted- College of Engineering, South China Agricultural University, Guangzhou, China
 
Select one of your emails
You have multiple emails registered with Frontiers:
Notify me on publication
Please enter your email address:
If you already have an account, please login
You don't have a Frontiers account ? You can register here
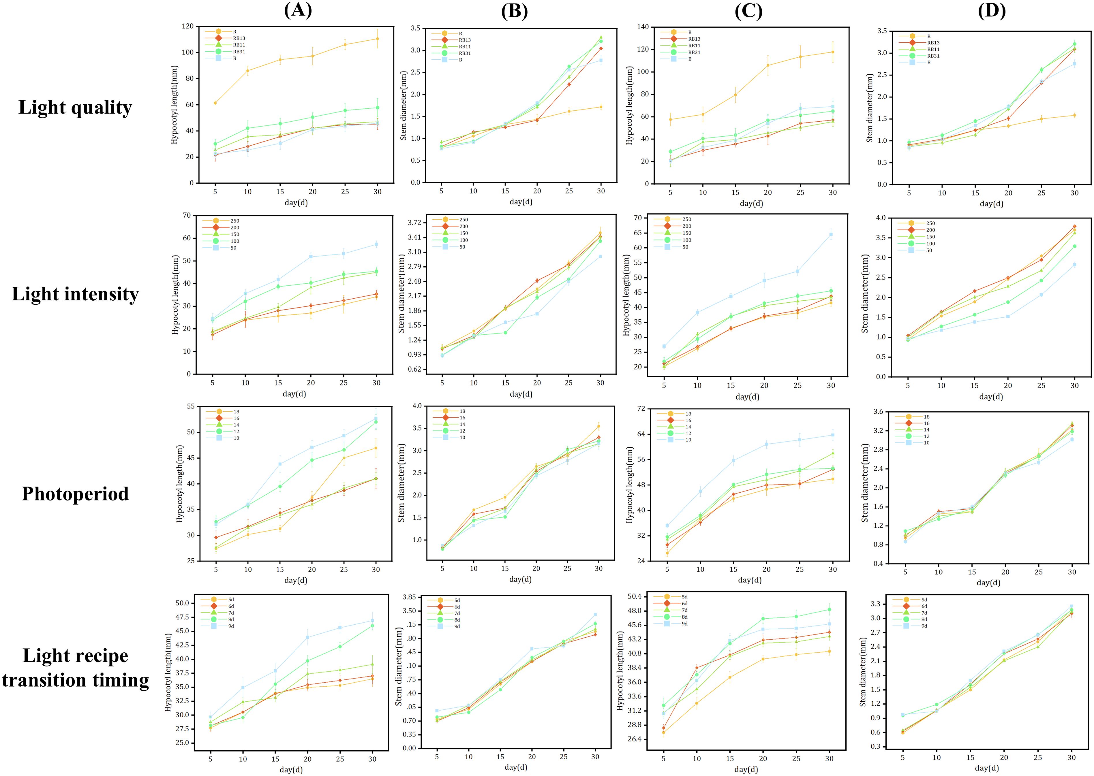
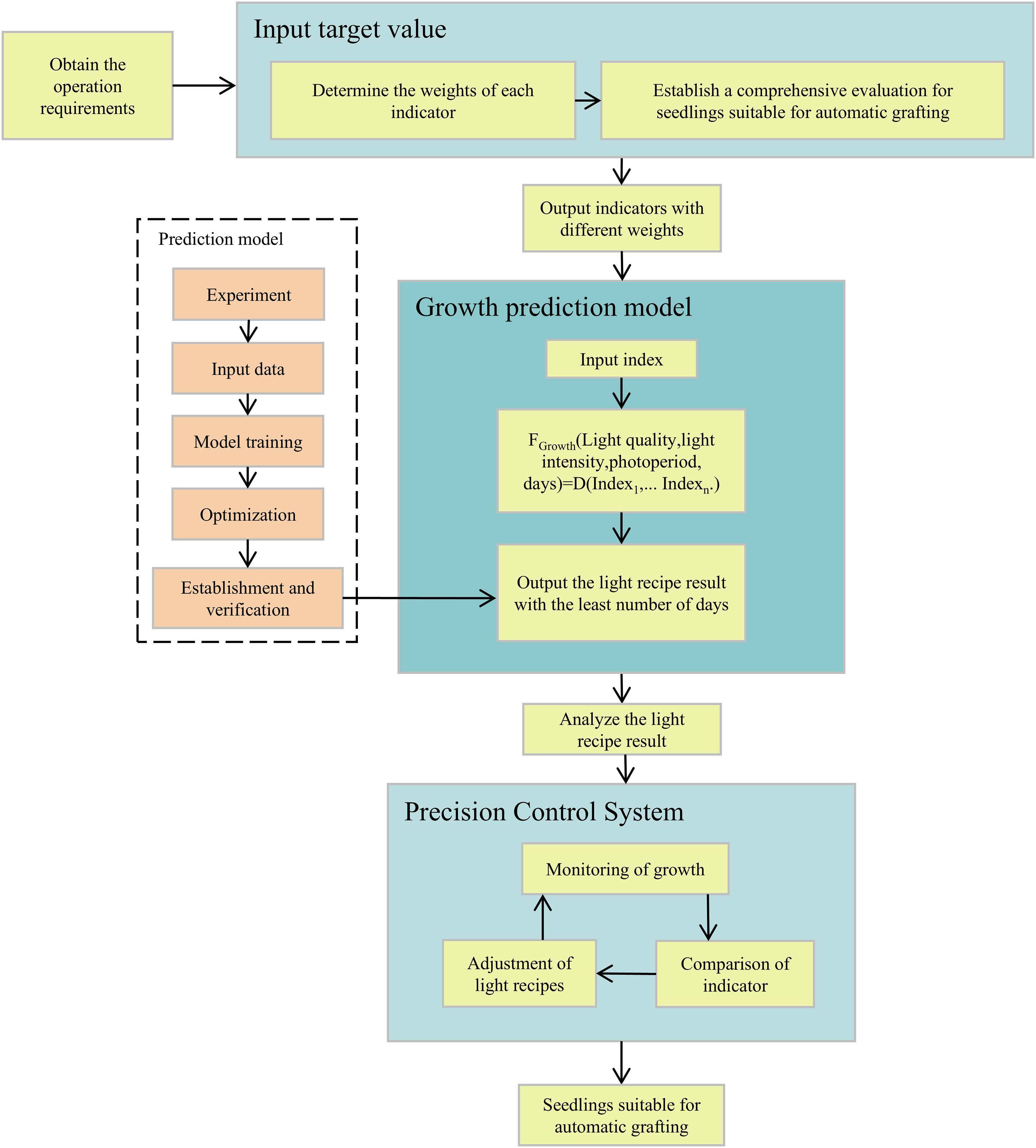
The morphological characteristics of grafting seedlings affect the quality of automatic grafting. Because of the nonuniform and unstable lighting conditions in greenhouses, it is difficult to implement targeted control over seedlings. In contrast, plant factories are able to cultivate grafted seedlings in a more optimal environment by adjusting environmental factors like light. This research aims to propose an intelligent control method for seedling growth, in order to precisely cultivate seedlings that meet the requirements of different grafting machines. This research established an evaluation method for tomato seedlings (suitable for automatic grafting) and scored seedlings that underwent light recipe transitions at different time points. Based on the comprehensive weighting of tomato seedlings suitable for automatic grafting, combined with the growth data of seedlings under different light environments, six machine learning algorithms were used to establish growth prediction models. The results indicate that the length of the hypocotyl and the diameter of the stem are crucial factors influencing whether the seedling can be mechanically grafted. And the transition of light recipes during cultivation can regulate seedling quality. XGBoost achieved the best accuracy for predicting rootstock and scion growth, with R2 values of 0.9253 and 0.9334, respectively. A smart light control system was established and grafting experiments were conducted. The results showed that the automatic grafting success rate and post-grafting survival rate of light-regulated seedlings were 8.3% and 1.4% higher than those of commercially available seedlings, respectively. This demonstrates the feasibility of the model and highlights the practical application of the system in precision agriculture.
Keywords: Plant factory, Grafting seedlings, Game theory, machine learning, smart light control system
Received: 30 Jul 2025; Accepted: 04 Nov 2025.
Copyright: © 2025 Wang, Deng, Li, Mu, Gu and Mu. This is an open-access article distributed under the terms of the Creative Commons Attribution License (CC BY). The use, distribution or reproduction in other forums is permitted, provided the original author(s) or licensor are credited and that the original publication in this journal is cited, in accordance with accepted academic practice. No use, distribution or reproduction is permitted which does not comply with these terms.
* Correspondence: 
Song  Gu, sgu666@sina.com
Yinghui  Mu, youhymoon@scau.edu.cn
Disclaimer: All claims expressed in this article are solely those of the authors and do not necessarily represent those of their affiliated organizations, or those of the publisher, the editors and the reviewers. Any product that may be evaluated in this article or claim that may be made by its manufacturer is not guaranteed or endorsed by the publisher.
