ORIGINAL RESEARCH article
Front. Plant Sci.
Sec. Plant Biotechnology
Single-cell RNA sequencing reveals cellular diversity and gene expression dynamics in maize root development
Provisionally accepted- Gansu Agricultural University, Lanzhou, China
Select one of your emails
You have multiple emails registered with Frontiers:
Notify me on publication
Please enter your email address:
If you already have an account, please login
You don't have a Frontiers account ? You can register here
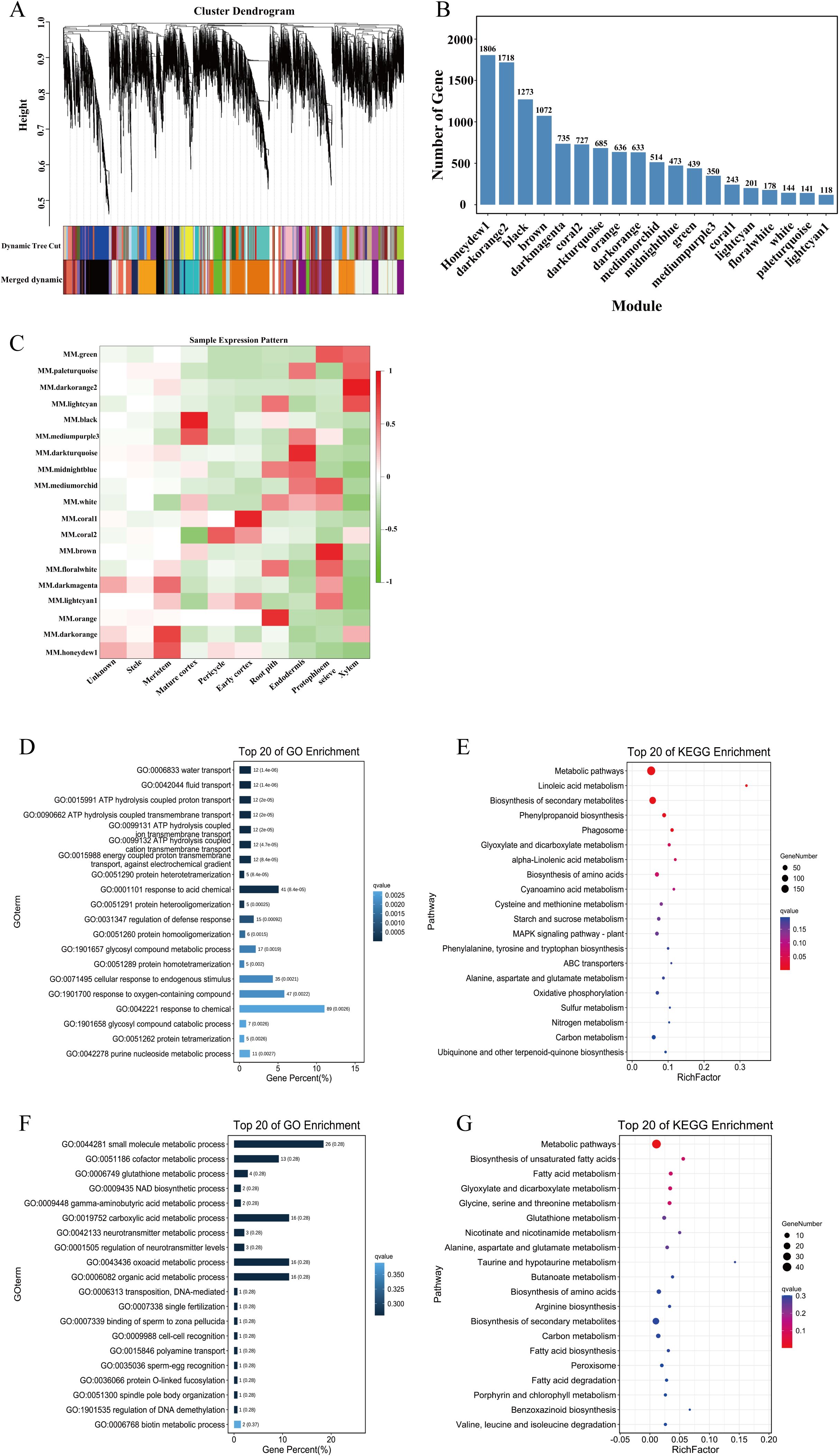
Roots are essential for plant growth, functioning in nutrient and water uptake and anchorage. To elucidate the molecular basis of maize root development at single-cell resolution, single-cell RNA sequencing (scRNA-seq) was performed on maize root tips. This analysis identified nine cell types and ten transcriptionally distinct clusters based on marker and cluster-specific gene expression. Cyclin gene profiling revealed M-phase enrichment across most root tissues, indicating active cell division in the meristem. Further investigation uncovered cell-type expression patterns of hormone-related genes in maize roots, which diverged from those observed in A. thaliana and rice. Pseudotime analysis reconstructed the developmental trajectory from early to mature cortex, revealing candidate regulators of cell fate determination. Weighted gene co-expression network analysis (WGCNA) identified Zm00001d021775 (sugar transport protein STP4) as a hub gene in the mature cortex. Functional inference suggests STP4 promotes early seedling growth by facilitating glucose transport into glycolysis and the TCA cycle. These findings provide a high-resolution map of transcriptional landscapes in maize roots, offering new insights into cellular heterogeneity, developmental regulation, and potential molecular targets for enhancing root function and crop resilience.
Keywords: ScRNA-seq, maize root development, Cell heterogeneity, Pseudotime, STP4
Received: 15 Jul 2025; Accepted: 30 Oct 2025.
Copyright: © 2025 Bian, Zhuang, Tang, Ta, Ren and Peng. This is an open-access article distributed under the terms of the Creative Commons Attribution License (CC BY). The use, distribution or reproduction in other forums is permitted, provided the original author(s) or licensor are credited and that the original publication in this journal is cited, in accordance with accepted academic practice. No use, distribution or reproduction is permitted which does not comply with these terms.
* Correspondence: YunLing  Peng, pengyunlingpyl@163.com
Disclaimer: All claims expressed in this article are solely those of the authors and do not necessarily represent those of their affiliated organizations, or those of the publisher, the editors and the reviewers. Any product that may be evaluated in this article or claim that may be made by its manufacturer is not guaranteed or endorsed by the publisher.
