ORIGINAL RESEARCH article
Front. Plant Sci.
Sec. Plant Physiology
This article is part of the Research TopicBiochemical and Physiological Insights into Plant Adaptation and Resilience Under Abiotic StressesView all 20 articles
Physiological and molecular mechanisms of glycine betaine in alleviating Na2SO4 stress in Glycyrrhiza uralensis
Provisionally accepted- Shihezi University College of Life Science, Shihezi, China
Select one of your emails
You have multiple emails registered with Frontiers:
Notify me on publication
Please enter your email address:
If you already have an account, please login
You don't have a Frontiers account ? You can register here
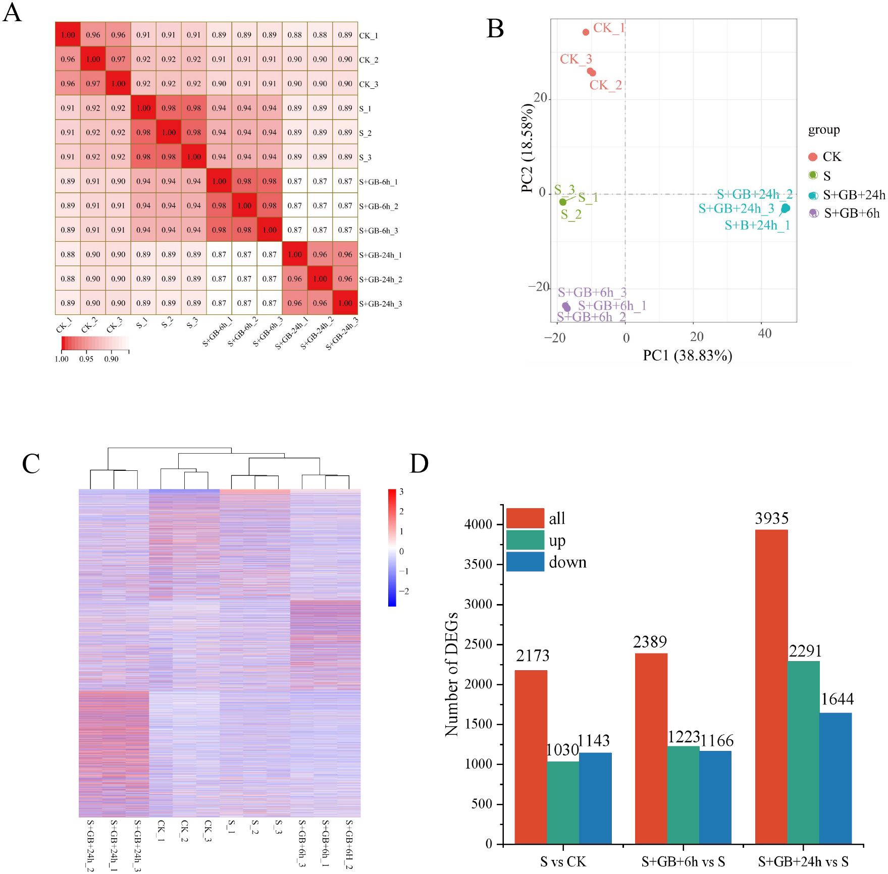
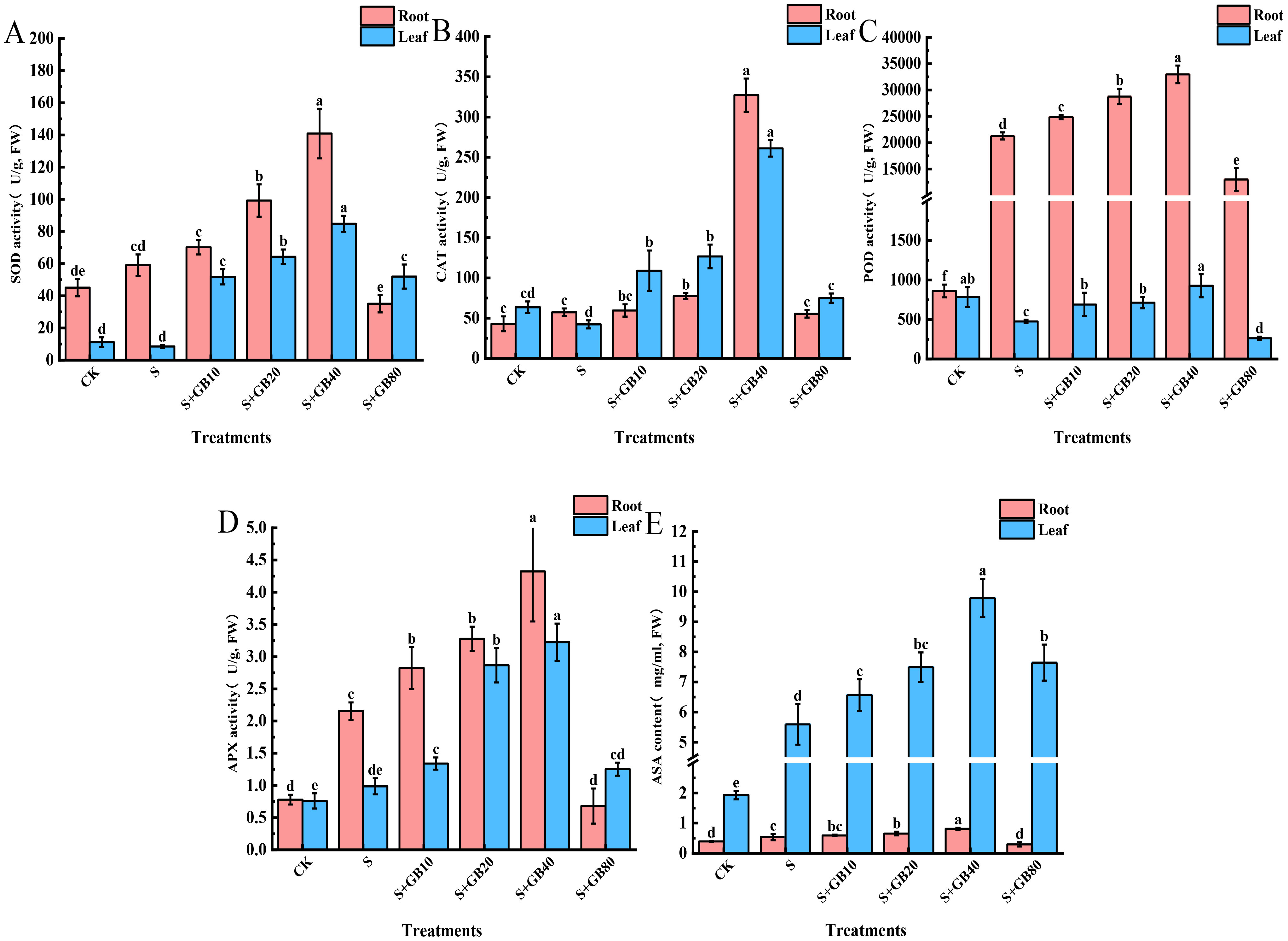
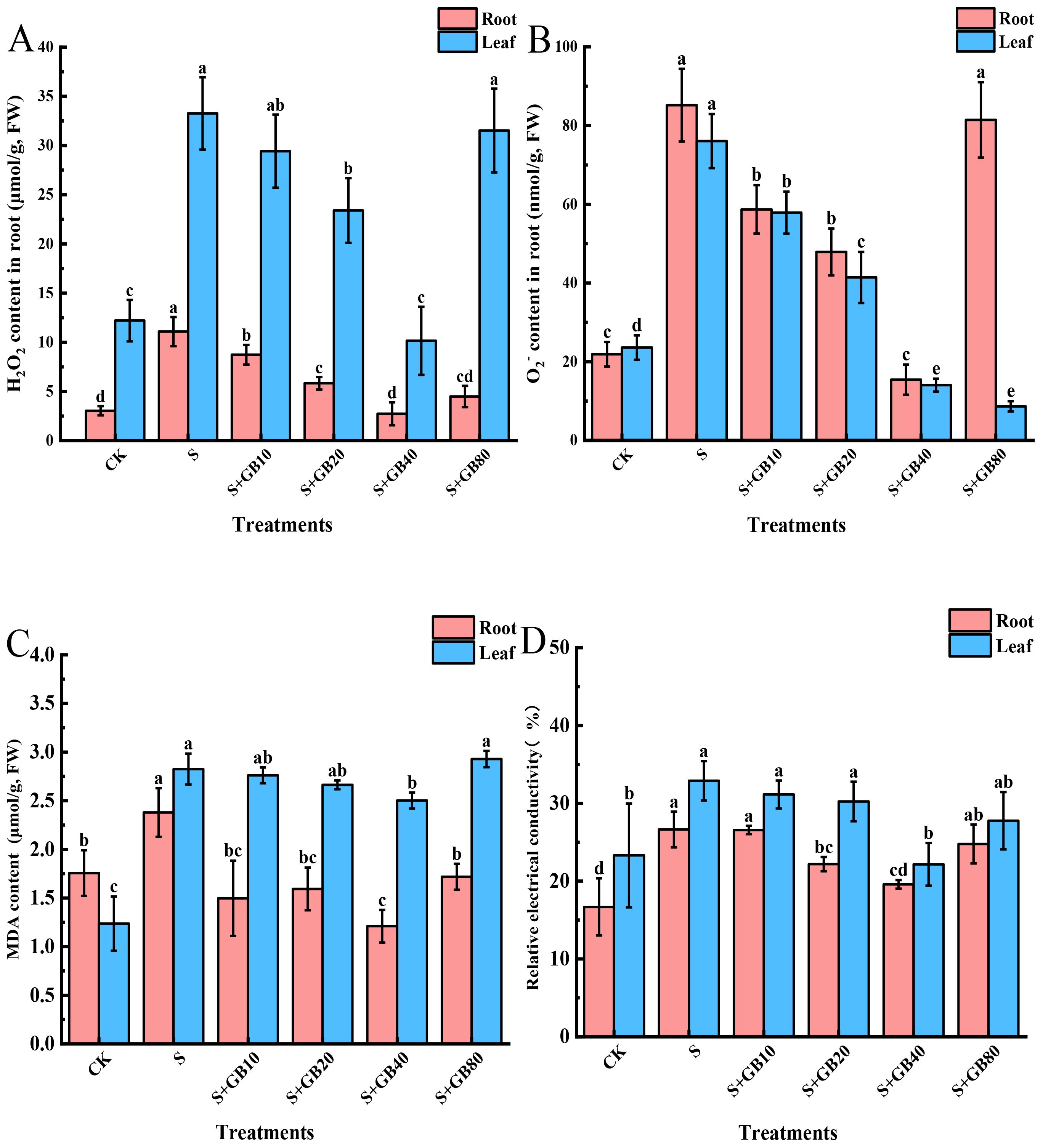
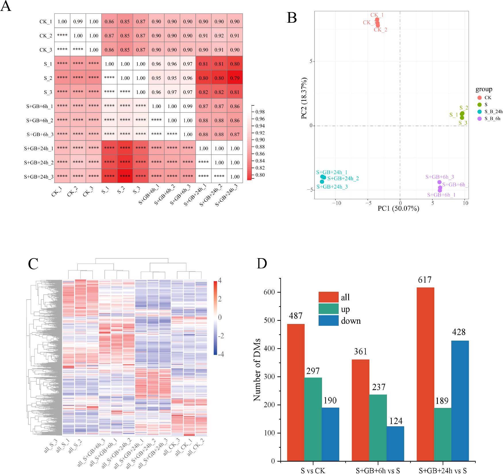
Salt stress is a common environmental factor that leads to low yield and quality in Glycyrrhiza uralensis. Although exogenous foliar application of glycine betaine (GB) can improve salt tolerance, its underlying mechanisms remain unclear. Therefore, this study systematically investigated the effects of GB (0, 10, 20, 40, and 80 mM) on the physiology, transcriptome, and metabolome of G. uralensis seedlings subjected to 160 mM Na2SO4 stress conditions. Results indicate that GB significantly increased endogenous GB levels and Betaine aldehyde dehydrogenase activity in various seedling organs, effectively enhanced the activities of antioxidant enzymes (SOD, CAT, POD, APX) and the concentration of the antioxidant AsA in the roots and leaves. Furthermore, GB application elevated the concentrations of soluble proteins and proline, and boosted the secretion rates of K+, Na+, and Ca2+, while significantly reduced levels of reactive oxygen species (O₂⁻, H₂O₂), malondialdehyde (MDA), and electrolyte leakage. Consequently, seedling biomass increased significantly. Transcriptomics identified 2389 and 3935 differentially expressed genes (DEGs) in leaves at 6 h and 24 h post-GB application, respectively. Metabolomics detected 361 and 617 differential metabolites (DMs) at these time points. At 6 h, GB application significantly activated genes in the zeatin biosynthesis and plant-pathogen interaction pathways, and promoted the accumulation of intermediate metabolites in arachidonic acid metabolism, linoleic acid metabolism, and unsaturated fatty acid biosynthesis. After 24 h, GB upregulated genes in key pathways such as phenylpropanoid biosynthesis and flavonoid biosynthesis. Conversely, GB suppressed the accumulation of intermediates in monoterpene biosynthesis. The combined analysis results indicated that the flavonoid and flavonol biosynthesis pathways showed a sustained response to GB application under salt stress. In summary, exogenous GB effectively bolsters salt tolerance in G. uralensis seedlings by enhancing antioxidant capacity, osmotic regulation, and ion secretion efficiency. Moreover, it stimulates the expression of genes involved in the synthesis of secondary metabolites, carbohydrates, lipids, and hormones. These findings provide novel comprehensive insights into GB-mediated salt tolerance and offer valuable genetic resources and a theoretical foundation for breeding salt-tolerant G. uralensis varieties.
Keywords: licorice, Transcriptome, Metabolome, salt stress, Antioxidants
Received: 16 Jul 2025; Accepted: 14 Oct 2025.
Copyright: © 2025 Gu, Ma, Liu and Ma. This is an open-access article distributed under the terms of the Creative Commons Attribution License (CC BY). The use, distribution or reproduction in other forums is permitted, provided the original author(s) or licensor are credited and that the original publication in this journal is cited, in accordance with accepted academic practice. No use, distribution or reproduction is permitted which does not comply with these terms.
* Correspondence: Miao Ma, mamiaogg@126.com
Disclaimer: All claims expressed in this article are solely those of the authors and do not necessarily represent those of their affiliated organizations, or those of the publisher, the editors and the reviewers. Any product that may be evaluated in this article or claim that may be made by its manufacturer is not guaranteed or endorsed by the publisher.
