ORIGINAL RESEARCH article
Front. Plant Sci.
Sec. Plant Pathogen Interactions
This article is part of the Research TopicAdvances in Genomics of Plant Pathogens and Host-Pathogen InteractionView all 7 articles
Transcriptome Analysis Reveals Early Activation of MAPK Pathways Involved in the Resistance of Setaria italica against Pyricularia setariae
Provisionally accepted- 1Hebei Agricultural University, Baoding, China
- 2Institute of Millet Crops,Hebei Academy of Agriculture and Forestry Science, Hebei Academy of Agriculture and Forestry Sciences, Shijiazhuang, China
Select one of your emails
You have multiple emails registered with Frontiers:
Notify me on publication
Please enter your email address:
If you already have an account, please login
You don't have a Frontiers account ? You can register here
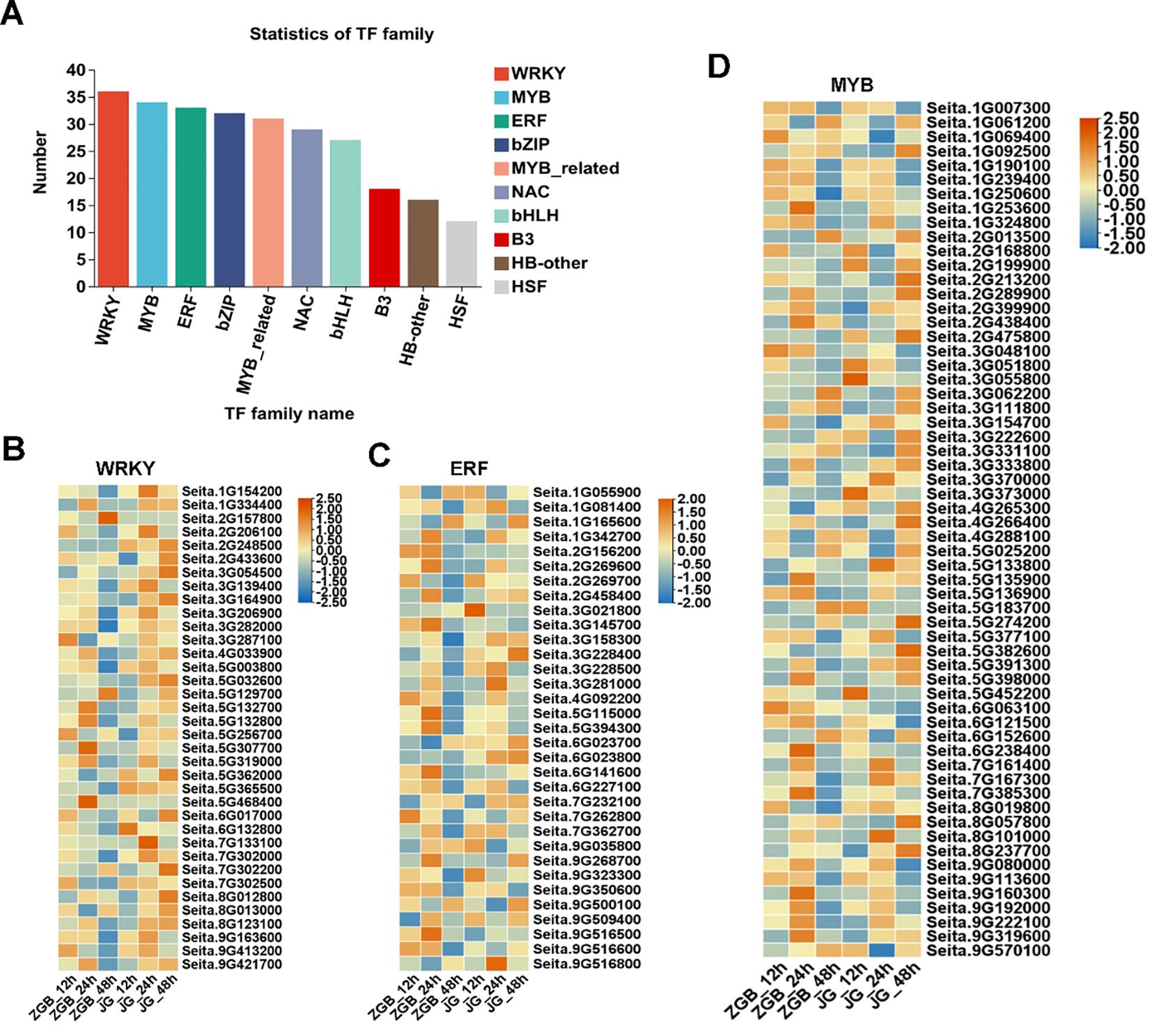
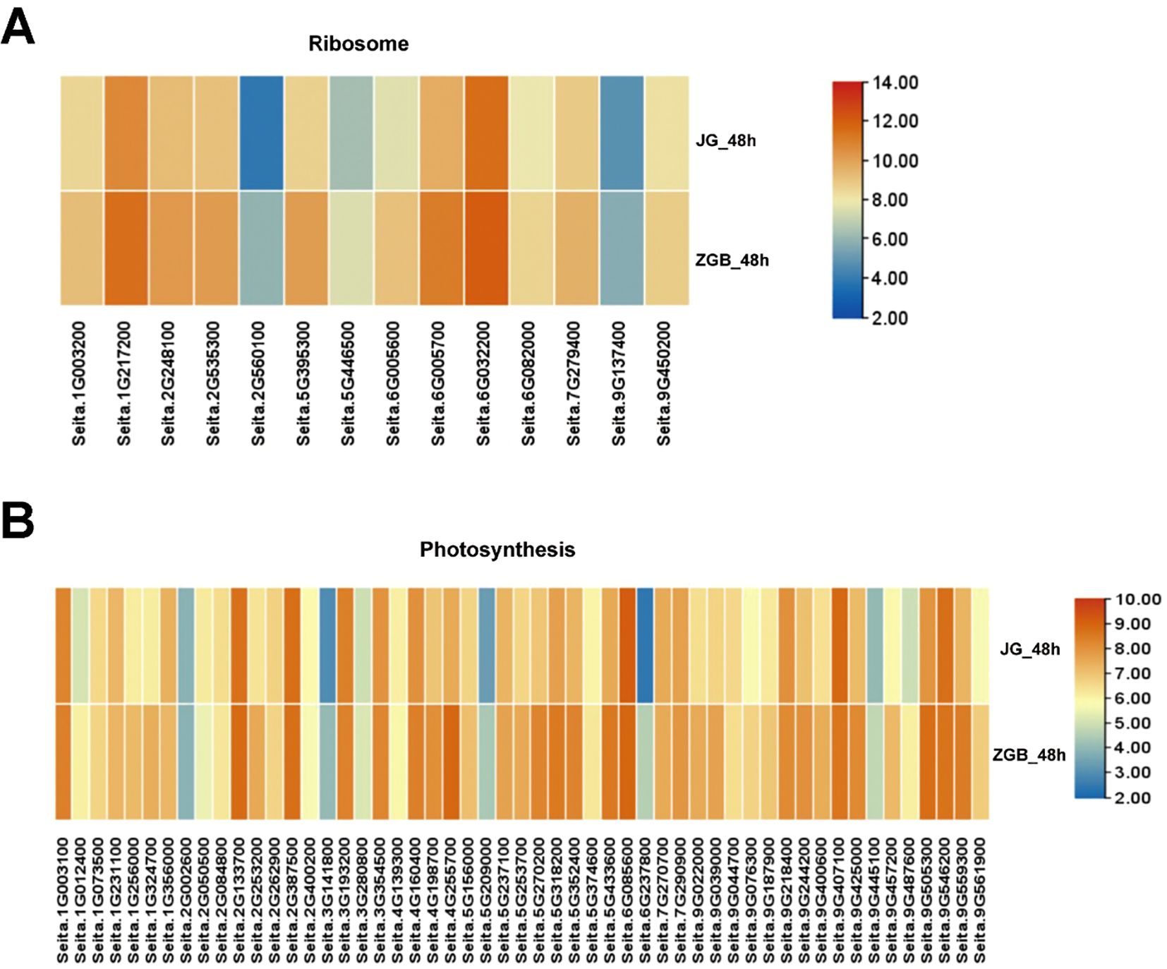
Millet (Setaria italica) is an important food crop in China, and its yield and quality are often severely threatened by foxtail millet blast (the pathogen is Pyricularia setariae). Currently, the molecular mechanism of millet's resistance to P. setariae, especially the key regulatory links of the early signal transduction pathway, is still poorly understood. The mitogen-activated protein kinase (MAPK) signaling pathway plays a conserved and crucial role in plant immunity, rapidly activating downstream defense genes to respond to pathogen invasion. However, the specific function of this pathway in the interaction between S. italica and P. setariae and its contribution to disease resistance remain unclear. To clarify the role of the MAPK pathway in millet's disease resistance process, this study selected the high-resistance variety ZGB and the high-susceptibility variety JG19, and used RNA-seq technology to systematically analyze the dynamic changes in the leaf transcriptome after inoculation with P. setariae. KEGG pathway analysis showed that in the resistant variety, genes related to photosynthesis and ribosomes were downregulated in the early stage of infection and then rapidly upregulated, demonstrating a strong self-repairing ability; while in the susceptible variety, these genes were continuously downregulated, resulting in severe damage to physiological functions. Further studies have shown that this regulatory process may be closely related to the MAPK signaling pathway. This study focuses on expression differences of MAPK pathways and their downstream transcription factors in resistant and susceptible varieties aiming to reveal regulatory roles of this pathway in early immune responses of millet while providing theoretical basis as well as genetic resources for analyzing mechanisms underlying disease resistance.
Keywords: Foxtail millet blast, Pyricularia setariae, transcriptome analysis, Resistantmechanism, pathogen-host interaction
Received: 30 Jul 2025; Accepted: 27 Oct 2025.
Copyright: © 2025 Feng, Liu, Han, Liu, Wang, Xin, Hao and Li. This is an open-access article distributed under the terms of the Creative Commons Attribution License (CC BY). The use, distribution or reproduction in other forums is permitted, provided the original author(s) or licensor are credited and that the original publication in this journal is cited, in accordance with accepted academic practice. No use, distribution or reproduction is permitted which does not comply with these terms.
* Correspondence: 
Zhimin  Hao, haozhimin@hebau.edu.cn
Zhiyong  Li, lizhiyongds@126.com
Disclaimer: All claims expressed in this article are solely those of the authors and do not necessarily represent those of their affiliated organizations, or those of the publisher, the editors and the reviewers. Any product that may be evaluated in this article or claim that may be made by its manufacturer is not guaranteed or endorsed by the publisher.
