ORIGINAL RESEARCH article
Front. Plant Sci.
Sec. Plant Development and EvoDevo
This article is part of the Research TopicUnlocking Crop Potential: Root characterization through phenomics and genomicsView all 10 articles
Heat stress suppresses DNA replication and mitosis in barley root apical meristems
Provisionally accepted- 1Center of Plant Structural and Functional Genomics, Institute of Experimental Botany (ASCR), Olomouc-Holice, Czechia
- 2Ustav experimentalni botaniky Akademie ved Ceske republiky, Prague, Czechia
Select one of your emails
You have multiple emails registered with Frontiers:
Notify me on publication
Please enter your email address:
If you already have an account, please login
You don't have a Frontiers account ? You can register here
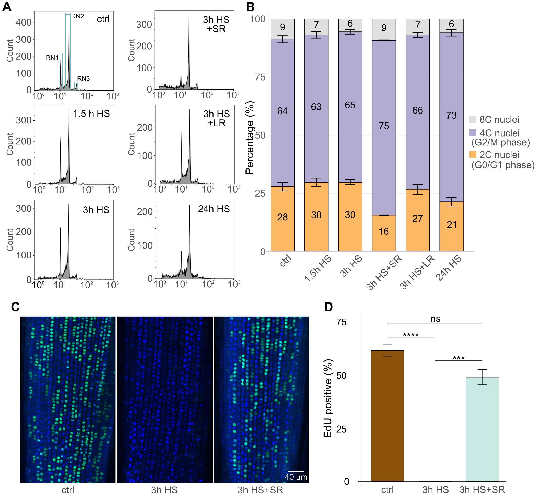
Increasing temperature affects plant development, with the assumption that roots are among the tissues particularly sensitive to heat stress (HS). However, a comprehensive analysis of the impact of high temperature on the dynamics of cell cycle and mitosis in barley root cells remains limited. Here, we analyzed barley root growth across a temperature gradient from 15 °C to 37 °C, encompassing ambient, thermomorphogenic, and HS conditions. Root growth was stimulated by moderately elevated temperatures but arrested from at approximately 35 °C. HS-changed nuclear architecture parameters, including expanded nuclear area and altered circularity. Although HS led to a temporary mitosis arrest, we demonstrated that DNA replication and mitotic activity were efficiently reinitiated upon recovery at a lower temperature. Finally, we showed that moderately higher temperatures speed up mitosis. Notably, anaphase was the least affected compared to other mitotic phases. In summary, we show that germinating barley plantlets sustain active growth at high speed to temperatures above 30 °C and that HS blocks cell cycle around the two critical cell cycle stages – S phase and mitosis in barley. These observations expand the knowledge of barley root growth under high temperatures and will help develop HS-resilient cereals.
Keywords: Hordeum vulgare, Heat stress, Mitosis, Cell Cycle, root growth, Chromatin, liveimaging, crops
Received: 04 Aug 2025; Accepted: 10 Nov 2025.
Copyright: © 2025 Kaduchová, Šály, Kashkan and Pecinka. This is an open-access article distributed under the terms of the Creative Commons Attribution License (CC BY). The use, distribution or reproduction in other forums is permitted, provided the original author(s) or licensor are credited and that the original publication in this journal is cited, in accordance with accepted academic practice. No use, distribution or reproduction is permitted which does not comply with these terms.
* Correspondence: Ales Pecinka, pecinka@ueb.cas.cz
Disclaimer: All claims expressed in this article are solely those of the authors and do not necessarily represent those of their affiliated organizations, or those of the publisher, the editors and the reviewers. Any product that may be evaluated in this article or claim that may be made by its manufacturer is not guaranteed or endorsed by the publisher.
