ORIGINAL RESEARCH article
Front. Plant Sci.
Sec. Plant Abiotic Stress
Drought Stress-Induced Physiological and Molecular Changes in Strawberries: An Integrated Transcriptomic and Metabolomic Perspective
Provisionally accepted- 1Kunming University, Kunming, China
- 2Chengdu University, Chengdu, China
- 3Yunnan Hanzhe Technology Co., Ltd., Kunming, China
- 4Yulong County jiuhe xinxing Agricultural Development and Planting Co.,Ltd., Lijiang, China
Select one of your emails
You have multiple emails registered with Frontiers:
Notify me on publication
Please enter your email address:
If you already have an account, please login
You don't have a Frontiers account ? You can register here
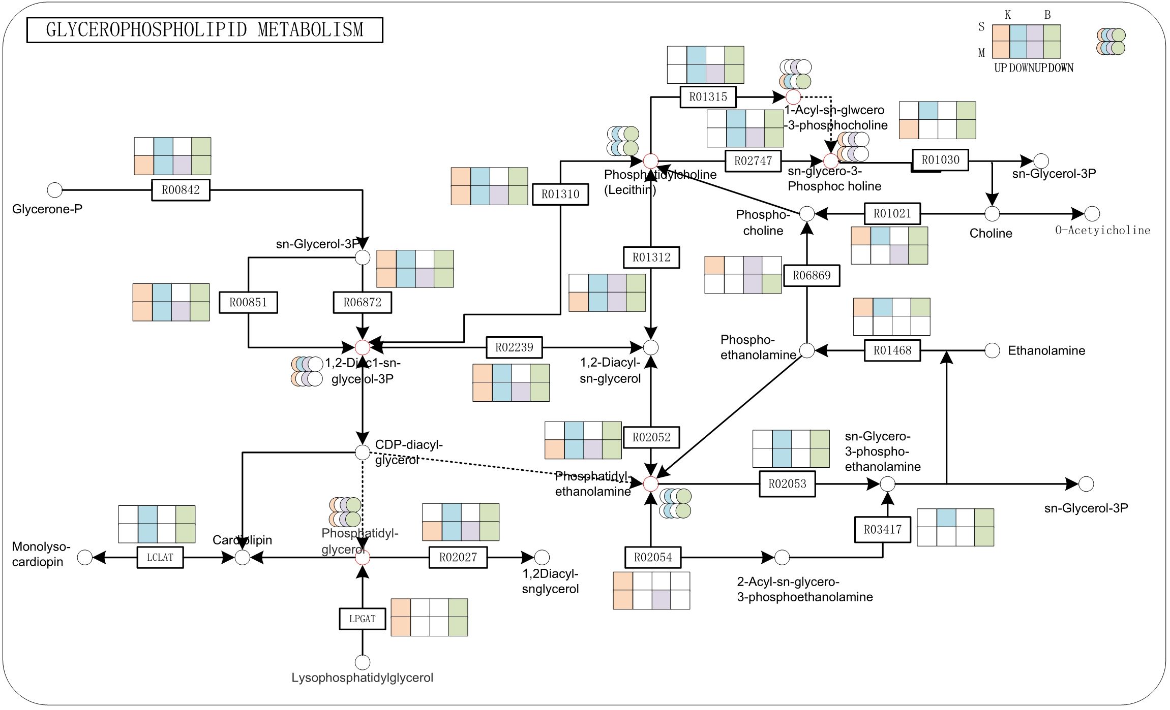
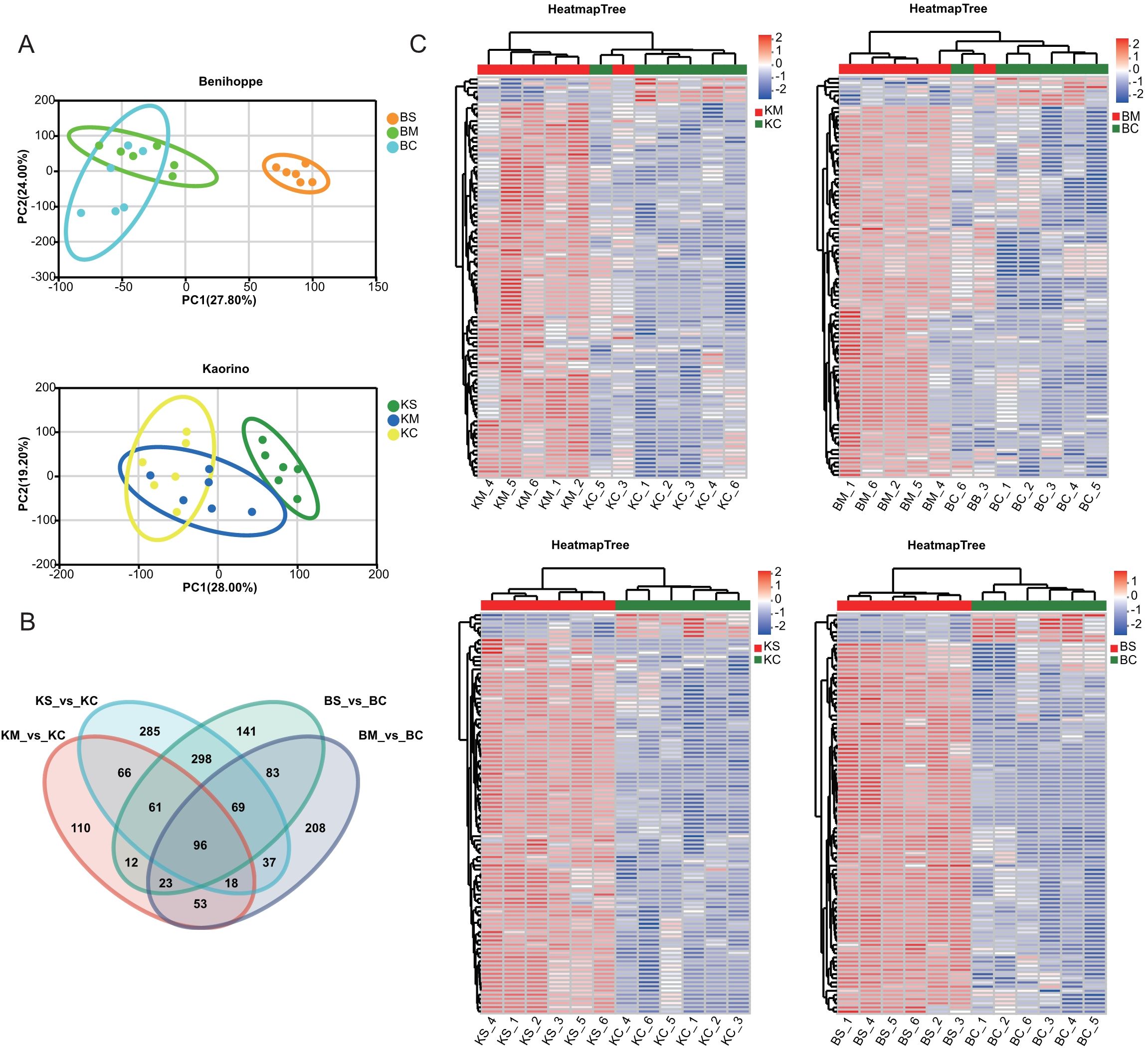
Strawberry (Fragaria × ananassa) is a nutritionally valuable fruit that are widely popular worldwide.Drought stress is a key factor affecting strawberry production; however, previous studies lacked in depth research on the physiological, biochemical, and molecular regulatory mechanism differences among various strawberry varieties.. This study systematically examined the physiological and molecular responses of two cultivars, 'Benihoppe' and 'Kaorino', to drought stress. Under mild and severe drought conditions, significant changes were observed in the growth parameters, chlorophyll concentration, antioxidant enzyme activity, and proline accumulation of the two varieties. with 'Kaorino' exhibiting superior drought tolerance compared to 'Benihoppe'. Transcriptomic analysis identified 34,168 differentially expressed genes, including 9,665 upregulated and 24,503 downregulated genes. Venn analysis revealed 229 genes associated with proline biosynthesis, MDA accumulation, and antioxidant enzyme regulation. Transcription factors(TFs) expression was profiled using cross-referenced databases. A total of 8,379 DEGs encoding TFs were identified and classified into 47 TF familiess, some of which (e.g., NAC and WRKY) are known to be involved in drought stress responses. Kyoto Encyclopedia of Genes and Genomes (KEGG) enrichment analyses suggest that drought tolerance in strawberry involves the coordinated activation of stress signaling pathways, metabolic reprogramming, hormonal regulation, and defense-related biosynthetic routes, with both shared and cultivar-specific features. Metabolomic analysis revealed dynamic shifts in metabolites associated with osmotic adjustment, antioxidant defense, and hormonal regulation. The integrated multiomics approach enabled the implementation of a gene–metabolite regulatory network, clarifying the interactions between gene expression and metabolite accumulation. Key pathways implicated in the drought response included the glycerophospholipid metabolism and MAPK signaling cascade. Lysophosphatidylglycerol acyltransferase(LPGAT) and Sucrose non-fermenting 1-related protein kinase 2(SnRK2) may be key genes affecting the drought resistance differences between two strawberry varieties. These findings provide valuable insights into the physiological and molecular mechanisms underlying drought adaptation in strawberries, offering a theoretical basis for breeding drought-resistant cultivars.
Keywords: Drought stress, strawberry, Transcriptomics, Metabolomics, Multi-omics integration
Received: 04 Aug 2025; Accepted: 17 Nov 2025.
Copyright: © 2025 Qiu, Ning, Gong, Li, Niu, Chen, JIN, Han, Tang, Deng, Zhao, Cui and Li. This is an open-access article distributed under the terms of the Creative Commons Attribution License (CC BY). The use, distribution or reproduction in other forums is permitted, provided the original author(s) or licensor are credited and that the original publication in this journal is cited, in accordance with accepted academic practice. No use, distribution or reproduction is permitted which does not comply with these terms.
* Correspondence: Jing Li, lijing@kmu.edu.cn
Disclaimer: All claims expressed in this article are solely those of the authors and do not necessarily represent those of their affiliated organizations, or those of the publisher, the editors and the reviewers. Any product that may be evaluated in this article or claim that may be made by its manufacturer is not guaranteed or endorsed by the publisher.
