ORIGINAL RESEARCH article
Front. Plant Sci.
Sec. Plant Abiotic Stress
This article is part of the Research TopicAdvancing Plant Abiotic Stress Research with Integrated Multi-Omics TechnologiesView all 7 articles
Transcriptome and WGCNA analysis revealed the molecular mechanism of drought resistance in new sugarcane varieties
Provisionally accepted- State Key Laboratory for Conservation and Utilization of Subtropical Agro-bioresources, Guangxi University, Nanning, China
Select one of your emails
You have multiple emails registered with Frontiers:
Notify me on publication
Please enter your email address:
If you already have an account, please login
You don't have a Frontiers account ? You can register here
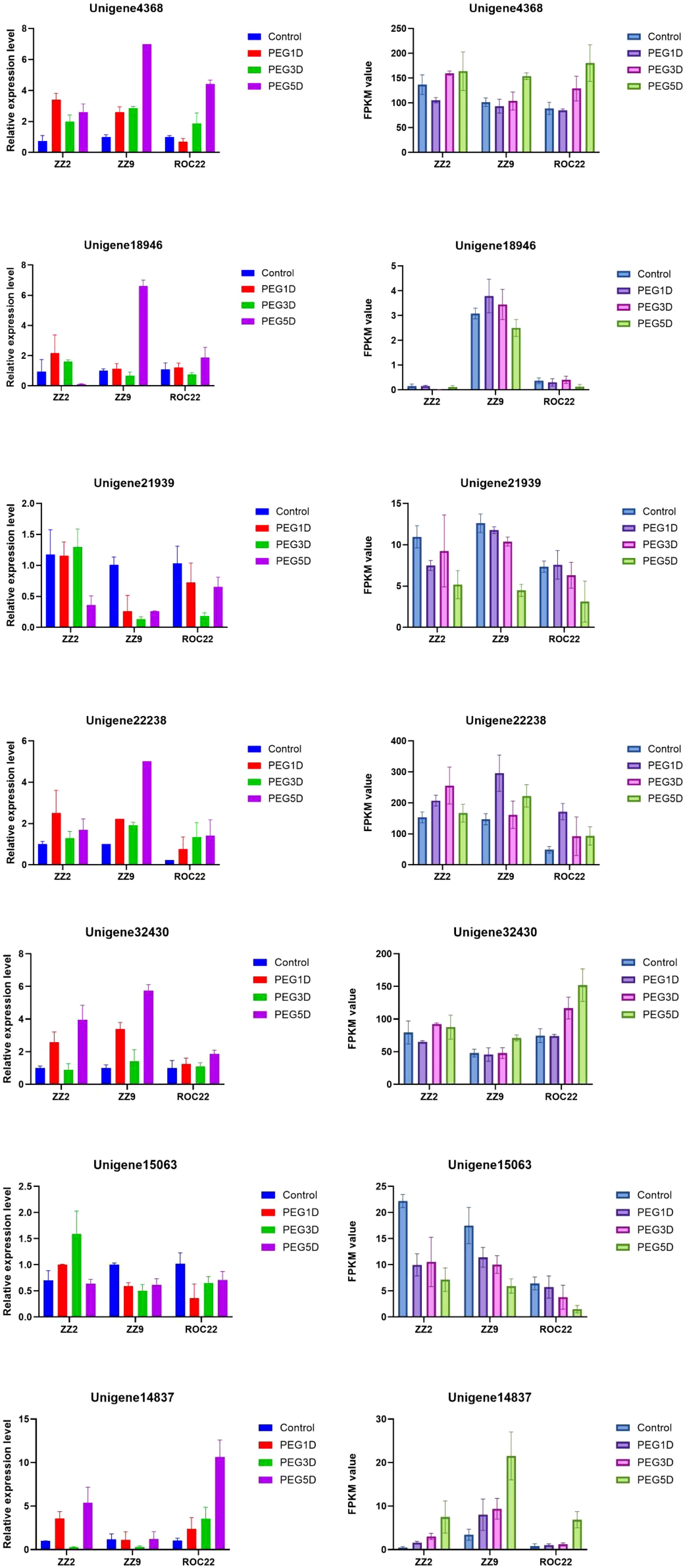
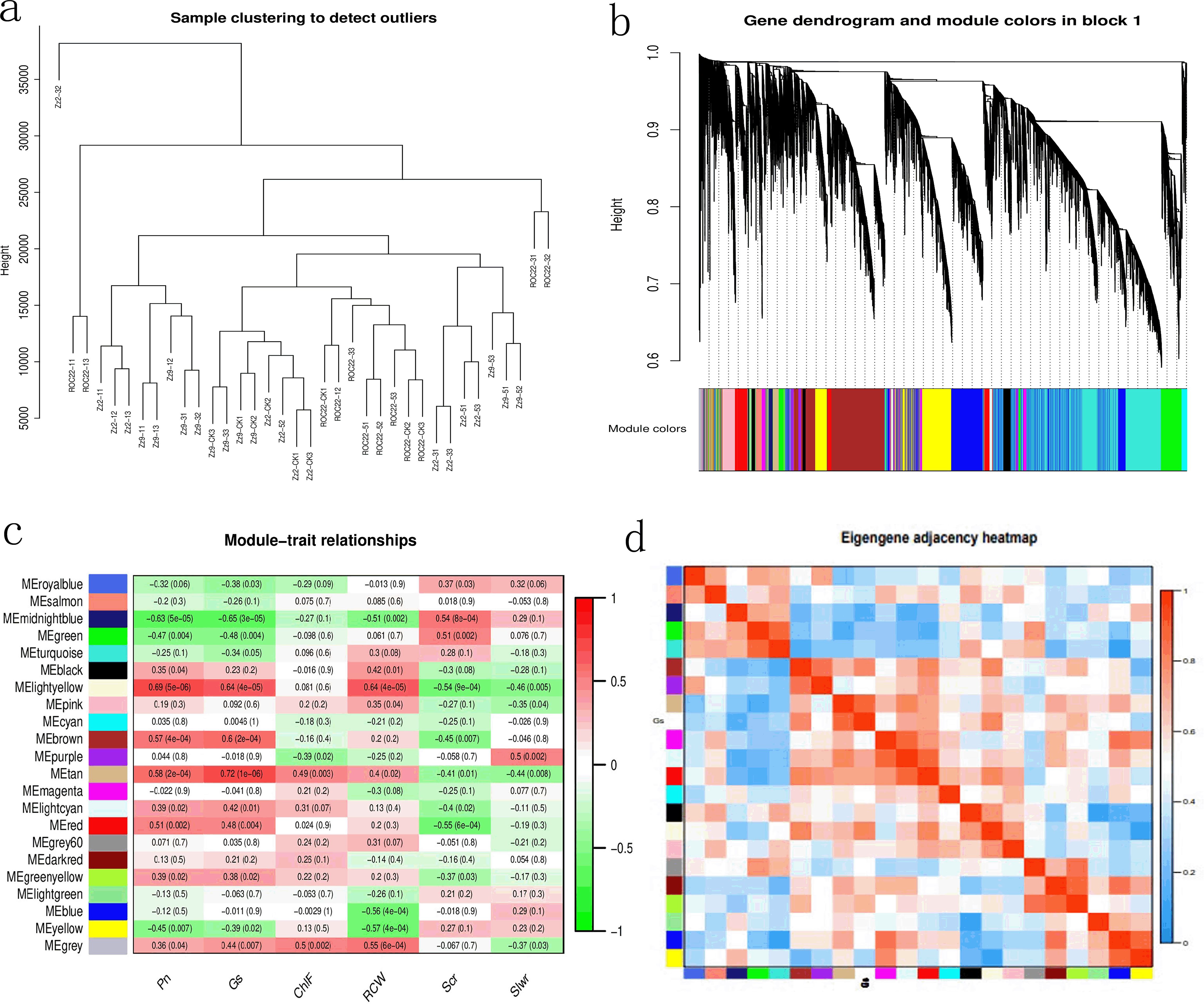
Drought is a key constraint to sugarcane production, yet the molecular mechanisms underlying sugarcane drought resistance remain poorly understood. In this study, three experimental sugarcane varieties were subjected to drought stress using PEG6000, followed by transcriptome sequencing on Illumina and PacBio platforms. Sequencing generated a total transcript length of 77,930,985 bp and identified 40,359 unique genes, of which 38,791 were annotated across seven databases. Differential expression analysis revealed significant enrichment and upregulation of metabolic pathways related to photosynthesis, plant hormones, polysaccharide synthesis, and amino acid metabolism in the variety ZZ9 under drought. Transcription factor families including bHLH, bZIP, ERF, NAC, MYB, and GRAS were drought-inducibly expressed. Weighted gene co-expression network analysis (WGCNA) identified 22 co-expression modules, from which key genes were selected in the most correlated module (MEten), including NACA1, ABA-related genes, ERA1, PER70, ATX, two SOD genes (SODF1 and SODF2), two LEA genes, and two LOX genes. Additionally, Cytoscape-based analysis identified the novel gene PSY1 and two post-selection genes potentially linked to photosynthetic regulation under drought. Integrating second-and third-generation transcriptomics with WGCNA, this study provides potential molecular regulatory mechanisms and candidate hub genes for sugarcane drought resistance, offering critical insights for drought-tolerant variety breeding and functional genomics research.
Keywords: sugarcane, drought resistance, Transcriptome, WGCNA, Hub genes
Received: 17 Aug 2025; Accepted: 27 Oct 2025.
Copyright: © 2025 Wang, Yin, Wei, Chen and Li. This is an open-access article distributed under the terms of the Creative Commons Attribution License (CC BY). The use, distribution or reproduction in other forums is permitted, provided the original author(s) or licensor are credited and that the original publication in this journal is cited, in accordance with accepted academic practice. No use, distribution or reproduction is permitted which does not comply with these terms.
* Correspondence:
Baoshan Chen, chenyaoj@gxu.edu.cn
Wenlan Li, liwenlan@whu.edu.cn
Disclaimer: All claims expressed in this article are solely those of the authors and do not necessarily represent those of their affiliated organizations, or those of the publisher, the editors and the reviewers. Any product that may be evaluated in this article or claim that may be made by its manufacturer is not guaranteed or endorsed by the publisher.
