ORIGINAL RESEARCH article
Front. Plant Sci.
Sec. Technical Advances in Plant Science
Volume 16 - 2025 | doi: 10.3389/fpls.2025.1687366
Comparative transcriptomics reveals key regulatory networks underlying cold stress adaptation in oil palm (Elaeis guineensis)
Provisionally accepted- 1Coconut Research Institute, Chinese Academy of Tropical Agricultural Sciences, Wenchang, China
- 2State Key Laboratory of Tropical Crop Breeding, Chinese Academy of Tropical Agricultural Sciences, Sanya, China
Select one of your emails
You have multiple emails registered with Frontiers:
Notify me on publication
Please enter your email address:
If you already have an account, please login
You don't have a Frontiers account ? You can register here
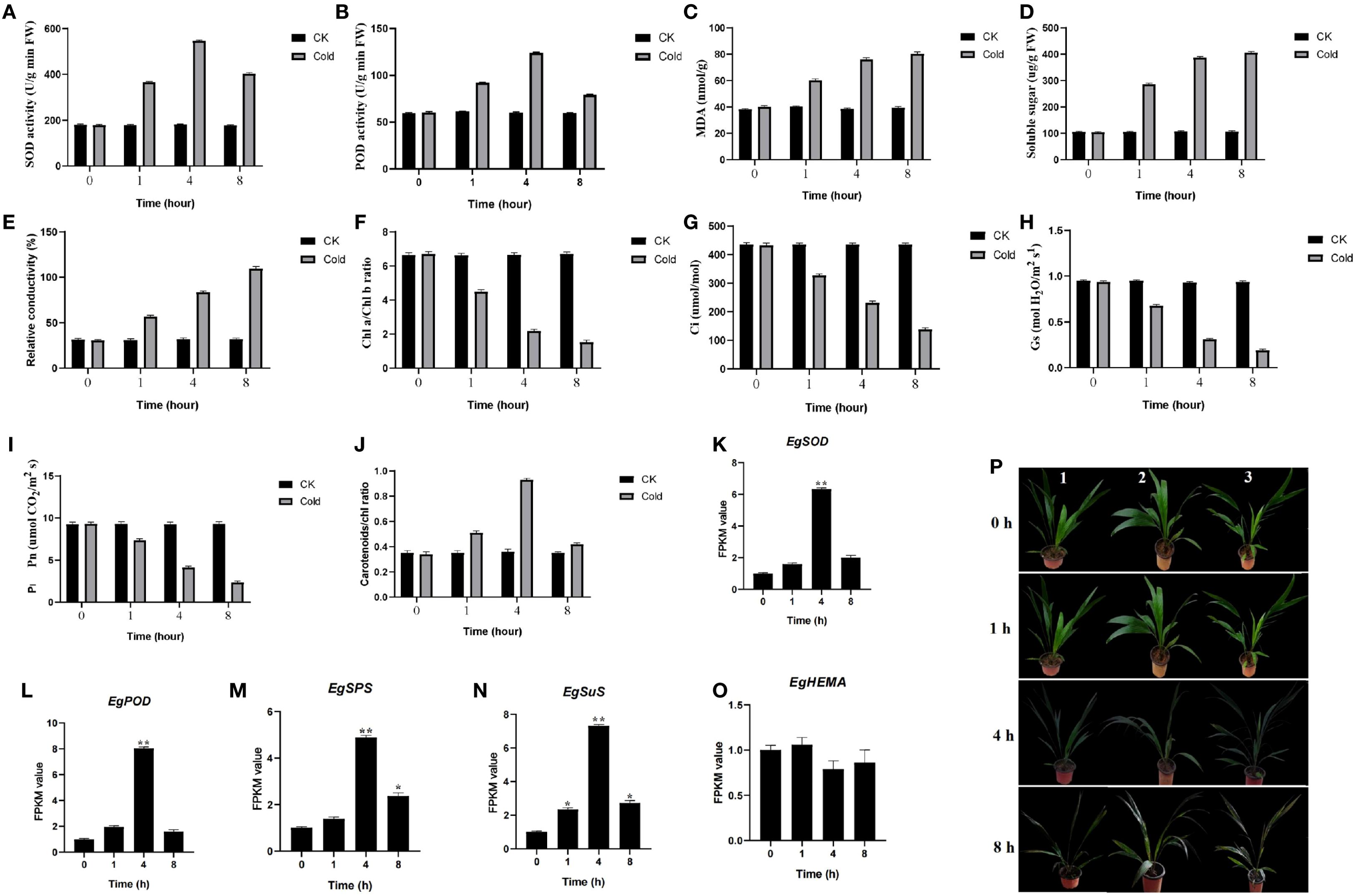
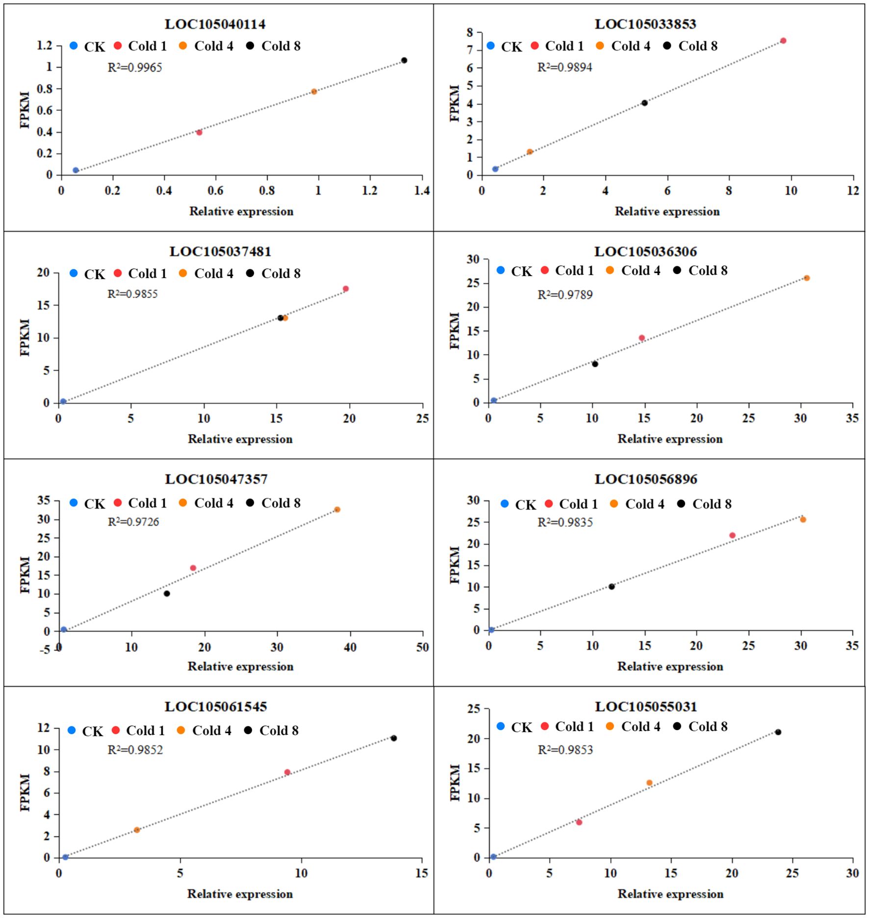
Introduction: Climate change has exacerbated cold stress, which severely impairs plant development. Oil palm (Elaeis guineensis), a tropical crop highly sensitive to low temperatures, exhibits stunted growth and yield reductions under such conditions. Methods: To investigate its cold stress response, oil palm seedlings were subjected to cold treatments, and their physiological and genetic adaptations were analyzed using fresh leaf samples. Key parameters, including antioxidant enzyme activity, reactive oxygen species (ROS) levels, photosynthetic pigment ratios, photosynthetic efficiency, and gene expression, were evaluated across exposure durations. Sequencing of the samples was performed using Illumina NovaSeq X Plus platform. Raw reads were processed using fastp (v0.18.0) to remove adapter-containing reads, exclude reads with >10% unidentified nucleotides (N), and eliminate reads where >50% of bases had Phred scores ≤ 20. The genome reference version is GCF_000442705.2 (https://www.ncbi.nlm.nih.gov/datasets/genome/ GCF_000442705.2/). Results and discussion: Under cold stress, seedlings displayed a significant increase in superoxide dismutase (SOD, 546.08 U/g min FW) and peroxidase (POD, 153.27 U/g min FW) activities within 4 h compared with the control. Prolonged exposure (8 h) further elevated soluble sugar content (406.27 μg/g FW), malondialdehyde (MDA, 80.22 nmol/g), relative electrical conductivity (109.71%), and the carotenoid-to-chlorophyll ratio, indicating oxidative damage and membrane instability. RNA-seq analysis identified 144, 392, and 6,585 differentially expressed genes (DEGs) after 1, 4, and 8 h of cold exposure, respectively. KEGG pathway enrichment highlighted predominant associations with plant–pathogen interaction, plant hormone signal transduction, and the mitogen-activated protein kinase (MAPK) signaling pathway. Functional analysis revealed DEGs involved in four major hormone signaling pathways (auxin (AUX/IAA), jasmonic acid (JA), abscisic acid (ABA), and brassinosteroid (BR)), which also interact with the MAPK cascade to collectively regulate oil palm cold stress adaptation and growth adjustments. This study provides comprehensive insights into the genetic and molecular mechanisms underlying cold tolerance in oil palm, offering a basis for breeding cold-resistant cultivars.
Keywords: Oil palm, cold stress, Transcriptome, Differentially Expressed Genes (DEGs), SignalingPathway
Received: 17 Aug 2025; Accepted: 18 Sep 2025.
Copyright: © 2025 Wu, Yang, Li, Zeng, Li, Li, Fu, Cao, Li, Liu and Zhou. This is an open-access article distributed under the terms of the Creative Commons Attribution License (CC BY). The use, distribution or reproduction in other forums is permitted, provided the original author(s) or licensor are credited and that the original publication in this journal is cited, in accordance with accepted academic practice. No use, distribution or reproduction is permitted which does not comply with these terms.
* Correspondence: Lixia Zhou, glzz_2009@163.com
Disclaimer: All claims expressed in this article are solely those of the authors and do not necessarily represent those of their affiliated organizations, or those of the publisher, the editors and the reviewers. Any product that may be evaluated in this article or claim that may be made by its manufacturer is not guaranteed or endorsed by the publisher.
